人教版四年级下册第9课 个性表格巧制作表格教案
展开
这是一份人教版四年级下册第9课 个性表格巧制作表格教案,共2页。教案主要包含了教学目标,教学重点,教学准备,教学课时,教学过程,板书设计等内容,欢迎下载使用。
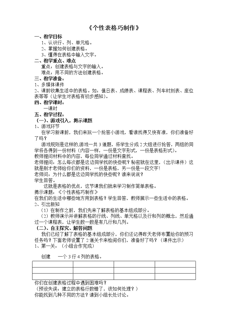
《个性表格巧制作》一、教学目标 1、认识行、列、单元格。 2、掌握如何创建表格。 3、懂得在表格中输入文字。二、教学重点、难点 重点:创建表格与文字的输入。 难点:用不同的方法创建表格。三、教学准备:1、多媒体课件2、课前收集生活中的表格。如:值日表、成绩表、课程表、列车时刻表、座位表等等(让学生对表格有初步感知)。四、教学课时:一课时五、教学过程:(一)、游戏引入,揭示课题1、游戏环节在学习新课前,我们来玩一个抢答小游戏,看谁找得又快有准,你们准备好了吗?游戏规则是这样的,游戏一共3道题,将学生分成2大组进行抢答,两组的同学将各得到一份材料(内容一样,一份是文字形式,一份是表格形式)。教师提问材料中的内容,每位同学通过材料查找。老师提问:怎么每次都是这边同学找的快些呢?秘密就在这里,(出示课件)这就是刚才老师给你们的资料,一份是表格,另一份是一段文字!老师问:为什么都是这边同学找的快些呢?谁来说说?学生回答。 这就是表格的优点,这节课我们就来学习制作简单表格。揭示课题:《个性表格巧制作》在我们的生活中哪些地方用到表格?学生回答,教师展示一些生活中的表格。2、引出新知(1)在制作之前,我们先来了解表格的基本组成部分。(2)教师演示并讲解表格的行线、列线、单元格以及行和列的概念,然后通过一个课程表,让学生数一数是有几行和几列。(二)、自主探究、解答问题我们已经了解了表格的基本组成部分,你们还记得昨天老师布置给你的预习任务吗?下面老师设置了2道关卡来检阅你们,准备好了吗?(课件出示)1、第一关:(小组合作完成)创建一个3行4列的表格。 你们在创建表格过程中遇到困难吗?(预设失误:建立的表格行数错了,该如何处理?)你能找到几种不同的方法?请到小组长处讨论。(提问学生,让学生上来演示。)插入表格方法:㈠ 使用菜单命令①、打开“表格”菜单,单击“插入”选项,单击“表格”命令,打开“插入表格”对话框②、在对话框中设置要插入表格的列、行 ㈡ 使用工具栏 ①、单击工具栏上的插入表格图标 ②、拖动鼠标选择行数和列数 ③、松开鼠标左键,即可插入一个表格㈢ 手动制表①、打开"表格和边框"工具栏,选中工具栏上的"绘制表格"按钮②、用鼠标在文档指定区域拖出表格的外边框到适当位置,松开鼠标,画出表格的外边框,然后在表格中画出所需的行线和列线2、第二关:(小组合作完成)选择一种你喜欢的方法,完成李明成绩统计表。李明成绩统计表 语文数学英语第一单元958799第二单元909098第三单元929696 (作品展示,学生评价,教师作补充)3、大家说: 你用哪种方法创建表格?(三)、课后练习 这张表格你们认识吗?一张非常漂亮的课程表,课后请你为你们班设计一张课程表。(四)、课堂总结 这节课你有什么收获?今天通过对问题的逐层的解答,认识了表格的行、列、单元格,也掌握了制作表格的三种方法,并能够制作出属于自己的表格,看来今天同学们的收获可真多啊!六、板书设计:个性表格巧制作行线、列线、单元格、行、列
相关教案
这是一份信息技术四年级下册第9课 个性表格巧制作表格教案设计,共3页。教案主要包含了插入表格,合并与拆分单元格,输入文字等内容,欢迎下载使用。
这是一份小学信息技术人教版四年级下册活动1 编辑加工文档第9课 个性表格巧制作表格教案设计,共2页。教案主要包含了教学目标,教学重点,教学难点,教学准备,教学过程等内容,欢迎下载使用。
这是一份小学第9课 个性表格巧制作表格教学设计,共3页。

