资料中包含下列文件,点击文件名可预览资料内容
还剩22页未读,
继续阅读
成套系列资料,整套一键下载
(全国通用)高考物理二轮热点题型归纳与变式演练 专题35 理想变压器及远距离输电(解析+原卷)学案
展开
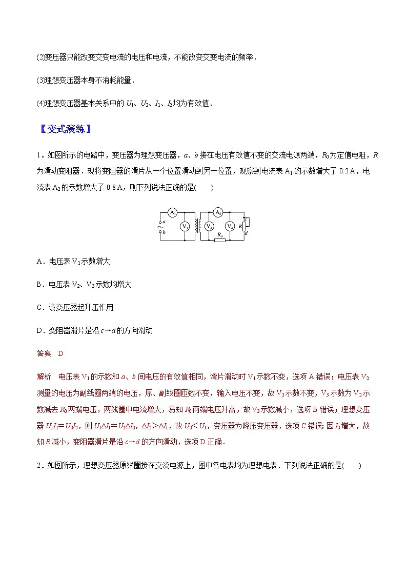
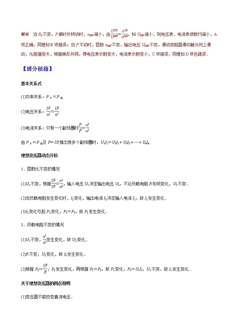
专题35 理想变压器及远距离输电目录TOC \o "1-3" \h \u HYPERLINK \l "_Toc29376" 一、热点题型归纳 HYPERLINK \l "_Toc17993" 【题型一】 动态分析问题 HYPERLINK \l "_Toc26924" 【题型二】 原线圈串接负载的问题 HYPERLINK \l "_Toc12217" 【题型三】 含有二极管的问题 HYPERLINK \l "_Toc30563" 【题型四】 远距离输电问题 HYPERLINK \l "_Toc21895" 二、最新模考题组练 2【题型一】 动态分析问题【典例分析】有一种调压变压器的构造如图所示.线圈AB绕在一个圆环形的铁芯上,C、D之间加上输入电压,转动滑动触头P就可以调节输出电压.图中为交流电流表,为交流电压表,R1、R2为定值电阻,R3为滑动变阻器,C、D两端接正弦交流电源,变压器可视为理想变压器,则下列说法正确的是( )A.当R3不变,滑动触头P顺时针转动时,电流表读数变小,电压表读数变小B.当R3不变,滑动触头P逆时针转动时,电流表读数变小,电压表读数变小C.当P不动,滑动变阻器滑动触头向上滑动时,电流表读数变小,电压表读数变小D.当P不动,滑动变阻器滑动触头向下滑动时,电流表读数变大,电压表读数变大答案 A解析 当R3不变,P顺时针转动时,nMN减小,由eq \f(UCD,UMN)=eq \f(nCD,nMN),知UMN减小,则电压表、电流表读数均减小,A项正确,同理知B项错误;当P不动时,匝数nMN不变,输出电压UMN不变,滑动变阻器滑动触头向上滑动,R3阻值变大,根据串反并同,得电压表示数变大,电流表示数变小,C项错误,同理知D项也错误.【提分秘籍】基本关系式(1)功率关系:P入=P出.(2)电压关系:eq \f(U1,n1)=eq \f(U2,n2).(3)电流关系:只有一个副线圈时eq \f(I1,I2)=eq \f(n2,n1).由P入=P出及P=UI推出有多个副线圈时,U1I1=U2I2+U3I3+…+UnIn.理想变压器动态分析1.匝数比不变的情况(1)U1不变,根据eq \f(U1,U2)=eq \f(n1,n2),输入电压U1决定输出电压U2,不论负载电阻R如何变化,U2不变.(2)当负载电阻发生变化时,I2变化,输出电流I2决定输入电流I1,故I1发生变化.(3)I2变化引起P2变化,P1=P2,故P1发生变化.2.负载电阻不变的情况(1)U1不变,eq \f(n1,n2)发生变化,故U2变化.(2)R不变,U2变化,故I2发生变化.(3)根据P2=eq \f(U\o\al(2,2),R),P2发生变化,再根据P1=P2,故P1变化,P1=U1I1,U1不变,故I1发生变化.关于理想变压器的四点说明(1)变压器不能改变直流电压.(2)变压器只能改变交变电流的电压和电流,不能改变交变电流的频率.(3)理想变压器本身不消耗能量.(4)理想变压器基本关系中的U1、U2、I1、I2均为有效值.【变式演练】1.如图所示的电路中,变压器为理想变压器,a、b接在电压有效值不变的交流电源两端,R0为定值电阻,R为滑动变阻器.现将变阻器的滑片从一个位置滑动到另一位置,观察到电流表A1的示数增大了0.2 A,电流表A2的示数增大了0.8 A,则下列说法正确的是( )A.电压表V1示数增大B.电压表V2、V3示数均增大C.该变压器起升压作用D.变阻器滑片是沿c→d的方向滑动答案 D解析 电压表V1的示数和a、b间电压的有效值相同,滑片滑动时V1示数不变,选项A错误;电压表V2测量的电压为副线圈两端的电压,原、副线圈匝数不变,输入电压不变,故V2示数不变,V3示数为V2示数减去R0两端电压,两线圈中电流增大,易知R0两端电压升高,故V3示数减小,选项B错误;理想变压器U1I1=U2I2,则U1ΔI1=U2ΔI2,ΔI2>ΔI1,故U2<U1,变压器为降压变压器,选项C错误;因I2增大,故知R减小,变阻器滑片是沿c→d的方向滑动,选项D正确.2.如图所示,理想变压器原线圈接在交流电源上,图中各电表均为理想电表.下列说法正确的是( )A.当滑动变阻器的滑动触头P向上滑动时,R1消耗的功率变大B.当滑动变阻器的滑动触头P向上滑动时,电压表V示数变大C.当滑动变阻器的滑动触头P向上滑动时,电流表A1示数变大D.若闭合开关S,则电流表A1示数变大,A2示数变大答案 B解析 当滑动变阻器的滑动触头P向上滑动时,接入电路的阻值变大,变压器副线圈两端电压不变,副线圈中的电流减小,则R1消耗的功率及其两端电压均变小,故电压表的示数变大,选项A错误,B正确;当滑动变阻器的滑动触头P向上滑动时,副线圈中的电流减小,则原线圈中的电流也减小,电流表A1示数变小,选项C错误;若闭合开关S,副线圈电路中总电阻减小,副线圈中的电流变大,R1两端电压变大,R2两端电压减小,电流表A2示数减小;原线圈中的电流也变大,电流表A1示数变大,选项D错误.3.(多选)如图所示,T为理想变压器,原副线圈匝数比为5∶1.A1、A2为理想交流电流表,V1、V2为理想交流电压表,R1、R2为定值电阻,R3为光敏电阻(阻值随光照强度的增大而减小),原线圈两端电压u=220eq \r(2)sin 314t V,以下说法正确的是( )A.当光照增强时,电压表V1示数为44eq \r(2) V保持不变B.当光照增强时,电压表V2示数增大C.通过电流表A1的电流方向每秒变化100次D.当光照增强时,电流表A1、A2示数同时变大答案 CD解析 原线圈两端电压有效值为220 V,原副线圈匝数比为5∶1,所以副线圈的电压有效值为44 V,电压表V1示数为44 V保持不变,与电阻的变化无关,所以A错误;当光照增强时,R3的电阻减小,总的电阻减小,所以电路的总电流要变大,R1的电压变大,副线圈的总电压不变,所以电压表V2示数变小,所以B错误;交变电流的周期为T=eq \f(2π,ω)=eq \f(2π,314)=eq \f(1,50) s,所以通过电流表A1的电流方向每秒变化100次,所以C正确;当光照增强时,R3的电阻减小,总的电阻减小,所以电路的总电流要变大,因此A1、A2的示数都要变大,故D正确.【题型二】 原线圈串接负载的问题【典例分析】如图所示为理想变压器,三个灯泡L1、L2、L3都标有“4 V,4 W”,灯泡L4标有“4 V,8 W”,若它们都能正常发光,则变压器原、副线圈匝数比n1∶n2和ab间输入电压为( )A.2∶1,16 V B.2∶1,20 VC.1∶2,16 V D.1∶2,20 V答案 B解析 由L2、L3并联后与L4串联,灯泡正常发光可得U2=8 V,P2=16 W,根据输入功率等于输出功率有P2=U2I2=U1I1,而I1=1 A,I2=2 A,所以U1=16 V,Uab=U1+UL1=20 V,eq \f(U1,U2)=eq \f(n1,n2),故原、副线圈匝数比n1∶n2=2∶1,只有选项B正确.【提分秘籍】从电流入手。【变式演练】1.一含有理想变压器的电路如图所示,图中电阻R1、R2和R3的阻值分别为3 Ω、1 Ω和4 Ω,为理想交流电流表,U为正弦交流电压源,输出电压的有效值恒定.当开关S断开时,电流表的示数为I;当S闭合时,电流表的示数为4I.该变压器原、副线圈匝数比为( )A.2 B.3 C.4 D.5答案 B解析 开关断开时,电路如图甲所示,原、副线圈的电流比eq \f(I,I2)=eq \f(n2,n1),通过R2的电流I2=eq \f(In1,n2),副线圈的输出电压U2=I2(R2+R3)=eq \f(5In1,n2),由eq \f(U1,U2)=eq \f(n1,n2)可得原线圈两端的电压U1=5Ieq \b\lc\(\rc\)(\a\vs4\al\co1(\f(n1,n2)))2,则U=U1+IR1=5Ieq \b\lc\(\rc\)(\a\vs4\al\co1(\f(n1,n2)))2+3I;开关闭合时,电路如图乙所示,原、副线圈的电流比eq \f(4I,I2′)=eq \f(n2,n1),通过R2的电流I2′=eq \f(4In1,n2),副线圈的输出电压U2′=I2′R2=eq \f(4In1,n2),由eq \f(U1′,U2′)=eq \f(n1,n2)可得原线圈两端的电压U1′=4Ieq \b\lc\(\rc\)(\a\vs4\al\co1(\f(n1,n2)))2,则U=U1′+4IR1=4Ieq \b\lc\(\rc\)(\a\vs4\al\co1(\f(n1,n2)))2+12I,联立解得eq \f(n1,n2)=3,选项B正确. 甲 乙2.(多选)如图理想变压器原、副线圈分别接有额定电压相同的灯泡a和b,当输入电压U为灯泡额定电压的10倍时,两灯泡均能正确发光.下列说法正确的是( )A.原、副线圈匝数比为9∶1B.原、副线圈匝数比为1∶9C.此时a和b的电功率之比为9∶1D.此时a和b的电功率之比为1∶9答案 AD解析 设灯泡的额定电压为U0,当U=10U0时,因两灯泡均正常发光,故变压器原线圈的输入电压为U1=U-U0=9U0,副线圈的输出电压U2=U0.因eq \f(U1,U2)=eq \f(n1,n2),故eq \f(n1,n2)=eq \f(9,1),选项A正确,选项B错误;由变压器电流关系eq \f(I1,I2)=eq \f(n2,n1)得eq \f(I1,I2)=eq \f(1,9),则此时a、b的电功率之比为eq \f(Pa,Pb)=eq \f(U0I1,U0I2)=eq \f(1,9),选项C错误,选项D正确.3.(多选)如图甲所示,理想变压器原、副线圈的匝数比为4∶1,电压表、电流表为理想电表.L1、L2、L3、L4为四只规格均为“220 V,60 W”的相同灯泡.如果副线圈电压按图乙所示规律变化,则下列说法正确的是( )A.电压表的示数为660 VB.电流表的示数为0.82 AC.a、b两点的电压是1 045 VD.a、b两点的电压是1 100 V答案 BC解析 根据题图乙所示的副线圈电压图象,可知副线圈电压有效值为U2=220 V.由变压器变压公式可知,原线圈输入电压U1=4U2=4×220 V=880 V,选项A错误.副线圈所接的每个灯泡中电流均为I=eq \f(P,U)=eq \f(60,220) A=eq \f(3,11) A,电流表的示数为I2=3I=3×eq \f(3,11) A=0.82 A,选项B正确.由U1I1=U2I2,解得原线圈中电流I1=eq \f(I2,4)=eq \f(9,44) A,灯泡电阻R=eq \f(U2,P)=eq \f(2202,60) Ω=eq \f(2 420,3) Ω.与原线圈串联的灯泡两端电压为U灯=I1R=eq \f(9,44)×eq \f(2 420,3) V=165 V,故a、b两点的电压是U灯+U1=165 V+880 V=1 045 V,选项C正确,D错误.【题型三】 含有二极管的问题【典例分析】(多选)如图所示,理想变压器原、副线圈匝数之比为n1∶n2=22∶1,原线圈接在电压的有效值为U0=220 V的正弦式交流电源上,副线圈连接理想电压表V、交流电流表A、理想二极管D和电容器C.则下列说法中正确的是( )A.电压表的示数为10 VB.电容器不断地充电和放电,所带电荷量不断变化C.稳定后电流表的读数为零D.稳定后电容器两极板间电势差始终为10eq \r(2) V答案 ACD解析 根据理想变压器的变压规律eq \f(U1,U2)=eq \f(n1,n2)可知,副线圈输出电压的有效值为10 V,A项正确;由于二极管的单向导电性,故电容器在eq \f(1,4)周期内被充电达到最大值10eq \r(2) V,稳定后电容器两极板间的电势差不变.B项错误、D项正确;稳定后,无电流通过二极管,电流表读数为零,C项正确.【提分秘籍】1、二极管具有单向导电性:正向导通,反向截止2、先假设二极管不存在,分析副线圈的电流,再利用二极管的单向导电性对副线圈的电流进行修正3、结合能量守恒定律进行分析。【变式演练】1.(多选)如图,一理想变压器原、副线圈的匝数分别为n1、n2.原线圈通过一理想电流表接正弦交流电源,一个二极管和阻值为R的负载电阻串联后接到副线圈的两端.假设该二极管的正向电阻为零,反向电阻为无穷大.用交流电压表测得a、b端和c、d端的电压分别为Uab和Ucd,则( )A.Uab∶Ucd=n1∶n2B.增大负载电阻的阻值R,电流表的读数变小C.负载电阻的阻值越小,cd间的电压Ucd越大D.将二极管短路,电流表的读数加倍答案 BD解析 设副线圈两端电压为U2,则有eq \f(Uab,U2)=eq \f(n1,n2),由于二极管具有单向导电性,根据有效值定义可知eq \f(U\o\al( 2,2),R)×eq \f(T,2)=eq \f(U\o\al( 2,cd),R)T,则Ucd=eq \f(U2,\r(2)),故选项A错误;增大负载电阻,则变压器的输出功率减小,输入功率也减小,由P1=UabI1可知,电流表读数减小,选项B正确;cd间的电压Ucd与R大小无关,选项C错误;将二极管短路,变压器的输出功率P=eq \f(U\o\al(2,2),R)=eq \f(2U\o\al(2,cd),R),为原来的2倍,由P2=P1=UabI1可知,电流表的读数变为原来的2倍,选项D正确.2.如图甲所示,自耦理想变压器输入端a、b接入图乙所示的交流电源,一个二极管和两个阻值均为R=40 Ω的负载电阻接到副线圈的两端,电压表和电流表均为理想交流电表.当滑片位于原线圈中点位置时,开关S处于断开状态,下列说法正确的是( )A.t=0.01 s时,电压表示数为零B.t=0.015 s时,电流表示数为5.5 AC.闭合开关S后,电压表示数增大D.闭合开关S后,电流表示数为16.5 A答案 D解析 交流电压表和电流表示数均为有效值,因而t=0.01 s时,副线圈两端电压有效值U2=440 V,选项A错误;根据闭合电路欧姆定律可知,电流表示数为11 A,选项B错误;副线圈电压取决于原线圈电压,闭合开关S后,电压表示数不变,选项C错误;闭合开关S后,副线圈在一个周期内消耗的能量等于原线圈一个周期内消耗的能量,即eq \f(U\o\al( 2,2),\f(R,2))·eq \f(T,2)+eq \f(U\o\al( 2,2),R)·eq \f(T,2)=U1I1T,代入数据解得I1=33 A,而I1n1=I2n2,故I2=16.5 A,选项D正确.3.(多选)如图所示,理想变压器原、副线圈匝数比为11∶5,现在原线圈AB之间加上u=220eq \r(2)sin 100πt(V)的正弦交流电,副线圈上接有一电阻R=25 Ω,D为理想二极管,灯泡发光时的电阻为10 Ω,电阻与灯泡两支路可由一单刀双掷开关进行切换,则( )A.开关拨到1时,电流表示数为5.6 AB.开关拨到1时,电阻的功率为400 WC.开关拨到2时,电流表示数为5 AD.开关拨到2时,灯泡的功率为500 W答案 BD解析 当开关拨到1时,电阻接到变压器的副线圈上,因为原线圈上电压的有效值为220 V,变压器的原、副线圈的匝数比为11∶5,所以副线圈上电压有效值为100 V,则电流表的示数I=eq \f(100 V,25 Ω)=4 A,功率P=I2R=400 W,A项错误,B项正确;当开关拨到2时,副线圈上电压的有效值为100 V,二极管的作用是让灯泡的通电时间变为无二极管时的一半,无二极管时,电流的有效值I0=10 A,有二极管时,设电流的有效值为I1,则Ieq \o\al(2,0)RLeq \f(T,2)=Ieq \o\al(2,1)RLT,可得I1=5eq \r(2) A,功率P=Ieq \o\al(2,1)RL=500 W,C项错误,D项正确.【题型四】 远距离输电问题【典例分析】(多选)如图为某小型水电站的电能输送示意图,发电机通过升压变压器T1和降压变压器T2向用户供电.已知输电线的总电阻R=10 Ω,降压变压器T2的原、副线圈匝数之比为4∶1,副线圈与纯电阻用电器组成闭合电路,用电器电阻R0=11 Ω.若T1、T2均为理想变压器,T2的副线圈两端电压表达式为u=220eq \r(2)sin 100πt(V).下列说法正确的是( )A.发电机中的电流变化频率为100 HzB.通过用电器的电流有效值为20 AC.升压变压器的输出功率为4 650 WD.当用电器的电阻R0减小时,发电机的输出功率减小答案 BC解析 交变电流经过变压器,频率不变,则交变电流的频率f=eq \f(ω,2π)=eq \f(100π,2π) Hz=50 Hz,故A错误.通过用电器的电流有效值I=eq \f(U,R0)=eq \f(220\r(2),\r(2)×11) A=20 A,故B正确.根据eq \f(I3,I4)=eq \f(n4,n3)得,输电线上的电流I3=20×eq \f(1,4) A=5 A,则输电线上损耗的功率P损=Ieq \o\al(2,3)R=25×10 W=250 W,降压变压器的输入功率P3=U4I4=220×20 W=4 400 W,则升压变压器的输出功率P=P3+P损=4 400 W+250 W=4 650 W,故C正确.当用电器的电阻R0减小时,降压变压器的输出电流增大,则输电线上的电流增大,升压变压器原线圈中的电流变大,根据P=UI知,发电机的输出功率增大,故D错误.【提分秘籍】远距离输电问题分析思路及常见的“三个误区”1.分析思路:对高压输电问题,应按“发电机→升压变压器→远距离输电线→降压变压器→用电器”,或按从“用电器”倒推到“发电机”的顺序一步一步进行分析.2.三个误区:(1)不能正确地利用公式P损=eq \b\lc\(\rc\)(\a\vs4\al\co1(\f(P2,U2)))2R计算输电线上的损耗功率导致错误;(2)不能正确理解升压变压器的输出电压U2、降压变压器的输入电压U3和输电线上损失的电压ΔU的关系导致错误,三者关系是U2=ΔU+U3;(3)不能正确理解升压变压器的输入功率P1、降压变压器的输出功率P4和输电线上损失的功率P损的关系导致错误,三者关系是P1=P损+P4.【变式演练】1.某村在距村庄较远的地方修建了一座小型水电站,发电机输出功率为9 kW,输出电压为500 V,输电线的总电阻为10 Ω,允许线路损耗的功率为输出功率的4%.(1)当村民和村办小企业需要220 V电压时,求所用升压变压器和降压变压器原、副线圈的匝数比各为多少?(不计变压器的损耗)(2)若不用变压器而由发电机直接输送,则村民和村办小企业得到的电压和功率各是多少?答案 (1)1∶3 72∶11 (2)320 V 5 760 W解析 (1)建立如图甲所示的远距离输电模型由线路损耗的功率P线=Ieq \o\al(2,线)R线和P线=4%P出可得I线=6 A又P出=U2I线,所以U2=1 500 V则U3=U2-I线R线=1 440 V由理想变压器规律可得eq \f(n1,n2)=eq \f(U1,U2)=eq \f(1,3),eq \f(n3,n4)=eq \f(U3,U4)=eq \f(72,11)所以升压变压器和降压变压器原、副线圈的匝数比分别是1∶3和72∶11.(2)若不用变压器而由发电机直接输送(模型如图乙所示).由P出=UI线′可得I线′=18 A所以线路损耗的功率P线′=I线′2R线=182×10 W=3 240 W用户得到的电压U用户=U-I线′R线=(500-18×10) V=320 V用户得到的功率P用户=P出-P线′=(9 000-3 240) W=5 760 W.2.图为远距离输电示意图,两变压器均为理想变压器,升压变压器T的原、副线圈匝数分别为n1、n2,在T的原线圈两端接入一电压u=Umsin ωt的交流电源,若输送电功率为P,输电线的总电阻为2r,不考虑其他因素的影响,则输电线上损失的电功率为( )A.(eq \f(n1,n2))eq \f(U\o\al(2,m),4r) B.(eq \f(n2,n1))eq \f(U\o\al(2,m),4r)C.4(eq \f(n1,n2))2(eq \f(P,Um))2r D.4(eq \f(n2,n1))2(eq \f(P,Um))2r答案 C解析 原线圈电压的有效值:U1=eq \f(Um,\r(2)),根据eq \f(U1,U2)=eq \f(n1,n2)可得U2=eq \f(n2,n1)·eq \f(Um,\r(2)),又因为是理想变压器,所以T的副线圈的输出功率等于原线圈的输入功率P,所以输电线上的电流I=eq \f(P,U2),输电线上损失的电功率为P′=I22r=4req \b\lc\(\rc\)(\a\vs4\al\co1(\f(n1,n2)))2eq \b\lc\(\rc\)(\a\vs4\al\co1(\f(P,Um)))2,所以C正确,A、B、D错误.3.(多选)如图为远距离输电的示意图,若电厂输出电压u1=220eq \r(2)·sin 100πt(V),则下列表述正确的是( )A.U1<U2,U3>U4B.U1=220eq \r(2) VC.若U2提高为原来的10倍,输电线上损失的功率为原来的eq \f(1,100)D.用户得到的交变电流频率为25 Hz答案 AC解析 远距离采用高压输电,然后降压后再使用,所以A正确;U1为有效值,应该是220 V,所以B错误;输电线上损失的功率为P损=eq \b\lc\(\rc\)(\a\vs4\al\co1(\f(P,U2)))2R线,所以C正确;由交变电流的瞬时值表达式可得交变电流的频率为f=eq \f(100π,2π) Hz=50 Hz,所以D错误.1.(2021年广东卷)某同学设计了一个充电装置,如图所示。假设永磁铁的往复运动在螺线管中产生近似正弦式交流电,周期为0.2 s,电压最大值为0.05 V。理想变压器原线圈接螺线管,副线圈接充电电路,原、副线圈匝数比为1:60。下列说法正确的是( )A.交流电的频率为10 Hz B.副线圈两端电压最大值为3 VC.变压器输入电压与永磁铁磁场强弱无关 D.充电电路的输入功率大于变压器的输入功率答案:B解析:本题考查变压器的原理。由于变压器不改变交变电流的频率,因而交流电的频率为,A项错误;根据可知,,B项正确;变压器的输入电压由永磁铁在螺线管中运动产生的,因而原线圈的输入电压与永磁铁的磁场强弱有关,C项错误;若不计能量损耗,则充电电路的输入功率等于变压器的输入功率,若考虑能量损耗,则充电电路的输入功率小于变压器的输入功率,D项错误。2.(2021年河北卷)(多选)如图,发电机的矩形线圈长为、宽为L,匝数为N,放置在磁感应强度大小为B的匀强阻场中。理想变压器的原、副线圈匝数分别为和,两个副线圈分别接有电阻和。当发电机线圈以角速度ω匀速转动时,理想电流表读数为I。不计线圈电阻。下列说法正确的是( )A.通过电阻的电流为 B.电阻两端的电压为C.与的比值为 D.发电机的功率为答案:BC解析:本题考查法拉第电磁感应定律、理想变压器的电路计算。两端电压,电流,A项错误,B项正确;,C项正确;发电机的功率,又因为,所以,D项错误。3.(2021年湖南卷)如图,理想变压器原、副线圈匝数比为,输入端接入电压有效值恒定的交变电源,灯泡的阻值始终与定值电阻的阻值相同。在滑动变阻器R的滑片从a端滑动到b端的过程中,两个灯泡始终发光且工作在额定电压以内,下列说法正确的是( )A.先变暗后变亮,一直变亮 B.先变亮后变暗,一直变亮C.先变暗后变亮,先变亮后变暗 D.先变亮后变暗,先变亮后变暗答案:A解析:本题考查理想变压器和电路的动态分析。副线圈电路为并联电路,两支路电阻之和为定值,当两支路电阻阻值越接近,越大,当两支路电阻阻值差距越大,越小。灯泡的阻值始终与定值电阻的阻值相同。在滑动变阻器R的滑片从a端滑动到b端的过程中,先变大后变小。将电路简化,如图1所示,等效电阻,因为先变大后变小,所以等效电阻先变大后变小,先变暗后变亮,B、D项错误;应用特殊值法,若,电路可简化为如图2所示,由“并同串反”可知,增大,减小,均导致一直变亮,C项错误,A项正确。4.(2021年山东卷)(多选)输电能耗演示电路如图所示.左侧变压器原、副线圈匝数比为1:3,输入电压为的正弦交流电.连接两理想变压器的导线总电阻为r,负载R的阻值为.开关S接1时,右侧变压器原、副线圈匝数比为2:1,R上的功率为;接2时,匝数比为1:2,R上的功率为P.以下判断正确的是( )A. B. C. D.答案:BD5、(多选)如图,有一理想变压器,原、副线圈的匝数比为n∶1,原线圈接正弦交流电压U,输出端接有一个交流电流表和一个电动机.电动机线圈电阻为R.当输入端接通电源后,电流表读数为I,电动机带动一重物匀速上升,下列判断正确的是( )A.原线圈中的电流为eq \f(I,n)B.电动机线圈消耗的功率为IUC.电动机两端电压为IRD.变压器的输入功率为eq \f(IU,n)答案 AD解析 已知原线圈两端电压为U,通过副线圈电流为I,设通过原线圈电流为I0,根据变压器电流比公式有eq \f(I0,I)=eq \f(n2,n1)=eq \f(1,n),得I0=eq \f(I,n),则变压器的输入功率为P0=I0U=eq \f(IU,n),故选项A、D正确;根据变压器电压比公式eq \f(U2,U)=eq \f(n2,n1)=eq \f(1,n),电动机两端电压为U2=eq \f(U,n),电动机的输入功率为P=IU2=eq \f(IU,n),电动机线圈消耗的功率为I2R,故选项B、C错误.6.如图所示,接在家庭电路上的理想降压变压器给小灯泡L供电,如果将原、副线圈减少相同匝数,其他条件不变,则( )A.小灯泡变亮B.小灯泡变暗C.原、副线圈两端电压的比值不变D.通过原、副线圈电流的比值不变答案 B解析 原、副线圈减少相同的匝数n后,有eq \f(n1′,n2′)=eq \f(n1-n,n2-n),可以得出,eq \f(n1,n2)-eq \f(n1′,n2′)=eq \f(nn2-n1,n2n2-n)<0,则说明eq \f(n1′,n2′)的比值较大,由eq \f(n1′,n2′)=eq \f(U1,U2′)=eq \f(I2′,I1′)知,选项C、D错误;由eq \f(n1,n2)=eq \f(U1,U2)和eq \f(n1′,n2′)=eq \f(U1,U2′)知,U2′
相关资料
更多

