(通用版)中考化学一轮复习考点配套练习《根据化学式的计算》(含答案)
展开根据化学式的计算练习卷
1.《中学生守则》规定:中学生不能吸烟。其原因之一是香烟燃烧时放出多种有毒物质和有害气体,其中元素间的质量比是3∶4的物质是
A.CO B.CO2 C.NO D.SO2
【答案】A
2.人造奶油中通常含有一种反式脂肪酸,其化学式是C18H34O2,对该物质说法正确的是
A.反式脂肪酸的相对分子质量为272g
B.反式脂肪酸由18个碳原子、34个氢原子和2个氧原子构成
C.反式脂肪酸中氢元素的质量分数最大
D.反式脂肪酸由碳元素、氢元素和氧元素组成
【答案】D
3.已知FeO、Fe2O3和Fe3O4组成的混合物中,铁元素和氧元素的质量比为21∶8,则混合物中Fe2O3、FeO和Fe3O4三种物质的质量比可能是
A.18∶20∶5 B.9∶20∶33 C.2∶3∶5 D.40∶18∶31
【答案】D
4.我国科学家用滤纸和二氧化钛(TiO2)薄膜制作出一种新型“纳米纸”,又在纳米纸上“铺”一层“萘胺”(C10H9N)染料,制成一种试纸,用于检测食品中亚硝酸盐浓度的高低。下列说法正确的是
A.二氧化钛中Ti的化合价为+4
B.萘胺分子中C、H、N原子的质量比为10∶9∶1
C.二氧化钛和萘胺都是有机物
D.萘胺中含有20个原子
【答案】A
5.现有C2H4O2、C2H4O组成的混合物,经测定其中碳元素的质量分数为48%,则该混合物中氧元素的质量分数为
A.40% B.44% C.56% D.60%
【答案】B
6.2017年3月,徐州市2010届毕业生张步凡在美国普林斯顿大学化学实验室合成了一种新物质(化学式为C34H49P),她的导师用她的名字的音译给这种物质命名Buphos,目前还没有中文名称,这种物质将在合成高效催化剂上发挥重要作用,关于这种新物质(C34H49P)的说法错误的是
A.Buphos属于有机化合物
B.Buphos中碳、氢、磷元素的质量比为408∶49∶31
C.Buphos是由分子构成的化合物
D.Buphos燃烧后生成物是CO2、H2O和CO
【答案】D
7.由木炭在纯氧中燃烧后生成的一氧化碳和二氧化碳的混合气体100 g中,经测定含有二氧化碳44 g。则该混合气体中,碳、氧两种元素的质量比为
A.2∶1 B.3∶4 C.9∶16 D.14∶11
【答案】C
8.常温下,某气体可能由CH4、C2H6、C2H2中的一种或几种组成,其中氢元素的质量分数为20%。下列关于该气体的几种组合:①只含C2H6;②CH4和C2H6;③C2H6和C2H2;④CH4和C2H2;⑤CH4、C2H2和C2H6,其中正确的是
A.①④⑤ B.①②③ C.①③④ D.②③⑤
【答案】A
9.酚酞(C20H14O4)是化学实验室常用的试剂。下列有关酚酞的说法中正确的是
①酚酞中碳元素的质量分数最大 ②酚酞由碳、氢、氧三种元素组成
③酚酞是由20个碳原子、14个氢原子和4个氧原子构成 ④酚酞的相对分子质量为318
⑤酚酞中碳、氢、氧元素的质量比为20∶14∶4
A.①②③④⑤ B.①②④ C.②③④⑤ D.①②④⑤
【答案】B
10.我市出售的食盐中多含有亚铁氰化钾[K4Fe(CN)6],小明对此产生了兴趣,查阅资料如下:亚铁氰化钾,化学式为K4Fe(CN)6,浅黄色固体,略有咸味,有微毒,添加到食盐中可防止食盐结块。我国《食品添加剂使用卫生标准》规定每吨食盐中亚铁氰化钾不得超过17g。请计算:
(1)亚铁氰化钾的相对分子质量为_______________。
(2)亚铁氰化钾中钾元素、铁元素、碳元素、氮元素的质量比是________________。
(3)经检测某食盐每吨含铁元素(假设铁元素只存在于亚铁氰化钾中)5.6g,该食盐____________(填“是”或“否”)符合我国《食品添加剂使用卫生标准》?(写出计算过程)
【答案】(1)368 (2)39∶14∶18∶21 (3)36.8g>17g不符合
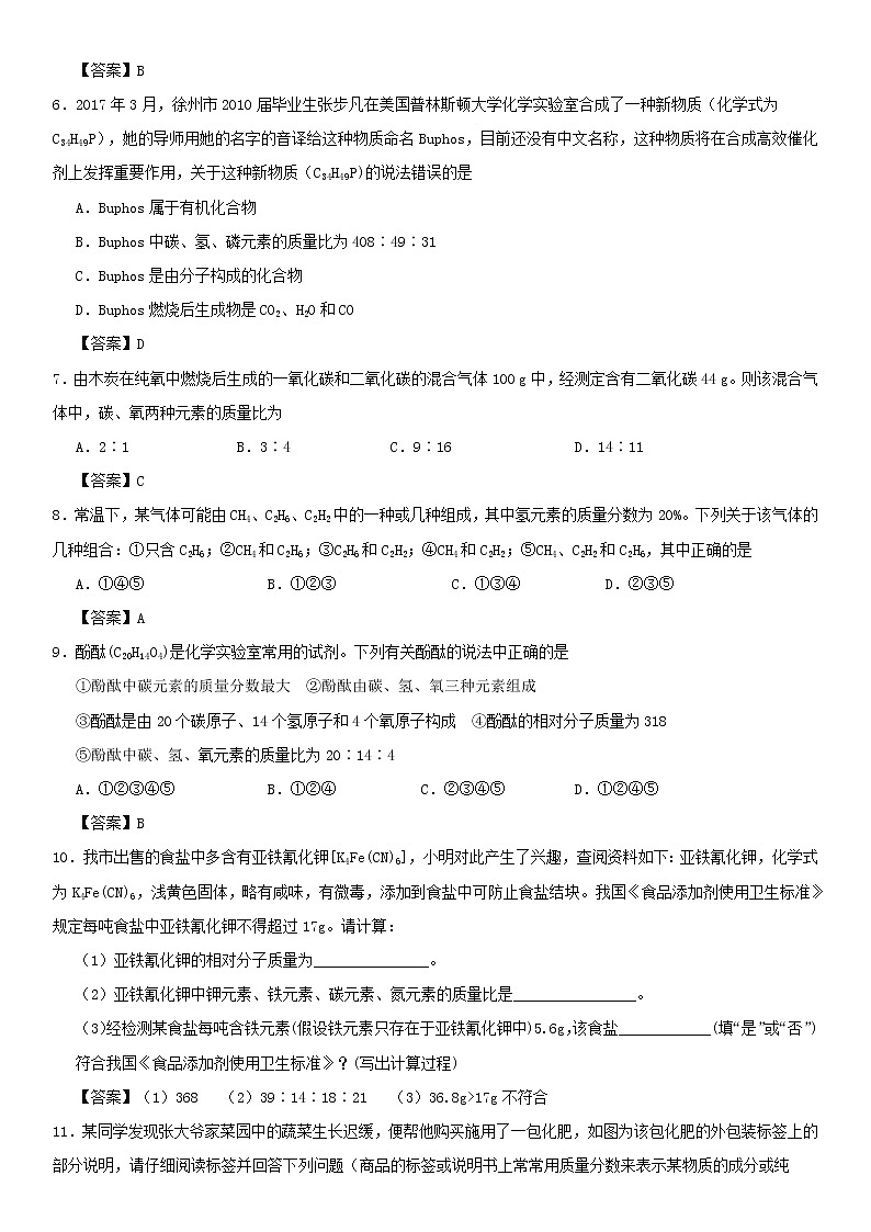
11.某同学发现张大爷家菜园中的蔬菜生长迟缓,便帮他购买施用了一包化肥,如图为该包化肥的外包装标签上的部分说明,请仔细阅读标签并回答下列问题(商品的标签或说明书上常常用质量分数来表示某物质的成分或纯度):
(1)硝酸铵由______种元素组成的,其中氮元素和氢元素的质量比为______(填最简整数比)。
(2)硝酸铵中氮元素的质量分数为______。因此证明这包氮肥包装标签的说明______(填“有”或“没有”)虚假之处。
(3)经化验证明这包化肥的纯度为96%(其余成分中无氮元素),则这包化肥中共含有______kg的氮元素。(请写出计算过程)
【答案】(1)3 7∶1
(2)35% 有
(3)16.8
12.以下是芳芳小朋友血液中某些元素检测结果的报告单(部分)。
序号 | 检测项目 | 结果 | 参考值 |
1 | 锌 | 7.7 | 11~22 μmol/L |
2 | 铜 | 16.9 | 14~29 μmol/L |
3 | 铁 | 17.8 | 9.0~21.5 μmol/L |
4 | 钙 | 2.0 | 2.2~2.7 μmol/L |
5 | 镁 | 0.84 | 0.8~1.2 μmol/L |
6 | 铅 | 0.28 | 0~0.48 μmol/L |
根据此份报告单并结合自己所学知识回答以下问题:
(1)芳芳缺乏的常量元素是________(填元素符号);芳芳缺乏此元素会____________;检测项目中属于有害元素的是________(填元素符号)。
(2)根据检测结果,医生建议她每天补充10mg的锌,芳芳的爸爸给她买了下面的补锌剂:
【药品名称】葡萄糖酸锌片
【性 状】片剂,味酸甜,微涩,有薄荷味
【药物组成】每片含葡萄糖酸锌(C12H22O14Zn)35毫克
试通过计算说明芳芳每天一共应该吃________片。
(3)芳芳的妈妈认为葡萄糖酸锌片是营养补剂,多吃几片没关系。请你评价这一观点,并说明理由。________________________________________________________________________。
【答案】(1)Ca 得佝偻病或发育不良 Pb
(2)2
(3)这种观点是错误的,因为即使是必需元素,也有一个合理摄入量的问题,摄入不足或摄入过量均不利于人体健康
(通用版)中考化学一轮复习考点测试卷《有关化学式的计算》(含答案): 这是一份(通用版)中考化学一轮复习考点测试卷《有关化学式的计算》(含答案),共5页。试卷主要包含了单选题,非选择题等内容,欢迎下载使用。
(通用版)中考化学一轮复习考点测试卷《根据化学方程式的计算》(含答案): 这是一份(通用版)中考化学一轮复习考点测试卷《根据化学方程式的计算》(含答案),共4页。试卷主要包含了选择题,非选择题等内容,欢迎下载使用。
(通用版)中考化学一轮复习考点配套练习《溶质质量分数与化学方程式的综合计算》(含答案): 这是一份(通用版)中考化学一轮复习考点配套练习《溶质质量分数与化学方程式的综合计算》(含答案),共5页。

