2022年中考化学总复习考点必杀700题专练05高分突破50题
展开
这是一份2022年中考化学总复习考点必杀700题专练05高分突破50题,共25页。试卷主要包含了剩余的④为Na2SO4等内容,欢迎下载使用。
2022中考化学总复习考点必杀700题
专练05 高分突破71~120题
71.竖炉炼铁也是一种重要的炼铁方法,其工艺流程如图所示。下列说法正确的是( )
A.催化反应室中发生的反应为:2CH4+CO2+H2O3CO+5H2
B.该工艺流程中,甲烷的作用只是:生产合成气的原料
C.该流程中,可循环利用的物质是:CH4 和 CO2、H2O
D.还原反应室内炼铁的原理只有:3CO+Fe2O32Fe+3CO2
【答案】A
【解析】A.由题干流程图信息可知,催化反应室中是由甲烷、二氧化碳和水蒸气在催化剂的作用下反应生成一氧化碳和氢气,故正确;B.在该工艺流程中,甲烷还在燃烧室内作燃料,故错误;C.由流程图可知,可循环利用的物质没有甲烷,故错误;D.在还原反应室内既有一氧化碳还原氧化铁,还有氢气还原氧化铁,故错误。故选:A。
72.下列除杂或鉴别方法不正确的是
A.用浓硫酸除去氧气中的水蒸气 B.用点燃的方法除去混在CO2中的CO
C.用饱和NaHCO3溶液除去CO2中的HCl D.用水鉴别NaCl、NH4NO3和NaOH三种固体
【答案】B
【解析】A、用浓硫酸具有吸水性,用作干燥剂除去氧气中的水蒸气;故选项正确,但不符合题意;
B、混在CO2中的少量CO不易点燃,应该将混合气体通过灼热的铜网;故选项错误,但符合题意;
C、用饱和NaHCO3溶液除去CO2中的HCl,碳酸氢钠与稀盐酸反应产生氯化钠、水和二氧化碳;故选项正确,但不符合题意;D、用水鉴别NaCl、NH4NO3和NaOH三种固体,氯化钠遇水没有明显的吸放热现象,硝酸铵遇水吸热,氢氧化钠遇水放热,可以鉴别;故选项正确,但不符合题意;故选:B。
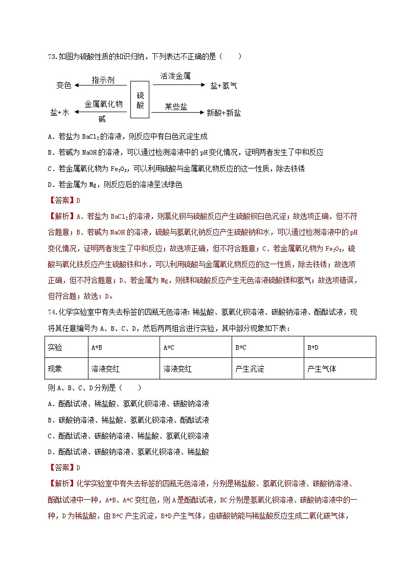
73.如图为硫酸性质的知识归纳,下列表达不正确的是( )
A.若盐为BaCl2的溶液,则反应中有白色沉淀生成
B.若碱为NaOH的溶液,可以通过检测溶液中的pH变化情况,证明两者发生了中和反应
C.若金属氧化物为Fe2O3,可以利用硫酸与金属氧化物反应的这一性质,除去铁锈
D.若金属为Mg,则反应后的溶液呈浅绿色
【答案】D
【解析】A、若盐为BaCl2的溶液,则氯化钡与硫酸反应产生硫酸钡白色沉淀;故选项正确,但不符合题意;B、若碱为NaOH的溶液,硫酸与氢氧化钠反应产生硫酸钠和水,可以通过检测溶液中的pH变化情况,证明两者发生了中和反应;故选项正确,但不符合题意;C、若金属氧化物为Fe2O3,硫酸与氧化铁反应产生硫酸铁和水,可以利用硫酸与金属氧化物反应的这一性质,除去铁锈;故选项正确,但不符合题意;D、若金属为Mg,则镁和硫酸反应产生无色溶液硫酸镁和氢气;故选项错误,但符合题;故选:D。
74.化学实验室中有失去标签的四瓶无色溶液:稀盐酸、氢氧化钡溶液、碳酸钠溶液、酚酞试液,现将其任意编号为A、B、C、D,然后两两组合进行实验,其中部分现象如下表:
实验
A+B
A+C
B+C
B+D
现象
溶液变红
溶液变红
产生沉淀
产生气体
则A、B、C、D分别是( )
A.酚酞试液、稀盐酸、氢氧化钡溶液、碳酸钠溶液
B.碳酸钠溶液、稀盐酸、氢氧化钡溶液、酚酞试液
C.酚酞试液、碳酸钠溶液、稀盐酸、氢氧化钡溶液
D.酚酞试液、碳酸钠溶液、氢氧化钡溶液、稀盐酸
【答案】D
【解析】化学实验室中有失去标签的四瓶无色溶液,分别是稀盐酸、氢氧化钡溶液、碳酸钠溶液、酚酞试液中一种,A+B、A+C变红色,则A是酚酞试液,BC分别是氢氧化钡溶液、碳酸钠溶液中的一种,D为稀盐酸,由B+C产生沉淀,B+D产生气体,由碳酸钠能与稀盐酸反应生成二氧化碳气体,则B为碳酸钠溶液,C为氢氧化钡溶液;故选:D。
75.利用如图所示的实验探究物质的性质,下列叙述错误的是()
A.若②溶液变红,则M可能为酚酞溶液
B.若只有③有气泡产生,则M可能为稀盐酸
C.若①有蓝色沉淀生成,则M可能为氢氧化钡溶液
D.若①②③④都没有现象,则M可能为氢氧化钠溶液
【答案】D
【解析】A、若②氢氧化钙溶液变红,氢氧化钙显碱性,与酚酞变红,则M可能为酚酞溶液;故选项正确,但不符合题意;B、若只有③碳酸钠溶液有气泡产生,碳酸钠与稀盐酸反应产生二氧化碳气体,则M可能为稀盐酸;故选项正确,但不符合题意;C、若①硫酸铜溶液有蓝色沉淀生成,硫酸铜与氢氧化钡产生氢氧化铜蓝色沉淀,则M可能为氢氧化钡溶液;故选项正确,但不符合题意;D、若①②③④都没有现象,则M不可能为氢氧化钠溶液,氢氧化钠与①硫酸铜溶液反应产生氢氧化铜蓝色沉淀;故选项错误,但符合题意;故选:D。
76.常温下,下列各组离子能在pH=13的无色透明溶液中大量共存的是( )
A.K+、Cu2+、Cl﹣、SO42﹣ B.Mg2+、Na+、Cl﹣、CO32﹣
C.Na+、Ba2+、Cl﹣、NO3﹣ D.H+、NH4+、NO3﹣、Cl﹣
【答案】C
【解析】pH为13的水溶液显碱性,水溶液中含有大量的OH-;A、Cu2+、OH-能结合生成氢氧化铜沉淀,不能在碱性溶液中大量共存,故选项错误。B、Mg2+、OH-能结合生成氢氧化镁沉淀,不能在碱性溶液中大量共存,故选项错误。C、四种离子间不能结合成沉淀、气体或水,能在碱性溶液中大量共存,且不存在有色离子,故选项正确。D、H+、OH-能结合生成水,NH4+、OH-能结合生成氨气和水,不能在碱性溶液中大量共存,故选项错误。故选C。
77.在pH=1的无色溶液中,下列离子能大量共存的组是 ( )
A.NO3-、Cu2+、Na+、SO42- B.Cl-、K+、OH-、Ba2+
C.K+、SO42-、Na+、NO3- D.Ca2+、Cl-、CO32-、Na+
【答案】C
【解析】A、含有铜离子的溶液显蓝色,故错误;B、氢氧根离子在酸性溶液中会与氢离子反应生成水,不能大量共存,故错误;C、选项离子间不能结合成水、气体或沉淀,且都是无色的离子,能大量共存,故正确;D、钙离子和碳酸根离子会反应生成碳酸钙沉淀,氢离子会与碳酸根离子反应生成水和二氧化碳,不能大量共存,故错误;故选:C。
78.某固体由 Ba2+、Cu2+、Na+、Cl﹣、CO32﹣、SO42﹣中的几种离子构成,取一定质量的该固体样品,进行如下实验:
①将固体溶于水得无色透明溶液,加入足量BaCl2溶液过滤,得到白色沉淀和无色滤液。
②在白色沉淀中加入过量稀硝酸,白色沉淀部分溶解并产生气泡。
③在无色滤液中滴加AgNO3溶液产生白色沉淀。
由此推断该固体中一定含有的离子是( )
A.Na+、CO32﹣、SO42﹣ B.Na+、CO32﹣、SO42﹣、Cl﹣
C.Ba2+、CO32﹣、SO42﹣、Cl﹣ D.Cu2+、Ba2+、CO32﹣、SO42﹣
【答案】A
【解析】将固体溶于水得无色透明溶液,说明不含铜离子;加入足量BaCl2溶液,过滤后得到白色沉淀,说明固体中可能含有硫酸根离子、碳酸根离子等,说明原固体中不含钡离子;在沉淀中加入过量稀硝酸,部分溶解,说明存在不溶于稀硝酸的白色沉淀,即说明白色沉淀中含有硫酸钡、碳酸钡;滤液中含有过量的稀硝酸,在滤液中滴加AgNO3溶液,产生白色沉淀,说明生成了不溶于稀硝酸的氯化银沉淀,说明固体中存在氯离子,由于加入足量BaCl2溶液,无法确定原固体中是否含有氯离子;钡离子和铜离子都不存在,故该固体中一定含有Na+、CO32﹣、SO42﹣,可能存在Cl﹣,一定不存在Ba2+、Cu2+。故选A。
79.甲化工厂排放的酸性污水和乙化工厂排放的污水,共含有以下6种离子中的各3种:K+、OH﹣、CO32﹣、Ba2+、H+、NO3﹣,则乙化工厂排放的污水中所含有的3种离子是( )
A.K+、OH﹣、H+ B.K+、OH﹣、CO32﹣
C.Ba2+、OH﹣、NO3﹣ D.OH﹣、K+、Ba2+
【答案】B
【解析】甲厂的污水为酸性,说明含有氢离子,而氢离子不能和碳酸根离子、氢氧根离子共存,因此乙厂中含有碳酸根离子和氢氧根离子,而碳酸根离子不能和钡离子共存,因此钡离子不能在乙厂,应该在甲厂;因为溶液中必须存在阴阳离子,甲厂中不能只含有氢离子和钡离子阳离子,所以硝酸根离子应该在甲厂,则乙厂含有碳酸根离子和氢氧根离子及阳离子钾离子;故选项为:B。
80.已知铝和强碱溶液反应也可生成氢气,如.若某溶液中加入铝产生了氢气,则在此溶液中一定能大量共存的物质组是( )
A.FeCl3 、NaNO3、 KCl B.KNO3 、Na2CO3 、Na2SO4
C.Na2SO4 、BaCl2 、NaCl D.KNO3 NaNO3 NaCl
【答案】D
【解析】A、FeCl3能与碱性溶液中的OH-结合生成氢氧化铁沉淀,不能在碱性溶液中大量共存,故A不正确;B、Na2CO3能与酸性溶液中的H+结合生成水和二氧化碳,不能在酸性溶液中大量共存,故B不正确;C、Na2SO4与BaCl2在溶液中相互交换成分生成不溶于酸的硫酸钡沉淀,不能大量共存,故C不正确;D、三种物质在溶液中相互交换成分不能生成沉淀、气体、水,能在酸性或碱性溶液中大量共存,故D正确。故选D。
81.分别把下列各组中的物质加入水中,最终可能得到无色、澄清溶液的是
A.Na2CO3、Ca(OH)2、HCl B.KNO3、FeCl3 、HCl
C.AgNO3、HCl、HNO3 D.Ba(NO3)2、Na2CO3、H2SO4
【答案】A
【解析】A、Na2CO3和CaCl2生成白色沉淀碳酸钙,但碳酸钙能与稀盐酸反应生成易溶于水的氯化钙,若盐酸过量,最终可能得到无色、澄清溶液,故选项正确。B、三者之间不反应,但FeCl3溶于水呈黄色,故选项错误。C、AgNO3与HCl反应生成不溶于硝酸的氯化银白色沉淀,溶液变浑浊,故选项错误。D、Ba(NO3)2与硫酸反应生成硫酸钡白色沉淀,溶液变浑浊,故选项错误。故选A。
82.下列实验方案不能达到实验目的是
实验目的
实验操作
A
除去木炭粉中少是氧化铜粉末
加入足量稀硫酸,过滤、洗涤、干燥
B
检验氧气是否收集满
将带火星的木条放在集气瓶口
C
鉴别氢氧化钠固体和硝酸铵固体
取样,加水溶解,用温度计测量温度
D
分离CaCl2和CaCO3的固体混合物
加足量水溶解,蒸发
【答案】D
【解析】A、CuO能与稀硫酸反应生成硫酸铜和水,木炭粉不与稀硫酸反应,再洗涤、干燥,能除去杂质且没有引入新的杂质,符合除杂原则,故选项所采取的方法正确。B、将带火星木条放在集气瓶口,如果带火星的木条复燃,说明收集满,如果不能复燃,说明没有收集满,该选项方法正确。C、取样,加水溶解,温度升高的是氢氧化钠,温度降低的硝酸铵,该选项能够达到实验目的。D、氯化钙易溶于水,碳酸钙难溶于水,加足量水溶解,过滤,蒸发,题干缺少过滤操作,故选项实验操作不能达到实验目的。故选:D。
83.下列各组稀溶液,仅用组内物质及其反应产物就能鉴别出来的是( )
A.KCl H2SO4 NaOH Ba(NO3)2 B.NaCl AgNO3 CaCl2 HNO3
C.CuSO4 NaCl KNO3 BaC12 D.NaCl HCl NaOH MgCl2
【答案】D
【解析】A、组内四种物质的溶液两两混合时,H2SO4与Ba(NO3)2溶液反应能产生白色沉淀,但其余两两混合均没有明显现象,故不加其他试剂无法鉴别,错误;B、组内四种物质的溶液两两混合时,AgNO3与NaCl、CaCl2溶液反应均能产生白色沉淀,但其余两两混合均没有明显现象,故不加其他试剂无法鉴别,错误;C、CuSO4溶液是蓝色的,首先鉴别出蓝色的CuSO4溶液;能与CuSO4溶液反应产生白色沉淀的是BaC12溶液,但其余两两混合均没有明显现象,故不加其他试剂无法鉴别,错误;D、组内四种物质的溶液两两混合时,混合产生白色沉淀的是NaOH、MgCl2,再将剩余的两种溶液分别滴加至白色沉淀中,能使沉淀消失的是盐酸,无明显变化的是NaCl溶液;再将过量的NaOH、MgCl2分别滴加至加入稀盐酸沉淀消失后的溶液中,能产生白色沉淀的是氢氧化钠溶液,无明显变化的是MgCl2溶液,故不加其他试剂可以鉴别,正确。故选D。
84.下列各组溶液中,不用其它试剂就不能鉴别出来的是( )
A.FeCl3 NaOH HCl KCl B.BaCl2 Na2SO4 Na2CO3 HCl
C.CuSO4 NaOH KNO3 BaCl2 D.KCl AgNO3 HCl HNO3
【答案】D
【解析】A、由于FeCl3 溶液显黄色首先鉴别出来,能与FeCl3 溶液生成红褐色沉淀是NaOH溶液,在分别加入剩余的无色溶液,红褐色沉淀溶解的是稀盐酸,则最后一种物质是氯化钾,故A不用其它试剂就能鉴别出;B、四种溶液两两混合,能与另外的两种物质反应生成沉淀的物质的是氯化钡溶液,无现象的是稀盐酸,分别向沉淀中加入稀盐酸,能使沉淀溶解的,说明与氯化钡反应生成沉淀的是碳酸钠,不溶解的是硫酸钠,故B不用其它试剂就能鉴别出;C、由于CuSO4 溶液显蓝色首先鉴别出来,能与CuSO4 溶液生成蓝色沉淀是NaOH溶液,能与CuSO4 溶液生成白色沉淀是BaCl2溶液,最后一种溶液是KNO3溶液,故C不用其它试剂就能鉴别出;D、由于硝酸银与氯化钾、稀盐酸反应都能生成了氯化银白色沉淀,无法鉴别KCl、HCl,故D不用其它试剂就不能鉴别出来。故选D。
85.用括号内试剂不能一次性将组内物质鉴别出来的是( )
A.固体: NaOH、NH4NO3、NaCl(水)
B.液体:稀盐酸、H2O、Ca(OH)2 溶液(石蕊溶液)
C.固体:ZnSO4、CaCO3、KCl(水)
D.液体:Ba(NO3)2 溶液、MgCl2 溶液、K2CO3 溶液(稀硫酸)
【答案】C
【解析】A. NaOH、NH4NO3溶于水分别放热、吸热,使温度分别升高、降低,氯化钠溶于水温度几乎无变化,可以鉴别,故A错误;B.稀盐酸、H2O、Ca(OH)2溶液分别显酸性、中性、碱性,分别能使石蕊溶液变红色、紫色、蓝色,可以鉴别,故B错误;C. ZnSO4、KCl均易溶于水形成无色溶液,CaCO3难溶于水,用水不能鉴别,故C正确;D.稀硫酸能与K2CO3溶液反应生成二氧化碳气体,能与Ba(NO3)2溶液反应生成硫酸钡白色沉淀,与氯化镁溶液不反应,可以鉴别,故D错误;答案选C。
86.有4瓶常用溶液:①BaCl2溶液,②NaCl溶液,③Na2SO4溶液,④CuSO4溶液。不用其他试剂,可通过实验方法将它们一一鉴别开来,鉴别出来的先后顺序可能是( )
A.①④③② B.①③④② C.④①③② D.④②①③
【答案】C
【解析】硫酸铜溶液为蓝色,所以硫酸铜可以首先被鉴别出来,然后利用硫酸铜和氯化钡反应,把氯化钡鉴别出来,把剩余两液体分别滴入到氯化钡中,无现象时所加溶液为氯化钠,有沉淀时所加溶液为硫酸钠溶液。所以这四种物质先后被鉴别出的顺序为:硫酸铜溶液、氯化钡溶液、硫酸钠溶液、氯化钠溶液或者是硫酸铜溶液、氯化钡溶液、氯化钠溶液、硫酸钠溶液,即:④①③②。故选:C。
87.下列除去杂质的方法中正确的是( )
选项
物质
杂质
除杂质的方法
A
CaCl2溶液
稀盐酸
加过量碳酸钙、过滤
B
K2CO3溶液
KCl
加适量稀盐酸
C
CaO
CaCO3
加水,过滤
D
NaCl溶液
Na2CO3
加适量硝酸钙溶液,过滤
【答案】A
【解析】A、HCl能与过量的碳酸钙反应生成氯化钙、水和二氧化碳,再过滤除去过量的碳酸钙,能除去杂质且没有引入新的杂质,符合除杂原则,故选项所采取的方法正确。B、K2CO3溶液能与适量稀盐酸反应生成氯化钾、水和二氧化碳,反而会把原物质除去,不符合除杂原则,故选项所采取的方法错误。C、CaO能与水反应生成氢氧化钙,碳酸钙难溶于水,反而会把原物质除去,不符合除杂原则,故选项所采取的方法错误。D、Na2CO3能与适量硝酸钙溶液反应生成碳酸钙沉淀和硝酸钠,能除去杂质但引入了新的杂质硝酸钠,不符合除杂原则,故选项所采取的方法错误。故选:A。
88.下列除杂质的方法错误的是( )。
序号
括号里是要除去的杂质
除杂质的方法
A
铜粉(木炭粉)
在氧气中充分灼烧混合物
B
二氧化锰(氯化钾)
溶解、过滤、洗涤、干燥
C
氯化钠固体(碳酸钠)
加入稍过量的盐酸、蒸发
D
一氧化碳气体(二氧化碳)
通过足量氢氧化钠和浓硫酸
【答案】A
【解析】A、木炭粉、铜粉在氧气中充分灼烧混合物,分别生成二氧化碳、氧化铜,不但能把杂质除去,也会把原物质除去,不符合除杂原则,故选项所采取的方法错误。B、KCl易溶于水,MnO2难溶于水,可采取加水溶解、过滤、洗涤、干燥的方法进行分离除杂,故选项所采取的方法正确。C、碳酸钠能与过量稀盐酸反应生成氯化钠、水和二氧化碳,盐酸具有挥发性,再蒸发除去盐酸,能除去杂质且没有引入新的杂质,符合除杂原则,故选项所采取的方法正确。D、CO2能与氢氧化钠溶液反应生成碳酸钠和水,CO不与氢氧化钠溶液反应,再通过浓硫酸进行干燥,能除去杂质且没有引入新的杂质,符合除杂原则,故选项所采取的方法正确。故选:A。
89.下列物质的除杂或鉴别,所用的试剂或操作都正确的是( )
选项
实验目的
所用试剂或操作
A
验证柠檬酸具有酸性
取少量的溶液,滴加无色酚酞溶液
B
除去氮气中的氧气
将气体缓缓通过灼热的铜网
C
鉴别氯化铵和硫酸铵
加入熟石灰粉末研磨
D
除去氯化铜溶液中少量的硫酸铜
加入适量硝酸钡溶液,充分反应后过滤
【答案】B
【解析】A、无色酚酞溶液遇酸性溶液不变色,遇碱性溶液变红色,故选项错误;B、氧气通过灼热的铜网时可与铜发生反应生成氧化铜,而氮气不与铜反应,能除去杂质且没有引入新的杂质,符合除杂原则,故选项正确;C、氯化铵和硫酸铵加入熟石灰粉末研磨都会生成氨气,现象相同,不能鉴别,故选项错误;D、硫酸铜能与适量硝酸钡溶液反应生成硫酸钡沉淀和硝酸铜,能除去杂质但引入新的杂质硝酸铜,不符合除杂原则,故选项错误。故选B。
90.下列依据实验目的所设计的实验操作中,错误的是( )
选项
物质
杂质
除杂药品或方法
A
CaCl2溶液
盐酸
过量的碳酸钙、过滤
B
CaO
CaCO3
适量的稀盐酸
C
CO2
HCl
通入饱和NaHCO3溶液
D
CO
CO2
足量的氢氧化钠溶液、浓硫酸
【答案】B
【解析】A、盐酸能与过量的碳酸钙反应生成氯化钙、水和二氧化碳,再过滤除去过量的碳酸钙,能除去杂质且没有引入新的杂质,符合除杂原则,故选项所采取的方法正确。B、CaO和CaCO3均能与稀盐酸反应,不但能把杂质除去,也会把原物质除去,不符合除杂原则,故选项所采取的方法错误。C、HCl能与饱和NaHCO3溶液反应生成氯化钠、水和二氧化碳,能除去杂质且没有引入新的杂质,符合除杂原则,故选项所采取的方法正确。D、CO2能与氢氧化钠溶液反应生成碳酸钠和水,CO不与氢氧化钠溶液反应,再通过浓硫酸进行干燥,能除去杂质且没有引入新的杂质,符合除杂原则,故选项所采取的方法正确。故选:B。
91.除去下列各物质中混有的少量杂质,所用除杂试剂及操作方法均正确的是( )
A.除去氯化钾溶液中的少量碳酸钾:加入过量氯化钙溶液,过滤
B.除去氯化钠溶液中的少量氯化钡:加入适量氢氧化钠溶液,过滤
C.除去铜粉中的少量铁粉:加入过量稀盐酸,充分反应后过滤,蒸发滤液
D.除去一氧化碳中的少量二氧化碳:先通过足量的氢氧化钠溶液,再通过足量的浓硫酸
【答案】D
【解析】A、氯化钙和碳酸钾反应生成碳酸钙沉淀和氯化钾,但是过量的氯化钙引入了新杂质,且过滤不能除去,故选项不正确;B、氢氧化钠和氯化钡不反应,不能除去氯化钠溶液中的少量氯化钡,故选项不正确;C、铁粉和稀盐酸反应生成氯化亚铁和氢气,铜粉和稀盐酸不反应,加入过量稀盐酸,充分反应后过滤,洗涤、烘干滤渣可得到铜粉,故选项不正确;D、二氧化碳能和氢氧化钠溶液反应生成碳酸钠和水,一氧化碳和氢氧化钠不反应,将气体通过足量氢氧化钠溶液除去二氧化碳,再通过足量的浓硫酸进行干燥,故选项正确。
92.下列有关物质的检验、鉴别、分离、除杂的实验方案正确的是( )
选项
实验目的
实验方案
A
检验二氧化碳气体
用燃着的木条伸入集气瓶内,观察火焰是否熄灭
B
除去CO2中少量的CO
通入氧气后点燃
C
分离MgCl2、NaC1固体混合物
依次加入水和适量Ca(OH)2溶液,过滤后向沉淀中加入适量盐酸,再蒸发两种溶液得到固体
D
鉴别CaCO3、NaC1、NaOH、CuSO4四种固体
分别取少量固体于试管中加入适量水,观察现象
【答案】D
【解析】A、不支持燃烧的气体不一定是二氧化碳,检验二氧化碳气体,应使用澄清石灰水,故选项实验方案错误;B、除去二氧化碳中的一氧化碳不能够通氧气点燃,这是因为除去气体中的气体杂质不能使用气体,否则会引入新的气体杂质,故选项实验方案错误;C、加入水,氯化镁溶液能与适量Ca(OH)2溶液反应生成氢氧化镁沉淀和氯化钙,过滤后向沉淀中加入适量盐酸,氢氧化镁与稀盐酸反应生成氯化镁和水,再蒸发两种溶液得到固体,能得到氯化镁,但另一种得到的是氯化钠和氯化钙的混合物,故选项实验方案错误;D、分别取少量固体于试管中加入适量水,难溶于水的是碳酸钙,易溶于水形成无色溶液的是氯化钠,溶于水放热的是氢氧化钠,溶于水形成蓝色溶液的是硫酸铜,可以鉴别,故选项实验方案正确。故选D。
93.下列有关物质除杂、分离、鉴别中,所用的试剂或方法均正确的是( )
选项
实验目的
所用试剂和方法
A
除去生石灰中含有少量石灰石
水或稀盐酸
B
除去NaCl溶液中少量Na2CO3
适量澄清石灰水,过滤
C
从KClO3制氧气的残余物中分离出MnO2
溶解、过滤、洗涤、烘干
D
从氯化铵、硫酸铵、硝酸铵和尿素中鉴别出尿素
消石灰或水
【答案】C
【解析】A、生石灰和水反应生成氢氧化钙,而碳酸钙不溶于水,盐酸和氧化钙、碳酸钙都反应,所以不能用水或稀盐酸除去生石灰中含有的杂质石灰石,故错误;B、Na2CO3能够与氢氧化钙反应产生碳酸钙沉淀和氢氧化钠,会增加新的杂质,故错误;C、氯酸钾、氯化钾溶于水,二氧化锰难溶于水,所以从KClO3制氧气的残余物中分离出MnO2,经过加水溶解、过滤、洗涤、干燥,可以得到二氧化锰,故正确;D、氯化铵、硫酸铵、硝酸铵都是铵态氮肥,铵态氮肥与碱性物质混合后能放出有刺激性气味的氨气,尿素不能和碱性物质反应,故四种化肥与消石灰一起研磨,有刺激性气味的气体产生的是氯化铵、硫酸铵、硝酸铵,无刺激性气味的是尿素;但水不能鉴别出尿素,因为四种物质溶于水,溶液温度降低是硝酸铵,其余三种温度基本不变,故错误。故选C。
94.下列物质间的转化,不能一步实现的是
A.Zn→H2 B.CuO→Cu C.CO2→CO D.CO→CaCO3
【答案】D
【解析】A、 Zn→H2;锌和稀硫酸反应产生硫酸锌和氢气;故选项正确,但不符合题意;B、CuO→Cu:氧化铜加热条件下与氢气反应产生铜和水;故选项正确;C、CO2→CO:二氧化碳与碳在高温条件下生成一氧化碳;故选项正确;D、CO→CaCO3;一氧化碳不能一步反应得到碳酸钙;故选项错误;故选:D。
95.在一定条件下,下列物质的转化不能一步实现的是( )
A.Fe→Fe3O4 B.CuSO4→Cu C.CO2→CO D.H2O2→H2
【答案】D
【解析】A、铁在氧气中燃烧生成四氧化三铁,能通过一步反应生成,故选项错误;B、铁与硫酸铜溶液反应生成硫酸亚铁溶液和铜,能通过一步反应生成,故选项错误;C、二氧化碳与碳在高温下反应生成一氧化碳,故选项错误;D、过氧化氢分解生成水和氧气,不能一步生成氢气,不能通过一步反应生成,故选项正确。故选D。
96.下列各组变化中,每个转化在一定条件下均能一步实现的是
A.①② B.①③ C.②③ D.①②③
【答案】B
【解析】图②中的H2O→H2O2以及H2O2→H2,不能实现转化,故选B
97.通过物质间相互反应可以实现物质间的相互转化。下列物质间的转化,通过一步化学反应不能实现的是
A.NaOH→NaCI B.Fe→FeCl2 C.Fe→Fe2O3 D.FeCl2→Fe(OH)2
【答案】C
【解析】A、NaOH→NaCl,NaOH+HCl=NaCl+H2O,可以一步实现;故选项正确,但不符合题意;
B、Fe→FeCl2,Fe+2HCl=FeCl2+H2↑,可以一步实现;故选项正确,但不符合题意;C、Fe→Fe2O3,铁在氧气中点燃生成四氧化三铁:3Fe+2O2 Fe3O4,不是氧化铁,不能一步实现;故选项错误,但符合题意;D、FeCl2→Fe(OH)2,FeCl2+2NaOH=2NaCl+Fe(OH)2↓,可以一步实现;故选项正确,但不符合题意;故选:C。
98.下列各组转化中,一定条件下均能一步实现的组合是
A.①② B.②③ C.①③ D.①②③
【答案】A
【解析】氧化铜和稀硫酸反应生成硫酸铜和水,硫酸铜和铁反应生成铜和硫酸亚铁,加热条件下,铜和氧气反应生成氧化铜,①中一定条件下均能一步实现;高温条件下,碳酸钙分解生成氧化钙和二氧化碳,氧化钙和水反应生成氢氧化钙,氢氧化钙和二氧化碳反应生成碳酸钙和水,②中一定条件下均能一步实现;碳酸钠和硫酸反应生成硫酸钠、水和二氧化碳,硫酸钠和硝酸钡反应生成硫酸钡和硝酸钠,硝酸钠不能和其它物质反应生成氢氧化钠,③中一定条件下不能全部一步实现。故选:A。
99.下列各组物质能按照如图关系(“→”表示反应一步完成)相互转化的是( )
A
B
C
D
X
C
Fe2O3
Cu
CaCO3
Y
CO
Fe
CuO
Ca(OH)2
Z
CO2
FeCl3
Cu(OH)2
CaO
【答案】A
【解析】A、C和氧气反应能生成CO和CO2,CO和氧气反应能生成CO2,能相互转化,正确;
B、Fe2O3和一氧化碳反应能生成Fe,Fe2O3和稀盐酸反应能生成FeCl3,但是Fe不能一步生成FeCl3,错误;C、Cu不能一步反应生成Cu(OH)2,不能实现如图转化,错误;D、CaCO3不能一步反应生成Ca(OH)2,不能实现如图转化,错误。故选A。
100.甲、乙、丙有如图所示的转化关系( “→”表示反应一步实现,部分物质和反应条件已略去),下列各组物质按照甲、乙、丙的顺序不符合要求的是
A.C、CO、 CO2 B.C、CO2、H2CO3
C.H2O2、H2O、O2 D.H2O2、H2、H2O
【答案】D
【解析】A、碳在氧气中不充分燃烧生成一氧化碳,一氧化碳燃烧生成二氧化碳,二氧化碳与碳在高温下反应生成一氧化碳,能按照甲、乙、丙的顺序进行一步转化,不符合题意;B、碳与氧气反应生成二氧化碳,二氧化碳和水反应生成碳酸,碳酸分解生成二氧化碳和水,能按照甲、乙、丙的顺序进行一步转化,不符合题意;C、过氧化氢分解生成水和氧气,氢气在氧气中燃烧生成水,水通电分解生成氢气和氧气,能按照甲、乙、丙的顺序进行一步转化,不符合题意;D、过氧化氢无法生成氢气,不能按照甲、乙、丙的顺序进行一步转化,符合题意。故选D。
101.甲、乙、丙三种物质的转化关系见下面如图所示,“”表示反应可以一步实现部分物质和反应条件已省略,下面选项中,不能实现图示转化关系的是( )
选项
甲
乙
丙
A
B
NaOH
NaCl
C
C
CO
D
【答案】B
【解析】A、硫酸能与锌反应生成氢气,硫酸能与氢氧化钠反应生成硫酸钠和水,氢气燃烧生成水,水通电分解生成氢气和氧气,能实现图示转化关系,故选项错误。B、NaOH与盐酸反应生成氯化钠和水,与硝酸反应生成硝酸钠和水,硝酸钠转化为氯化钠,假设能行,对应的生成物是氯化钠和硝酸盐,氯化钠和硝酸盐均易溶于水,不能发生复分解反应,不能实现图示转化关系,故选项正确。C、碳充分燃烧生成二氧化碳,不充分燃烧生成一氧化碳,一氧化碳燃烧生成二氧化碳,二氧化碳与碳在高温下反应生成一氧化碳,能实现图示转化关系,故选项错误。D、氢氧化钙与稀盐酸反应生成氯化钙、水,与二氧化碳反应生成碳酸钙沉淀和水,氯化钙与碳酸钠溶液反应生成碳酸钙沉淀和氯化钠,碳酸钙与稀盐酸反应生成氯化钙、水和二氧化碳,能实现图示转化关系,故选项错误。故选B。
102.下列各组变化中,每个转化在一定条件下均能一步实现的是
A. B.
C. D.
【答案】A
【解析】A、铜和氧气加热生成氧化铜,氧化铜和硫酸反应生成硫酸铜,硫酸铜和铁反应生成铜,每个转化在一定条件下均能一步实现,故A正确;B、过氧化氢在二氧化锰的催化作用下会生成水,水通电生成氢气和氧气,氧气不能转化成的过氧化氢,故B错误;C、氢氧化钠和盐酸反应生成氯化钠、老客户那和硝酸银反应生成硝酸钠,硝酸钠不会转化成氢氧化钠,故C错误;D、碳酸钡和盐酸反应生成二氧化碳,二氧化碳和氢氧化钙反应生成碳酸钙沉淀,碳酸钙不会转化碳酸钡,故D错误。故选A。
103.三种物质间只通过一步反应就能实现如箭头所指方向的转化,下列符合要求的组合是
A.①② B.①③ C.②③ D.①②③
【答案】D
【解析】①硫酸钠与氢氧化钡溶液反应生成硫酸钡沉淀和氢氧化钠,氢氧化钠与二氧化碳反应生成碳酸钠和水,碳酸钠与氢氧化钙溶液反应生成碳酸钙沉淀和氢氧化钠,碳酸钠与硫酸反应生成硫酸钠、水和二氧化碳,只通过一步就能实现如箭头所指方向的转化。②氢气与氧化铜反应生成铜和水,水通电分解生成氢气和氧气,氢气燃烧生成水,铜与氧气在加热条件下生成氧化铜,只通过一步就能实现如箭头所指方向的转化。③锌与氯化亚铁溶液反应生成氯化锌和铁;铁与硫酸铜溶液反应生成硫酸亚铁溶液和铜;锌与硫酸亚铁溶液反应生成铁和硫酸锌,硫酸亚铁与氯化钡溶液反应生成硫酸钡沉淀和氯化亚铁溶液;只通过一步就能实现如箭头所指方向的转化。故①②③均只通过一步反应就能实现如箭头所指方向的转化。故选D。
104.如图表所列各组物质中,物质之间按箭头方向通过一步反应就能实现如图所示转化的是 ( )
选项
甲
乙
丙
丁
A
CO2
CaCO3
H2O
O2
B
NaOH
NaCl
CO2
Na2CO3
C
H2O2
H2O
O2
MgO
D
CaO
Ca(OH)2
H2O
CaCl2
【答案】A
【解析】A选项,CO2+Ca(OH)2=CaCO3↓+H2O、 CaCO3+2HCl=CaCl2+H2O+CO2↑、 2H2O 2H2↑+O2↑、 C+O2CO2,故选A;B选项,NaCl不能一步转化为CO2;C选项,MgO不能一步转化为H2O2;D选项,CaCl2不能一步转为为CaO
105.某化学兴趣活动小组在准备实验时,甲同学配制了Na2SO4、K2CO3、BaCl2、稀盐酸四种溶液,但没有及时贴标签。乙同学在使用时为区分四种无色溶液,将溶液分别编号为①、②、③、④并进行如下表所示实验,由此推断①、②、③、④依次是( )
实验内容
实验现象
①+②
有白色沉淀生成
②+④
有白色沉淀生成
①+③
有气泡冒出
A.稀盐酸、Na2SO4溶液、K2CO3溶液、BaCl2溶液
B.K2CO3溶液、BaCl2溶液、稀盐酸、Na2SO4溶液
C.BaCl2溶液、K2CO3溶液、Na2SO4溶液、稀盐酸
D.Na2SO4溶液、BaCl2溶液、K2CO3溶液、稀盐酸
【答案】B
【解析】Na2SO4、K2CO3、BaCl2、稀盐酸,给定的四种物质中两两混合后产生沉淀的为BaCl2,而无明显现象的是盐酸。而在和BaCl2反应产生沉淀且能够和盐酸反应生成气体的是K2CO3。在和BaCl2反应产生沉淀的另一物质就是Na2SO4。 而根据框图可以看出,得到两种沉淀的是②,所以②为BaCl2。同时看出③为盐酸。①和②产生沉淀而①和③生成气体,所以①为K2CO3.剩余的④为Na2SO4。即①②③④分别为K2CO3溶液、BaCl2溶液、稀盐酸、Na2SO4溶液。故选B
106.A~G是初中化学常见的物质。己知A、C组成元素相同,均为无色气体;B为红棕色粉末;F为黑色金属氧化物,A跟F的反应与A跟B的反应类型相似。它们的转化关系如下图所示,下列推断错误的是 ( )
A.若A是CO,则B是Fe2O3
B.若B是Fe2O3,则G一定是Fe2(SO4)3
C.反应II的化学方程式是:CO2+C2CO
D.反应III的化学方程式是:Fe+CuSO4=FeSO4+Cu
【答案】B
【解析】己知A、C组成元素相同,均为无色气体;B为红棕色粉末,A能与B反应生成C和D,可知,A是一氧化碳,B是氧化铁,C是二氧化碳,D是铁,铁和硫酸铜反应生成铜和硫酸亚铁,故F是铜,经验证,推导正确。A、若A是CO,则B是Fe2O3,正确,不符合题意;B、若B是Fe2O3,则G一定是铜,故错误,符合题意;C、反应II是二氧化碳和碳在高温条件下反应生成一氧化碳,方程式为CO2+C2CO,故正确,不符合题意;D、反应III是铁和硫酸铜反应生成铜和硫酸亚铁,化学方程式是:Fe+CuSO4=FeSO4+Cu,故正确,不符合题意;故选B。
107.如图中A、B、甲、乙、丙均是初中化学常见的物质,其中甲、乙、丙属于同种类别的化合物;甲、丙和足量的A反应能生成相同的生成物。A的浓溶液挥发出的气体能使湿润的蓝色石蕊试纸变红。B是一种常用的气体肥料。丙的相对分子质量为106,被广泛应用于玻璃、纺织等工业。图中“—”表示两端的物质间能发生化学反应;“→”表示物质间存在相应的转化关系,部分反应物、生成物及反应条件已略去。下列推断错误的是( )
A.甲、乙、丙均属于盐类
B.丙和A发生的反应属于复分解反应
C.除去乙中混有的丙可通过溶解、过滤、洗涤、干燥来达到目的
D.可用无色酚酞溶液一次性鉴别甲、丙、A的溶液
【答案】D
【解析】A、B、甲、乙、丙均是初中化学常见的物质,甲、丙和足量的A反应能生成相同的生成物。A的浓溶液挥发出的气体能使湿润的蓝色石蕊试纸变红,A是稀盐酸,丙的相对分子质量为106,被广泛应用于玻璃、纺织等工业,则丙是碳酸钠,甲、乙、丙属于同种类别的化合物,甲是碳酸氢钠,乙是碳酸钙,B是一种常用的气体肥料,B是二氧化碳。
A、丙的相对分子质量为106,被广泛应用于玻璃、纺织等工业,则丙是碳酸钠,甲、乙、丙属于同种类别的化合物,则均属于盐类,故A正确;B、丙是碳酸钠,A的浓溶液挥发出的气体能使湿润的蓝色石蕊试纸变红,A是稀盐酸,稀盐酸和碳酸钠反应属于酸和盐的反应,属于复分解反应,故B正确;C、乙是碳酸钙,混有丙是碳酸钠,碳酸钙不溶于水,碳酸钠溶解,可通过溶解、过滤、洗涤、干燥除去碳酸钠,故C正确;D、甲是碳酸氢钠显碱性,遇无色酚酞变红,丙是碳酸钠显碱性,遇无色酚酞变红色,A是稀盐酸显酸性,遇无色酚酞不变色,无法鉴别,故D不正确。故选D。
108.某无色气体可能含有H2、CO、CH4 中的一种或几种,依次进行下列实验(假设每一步反应或吸收均完全);①无色气体在氧气中充分燃烧;②燃烧生成的气体通过盛浓硫酸的洗气瓶,装置质量增加 10.8g;③再将剩余气体通过盛 NaOH 溶液的洗气瓶,装置质量增 加 13.2g。下列推断不正确的是
A.该气体可能含有H2、CO、CH4 B.该气体可能只含有CO 和 CH4
C.该气体可能只含有H2 和 CO D.该气体可能只含有CH4
【答案】B
【解析】根据题中浓硫酸洗气瓶增重10.8g,氢氧化钠溶液洗气瓶增重13.2g,m(H2O)=10.8g,m(CO2)=13.2g,可推出原气体中m(C)=,m(H)=,故原气体中碳、氢原子个数比=,原气体的组成可能是①CH4;②CO、H2;③CO、H2、CH4。CO和CH4的混合物的碳、氢原子个数比大于1:4,推断不正确,故B符合题意;故选B
109.有甲乙丙丁四种无色溶液,它们分别是碳酸钠溶液、氢氧化钡溶液、硫酸钾溶液、稀盐酸中的一种,为了鉴别这四种溶液,现将它们两两混合得到如图现象(“↑”表示气体,“↓”表示沉淀,“﹣”表示无明显现象)根据上述现象,下列推断正确的是( )
甲
乙
丙
丁
甲
—
乙
—
丙
—
—
丁
—
—
A.甲是碳酸钠 B.乙是稀盐酸 C.丙是氢氧化钡 D.丁是硫酸钾
【答案】D
【解析】由它们两两混合得到的现象,乙丙反应生成气体,则乙丙是碳酸钠溶液、稀盐酸中的一种,甲丁是氢氧化钡、硫酸钾中的一种;乙与甲反应生成沉淀,甲与丁反应生成沉淀,稀盐酸与另外三种物质反应不能生成沉淀,则乙是碳酸钠溶液,丙是稀盐酸;碳酸钠能与氢氧化钡溶液反应生成碳酸钡白色沉淀,与硫酸钾溶液不反应,则甲是氢氧化钡溶液,丁是硫酸钾溶液。故选D。
110.一包由CuSO4、CaCO3、BaCl2、Na2SO4、NaOH中的两种或两种以上的物质混合而成。取少量白色粉末,向其中加入足量的水,充分搅拌后过滤,得到白色沉淀和无色滤液X。在滤出的白色沉淀中加入足量的盐酸,沉淀全部溶解,并产生无色气体。下列判断错误的是
A.原白色粉末的组成有3组可能
B.原白色粉末中一定含有CaCO3
C.原白色粉末中一定不含有CuSO4
D.若向无色滤液X中通入二氧化碳,产生白色沉淀,则可推断原白色粉末中一定还含有BaCl2、NaOH
【答案】A
【解析】取少量白色粉末,向其中加入足量的水,充分搅拌后过滤,得到无色滤液X,可判断原物质中一定没有CuSO4(因为它的水溶液呈蓝色),同时得到白色沉淀,说明可能是CaCO3或BaCl2和Na2SO4反应生成的BaSO4沉淀,在滤出的白色沉淀中加入足量的盐酸,沉淀全部溶解,并产生无色气体,说明是CaCO3,而不是BaSO4,A、原白色粉末的组成有5组可能,1、CaCO3、BaCl2;2、CaCO3、Na2SO4;3、CaCO3、NaOH;4、CaCO3、BaCl2、NaOH;5、CaCO3、Na2SO4、NaOH;错误,B、原白色粉末中一定含有CaCO3,正确,C、原白色粉末中一定不含有CuSO4,正确,D、若向无色滤液X中通入二氧化碳,产生白色沉淀,则可推断原白色粉末中一定还含有BaCl2、NaOH,因为NaOH与二氧化碳反应生成碳酸钠,碳酸钠与BaCl2反应生成沉淀BaCO3,正确,故选A
111.某实验室的废液中,可能含有FeCl3、NaCl、Na2SO4、Ba(NO3)2中的一种或多种。某同学取该废液样品观察为无色溶液,向其中滴加BaCl2溶液产生白色沉淀,继续加稀硝酸无明显现象。根据以上实验现象分析,下列推断正确的是 ( )
A.可能存在NaCl B.可能存在Na2SO4 C.一定存在FeCl3 D.一定存在Ba(NO3)2
【答案】A
【解析】该废液为无色溶液,所以一定没有氯化铁,滴加氯化钡溶液产生沉淀,继续加稀硝酸无明显现象可知废液中一定含有硫酸根离子,即一定含有硫酸钠,而原溶液为无色溶液,无浑浊,所以废液中物质相互间不发生化学反应,故一定无硝酸钡,而氯化钠的存在与否,不影响题中的现象,故可能存在NaCl,所以选A。
112.某混合气体可能含有一氧化碳、二氧化碳、氢气、氯化氢中的一种或几种.进行如下实验,下列推断正确的是
A.一定无二氧化碳 B.可能含有氯化氢 C.一定有氢气 D.一定有一氧化碳
【答案】D
【解析】A、第一个装置中的石灰水不变浑浊,不一定无二氧化碳,可能有二氧化碳与氢氧化钙反应,由于气体中有氯化氢存在,使得产生的沉淀溶解,错误,B、气体经过第二个装置,体积减少,说明一定含有氯化氢,因为只有氯化氢会与氢氧化钠溶液反应,错误,C、根据第三个装置的现象,只能说明含有还原性的气体,且第四个装置无水硫酸铜变蓝,并不能说明是第三个装置反应生产的水,可能是第二个装置中夹带出来的水分,故不能确定一定有氢气,错误,D、根据最后一个装置,石灰水变浑浊,说明一定有一氧化碳,正确,故选D。
113.某固体可能含有、、、、中的一种或几种,现对其进行如下实验:①取少量固体于试管中,加适量蒸馏水,固体完全溶解成浅黄色透明溶液;②取少量上述溶液,滴加过量溶液,产生白色沉淀;③继续向②中滴加过量酸化的溶液,白色沉淀明显增多。分析以上实验现象,对原固体组成的推断正确的是
A.肯定有、,无、
B.肯定有,无、
C.肯定有、,无
D.肯定有,无、
【答案】C
【解析】①取少量固体于试管中,加适量蒸馏水,固体完全溶解成浅黄色透明溶液,说明固体中一定含有,与不能同时存在;②取少量上述溶液,滴加过量溶液,产生白色沉淀,说明固体中含有或或两者都有;③继续向②中滴加过量酸化的溶液,白色沉淀明显增多,说明固体中不含,不能肯定是否含有;白色沉淀是,因中含有,步骤②中加入了,所以不能肯定是否含有。故选C。
114.如下图所示,现有甲、乙、丙、X、Y、Z六种物质,其中连线两端的甲、乙、丙溶液两两之间能发生反应;X、Y、Z之间只通过一步反应就能实现如箭头所指方向的转化。下列符合上述要求的一组物质是
甲
乙
丙
X
Y
Z
A
HCl
NaOH
Na2CO3
Cu
CuO
CuSO4
B
HCl
Ba(OH)2
Na2CO3
H2O2
H2O
O2
C
H2SO4
NaOH
K2CO3
C
CO
CO2
D
H2SO4
Ba(OH)2
K2CO3
CaO
Ca(OH)2
CaCO3
【答案】D
【解析】A、盐酸和氢氧化钠会发生反应,氢氧化钠和碳酸钠不会发生反应,不符合题意,故A错误;B、盐酸和氢氧化钡会发生反应,氢氧化钡和碳酸钠会发生反应,碳酸钠和盐酸会发生反应,过氧化氢会转化成水,水会转化成氧气,氧气不会转化成过氧化氢,不符合题意,故B错误;C、硫酸和氢氧化钠会发生反应,氢氧化钠和碳酸钾不会发生反应,不符合题意,故C错误;D、硫酸和氢氧化钡会发生反应,氢氧化钡和碳酸钾会发生反应,碳酸钾和硫酸会发生反应,氧化钙和水会转化成氢氧化钙,氢氧化钙和二氧化碳会转化成碳酸钙,碳酸钙高温会生成氧化钙,符合题意,故D正确。故选D。
115.下图表示相连线的酸、碱、盐之间可以发生复分解反应,下表提供的四组物质符合下图要求的是( )
物质
组别
酸
碱
盐1
盐2
A
H2SO4
Ca(OH)2
BaCl2
Na2CO3
B
H2SO4
Ca(OH)2
Na2CO3
BaCl2
C
HCl
NaOH
Na2CO3
BaCl2
D
H2SO4
Ba(OH)2
Na2CO3
CuSO4
【答案】D
【解析】A、由于Ca(OH)2和BaCl2相互混合时,没有水、沉淀或气体生成,不符合复分解反应的条件,碱与盐1不能反应,故A错误;B、由于Ca(OH)2和BaCl2相互混合时,没有水、沉淀或气体生成,不符合复分解反应的条件,碱与盐2不能反应,故B错误;C、NaOH和Na2CO3相互混合时,没有水、沉淀或气体生成,不符合复分解反应的条件,碱与盐1不能反应,故C错误;D、H2SO4和Ba(OH)2 反应生成硫酸钡和水,H2SO4和Na2CO3反应生成硫酸钠、水和二氧化碳;Ba(OH)2和 Na2CO3反应生成碳酸钡沉淀和氢氧化钠, Ba(OH)2和 CuSO4反应生成氢氧化铜沉淀和硫酸钡沉淀;Na2CO3 和CuSO4相互混合生成沉淀,都符合复分解反应的条件,故D正确。故选D。
116.MnO2是一种重要的无机功能材料。已知粗 MnO2中含有少量 MnCO3,某化学兴趣小 组在实验室中模拟提纯粗 MnO2的工业流程(如下图所示)。
下列有关该流程的说法中,正确的是( )
A.操作 A 和操作 B 都是蒸发
B.每一步反应中均有元素化合价发生变化
C.可以循环利用的物质是 H2SO4和 NaClO3
D.理论上经提纯得到的 MnO2质量等于粗MnO2样品中的MnO2质量
【答案】C
【解析】A、操作 A 和操作 B是将溶液和固体分离的方法叫做过滤,故选项错误;B、碳酸锰和硫酸反应生成硫酸锰、水和二氧化碳,反应的化学方程式为:MnCO3+H2SO4═MnSO4+H2O+CO2↑,这一步反应中元素化合价没有发生变化,故选项错误;C、由工艺流程图可以看出,循环利用的是H2SO4和NaClO3,在前面作为反应物,到了后面成了生成物,这样的物质可以循环使用,故选项正确;D、终所得的MnO2质量包括了碳酸锰中新制出来的二氧化锰。所以一定大于粗MnO2样品中的MnO2质量,故选项错误;故选C。
117.如下图所示,每一个“环”代表一种物质,两“环”相交代表两者能发生反应,下列选项中 符合该图要求的是( )
①
②
③
④
⑤
A
Fe2O3
CO
Ca(OH)2 溶液
CuO
稀盐酸
B
Cu
O2
C
CO2
H2O
C
氯化银
硝酸钠溶液
稀硫酸
Mg(OH)2
CuSO4 溶液
D
Fe
ZnSO4 溶液
BaCO3
稀硫酸
Na
【答案】B
【解析】A、Ca(OH)2溶液与一氧化碳不反应,Ca(OH)2溶液与CuO不反应,故A错误;B、铜和氧气在加热下生成氧化铜,碳与氧气在点燃下生成二氧化碳,碳与二氧化碳在氧气中生成一氧化碳,二氧化碳和水生成碳酸,故B正确;C、氯化银与硝酸钠不反应,硝酸钠与硫酸不反应,氢氧化镁与硫酸铜不反应,故C错误;D、铁与硫酸锌不反应,硫酸锌和碳酸钡不反应,故D错误。故选B。
118.如下图,在杠杆的两端分别挂着质量相等的铜球和锌球,这时杠杆平衡。然后将两球分别浸没在稀H2SO4和CuSO4溶液中片刻,下列说法中正确的是
A.只有左边烧杯中溶液的质量增加 B.只有右边烧杯中溶液的质量增加
C.两边烧杯中溶液的质量都增加 D.取掉烧杯后,杠杆仍然保持平衡
【答案】B
【解析】杠杆上挂的是两个球,只有球的质量影响杠杆平衡,左边铜与稀硫酸不反应,右边锌置换出溶液中的铜,锌的相对原子质量为65,铜的64,因为铜和锌都是+2价,所以每65份质量的锌置换出64份质量的铜,则右边球的质量降低,同时溶液质量变大。因为左边小球质量不变,右边小球质量变小,取掉烧杯后,杠杆不再保持平衡,偏向左。故选B。
119.小军设计了以下三组实验验证质量守恒定律:①无气体参与 ②有气体参加 ③有气体生成,如下图:
下列关于这组验证实验的说法错误的是( )
A.①中铁钉在称量前需要进行打磨,目的是除去表面氧化膜
B.②装置打开止水夹后,观察到注射器活塞往下移动
C.③中烧杯反应后,烧杯内剩余物质有3种可能情况
D.从微观的角度分析,这三个反应都遵循质量守恒定律是因为反应前后分子、原子都不变
【答案】D
【解析】A、铁钉生锈表面有氧化铁,①中铁钉在称量前需要进行打磨,目的是除去表面氧化膜,故A正确;B、二氧化碳和氢氧化钠反应生成碳酸钠和水,锥形瓶内压强减小,则②装置打开止水夹后,观察到注射器活塞往下移动,故B正确;C、碳酸钠和稀盐酸反应生成氯化钠、水和二氧化碳,③中烧杯反应后,烧杯内剩余物质有碳酸钠、氯化钠、水或氯化氢、氯化钠、水或氯化钠、水共3种可能情况,故C正确;D、从微观的角度分析,这三个反应都遵循质量守恒定律是因为化学反应前后原子的种类、数目、质量都不变,故D不正确。故选D。
120.下图为实验室模拟炼铁,现将ag Fe2O3在高温下与足量CO反应,实验结束后测得B中产生6.00g白色沉淀,下列说法正确的是
A.实验开始应该先打开弹簧夹① B.该实验过程中共消耗1.68 g CO
C.氧化铁质量为3.2g D.硬质玻璃管中固体由黑色变为红色
【答案】C
【解析】A、因为CO具有可燃性,混有氧气的CO点燃或加热可能发生爆炸,所以在该实验中,要先向放有氧化铁的玻璃管内通入CO,待玻璃管内空气排尽后方可加热,如果通CO和加热同时进行,可能发生爆炸,因此实验开始应该先关闭弹簧夹①,打开弹簧夹②,选项A不正确;B、实验中发生了两个反应:,CO2+Ca(OH)2=CaCO3↓+H2O,题中已知生成碳酸钙沉淀6.00g,根据反应中的关系,CO和CO2是1∶1的关系,CO和CaCO 3也是1∶1的关系,设理论上需要一氧化碳质量为x, 解得x=1.68g。但实际实验过程中要先通一氧化碳,反应后还要继续通一氧化碳至玻璃管冷却,反应中有部分一氧化碳没有参与反应,所以该实验中消耗的一氧化碳肯定超过1.68g。选项B不正确;C、根据,设Fe2O3的质量为y,,解得y=3.2g,选项C正确;D、Fe2O3是红棕色粉末,铁粉是黑色粉末,所以实验中的现象应该是固体由红棕色变为黑色,选项D不正确。故选C。
相关试卷
这是一份2022年中考化学总复习考点必杀700题专练12推断题20题,共19页。试卷主要包含了图框型等内容,欢迎下载使用。
这是一份2022年中考化学总复习考点必杀700题专练06易错失分50题,共17页。试卷主要包含了物理变化与化学变化的本质区别是,下列现象中,与化学变化无关的是,1g,可用托盘天平称取5等内容,欢迎下载使用。
这是一份2022年中考化学总复习考点必杀700题专练04高分突破70题,共31页。试卷主要包含了如图各装置能完成相应实验的是等内容,欢迎下载使用。

