2021年呼和浩特市中考试卷
展开一、选择题(本题包括10小题,每小题2分,共20分。在每小题给出的四个选项中,只有一个选项是符合题目要求的)
1.[2021·呼和浩特]中华传统文化博大精深,很多成语、诗词和谚语中蕴含着丰富的科学道理。下列说法错误的是( )
A.“真金不怕火炼”说明黄金的化学性质非常稳定
B.“遥知不是雪,为有暗香来”体现了分子在不断地运动
C.“木已成舟”与“铁杵成针”都属于物理变化
D.“人要实,火要虚”中“火要虚”指氧气浓度越高,可燃物燃烧越旺
[答案]D
[解析]“人要实,火要虚”中的“火要虚”指可燃物与空气中的氧气接触更充分,可燃物才能燃烧得更旺。
2.[2021·呼和浩特]规范实验操作是学好化学的基础,以下操作错误的是( )
[答案]D
[解析]过滤时,要使用玻璃棒引流,玻璃棒的末端要轻轻地斜靠在三层滤纸的一边,滤纸边缘应略低于漏斗边缘,漏斗下端管口要紧靠烧杯内壁。
3.[2021·呼和浩特]物质世界处处离不开化学。以下说法正确的是( )
①氮气可作食品保鲜的保护气
②汽油去除油污是因为乳化作用
③合成橡胶和塑料都属于合成材料
④河水经过沉降、过滤、杀菌消毒、蒸馏等净化过程得到自来水
⑤石油和酒精是不可再生资源,应加以综合利用
A. ①② B. ③⑤ C. ①③ D. ④⑤
[答案]C
[解析]①氮气的化学性质稳定,可作食品保鲜的保护气;②汽油去除油污是利用汽油能溶解油污,洗涤剂去除油污是利用了洗涤剂具有乳化作用,能将大的油滴分散成细小的油滴随水冲走;③合成材料包括塑料、合成橡胶和合成纤维;④河水经沉降、过滤、吸附、杀菌消毒等净化过程可得到自来水,蒸馏得到的是纯水;⑤石油是不可再生资源,而酒精是可再生资源。
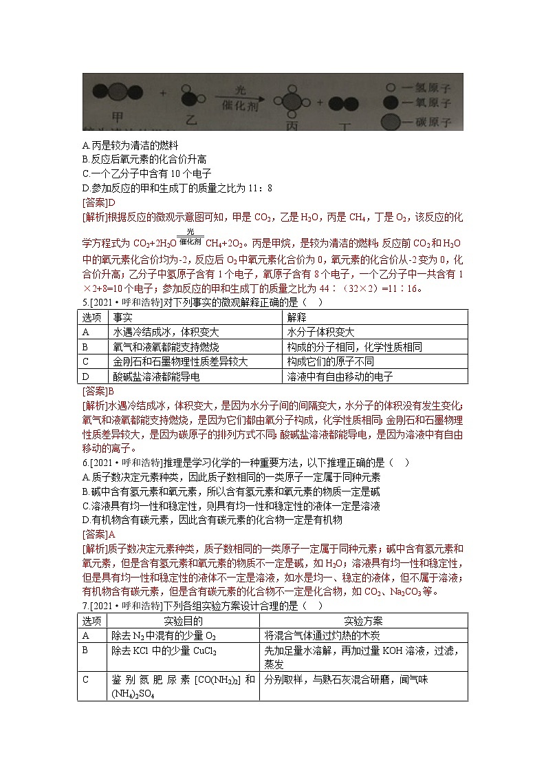
4.[2021·呼和浩特]宏观辨识和微观探析是化学学科核心素养之一。我国科学家利用复合光催化剂人工合成了燃料,反应的微观示意图如下。下列说法错误的是( )
A.丙是较为清洁的燃料
B.反应后氧元素的化合价升高
C.一个乙分子中含有10个电子
D.参加反应的甲和生成丁的质量之比为11:8
[答案]D
[解析]根据反应的微观示意图可知,甲是CO2,乙是H2O,丙是CH4,丁是O2,该反应的化学方程式为CO2+2H2OCH4+2O2。丙是甲烷,是较为清洁的燃料;反应前CO2和H2O中的氧元素化合价均为-2,反应后O2中氧元素化合价为0,氧元素的化合价从-2变为0,化合价升高;乙分子中氢原子含有1个电子,氧原子含有8个电子,一个乙分子中一共含有1×2+8=10个电子;参加反应的甲和生成丁的质量之比为44∶(32×2)=11∶16。
5.[2021·呼和浩特]对下列事实的微观解释正确的是( )
[答案]B
[解析]水遇冷结成冰,体积变大,是因为水分子间的间隔变大,水分子的体积没有发生变化;氧气和液氧都能支持燃烧,是因为它们都由氧分子构成,化学性质相同;金刚石和石墨物理性质差异较大,是因为碳原子的排列方式不同;酸碱盐溶液都能导电,是因为溶液中有自由移动的离子。
6.[2021·呼和浩特]推理是学习化学的一种重要方法,以下推理正确的是( )
A.质子数决定元素种类,因此质子数相同的一类原子一定属于同种元素
B.碱中含有氢元素和氧元素,所以含有氢元素和氧元素的物质一定是碱
C.溶液具有均一性和稳定性,则具有均一性和稳定性的液体一定是溶液
D.有机物含有碳元素,因此含有碳元素的化合物一定是有机物
[答案]A
[解析]质子数决定元素种类,质子数相同的一类原子一定属于同种元素;碱中含有氢元素和氧元素,但是含有氢元素和氧元素的物质不一定是碱,如H2O;溶液具有均一性和稳定性,但是具有均一性和稳定性的液体不一定是溶液,如水是均一、稳定的液体,但不属于溶液;有机物含有碳元素,但是含有碳元素的化合物不一定是化合物,如CO2、Na2CO3等。
7.[2021·呼和浩特]下列各组实验方案设计合理的是( )
[答案]C
[解析]除去N2中混有的少量O2,将混合气体通过灼热的木炭,木炭和O2反应生成CO2,生成了新的杂质气体,不符合除杂原则;除去KCl中的少量CuCl2,先加足量水溶解,再加过量的KOH溶液,CuCl2与KOH反应生成Cu(OH)2蓝色沉淀和KCl,可以除去杂质CuCl2,但是由于加入的KOH过量,又引入了新的杂质KOH,不符合除杂原则;鉴别氮肥尿素[CO(NH2)2]和(NH4)2SO4,分别取样,与熟石灰混合研磨,有刺激性气味的气体生成的是(NH4)2SO4,无明显现象的是CO(NH2)2,可以鉴别;可以通过加热煮沸,将硬水转化为软水。
8.[2021·呼和浩特]碳及其部分化合物的转化关系如图所示,其中X、Y表示相应转化中的其他反应物。下列说法错误的是( )
A.X可以是单质或氧化物
B.反应物Y可以用来检验CO2
C.反应①不属于置换反应
D.打开碳酸饮料瓶盖时发生反应②
[答案]B
[解析]CO和X反应生成CO2,X可以是O2或Fe2O3等金属氧化物;CO2和Y反应生成Na2CO3,则Y为NaOH,NaOH不能用来检验CO2,;反应①的化学方程式为CH4+2O2CO2+2H2O,不属于置换反应;反应②的化学方程式为H2CO3=CO2+H2O,打开碳酸饮料瓶盖时,会发生碳酸的分解反应。
9.[2021·呼和浩特]下列实验现象及结论均正确的是( )
[答案]C
[解析]电解水的实验说明水是由氢元素和氧元素组成的;将红热的细铁丝伸入盛有氧气的集气瓶中的实验现象为铁丝剧烈燃烧,火星四射,生成黑色固体,有黑色固体四氧化三铁生成是实验结论不属于实验现象;在试管中加满迅速冷却的沸水,浸入洁净的铁钉,塞紧试管塞,一段时间后未见铁钉生锈,是因为在只有水的条件下铁钉不生锈,铁钉生锈的条件是铁钉、水和氧气同时接触;用蘸有浓硫酸的玻璃棒,在放于表面皿中的纸上写字,字迹逐渐变黑,是因为浓硫酸具有脱水性。
10.[2021·呼和浩特]下列图像不能正确反映对应变化关系的是
A.一定量的镁在过量的氧气中充分燃烧
B.向稀硫酸和硫酸铜的混合溶液中滴加氢氧化钠溶液至过量
C.向等质量等浓度的稀盐酸中分别加入铝和镁至过量
D.加热一定量的高锰酸钾固体
[答案]10.B
[解析]一定量的镁在过量的氧气中充分燃烧,镁完全反应,氧气有剩余,生成的氧化镁质量从0开始增加到一定值;向稀硫酸和硫酸铜的混合溶液中滴加氢氧化钠溶液至过量,氢氧化钠先与稀硫酸发生中和反应生成硫酸钠和水,溶液中溶质的质量不断增加,当稀硫酸完全反应后,氢氧化钠再与硫酸铜反应生成氢氧化铜沉淀和硫酸钠,根据化学方程式2NaOH+CuSO4=Na2SO4+Cu(OH)2↓
80 160 142 98
可知,溶液中溶质的质量减少,当硫酸铜反应完全后,继续加入氢氧化钠溶液,溶液中溶质增加的质量就是加入的氢氧化钠的质量;向等质量等浓度的稀盐酸中分别加入铝和镁至过量,加入的稀盐酸的质量相同,最终生成的氢气的质量相同,当加入镁、铝质量相同时,铝生成的氢气质量多;加热一定量的高锰酸钾固体,生成氧气,逸散到空气中,固体质量减少,固体中锰元素质量不变,故固体中锰元素的质量分数增大。
二、填空题(本题包括4小题,共13分)
11.[2021·呼和浩特]物质的性质决定用途。现有①苛性钠、②小苏打、③生石灰、④熟石灰四种物质,请选择适当的物质填空。
(1)可治疗胃酸过多的物质________(填序号,下同)。
(2)能作食品干燥剂的物质_______。
[答案]11.(1)② (2)③
[解析](1)小苏打是NaHCO3,可用于治疗胃酸过多。(2)生石灰与水反应放出大量的热,可用作食品干燥剂。
12.[2021·呼和浩特]人类社会的文明进步与金属材料的发展密切相关,结合所学化学知识回答有关问题。
(1)下列性质属于金属共性的是_______(填字母)。
A.硬度很大,坚固耐磨 B.有良好的导电性和导热性
C.是银白色的固体 D.熔点很高,不易熔化
(2)铁矿石有多种,写出用磁铁矿(主要成分Fe3O4)炼铁的化学方程式_________________。(3)向一定质量的Cu(NO3)2和AgNO3混合溶液中加入锌粒,充分反应后过滤,得到滤液和滤渣。下列有关说法正确的是_________(填字母)。
A.滤液中溶质的成分最多有两种
B.若滤液为蓝色,则滤渣中一定只有银
C.若滤液中加入稀盐酸不产生白色沉淀,则滤液中一定有Zn(NO3)3和Cu(NO3)2
D.滤渣中加入稀硫酸可能产生气泡
[答案]12.(1)B (2)4CO+Fe3O43Fe+4CO2 (3)D
[解析](1)有些金属的硬度很小,熔点较低,如钠等;金属都有良好的导电性和导热性;有些金属的颜色不是银白色的,如铜是红色的。(2)磁铁矿炼铁的化学方程式为4CO+Fe3O43Fe+4CO2。(3)向一定质量的Cu(NO3)2和AgNO3混合溶液中加入锌粒,锌先与硝酸银反应生成硝酸锌和银,当硝酸银完全反应后,锌再与硝酸铜反应生成硝酸锌和铜。充分反应后过滤,得到滤液和滤渣。当锌不足以完全置换出硝酸银中的银时,溶液中溶质的成分为未反应完的硝酸银和未参加反应的硝酸铜,还有生成的硝酸锌,最多有三种溶质;若滤液为蓝色,说明滤液中一定含有硝酸铜,可能含有硝酸银,滤渣中一定有银,可能有铜,当硝酸铜部分参与反应时,滤渣中含有银和铜;若滤液中加入稀盐酸不产生白色沉淀,说明滤液中不含有硝酸银,则硝酸银完全反应,硝酸铜不一定参与反应,故滤液中一定有硝酸锌,可能有硝酸铜,一定没有硝酸银;当锌粒过量时,向滤渣中加入稀硫酸可能产生气泡。
13.[2021·呼和浩特]甲、乙两物质(均不含结晶水)的溶解度曲线如图,请回答:
(1)A点含义_______________________________________________。
(2)将t2℃ 160g乙的饱和溶液降温至t1℃,析出晶体______g。
(3)t2℃时,若甲、乙溶液的溶质质量分数相等且均为a% ,则a %的取值范围为_______。
(4)现有t2℃时等质量的甲、乙饱和溶液,分别加入等质量的水,所得溶液中溶质的质量分数:甲_____(填“>”“<”或“=”)乙。
[答案]13.(1)在t1℃时,甲乙两物质溶解度相等,均为35g (2)25 (3)0<a≤37.5%
(4)>
[解析](1)A点的含义为t1℃时,甲、乙两物质溶解度相等,均为35g。(2)t2℃时,乙的溶解度为60g,160g乙的饱和溶液中溶质的质量为160g×=60g,溶剂的质量为160g-60g=100g;乙的溶解度随温度的升高而增大,将t2℃时160g乙的饱和溶液降温至t1℃,乙的溶解度减小,溶液仍然饱和,t1℃时乙的溶解度为35g,100g溶剂中能溶解的乙的质量为35g,析出晶体质量为60g-35g=25g。(3)t2℃时,乙的饱和溶液溶质质量分数为×100%=37.5%,若甲、乙溶液的溶质质量分数相等且均为a%,则0<a%≤37.5%。(4)t2℃时甲的溶解度大于乙的溶解度,则等质量的甲、乙的饱和溶液中溶质甲的质量大于溶质乙的质量,甲溶液中水的质量小于乙溶液中水的质量,分别加入等质量的水,所得溶液的质量分数甲>乙。
14.[2021·呼和浩特]以黄铁矿(主要成分为FeS2,含有少量SiO2杂质)为原料制备氯化铁晶体(FeCl3·6H2O)的工艺流程如下:
已知:SiO2难溶于水和酸,FeCl3·6H2O受热易分解。
回答下列问题。
(1)配平黄铁矿焙烧的化学方程式:_____FeS2+____O2____Fe2O3+___SO2。
(2)试剂a的名称是________。
(3)操作Ⅱ为_________(填“蒸发结晶”或“降温结晶”)。
(4)焙烧产生的SO2可用于工业制备硫酸,制备过程中产生的废气中含有SO2,废水中含有硫酸。以下想法不妥的是_______(填字母)。
A.废气可以回收再利用
B.废气可以点燃后排放
C.废水用熟石灰中和后排放
D.改进工艺,减少废气废水的排放
[答案]14.(1)4 11 2 8 (2)稀盐酸 (3)降温结晶 (4)B
[解析](1)黄铁矿焙烧的化学方程式为4FeS2+11O22Fe2O3+8SO2。(2)加入试剂a,固体Fe2O3经操作Ⅰ变成FeCl3溶液和滤渣,可知加入的试剂a为稀盐酸。(3)由于FeCl3·6H2O受热易分解,FeCl3溶液经蒸发浓缩、降温结晶、过滤可得到FeCl3·6H2O。(4)焙烧产生的SO2可用于工业制备硫酸,制备过程中产生的废气中含有SO2,废水中含有硫酸,废气可以回收再利用;SO2不具有可燃性,不能点燃后排放;废水中含有硫酸,可以用熟石灰中和后排放;改进工艺,可以减少废气废水的排放。
15.[2021·呼和浩特]化学是一门以实验为基础的自然科学,根据如图所示装置回答相关问题。
A B C D E
(1)仪器①名称____________;用A装置给固体物质加热时,试管口略向下倾斜的原因__________________________________。
(2)实验室用过氧化氢溶液和二氧化锰制取氧气,反应的化学反应方程式为_______________________________________,可选择的发生装置为__________(填字母);选择用E装置收集氧气的理由是____________;若用E装置收集到的氧气不纯净,原因可能是_________________________________(只写一种)。
[答案]15.(1)集气瓶 防止冷凝水倒流引起试管炸裂
(2)2H2O22H2O+O2↑ B 氧气不易溶于水且不与水反应 导管口刚出现气泡就开始收集(或集气瓶未装满水)
[解析](1)仪器①的名称是集气瓶。用A装置给固体物质加热时,试管口略向下倾斜的原因是防止冷凝水倒流引起试管炸裂。(2)实验室用过氧化氢溶液和二氧化锰制取氧气,反应的化学方程式为2H2O22H2O+O2↑,反应物是固体和液体,反应不需加热,属于固液常温型,发生装置选B;氧气不易溶于水也不与水反应,故可用排水法收集氧气;若用E装置收集到的氧气不纯净,可能的原因是导管口刚出现气泡就开始收集或集气瓶未装满水。
16.[2021·呼和浩特]中和反应是一类重要的化学反应,化学兴趣小组做了如下实验:
观察到试管①③中共同的明显现象是____________________,试管②中没有明显现象。
【提出问题】试管②中没有明显现象,是否发生了反应?
【实验探究】
(1)化学兴趣小组取少量实验后试管②中的溶液,分别放入a、b两支试管中,向a试管中滴入酚酞溶液,观察到了__________________(填写现象),证明了稀盐酸和氢氧化钠溶液一定发生了化学反应,为进一步探究试管②反应后溶液中溶质成分,还可以向试管b中加入下列物质中的________(填字母)。
A. Zn B.Fe(OH)3 C.FeCl3 D.AgNO3
(2)化学兴趣小组又利用pH传感器探究稀盐酸和氢氧化钠溶液的反应过程。实验操作和测定结果如图所示:
①该实验中,乙溶液是_________________;
②加入甲溶液6mL时,烧瓶中的溶液溶质成分___________(填化学式);
③根据该实验测定结果,判断发生化学反应的依据是_____________________。
[答案]16.难溶性固体溶解 (1)溶液未变红色 AB (2)①稀盐酸 ②HCl和NaCl ③pH由小变大至≥7
[解析]试管①,向Cu(OH)2固体中加入稀硫酸,Cu(OH)2与稀硫酸反应生成硫酸铜和水,试管③,向Mg(OH)2固体中加入稀盐酸,Mg(OH)2与盐酸反应生成氯化镁和水,试管①③中共同的明显现象是难溶性固体溶解。实验探究(1)化学兴趣小组取少量实验后试管②中的溶液,分别放入a、b两支试管中,向a试管中滴入酚酞溶液,溶液不变红色,说明溶液中没有氢氧化钠,故稀盐酸和氢氧化钠溶液一定发生了化学反应。溶液中的溶质一定有NaCl,可能还含有HCl,为进一步探究试管②反应后溶液中溶质成分,可以向试管b中加入Zn,有气泡生成说明溶液中还含有HCl,反之则无;加入Fe(OH)3,溶液变成黄色,说明溶液中还含有HCl,反之则无;加入FeCl3,无明显现象,无法判断溶液中是否含有HCl;加入AgNO3,因为NaCl与AgNO3反应也会产生白色沉淀,无法判断溶液中是否含有HCl。(2)①由图像可知,加入甲溶液前,乙溶液的pH小于7,说明乙溶液是稀盐酸。②加入甲溶液6mL时,烧瓶中的溶液的pH小于7,说明加入的氢氧化钠的量不足,盐酸过量,故烧瓶中的溶液的溶质成分是NaCl和HCl。③根据该实验测定结果,判断发生化学反应的依据是随着氢氧化钠溶液的加入,烧瓶内溶液的pH从小于7,逐渐增大到大于或等于7。
17.[2021·呼和浩特]鸡蛋壳的主要成分是碳酸钙(其他成分不溶于水也不与酸反应)。化学兴趣小组为了测定鸡蛋壳中碳酸钙的含量,做如下实验:
反应结束后,发现溶液呈酸性,为防止溶液腐蚀下水管道,过滤后向滤液中加入一定量的Ca(OH)2固体粉末至中性,蒸发溶液得固体33.3g。
(1)该鸡蛋壳中碳酸钙的质量为多少?(写出计算过程)
(2)稀盐酸的溶质质量分数_________。
[答案]17.解:(1)依据质量守恒定律,生成CO2的质量为100g+12.5g-108.1g=4.4g
设鸡蛋壳中碳酸钙的质量为x,反应的盐酸的质量为y,生成的CaCl2为z。
CaCO3+2HCl=CaCl2+H2O+CO2↑
100 73 111 44
x y z 4.4g
x=10g
y=7.3g
z=11.1g
答:该鸡蛋壳中碳酸钙的质量为10g。
(2)21.9%
[解析](2)反应结束后,溶液呈酸性,说明溶液中还含有HCl,故滤液中的溶质为CaCl2和HCl。向滤液中加入一定量的Ca(OH)2固体粉末至中性,蒸发溶液得到的固体为HCl与Ca(OH)2反应生成的CaCl2和滤液中的CaCl2,HCl与Ca(OH)2反应生成的CaCl2质量为33.3g-11.1g=22.2g。
设与Ca(OH)2反应的HCl的质量为a。
Ca(OH)2+2HCl=CaCl2+2H2O
73 111
a 22.2g
a=14.6g
参与反应的稀盐酸的质量为7.3g+14.6g=21.9g。
稀盐酸的溶质质量分数为×100%= 21.9%。
选项
事实
解释
A
水遇冷结成冰,体积变大
水分子体积变大
B
氧气和液氧都能支持燃烧
构成的分子相同,化学性质相同
C
金刚石和石墨物理性质差异较大
构成它们的原子不同
D
酸碱盐溶液都能导电
溶液中有自由移动的电子
选项
实验目的
实验方案
A
除去N2中混有的少量O2
将混合气体通过灼热的木炭
B
除去KCl中的少量CuCl2
先加足量水溶解,再加过量KOH溶液,过滤,蒸发
C
鉴别氮肥尿素[CO(NH2)2]和(NH4)2SO4
分别取样,与熟石灰混合研磨,闻气味
D
将硬水转化为软水
加入明矾,搅拌、过滤
选项
操作
现象
结论
A
在水电解器的玻璃管中加满水(其中加入少量硫酸),接通直流电源
与电源正负两极相连的玻璃管中有气体生成,其体积比约为1:2
水是由一个氢原子和两个氢原子构成的
B
将红热的细铁丝伸入盛有氧气的集气瓶中
剧烈燃烧,火星四射,有黑色四氧化三铁生成
铁能与氧气反应生成氧化物
C
在试管中加满迅速冷却的沸水,浸入洁净的铁钉,塞紧试管塞
一段时间后未见铁钉生锈
在只有水的条件下铁钉不生锈
D
用蘸有浓硫酸的玻璃棒,在放于表面皿中的纸上写字
字迹逐渐变黑
浓硫酸具有吸水性
2023年内蒙古呼和浩特市中考化学试卷【附答案】: 这是一份2023年内蒙古呼和浩特市中考化学试卷【附答案】,共8页。试卷主要包含了选择题,填空题,实验题,计算题等内容,欢迎下载使用。
2021年内蒙古呼和浩特市中考化学一模试卷(解析版): 这是一份2021年内蒙古呼和浩特市中考化学一模试卷(解析版),共23页。试卷主要包含了选择题,填空题,实验题,计算题等内容,欢迎下载使用。
2018年内蒙古呼和浩特市中考化学试卷(word版,含答案): 这是一份2018年内蒙古呼和浩特市中考化学试卷(word版,含答案),共7页。试卷主要包含了本试卷满分120分,5 Fe-56,1克等内容,欢迎下载使用。

