2021年中考物理真题分类精编 专题18 信息、材料与能源、粒子与宇宙
展开一、单选题
1.(2021·浙江宁波市·中考真题)2020年7月23日,“天问一号”成功发射,奔向火星;至2021年5月15日(农历四月初四),携带“祝融号”火星车的着陆巡视器在火星着陆,我国成为首个在一次火星探测任务中完成“绕、落、巡”三项目标的国家。下列描述错误的是( )
A.图甲中箭头所指的行星是火星
B.2021年5月15日,地球上看到的月相是下弦月
C.陨石撞击火星可以形成撞击坑
D.“天问一号”拍摄的照片信息是以电磁波的形式传回地球的
【答案】B
【详解】
A.离太阳最近的行星是水星,向外依次是金星、地球、火星、木星、土星、天王星、海王星,故图甲中箭头所指的行星是火星,A正确,故A不符合题意;
B. 2021年5月15日是农历四月初四,而农历每月二十二、二十三日,因为只能看到月亮东边的半圆,即地球上看到的月相是下弦月,B错误,故B符合题意 ;
C.力可改变物体的形状,陨石撞击火星可以形成撞击坑,C正确,故C不符合题意;
D.电磁波不仅能传递声音信息,还能传递图像信息,“天问一号”拍摄的照片信息是以电磁波的形式传回地球的,D正确,故D不符合题意。
故选B。
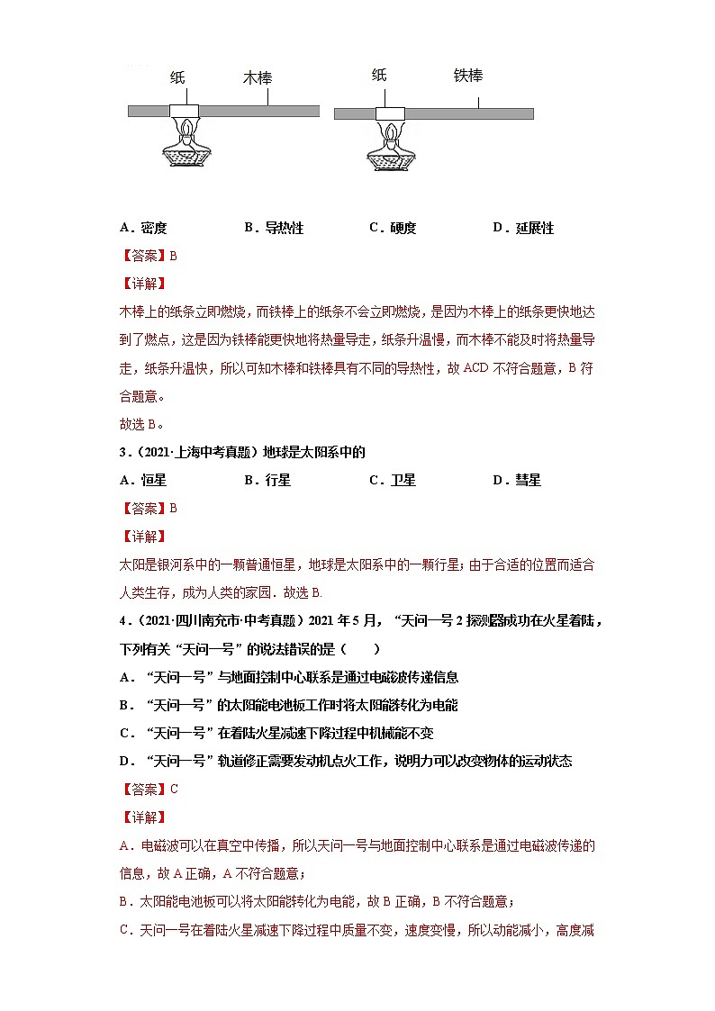
2.(2021·浙江温州市·中考真题)小明将纸条分别紧紧卷在木棒和铁棒上,加热纸条(如图),木棒上的纸条立即燃烧,而铁棒上的纸条不会立即燃烧。据此推测木棒和铁棒具有不同的( )
A.密度B.导热性C.硬度D.延展性
【答案】B
【详解】
木棒上的纸条立即燃烧,而铁棒上的纸条不会立即燃烧,是因为木棒上的纸条更快地达到了燃点,这是因为铁棒能更快地将热量导走,纸条升温慢,而木棒不能及时将热量导走,纸条升温快,所以可知木棒和铁棒具有不同的导热性,故ACD不符合题意,B符合题意。
故选B。
3.(2021·上海中考真题)地球是太阳系中的
A.恒星B.行星C.卫星D.彗星
【答案】B
【详解】
太阳是银河系中的一颗普通恒星,地球是太阳系中的一颗行星;由于合适的位置而适合人类生存,成为人类的家园.故选B.
4.(2021·四川南充市·中考真题)2021年5月,“天问一号2探测器成功在火星着陆,下列有关“天问一号”的说法错误的是( )
A.“天问一号”与地面控制中心联系是通过电磁波传递信息
B.“天问一号”的太阳能电池板工作时将太阳能转化为电能
C.“天问一号”在着陆火星减速下降过程中机械能不变
D.“天问一号”轨道修正需要发动机点火工作,说明力可以改变物体的运动状态
【答案】C
【详解】
A.电磁波可以在真空中传播,所以天问一号与地面控制中心联系是通过电磁波传递的信息,故A正确,A不符合题意;
B.太阳能电池板可以将太阳能转化为电能,故B正确,B不符合题意;
C.天问一号在着陆火星减速下降过程中质量不变,速度变慢,所以动能减小,高度减小,所以重力势能减小,所以机械能减小,故C错误,C符合题意;
D.“天问一号”轨道修正需要发动机点火工作,此时天问一号的运动方向的改变利用的是力可以改变物体的运动状态,故D正确,D不符合题意。
故选C。
5.(2021·云南中考真题)近年,我国在信息、材料和能源等领域取得了辉煌的成绩,以下说法正确的是( )
A.量子计算机中的电子器件都是超导体制成的
B.“祝融号”火星车利用电磁波将信息传回地球
C.水力、风力、太阳能发电都是利用不可再生能源
D.核电站产生的核废料可以像生活垃圾那样被处理
【答案】B
【详解】
A.量子计算机中的电子器件有些由半导体制成,故A错误;
B.电磁波可以在真空中传播,“祝融号”火星车利用电磁波将信息传回地球,故B正确;
C.水力、风力、太阳能发电都是利用可再生能源,故C错误;
D.核电站产生的核废料有放射性,不能像生活垃圾那样被处理,故D错误。
故选B。
6.(2021·湖南岳阳市·中考真题)2021年5月15日,祝融号火星车成功降落在火星上,实现了中国航天史无前例的突破。以下分析正确的是( )
A.火星车与地球间通过超声波传递信息
B.火星车在降落过程中相对火星是静止的
C.火星车减速着陆过程动能不变
D.火星车上的摄像头成像原理是凸透镜成像
【答案】D
【详解】
A.声的传播需要介质,真空不能传声,太空是真空,没有能传播声音的介质;火星车与地球间通过电磁波传递信息,故A错误;
B.火星车在降落过程中相对火星有位置上的改变,是运动的,故B错误;
C.火星车减速着陆过程质量不变,速度变小,动能变小,故C错误;
D.火星车上的摄像头镜头相当于一个凸透镜,故D正确。
故选D。
7.(2021·湖南邵阳市·中考真题)下列有关材料的说法正确的是( )
A.航空器材常采用高强度、高密度的合金或新型合成材料
B.温度、光照、杂质等外界因素对半导体的导电性能有很大影响
C.铁钉、钢针、铝板都能被磁体吸引
D.光导纤维是用金属铜制成的
【答案】B
【详解】
A.航空器需要质量小,强度高,根据,在体积一定时,要减小其质量,就要减小材料的密度,即应选用高强度、低密度的材料,故A错误;
B.有的半导体,在受热后电阻迅速减小;反之,电阻随温度的降低而迅速增大,利用这种半导体可以做成体积很小的热敏电阻;有些半导体,在光照下电阻大大减小,如光敏电阻;没有光照时,光敏电阻就像绝缘体不易导电,有光照时,光敏电阻就像导体空易导电;我们常见的LED灯就是在半导体材料中掺入极其微量的杂质使它的导电性能增加,温度、光照、杂质等外界因素对半导体的导电性能有很大的影响,故B正确;
C.磁铁能吸引铁、钴、镍,不能吸引铝,也不能吸引没有被磁化的钢针,故C错误;
D.光导纤维是用玻璃制成的,故D错误。
故选B。
8.(2021·湖南邵阳市·中考真题)“中国天眼”是一个500米口径球面射电望远镜(FAST),是目前世界上最大,最灵敏的单口径射电望远镜,能够接收到137亿光年以外的信号,2021年3月31日0时起,已向全球天文学家征集观测申请,“中国天眼”成为“世界天眼”,它所接收的信号是( )
A.超声波B.次声波C.电磁波D.以上都不是
【答案】C
【详解】
真空不能传声,射电望远镜能够接收到137亿光年以外的信号,所以它所接收的信号是电磁波,故ABD不符合题意,C符合题意。
故选C。
9.(2021·陕西中考真题)如图是一款磁悬浮蓝牙音箱,可实现与手机的无线信息传递,底座通电后,上面的磁体音箱就会在底座产生的磁场作用下悬浮起来,下列说法不正确的是( )
A.音箱悬浮时在竖直方向受到两个力,即重力和磁场的作用力
B.底座通电后能产生磁场,与电动机的工作原理相同
C.音箱悬浮利用了同名磁极相互排斥
D.无线信息传递利用的电磁波在空气中的传播速度约为3×108m/s
【答案】B
【详解】
A.音箱悬浮时受竖直向下的重力和竖直向上的磁力的作用,故A正确,不符合题意;
B.底座通电后能产生磁场,是电流的磁效应;电动机的工作原理是通电导线在磁场中受力的作用,故B错误,符合题意;
C.音箱悬浮是受到磁体间排斥力的作用,同名磁极相互排斥,故C正确,不符合题意;
D.无线信息传递利用的电磁波在空气中的传播速度约等于光速,为3×108m/s,故D正确,不符合题意。
故选B。
10.(2021·云南昆明市·中考真题)2021年5月15日凌晨2时,我国“天问一号”火星探测器从距离火星表面125千米的高度,约2万千米/时的速度,经过三个减速阶段,并在距离火星表面100米时,处于悬停状态,完成精避障后再缓速下降,历时9分钟,成功登陆火星。以下说法错误的是( )
A.打开降落伞进行伞系减速阶段,探测器的动能不断增加,重力势能不断减小
B.探测器的外壳需要防热性强的材料
C.探测器处于悬停状态时,受到平衡力的作用
D.火星离地球上亿公里,地面发出的指令并不能立刻被探测器接收到
【答案】A
【详解】
A.打开降落伞进行伞系减速阶段,速度减小,动能减小,高度降低,重力势能减小,故A错误,符合题意;
B.当探测器进入火星时,会摩擦产生大量热,探测器的外壳需要防热性强的材料,故B正确,不符合题意;
C.探测器处于悬停状态时,是静止状态,受到平衡力的作用,故C正确,不符合题意;
D.火星离地球上亿公里,靠电磁波传递信息,电磁波传递需要时间,所以地面发出的指令并不能立刻被探测器接收到,故D正确,不符合题意。
故选A。
11.(2021·四川成都市·中考真题)2021年5月15日,我国天问一号任务着陆巡视器成功着陆火星。如图是“祝融号”火星车拍摄传回地球的首批图片之一。这些图片信息传回地球主要依靠( )
A.电磁波B.激光C.声波D.电流
【答案】A
【详解】
火星车和地面的联系靠电磁波,将图片等信号调制到电磁波上,把电磁波当成载体发射回地面,所以它传递信息利用的是电磁波。
故选A。
12.(2021·浙江湖州市·中考真题)太阳是太阳系中唯一的恒星,每时每刻向外辐射太阳能。下列关于太阳能的叙述中,错误的是( )
A.煤、石油、天然气等化石燃料中的能量最终来自于太阳能
B.生态系统的能量流动是从生产者固定太阳能开始的
C.地球上的水循环是由太阳能推动的
D.太阳能来源于太阳内部的核裂变
【答案】D
【详解】
A.煤、石油、天然气等化石燃料中的能量最终来自于太阳能,故A正确,不符合题意;
B.生态系统的能量流动是从生产者固定太阳能开始的,故B正确,不符合题意;
C.太阳辐射能维持地表的温度,地球上的水循环是由太阳能推动的,故C正确,不符合题意;
D.太阳能来源于太阳内部的核聚变,故D错误,符合题意。
故选D。
13.(2021·福建中考真题)如图所示,下列发电站发电过程中,利用不可再生能源发电的是( )
A.核电站B.风力发电站
C.水力发电站D.太阳能发电站
【答案】A
【详解】
核能在自然界中的储量有限,会越用越少,不可能在短时间内补充,是不可再生能源;太阳能、风能、水能可以源源不断的得到,是可再生能源;所以利用不可再生能源发电的是核电站。
故选A。
二、填空题
14.(2021·江苏连云港市·中考真题)汤姆生发现了电子,说明______是可分的。地面卫星控制中心向“天问一号”发送指令使其成功进人环绕火星轨道,控制中心是利用______传递指令信号的。
【答案】原子 电磁波
【详解】
[1]汤姆生发现了电子,这说明原子是可以再分的,原子由原子核和核外电子构成。
[2]电磁波可以在真空中传播,控制中心是利用电磁波传递信息。
15.(2021·四川凉山彝族自治州·中考真题)我国研发的“祝融号”火星车于2021年5月22日成功到达火星表面,开始对火星进行探测。“祝融号”火星车所需能量是利用了太阳能电池板将太阳能转换成的______;如果以地球为参照物,火星车是______的;火星车着陆后,将所获数据及时传回地面,传回时间约为20min,则火星距地球约为______km。
【答案】电能 运动
【详解】
[1]火星上几乎没有空气,燃料不能燃烧,火星车运动的能量来自于电能,故火星车所需能量是利用了太阳能电池板将太阳能转换成的电能。
[2]由于地球和火星都以不同的速度绕太阳运转,如果以地球为参照物,火星车相对于地球的位置发了生变化,故以地球为参照物,火星车是运动的。
[3]电磁波可以在真空中传播,电磁波可传递信息,电磁波传播的速度为,火星车着陆后,将所获数据及时传回地面,传回时间约为20min,则火星距地球约为
16.(2021·湖北武汉市·中考真题)2021年4月29日,中国天宫空间站天和核心舱发射成功,标志着我国空间站时代已经到来。如图所示,天和核心舱沿椭圆轨道环绕地球运行,不受空气阻力,因此机械能守恒。
(1)天和核心舱与地面控刚中心通过电磁波传递信息,电磁波______(填“能”或“不能”)在真空中传播;
(2)天和核心舱沿椭圆轨道从近地点经远地点再回到近地点的过程中,天和核心舱的动能______(填“减小”“增大”“先减小后增大”或“先增大后减小”);
(3)若天和核心舱在1min内运行的路程是456km,则它的平均速度是______m/s。
【答案】能 先减小后增大 7600
【详解】
(1)[1]电磁波的传播不需要介质,可以在真空中传播。
(2)[2]天和核心舱沿椭圆轨道从近地点远地点的过程中,动能转化为重力势能变大,动能减小;从远地点到近地点的过程中,重力势能变为动能,动能增大。
(3)[3]天和核心舱的平均速度
17.(2021·湖南衡阳市·中考真题)2021年5月22日10时40分,中国第一辆火星车“祝融号”安全驶离着陆平台,成功“打卡”火星表面,正式开启火星探测之旅。早在5月15日,天问一号任务着陆巡视器就已成功软着陆于火星乌托邦平原南部预选着陆区,“祝融号”火星车建立了对地通信。当天一着陆,“祝融号”火星车就直接向家人报告“我已着陆,感觉良好”,并用随身携带的相机拍了一些照片,为了应对火星表面的低气压以及昼夜温差。研制团队为火星车配置了两套集热器,并采用了纳米气凝胶保温。火星沙尘沉积将影响太阳电池阵发电,为此,研制团队专门针对光照、沙尘等情况,设计了蝶形四展太阳翼,配置了特殊的电池等。
(1)“祝融号”安全驶离着陆平台过程中,“祝融号”相对着陆平台是______的(选填“运动”或“静止”);
(2)“祝融号”直接向家人报告“我已着陆感觉良好”,是利用______把信息传回地面;
(3)集热器采用纳米气凝胶保温,其中纳米是物理学中______单位;
(4)“祝融号”采用太阳电池阵发电,太阳能属于______(选填“一次能源”或“二次能源”)。
【答案】运动 电磁波 长度 一次能源
【详解】
(1)[1]“祝融号”安全驶离着陆平台过程中,“祝融号”相对着陆平台的位置发生改变,它是运动的。
(2)[2]电磁波可以传递信息,可以在真空中传播,“祝融号”直接向家人报告“我已着陆感觉良好”,是利用电磁波把信息传回地面。
(3)[3]纳米是物理学中长度的单位,符号是nm。
(4)[4]太阳能可以从自然界直接获取,是一次能源。
18.(2021·云南昆明市·中考真题)科技引领生活的时代已经来临,5G通讯网络技术为无人驾驶提供有力支持,如可以实现在一、两公里之外提前感知交通信息,5G通讯网络是利用______来传递信息的;下列三组材料:①铅笔芯、铝、地球;②陶瓷、铅笔芯、物理书;③塑料尺、硬币、地球,在通常情况下,都属于导体的一组是______(选填序号)。
【答案】电磁波 ①
【详解】
[1]5G通讯是利用电磁波来传递信息的。
[2]铅笔芯、铝、地球、硬币是导体,陶瓷、物理书、塑料尺是绝缘体,故选①。
19.(2021·四川南充市·中考真题)2021年1月,南充籍总设计师刑继主持完成的华龙一号全球首堆投入商业运行,标志着我国自主三代核电技术跻身世界前列,核反应堆是通过可控______(选填“裂变”或“聚变”)反应释放核能的设备;图是小明家电能表月初、月末的示数,若小明家所在地区每度电的电费为0.5元,则他家本月电费为______元。
【答案】裂变 51.75
【详解】
[1]核反应堆是通过裂变反应释放核能的设备;此裂变反应是可控的链式反应。
[2]他家本月消耗的电能
则他家本月电费
20.(2021·安徽中考真题)中国空间站“天和”核心舱首次采用了大面积可展收柔性太阳能电池翼,单翼的发电功率可达9kW,从能量转化的角度分析“9kW”表示的物理意义是:______。
【答案】1 s可将9 kJ太阳能转化为电能
【详解】
太阳能电池工作时,将太阳能转化为电能,9kW表示1s可将9kJ太阳能转化为电能。
三、实验题
21.(2021·江苏连云港市·中考真题)4月体育中考训练结束后,同学们一般会接半杯冷水和半杯热水混合成温水来饮用。一天,小明和小华在同一饮水机上接水饮用时,小明的嘴被烫了。小华很纳闷:为什么同样是半杯冷水和半杯热水混合,我的水不烫嘴,而小明的水却烫嘴呢?为此他们成立了研究小组,展开了相关的探究活动。
(1)小明重复刚才的过程,接满一杯水。针对烫嘴现象,应该用温度计测量杯中________(选填“A”、“B”或“C”)区域水的温度。
(2)研究小组猜想了发生烫嘴现象的可能因素:①不同材料的水杯②同学排队接水的先后次序③接冷、热水的先后顺序,并进行了初步的探究。实验记录如下表:
通过表格分析,“不同材料的水杯”_________(选填“是”或“不是”)影响水温的主要因素。
(3)研究小组完成实验后对“冷、热水混合产生不同现象的原因”进行了更深入的讨论。他们查阅资料知道:温度高于4℃时,水的密度随温度升高而减小。所以将半杯热水刚倒入半杯冷水中时,相当于________。
A.石块在水中的下沉过程
B.木块漂在水面上的漂浮状态
C.鸡蛋在适度浓盐水中呈现的悬浮状态
(4)通过上面的研究,为了防止烫嘴,应先接_________(选填“冷水”或“热水”)。
【答案】A 不是 B 热水
【详解】
(1)[1]接满一杯水,人嘴碰到A区域的水,所以应该用温度计测量杯中A区域水的温度。
(2)[2]由表中数据可知,使用不同材料的水杯,水的温度变化不大,所以不同材料的水杯不是影响水温的主要因素。
(3)[3]温度高于4℃时,水的密度随温度升高而减小,将半杯热水刚倒入半杯冷水中,热水的密度小于冷水的密度,热水在冷水的上面,相当于木块漂在水面上的漂浮状态,故B符合题意,AC不符合题意。
(4)[4]为了防止烫嘴,先接热水,后接冷水,热水的密度小于冷水的密度,这样冷水向下运动过程中,热水的温度会降低一些。
四、综合题
22.(2021·浙江湖州市·中考真题)2021年5月15日,天问一号火星探测器所携带的“祝融号”火星车及其着陆组合体成功降落在火星北半球的乌托邦平原南部,实现中国航天历史性的突破。
(1)虽然火星大气稀薄,着陆组合体冲入火星大气层后,5千米/秒级别的速度依然导致大气冲击和摩擦产生了巨大的震动和热量,足以熔化大部分金属。通过隔热装置和多种散热手段,着落组合体的温度依然能保持常温。图甲为着落组合体着落流程的示意,则隔热装置应安装在______(选填“A”或“B”)处;
(2)当着陆组合体的速度骤降到数百米/秒,巨大的降落伞在火星上空约10千米的高度打开,当速度降低到100米/秒以内,降落伞“功成身退”,着陆组合体依靠底部强大的反冲火箭工作进一步减速,随着速度进一步降低,着陆组合体进悬停避障状态。若着陆组合体悬停时(如图乙所示),反冲火箭喷气的方向为______;
(3)陆组合体总着陆时间只有9分钟左右,也被叫做“恐怖9分钟”这是因为火星距离地球太遥远(5.5×1010米~4×1011米),如果着陆组合体通过电磁波信号与地面控制中心通信,信号来回至少需要几分钟?(电磁波在真空中传播速度为3×10米/秒)(____)
【答案】B 竖直向下 6.1min
【详解】
(1)[1]图甲为着落组合体着落流程的示意,则隔热装置应安装在B。
(2)[2]着陆组合体悬停时(如图乙所示),反冲火箭喷气的方向为竖直向下。
(3)根据速度公式可得
信号来回至少需要6.1分钟。
影响因素
不同材料的水杯
同学排队接水的先后次序
接冷、热水先后顺序
温度变化
变化不大
变化不大
变化明显
专题18 信息、材料与能源、粒子与宇宙-2023年中考物理真题分项汇编(全国通用): 这是一份专题18 信息、材料与能源、粒子与宇宙-2023年中考物理真题分项汇编(全国通用),文件包含专题18信息材料与能源粒子与宇宙-2023年中考物理真题分项汇编全国通用原卷版docx、专题18信息材料与能源粒子与宇宙-2023年中考物理真题分项汇编全国通用解析版docx等2份试卷配套教学资源,其中试卷共19页, 欢迎下载使用。
2023年中考物理真题分类汇编-专题18 信息、材料与能源、粒子与宇宙: 这是一份2023年中考物理真题分类汇编-专题18 信息、材料与能源、粒子与宇宙,文件包含专题18信息材料与能源粒子与宇宙-2023年中考物理真题分类汇编全国版答案解析docx、专题18信息材料与能源粒子与宇宙-2023年中考物理真题分类汇编全国版试卷docx等2份试卷配套教学资源,其中试卷共15页, 欢迎下载使用。
2023年中考物理真题分类汇编——专题18 信息、材料与能源、粒子与宇宙: 这是一份2023年中考物理真题分类汇编——专题18 信息、材料与能源、粒子与宇宙,文件包含专题18信息材料与能源粒子与宇宙全国通用解析版docx、专题18信息材料与能源粒子与宇宙全国通用原卷版docx等2份试卷配套教学资源,其中试卷共15页, 欢迎下载使用。

