- 初中化学九年级下人教版期中卷一+答案 试卷 4 次下载
- 初中化学九年级下人教版期中卷三+答案 试卷 2 次下载
初中化学九年级下人教版期中卷二+答案
展开B、根据漫画中,四种金属的表现可知:Mg的最活泼,Zn次之,Fe再次之,Cu最稳定.故正确;
C、根据漫画中,铁的活动性小于锌,铁不能和硫酸锌溶液反应置换出锌,故错误;
D、铁和盐酸反应生成氯化亚铁和氢气,正确的化学方程式为:Fe+2HCl═FeCl2+H2↑,故错误.
2.A解:溶解度是在一定温度下,某固体溶质在100g溶剂里达到饱和状态所溶解的溶质质量.
A、固体的溶解度受温度的影响较大,加热能改变固体溶解度,故选项正确;
B、溶解度是在一定温度下,某固体溶质在100g溶剂里达到饱和状态所溶解的溶质质量,溶解度不受固体颗粒粗细的影响,故选项错误;
C、溶解度是在一定温度下,某固体溶质在100g溶剂里达到饱和状态所溶解的溶质质量,搅拌能加快溶解速率,不能改变固体溶解度,故选项错误;
D、溶解度是在一定温度下,某固体溶质在100g溶剂里达到饱和状态所溶解的溶质质量,振荡能加快溶解速率,不能改变固体溶解度,故选项错误.
3.D解:A、氧化物一定含氧元素,但含氧元素的物质不一定是氧化物,如Na2SO4,故选项推理错误;
B、酸是指在电离时产生的阳离子全部是氢离子的化合物,酸中都含有氢元素,但含有氢元素的物质不一定是酸,如Ca(OH)2,故选项推理错误;
C、中和反应会生成盐和水,生成盐和水的反应不一定是酸碱中和反应,如CO2+2NaOH═Na2CO3+H2O,故选项推理错误;
D、无色酚酞溶液遇酸性溶液不变色,遇碱性溶液变红,碱性物质的溶液能使无色酚酞溶液变红,所以能使无色酚酞溶液变红的物质一定显碱性,故选项推理正确.
4.C解:鸡蛋保鲜是利用氢氧化钙与二氧化碳反应,生成碳酸钙,将鸡蛋壳上的孔隙堵上,使鸡蛋内的细菌不能进行呼吸,从而达到保鲜的目的,观察选择项C正确.
5.A解:A、锌的相对原子质量是65,铁的相对原子质量是56,
根据Zn+H2SO4═ZnSO4+H2↑,Fe+H2SO4═FeSO4+H2↑
可知,如果生成0.2g氢气时,单独消耗锌的质量是6.5g,单独消耗铁的质量是5.6g,
如果铁和锌按照一定的比例组合成6g时,生成的氢气可能是0.2g.
故选项正确;
B、铜和金都不能与稀硫酸反应.故选项错误;
C、铜不能与稀硫酸反应,假设合金6g中全部是锌,生成的氢气质量也小于0.2g.故选项错误;
D、镁的相对原子质量是24,铝的相对原子质量是27,
由Mg+H2SO4═MgSO4+H2↑,2Al+3H2SO4═Al2(SO4)3+3H2↑
可知,如果生成0.2g氢气时,单独消耗镁的质量是2.4g,单独消耗铝的质量是1.8g,镁和铝不管以怎样的比例混合,生成氢气的质量都是大于0.2g的.
故选项错误.
6.A解:当压强一定时,气体的溶解度随着温度的升高而减小.当温度一定时,气体的溶解度随着气体的压强的增大而增大,因此想增加气体的溶解度就得降温与加压.
7.A解:A、生石灰能与水反应生成氢氧化钙,氢氧化钙能与酸反应,可以使溶液呈碱性,可以加入;
B、氢氧化钠呈碱性,能与酸反应,可以使溶液呈碱性,可以加入;
C、铁粉能与酸反应,但是不能呈碱性,不能加入;
D、盐酸呈酸性,不能加入;
比较AB两个选项,加入生石灰最经济.
8.B解:A、集气瓶用于收集、储存少量气体或某些气体反应,故错误;
B、烧杯可以用来溶解固体、配制溶液、加热较多量液体试剂,故正确;
C、量筒只用来量取液体,而一定不能用来溶解固体、配制溶液,故错误;
D、试管用于少量液体试剂的加热,一般不用作溶解固体、配制溶液,故错误.
9.C解:A、由于是稀硫酸变成了硫酸锌溶液,溶液由酸性变成中性,故A错误;
B、由于是每向溶液中加入65份质量的锌粒只会生成2份质量的氢气扩散出来,所以溶液的质量增加.由于硫酸本来就有质量,所以开始的质量不是零,所以是起点错误,不应该在原点;故B错误;
C、随着反应的进行,生成的氢气会越来越多直至不再增加,故C正确;
D、硫酸锌的质量不会一直增加,而应该出现一段水平的,故D错误.
10.A解:20℃时,某物质在50克水中,最多溶解0.8克,则20℃时,某物质在100克水中,最多溶解1.6克,故20℃时,某物质的溶解度为1.6g;
物质的溶解性是根据在20℃(室温)时的溶解度来划分的,20℃时,某物质的溶解度为1.6g,溶解度大于1g,属于可溶物质;
A、20℃时,某物质的溶解度为1.6g,大于1g,属于可溶物质,故选项正确;
B、20℃时,某物质的溶解度为1.6g,大于1g,属于可溶物质,不属于易溶物质,故选项错误;
C、20℃时,某物质的溶解度为1.6g,大于1g,属于可溶物质,不属于微溶物质,故选项错误;
D、20℃时,某物质的溶解度为1.6g,大于1g,属于可溶物质,不属于难溶物质,故选项错误.
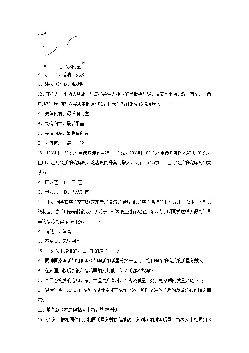
11.C解:由于随着X的加入溶液由酸性逐渐的变为中性又变为碱性,因此X应是一种碱性物质,首先排除D稀盐酸,再就是图像的中间一段溶液的PH值没有发生变化,说明X也能与氯化钡发生反应,而氯化钡与澄清石灰水不反应;当把氯化钡也消耗完以后,再加X就会导致溶液变为碱性.所以X为纯碱溶液.
12.A解:镁、铝和稀盐酸反应的化学方程式及其反应物、生成物之间的质量关系为:由反应物和生成物的质量关系可知,等质量的镁和铝和足量稀盐酸反应时,铝和稀盐酸反应生成的氢气多,因此天平指针最后偏向左;
因为镁比铝活泼,与稀盐酸反应时,镁和稀盐酸反应的速率比铝和稀盐酸反应的速率快,因此开始时镁和稀盐酸反应生成的氢气速率快,天平指针偏向右,因此向左、右两边烧杯中分别投入等质量的镁和铝,则天平指针的偏转情况是先偏向右,最后偏向左.
13.A解:10℃时,50g水中最多溶解10g甲物质,则10℃时,甲物质的溶解度为20克;20℃时,100g水中最多溶解20g乙物质,则20℃时,乙物质的溶解度为20g,因甲物质与乙物质的溶解度都随温度的升高而增大,故在15℃时,甲物质的溶解度一定大于20克,而乙物质的溶解度一定小于20克,所以15℃时甲与乙的溶解度相比甲>乙.
14.D解:先用蒸馏水将pH试纸润湿,相当于把原溶液用水稀释,若待测液呈酸性,则pH偏高;若待测液呈碱性,则pH偏低;若待测液呈中性,则pH不变.
15.C解:A、同种溶质的饱和溶液不一定比不饱和溶液的浓度大,例如饱和溶液升高温度后变为不饱和溶液,溶质质量分数不变,故A错误;
B、在某物质的饱和溶液里加入该溶质不能再溶解,而加入其它物质有可能继续溶解,故B错误;
C、某物质的饱和溶液,当升高温度时,若溶液的质量不变,则溶质质量和溶剂质量也不变,所以溶液的浓度也不变,故C正确;
D、温度升高,硝酸钾饱和溶液变为不饱和溶液,则溶液中溶质、溶剂质量不变,溶质质量分数也不变,故D错误.
16.Y>Z>X;X>Y>Z.
解:取X、Y、Z三种金属停止反应前的任一时刻,利用关系图可查出,相同时间里金属Y放出氢气的量最多,则金属Y的活动性强,其次是金属Z,活动性最弱的为金属X;
利用金属完全反应放出氢气质量的经验公式,可根据生成氢气的质量推算出金属相对原子质量.经验公式为:
生成氢气的质量=×金属的质量
根据题意,X、Y、Z三种金属的化合价相等、三种金属的质量相等,利用上式可得出在此条件下:放出氢气的质量与金属的相对原子质量成反比,换言之,产生氢气多的金属的相对原子质量小,产生氢气少的金属相对原子质量大;
根据关系图,等质量的X、Y、Z三种完全反应时生成氢气从多到少的顺序为:Z>Y>X,则三种金属相对原子质量由大到小的顺序为:X>Y>Z.
17.(1)B;(2)甲;(3)BD.
解:(1)由于在三个烧杯中只有B有未溶解的固体存在,因此B中的溶液一定是饱和溶液;
(2)由于在等量的30℃的水中全部溶解了25g硝酸钠,而20℃的水没有全部溶解25g硝酸钠,说明硝酸钠的溶解度随温度的升高而增大;
(3)A、由于甲的溶解度随温度的降低而减小,因此它的饱和溶液降温后会有晶体析出,但溶液仍为饱和溶液;但乙的溶解度随温度的降低而增大,因此它的饱和溶液降温后就会变成不饱和溶液,故A错误;
B、由于在降温过程中溶剂的质量并没有发生变化,因此只要比较出它们原来的溶剂的多少即可;根据两种物质的溶解度曲线可知,在t2℃时,甲的溶解度大于乙的溶解度,即饱和溶液中溶质的质量分数甲>乙(根据为饱和溶液的质量分数=×100%=×100%,所以当溶解度越大时,对应饱和溶液溶质的质量分数也就越大),即等量的饱和溶液中溶质的质量甲>乙,则溶剂甲<乙,故B正确;
C、由于甲溶液随着温度的降低会有晶体析出,因此溶液质量会减小,而乙的溶液中没有晶体析出溶液质量不会发生变化,因此降温后溶液的质量甲<乙,故C错误;
D、在t2℃时,甲的溶解度大于乙的溶解度,则两物质的饱和溶液中溶质的质量分数甲>乙;降温到t1℃,甲的溶解度减小,有晶体析出,溶液仍为饱和溶液;降温后,乙的溶解度增大,但由于溶液的组成没有发生变化,故乙溶质的质量分数不变;但由于t1℃甲的溶解度大于t2℃时乙的溶解度,故溶液中溶质的质量分数仍是甲>乙,故D正确.
18.Fe+CuSO4=FeSO4+Cu.
解:在金属活动顺序表中铁排在铜的前面,所以铁可以将硫酸铜溶液中的铜置换出来,生成硫酸亚铁和铜,反应的化学方程式为:Fe+CuSO4═FeSO4+Cu.
19.(1)河源;③④;(2)2HNO3+Ca(OH)2=Ca(NO3)2+2H2O;(3)⑤.
解:(1)酸雨是指PH<5.6的雨水.由表中可知河源没有酸雨污染,导致酸雨的主要气体是二氧化硫与二氧化氮;(2)硝酸和氢氧化钙反应生成硝酸钙和水;
(3)推广清洁能源、减少用煤直接作燃料、淘汰尾气不达标的汽车、限制燃放烟花爆竹等措施能减少酸雨的产生.限制并有偿使用塑料袋只能减缓白色污染的方法而不能减少酸雨的产生.
20.1)不成立;2)CaCO3+2HCl=CaCl2+H2O+CO2↑,碳酸钠,不成立;3)只是部分变质为碳酸钠和碳酸钙.
解:1)根据题干所给信息,取碱石灰样品少量,放入试管中,加足量水,用手触摸试管外壁发烫,说明样品与水接触放出了大量的热,故样品中应含有生石灰或氢氧化钠,所以可确定样品为完全变质不成立;
2)碱石灰样品加足量水后得到了浊液,说明有不溶于水的物质产生,根据生石灰和氢氧化钠的变质情况,由反应的化学方程式:CaO+H2O=Ca(OH)2,Ca(OH)2+CO2=CaCO3↓+H2O,2NaOH+CO2=Na2CO3+H2O,Na2CO3+Ca(OH)2=CaCO3↓+2NaOH,可以推断此不溶于水的物质为碳酸钙,所以操作④是碳酸钙与盐酸的反应,根据⑤,滤液中滴入盐酸有气泡产生,说明溶液中含有能与酸反应产生气体的物质,可能为碳酸盐,根据⑥,滴入澄清石灰水溶液变浑浊,说明含有能和钙离子结合成沉淀的离子存在,综合⑤⑥现象,说明溶液中含有可溶性的碳酸钠,所以碱石灰已经变质;
3)溶于水发烫,说明还含有生石灰或氢氧化钠,根据碱石灰样品加足量水后得到了浊液,推断此不溶于水的物质为碳酸钙,综合⑤⑥现象,说明溶液中含有可溶性的碳酸钠,所以说明药品只是部分变质为碳酸钠和碳酸钙.
21.(1)12.5;(2)烧杯(或玻璃器皿); 左;(3)>.
解:(1)配制125g10%的氢氧化钠溶液,需要的氢氧化钠固休的质量是125g×10%=12.5g;
(2)托盘天平的使用要遵循“左物右码”的原则、氢氧化钠具有腐蚀性,操作②中,必须将氢氧化钠固体放在烧杯中,并置于托盘天平左盘进行称量;(3)用量筒量取水时,俯视液面,读数比实际液体体积大,会造成实际量取的水的体积偏小,则使溶质质量分数偏大,则他所配制溶液的溶质质量分数.
22.解:某炼铁厂每天生产纯度为95%的生铁70t,则生铁中含有铁元素的质量为70t×95%=66.5t;根据质量守恒定律,
需要含杂质20%的赤铁矿石中铁元素的质量也是66.5t,氧化铁中铁元素的质量分数为=70%,则矿石中氧化铁的质量为66.5t÷70%=95t,则赤铁矿石的质量为95t÷(1﹣20%)=118.75t.
23.(1)判断反应进行和进行的程度;(2)10.0g.
解:(1)酚酞是用来指示酸碱性的,根据酚酞颜色的变化,可以判断中和反应进行的情况;
(2)设用去稀盐酸的质量为x,
x=10.0g
答:用去稀盐酸的质量是10.0g.
初中化学九年级下人教版期中卷三+答案: 这是一份初中化学九年级下人教版期中卷三+答案,文件包含初中化学九年级下人教版期中卷三-答案docx、初中化学九年级下人教版期中卷三docx等2份试卷配套教学资源,其中试卷共12页, 欢迎下载使用。
初中化学九年级下人教版期中卷一+答案: 这是一份初中化学九年级下人教版期中卷一+答案,文件包含初中化学九年级下人教版期中卷一docx、初中化学九年级下人教版期中卷一-答案docx等2份试卷配套教学资源,其中试卷共15页, 欢迎下载使用。
初中化学九年级下人教版期中卷三 答案: 这是一份九年级下册本册综合同步练习题,共6页。试卷主要包含了B解,D解,C解,A解等内容,欢迎下载使用。

