物理1 普朗克黑体辐射理论学案及答案
展开
这是一份物理1 普朗克黑体辐射理论学案及答案,共7页。学案主要包含了黑体与黑体辐射,黑体辐射的实验规律,能量子等内容,欢迎下载使用。
1.了解黑体和黑体辐射的概念,了解黑体辐射的实验规律.
2.了解能量子的概念,了解宏观物体和微观粒子的能量变化特点.
一、黑体与黑体辐射
1.黑体:某种物体能够完全吸收入射的各种波长的电磁波而不发生反射,这种物体就是绝对黑体,简称黑体.
2.黑体辐射
(1)定义:黑体虽然不反射电磁波,却可以向外辐射电磁波,这样的辐射叫作黑体辐射.
(2)黑体辐射特点:黑体辐射电磁波的强度按波长的分布只与黑体的温度有关.
3.对黑体的理解
(1)黑体是一个理想化的物理模型.
(2)黑体看上去不一定是黑的,有些可看成黑体的物体由于自身有较强的辐射,看起来还会很明亮.
4.一般物体与黑体的比较
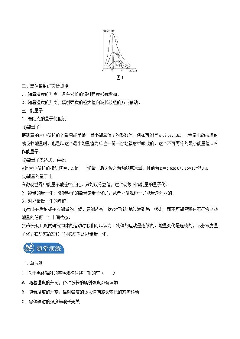
5.黑体辐射的实验规律
(1)温度一定时,黑体辐射强度随波长的分布有一个极大值.
(2)随着温度的升高
①各种波长的辐射强度都有增加;
②辐射强度的极大值向波长较短的方向移动,如图1所示.
图1
二、黑体辐射的实验规律
1.随着温度的升高,各种波长的辐射强度都有增加.
2.随着温度的升高,辐射强度的极大值向波长较短的方向移动.
三、能量子
1.普朗克的量子化假设
(1)能量子
振动着的带电微粒的能量只能是某一最小能量值ε的整数倍,例如可能是ε或2ε、3ε……当带电微粒辐射或吸收能量时,也是以这个最小能量值为单位一份一份地辐射或吸收的.这个不可再分的最小能量值ε叫作能量子.
(2)能量子表达式:ε=hν
ν是带电微粒的振动频率,h是一个常量,后人称之为普朗克常量,其值为h=6.626 070 15×10-34 J·s.
(3)能量的量子化
在微观世界中能量不能连续变化,只能取分立值,这种现象叫作能量的量子化.
2.能量的量子化:微观粒子的能量是量子化的,或者说微观粒子的能量是分立的.
3.对能量量子化的理解
(1)物体在发射或接收能量的时候,只能从某一状态“飞跃”地过渡到另一状态,而不可能停留在不符合这些能量的任何一个中间状态.
(2)在宏观尺度内研究物体的运动时我们可以认为:物体的运动是连续的,能量变化是连续的,不必考虑量子化;在研究微观粒子时必须考虑能量量子化.
一、单选题
1.关于黑体辐射的实验规律叙述正确的有( )
A.随着温度的升高,各种波长的辐射强度都有增加
B.随着温度的升高,辐射强度的极大值向波长较长的方向移动
C.黑体辐射的强度与波长无关
D.黑体辐射无任何实验规律
2.关于对黑体的认识,下列说法正确的是( )
A.黑体只吸收电磁波,不反射电磁波,看上去是黑的
B.黑体辐射电磁波的强度按波长的分布只与温度有关,随着温度的升高,各种波长的辐射强度都增加,辐射强度极大值向波长较长的方向移动
C.普朗克引入能量子的概念,得出黑体辐射的强度按波长分布的公式,与实验符合得非常好,并由此开创了物理学的新纪元
D.如果在一个空腔壁上开一个很小的孔,射入小孔的电磁波在空腔内表面经多次反射和吸收,最终不能从小孔射出,这个空腔就成了一个黑体
3.下列描绘两种温度下黑体辐射强度与波长关系的图中,符合黑体辐射实验规律的是( )
A.B.
C.D.
4.我国高铁技术从无到有,并取得了巨大飞跃,目前处于世界领先水平。高铁将拥有基于北斗卫星导航系统、5G通信技术的空天地一体化的“超级大脑”。与4G相比,5G具有“更高网速、低延时、低功率海量连接、通信使用的电磁波频率更高”等特点。与4G相比,5G使用的电磁波( )
A.波长更长B.衍射更明显C.能量子的能量更大D.传播速度更快
5.“约瑟夫森结”由超导体和绝缘体制成。若在两端加恒定电压,则它会辐射频率为的电磁波,且与成正比,即。已知比例系数仅与元电荷的2倍和普朗克常量有关,你可能不了解此现象的机理,但仍可运用物理学中常用的方法,在下列选项中,推理判断比例系数的值可能为( )
A.B.C.D.
6.新冠肺炎防控中有一个重要环节是对外来人员进行体温检测,检测用的体温枪工作原理就是黑体辐射定律。黑体辐射的实验规律如图所示,由图可知下列描述正确的是( )
A.随着温度升高,各种波长的辐射强度都有增加
B.温度降低,可能部分波长的辐射强度会减小
C.随温度升高,辐射强度的极大值向频率较小的方向移动
D.随温度降低,辐射强度的极大值向波长较短的方向移动
二、解答题
7.太阳的辐射功率(太阳每秒辐射的能量)为,已知射到大气层的太阳能只有45%到达地面,另有55%被大气层吸收和反射,而未到达地面.若射到地球上的太阳光可视为垂直于地球表面,把太阳光看成是频率为的单色光,求地球表面上的面积每秒接收到多少个光子?已知太阳到地球的距离为.(最后结果保留两位有效数字)
8.纳米技术现在已经广泛应用到社会生产、生活的各个方面.将激光束的宽度聚光到纳米级范围内,可以精确地修复人体损坏的器官.糖尿病引起视网膜病变是导致成年人失明的一个重要原因,利用聚光到纳米级的激光束进行治疗,90%的患者都可以避免失明的严重后果.一台功率为10W的氩激光器,能发出波长的激光,用它“点焊”视网膜,每次“点焊”需要的能量,求:
(1)每次“点焊”视网膜的时间.
(2)在这段时间内发出的激光光子的数量.
参考答案
1.A
【详解】
黑体辐射规律为随着温度的升高各种波长的辐射强度都增加,同时辐射的极大值随温度的升高向波长较短的方向移动(紫移)。
故选A。
2.C
【详解】
A.能100%地吸收入射到其表面的电磁辐射,这样的物体称为黑体,故A错误;
B.黑体辐射电磁波的强度按波长的分布只与黑体的温度有关,温度升高时,黑体辐射强度的极大值向波长减小的方向移动,故B错误;
C.普朗克引入能量子的概念得出黑体辐射的强度按波长分布的公式,与实验结果相符,故C正确;
D.射入小孔的电磁波在空腔内表面经多次反射和吸收,最终不能从小孔射出,这个小孔就成了一个黑体,故D错误。
故选C。
3.A
【详解】
BD.黑体辐射以电磁辐射的形式向外辐射能量,温度越高,辐射越强大,所以BD错误;
AC.黑体辐射的波长分布情况也随温度而变,如温度较低时,主要以不可见的红外光进行辐射,在以至更高温度时,则顺次发射可见光以至紫外辐射,即温度越高,辐射的电磁波的波长越短,所以C错误;A正确;
故选A。
4.C
【详解】
A.由题知与4G相比,5G具有“通信使用的电磁波频率更高”,已知电磁波的波长与频率的关系为λ =,由此可知频率越高波长越短,则与4G相比,5G使用的电磁波波长更短,A错误;
B.波长越长衍射现象越明显,由选项A可知λ5G < λ4G,则与4G相比,5G使用的电磁波衍射现象较差,B错误;
C.已知能量子的能量为,由题知与4G相比,5G具有“通信使用的电磁波频率更高”,则与4G相比,5G使用的电磁波能量子的能量更大,C正确;
D.电磁波的传播速度与光速相等,在自由空间中,为c = 3 × 108m/s,D错误。
故选C。
5.B
【详解】
根据公式
可知,比例系数的单位应该是
而的单位为,的单位为,故的单位应为
B正确,ACD错误。
故选B。
6.A
【详解】
A.黑体辐射的强度与温度有关,温度越高,黑体辐射的强度越大,A正确;
B.由图可知,随着温度的降低,各种波长的辐射强度都减小,B错误;
CD.随着温度的升高,黑体辐射强度的极大值向波长较短的方向移动,即向频率较大的方向移动,反之,随着温度的降低,黑体辐射强度的极大值向波长较长的方向移动,CD错误。
故选A。
7.个
【详解】
设想有一个以太阳中心为球心,以太阳到地球表面距离(近似等于太阳到地球的距离R)为半径的大球,这个大球面上单位面枳每秒接收到辐射的功率为:
(式中P为太阳的辐射功率)
则地球表面上的面积每秒接收到的能量:
设地球表面上的面积每秒接收到的光子数为n,由于光子的能量为,则:
个.
8.(1) (2)个
【详解】
(1)已知激光器的功率P=10W,每次“点焊”需要的能量E=2×10-3J,根据E=Pt得,每次“点焊”视网膜的时间是
(2)设每个光子的能量为E0,则
在这段时间内发出的激光光子的数量
热辐射特点
吸收、反射特点
一般
物体
辐射电磁波的情况与温度、材料的种类及表面状况有关
既吸收又反射,其能力与材料的种类及入射波长等因素有关
黑体
辐射电磁波的强度按波长的分布只与黑体的温度有关
完全吸收各种入射电磁波,不反射
相关学案
这是一份物理选择性必修 第三册1 普朗克黑体辐射理论导学案及答案,共2页。学案主要包含了学习目标,学习重点,学习难点,练习巩固等内容,欢迎下载使用。
这是一份人教版 (2019)选择性必修 第三册1 普朗克黑体辐射理论学案设计,共4页。学案主要包含了学习目标,课堂主体,随堂练习,课堂总结,反思答疑等内容,欢迎下载使用。
这是一份人教版 (2019)选择性必修 第三册1 普朗克黑体辐射理论导学案,共7页。学案主要包含了素养目标,必备知识,课堂检测,素养作业等内容,欢迎下载使用。

