高中物理第十一章 电路及其应用综合与测试测试题
展开
这是一份高中物理第十一章 电路及其应用综合与测试测试题
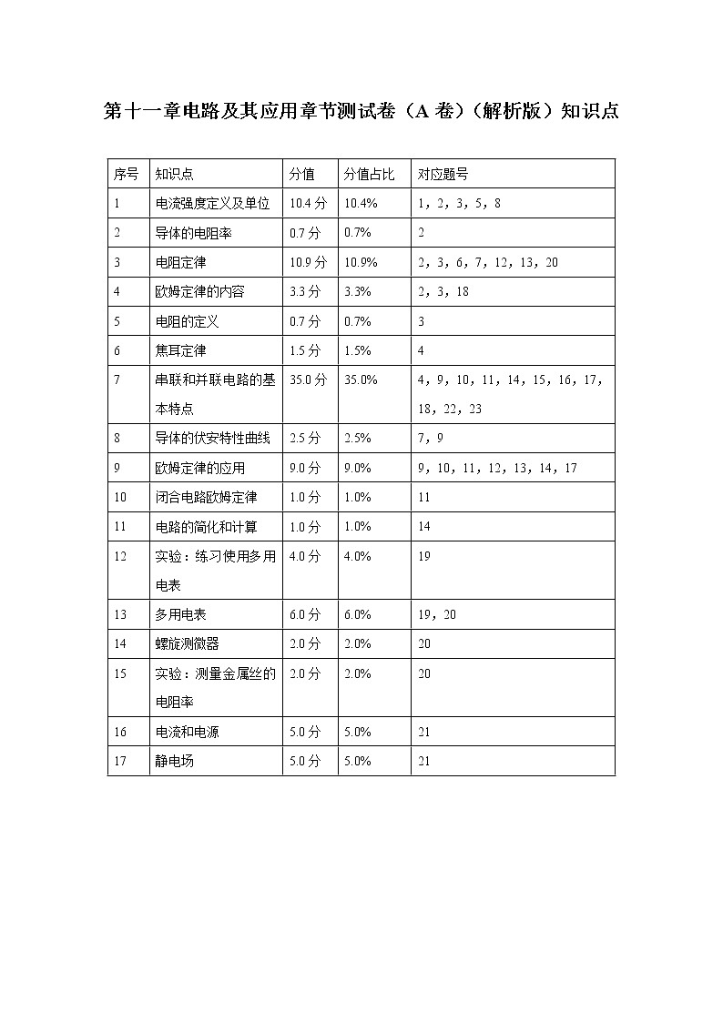
第十一章电路及其应用章节测试卷(A卷)(解析版)知识点第十一章电路及其应用章节测试卷(A卷)(解析版)考试时间 :2021年X月X日 命题人: 审题人:本试题卷分选择题和非选择题两部分,共11页,满分100分,考试时间90分钟。考生注意:1. 答题前,请务必将自己的姓名、准考证号用黑色字迹的签字笔或钢笔分别填写在试题卷和答题纸规定的位置上。2. 答题时,请按照答题纸上 “注意事项”的要求,在答题纸相应的位置上规范作答,在本试题卷上的作答一律无效。3. 非选择题的答案必须使用黑色字迹的签字笔或钢笔写在答题纸上相应的区域内,作图时先使用2B铅笔,确定后必须使用黑色字迹的签字笔或钢笔描黑。4. 可能用到的相关参数:重力加速度g均取10m/s2。第I卷(选择题部分)一、单选题(本题共18小题,每小题3分,共54分。每小题列出的四个备选项中只有一个是符合题目要求的,不选、多选、错选均不得分)1.关于电流,下列说法中正确的是( )A. 导线内自由电子的定向移动速率等于电流的传导速率B. 在国际单位制中,电流是一个基本物理量,其单位“安培”是基本单位C. 电流是一个矢量,其方向就是正电荷的定向移动方向D. 电流越大,通过导体某横截面积的电荷量越多【答案】B【解析】本题要注意区分电子定向移动速率、电子热运动速率和电流传导速率。根据电流的定义、性质及单位进行分析,注意明确电流的传导速率与自由电荷的定向移动速率不同。【解答】A、导线内自由电子的定向移动速率,一般为10−5m/s的数量级,电流的传导速率等于光速,故A错误;B、在国际单位制中,7个基本物理量是长度、质量、时间、电流、热力学温度、发光强度、物质的量,电流的单位“安培”是基本单位,故B正确;C、电流虽有方向,但是电流求和是代数求和,则电流为标量,故C错误;D、根据I=qt知,电流越大,时间未知时通过导体某横截面积的电荷量不确定,故D错误。 2.下列说法正确的是A. 由R=UI可知,电阻与电压成正比、与电流成反比B. 由R=ρlS可知,电阻与导体的长度成正比、与横截面积成反比C. 由I=qt可知,电流与电量成正比,与时间成反比D. 各种材料的电阻率都与温度有关,金属的电阻率随温度的升高而增大【答案】B【解析】本题主要考查恒定电流的几个基本概念,基础题,难度不大。对有些公式只是定义式,并不是决定式,例如R=UI、I=qt和加速度a=ΔvΔt等这些都是定义式。【解答】AC.R=UI与I=qt两个公式是电阻和电流的定义式,并且是用比值定义的物理量,电阻与电压和电流没有直接关系,电流和电荷量与电荷流过的时间也没有直接关系,故AC错误;B.R=ρlS是电阻的决定式,影响电阻大小的因素是长度、电阻率和横截面积,且电阻与导体长度成正比,与横截面积成反比,B正确;D.金属的电阻率随温度升高而增大,但不是每种材料的电阻率都与温度有关,一些合金的电阻率不受温度影响,D错误。故选B。 3.下列关于电流、电阻和电阻率的说法正确的是( )A. 由I=qt,可知I与q成正比B. 由R=UI可知,导体的电阻跟导体两端的电压成正比,跟导体中电流成反比C. 由ρ=RSL可知,导体的电阻率跟导体的电阻和横截面积乘积成正比,与导体长度成反比D. 由I=UR,可知导体中的电流跟导体两端的电压成正比,跟导体的电阻成反比【答案】D【解析】解:A、公式I=qt是电场强度的定义式,I与q无关,与t无关;故A错误;B、公式R=UI是电阻的定义式,与导体两端的电压成无关,跟导体中的电流成无关;故B错误;C、电阻率是导体本身的性质,取决于导体的材料和温度,与导体长度和截面积无关;故C错误;D、公式I=UR是欧姆定律的表达式,流过导体的电流与导体两端的电压成正比,跟导体中的电阻成反比;故D正确;故选:D。欧姆定律的内容:一段导体中的电流跟这段导体两端的电压成正比,跟这段导体的电阻成反比。公式I=qt是电场强度的定义式;电阻率是导体本身的性质,取决于导体的材料和温度;I=UR是欧姆定律的表达式。本题考查电阻定律及电阻率的性质,要注意明确电阻取决于导体的性质,而电阻率取决于材料的性质及温度。4.如图所示为一电烙铁,电烙铁通电一段时间后,会变得很烫,而连接电烙铁的导线却不怎么热,其主要原因是( )A. 导线有绝缘皮,隔热效果好B. 导线较长,散热比电烙铁快C. 导线的电阻远小于电烙铁的电阻D. 通过导线的电流小于通过电烙铁的电流【答案】C【解析】考查了电路的连接方式和焦耳定律。根据电路可知,电烙铁和导线串联,电流相等;但导线的电阻远小于电烙铁的电阻,故电烙铁很烫而导线不怎么热。【解答】由热功率P=I2R可知,电烙铁和导线串联,电流相等,导线的电阻远小于电烙铁的电阻,故电烙铁很烫而导线不怎么热,故C正确。 5.某电解质溶液内,若在1s内各有1.0×1019个2价正离子和2.0×1019个1价负离子通过某截面,那么通过这个截面的电流是( )A. 6.4 A B. 3.2 A C. 1.6 A D. 0【答案】A【解析】电荷的定向移动形成电流,若正、负电荷同时向相反方向定向移动时,通过某截面的电荷量就是两者绝对值的和。由题意可知,电流由正、负离子定向运动形成,则在2s内通过截面的总电荷量应为:q=1.6×10−19×2×1.0×1019C+1.6×10−19×1×2.0×1019C=6.4C。由电流的定义式知:I=qt=6.41A=6.4A.故BCD错误,A正确故选:A。先由正负电荷量的决对值的和求出通过截面的电荷量,然后由电流的定义式求出电流.本题考查对电流定义式中电量的理解,电解液中通过横截面的总电量正负离子电量绝对值之和.6.有一个长方体金属电阻,材料分布均匀,边长分别为a、b、c,且a>b>c.电流沿以下方向流过该金属电阻,其中电阻阻值最小的是( )A. B. C. D. 【答案】A【解析】由金属导体电阻的决定式R=ρLS 进行计算,注意各电阻中的导体长度及截面积。本题考查电阻定率的应用,要注意电阻是由导体本身的性质决定的。【解答】由电阻的决定式可知,A.电阻为:RA=ρcab;B.电阻为:RB=ρbac;C.电阻为:RC=ρabc;D.电阻为:RD=ρabc;又有a>b>c,故电阻最小的为A。故A正确,BCD错误。故选A。 7.如图所示是由相同材料制成的两条长度相同、粗细均匀的电阻丝a、b的伏安特性曲线,下列判断正确的是( )A. a电阻丝较粗B. b电阻丝较粗C. a电阻丝的阻值小于b电阻丝的阻值D. 图线表示的电阻丝的阻值与电压成正比【答案】B【解析】I−U图线的斜率表示电阻的倒数,根据斜率比较电阻的大小,根据电阻定律R=ρLS比较电阻丝的粗细。解决本题的关键会从I−U图线中比较电阻的大小,以及掌握电阻定律R=ρLS。【解答】ABC.图线的斜率表示电阻的倒数,图线a的斜率小于b的斜率,所以a的电阻大于b的电阻,根据电阻定律R=ρLS知,长度相同,材料相同,知a的横截面积小,b的横截面积大,故A、C错误,B正确。D.电阻的大小与电压、电流无关,故D错误。故选B。 8.如图所示,将左边的铜导线和右边的铝导线连接起来,已知截面积S铝=2S铜.在铜导线上取一截面A,在铝导线上取一截面B,若在1 s内垂直地通过它们的电子数相等,那么通过这两个截面的电流的大小关系是( )A. IA=IB B. IA=2IB C. IB=2IA D. 不能确定【答案】A【解析】本题考查电流的概念和定义,掌握串联电路中的电流规律,根据电流的定义可分析电流的大小,明确串联电路各处电流都相等;【解答】ABCD.两导线串联,由于通过两截面的电子数在单位时间内相等,根据I=qt可知电流相等 ,所以IA=IB,故 A 正确, BCD 错误;故选:A. 9.两导体的I−U关系如图所示,图线1表示的导体的电阻为R1,图线2表示的导体的电阻为R2,则下列说法正确的是( )A. R1∶R2=1∶3B. R1∶R2=3∶1C. 将R1与R2串联后接于电源上,则电流比I1∶I2=1∶3D. 将R1与R2并联后接于电源上,则电流比I1∶I2=1∶1【答案】A【解析】通过I−U图象得出两电阻的关系;串联电路电流相等,电压比等于电阻之比,并联电路电压相等,电流比等于电阻之反比。解决本题的关键知道I−U图线的斜率表示电阻的倒数以及知道串并联电路的特点。【解答】A、B.根据I−U图象知,图线的斜率表示电阻的倒数,所以R1:R2=1:3.故A正确,B错误;C.将R1与R2串联后接于电源上,则电流比I1∶I2=1∶1,故C错误;D.将R1与R2并联后接于电源上,则电流比I1∶I2=3∶1,故 D错误。故选A。 10.R1=10 Ω,R2=20 Ω,R1允许通过的最大电流为1.5 A,R2两端允许加的最大电压为10 V.若将它们串联,加在电路两端的最大电压是( )A. 45 V B. 5 V C. 25 V D. 15 V【答案】D【解析】本题考查串并联电路的特点及欧姆定律的应用,知道两电阻串联时通过串联电路的最大电流以最小的为准。【解答】根据欧姆定律可得,两电阻允许通过的最大电流分别为:I1=1.5A,I2=U2R2=0.5A,因为串联电路中各处的电流相等,所以两电阻串联时,允许通过的最大电流为I=I2=0.5A,串联电路中总电阻等于各分电阻之和,所以电路两端允许加的最大电压U=I2(R1+R2)=15V,故ABC错误,D正确。故选D。 11.如图所示电路,电压保持不变,当开关S断开时,电流表的示数为0.6 A,当S闭合时,电流表的示数为0.9 A,则两电阻阻值之比R1∶R2为( )A. 1∶2 B. 2∶1 C. 2∶3 D. 3∶2【答案】A【解析】根据欧姆定律分别列出电流与电压的关系,再求解电阻之比。本题是欧姆定律简单的应用,抓住电源的电压不变,要注意开关闭合时U≠I2R2。【解答】根据欧姆定律得,当开关S断开时,U=I1R1,当开关S闭合时,U=I2·R1R2R1+R2,联立得I1R1=I2·R1R2R1+R2,代入解得R1R2=12,故A正确,故BCD错误。故选A。 12.有两个同种材料制成的导体,两导体是横截面为正方形的柱体,柱体高均为h,大柱体柱截面边长为a,小柱体柱截面边长为b,现将大小柱体串联接在电压U上,已知通过导体电流方向如图所示,大小为I,则导体电阻率( )A. ρ=UℎaI(a+b) B. ρ=ℎu2I C. ρ=2UℎaI(a+b) D. ρ=Uℎ(a−b)I(a+b)【答案】B【解析】分析两电阻之间的大小关系,再由串并联电路的规律可得出电流大小;由电阻定律即可求得电阻率。本题要注意电阻定律的应用,明确电阻的大小与电阻率和厚度的关系,明确电阻微型化的依据。【解答】由电阻定律可知:R=ρl S 可知:两导体的电阻Ra=Rb=ρh ;两电阻串联,分压相等,则a两端的电压为U2;由欧姆定律可知:Ra=U 2I =ρh 解得:ρ=hU 2I ;故ACD错误·,B正确故选B。 13.如图所示为厚薄均匀的长方体金属导体,已知ab长为10 cm,bc长为5 cm,当将C与D接入电压恒为U的电路中时,电流为2 A,若将A与B接入电压恒为U的电路中,则电流为( )A. 0.5 A B. 1 A C. 2 A D. 4 A【答案】A【解析】解:根据电阻定律公式R=ρLS,有:RAB=ρLabSad…①RCD=ρLadSab…②故RABRCD=LabSabLadSad=41根据欧姆定律,电压相同时,电流与电阻成反比。故两次电流之比为1:4,故将AB接入电路时,电流为0.5A;故选:A。根据电阻定律公式R=ρLS确定两次电阻值之比,然后根据欧姆定律确定电流之比。本题主要考查电阻定律和欧姆定律的灵活运用。要注意导体的接法不同时,电体的电阻不相同。14.在如图所示电路中,R2=2R1,电路两端电压恒定,当S断开时,电流表的读数为0.5A,电压表的读数为4V,则当S闭合时,电流表和电压表的读数分别为( )A. 1.5A,6V B. 0.75A,4V C. 1.5A,0V D. 0A,6V【答案】D【解析】此题考查的是串联电路的特点和欧姆定律的应用,基础题,难度不大。【解答】S断开时,R1 、R2串联,电压表测得是R2两端的电压,电阻 电源电压U=I(R1+R2)=0.5×12V=6VS闭合时,R1被短路,电压表读数等于U=6V电流表支路被短路,电流表读数为0,故D正确,ABC错误。故选D。 15.三个阻值都是6Ω的电阻可以用不同的方法连接起来,下面四个图中等效电阻(即总电阻)等于4Ω的是( )A. B. C. D. 【答案】C【解析】本题考查串联和并联电路的电阻特点。串联:各处电流相等,总电压等于各部分电压之和,总电阻等于各电阻之和。并联:总电流等于各支路电流之和,各支路两端电压相等,总电阻的倒数等于各支路电阻的倒数之和。解题的关键是知道串联和并联电路的电阻特点。【解答】由电阻的串、并联特点可知,图A中的电阻为18Ω,图B中的电阻为2Ω,图C中的电阻为4Ω,图D中的电阻为9Ω,故C正确,ABD错误。故选C。 16.已知通过三个并联支路的电流之比是I1:I2=:I3=1:2:3,则三个并联支路的电阻之比R1:R2:R3为( )A. 1:2:3 B. 3:2:1 C. 2:3:6 D. 6:3:2【答案】D【解析】本题考查并联电路的特点。并联支路两端电压相同,根据欧姆定律可比较电阻。解题的关键是知道并联电路的特点。【解答】在并联电路中,各部分电压都相等,电流的分配与各支路电阻成反比,所以有 R1∶R2=I2∶I1=2∶1;R2∶R3=I3∶I2=3∶2写在一起应该是R1∶R2∶R3=6∶3∶2,故D正确,ABC错误。故选D。 17.如图所示的电路中,U=90 V,滑动变阻器R2的最大阻值为200 Ω,R1=100 Ω.当滑片P滑至R2的中点时,a、b两端的电压为( )A. 30 V B. 45 V C. 60 V D. 75 V【答案】A【解析】当滑片P滑至R2的中点时,变阻器下半部分电阻与R1并联后与上半部分电阻串联,根据串联电路电流相等的特点,由欧姆定律采用比例法求出a.b两端的电压.本题中滑动变阻器采用分压式接法,当滑片位置改变时,a、b端输出电压随之改变.基础题.【解答】由题,滑片P滑至R2的中点,变阻器下半部分电阻为100Ω,下半部分电阻与R1并联的阻值为R并=12R1=50Ω则a、b两端的电压为:Uab=RR并+12R2U=5050+12×200×90V=30V故A正确, BCD错误。故选:A。 18.三个阻值相等的电阻R1、R2、R3接入如图所示电路。设各电阻两端的电压分别为U1、U2、U3,通过各电阻的电流分别为I1、I2、I3,则( )A. I1=2I3,U1=U32B. I1=2I3,U1=2U3C. I1=I32,U1=U32D. I1=I32,U1=2U3【答案】B【解析】解:由电路图可知,R2和R3串联,则I2=I3,又R1=R2=R3,则U2=U3。R2和R3串联后再与R1并联,由并联电路的规律知,U1=U2+U3,则根据欧姆定律有U1=2U2=2U3,I1=2I2=2I3,故B正确,ACD错误。故选:B。由题意知,R1=R2=R3,且R2和R3串联后再与R1并联,由串并联电路的规律进行分析即可得到电压与电流关系。本题关键是明确各电阻的串并联关系,再结合欧姆定律求解即可。第II卷(非选择题)二、实验题(本题共1小题,共16分)19.某中学实验小组成员在应用多用电表测电阻实验。如图为一多用电表的表盘,其中表盘上的三个重要部件分别用三个字母A、B、C标记了出来,然后在测量电阻时操作过程如下:①在测量电阻以前,首先进行的操作应是机械调零,要调节部件________,使多用电表的指针指在表盘最________填“左”或“右”端的零刻度线位置;②然后同学将旋钮C调节到“×100”的挡位;③将红表笔插到________“+”或“−”孔,将两表笔短接,调节部件________,使多用电表的指针指在表盘最________填“左”或“右”端的零刻度线位置;④完成以上的操作后,然后将两表笔与被测量的电阻良好接触,多用电表的指针几乎没有发生偏转,为了减小测量的误差。从下列选项中选出正确的部分操作步骤,并进行正确的排序________,最后测出待测电阻的阻值。A.用两表笔与待测电阻相接触B.将两表笔短接进行欧姆调零C.将旋钮C调节到“×1”的挡位D.将旋钮C调节到“×1k”的挡位【答案】①A 左 ③+ B 右 ④DBA【解析】使用前要进行机械调零,使指针指向左边的零刻度处,使用中每次换欧姆挡都要进行欧姆调零,使指针指向右边的零刻度处;由于测量时,指针从无穷大电阻开始偏转,偏角过小,说明需增大倍率,使指针指向欧姆表中间刻度附近。本题是关于多用电表的使用的基础题目,简单。【解答】①在测量电阻以前,首先进行的操作应是机械调零,要调节部件机械调零旋钮A。使多用电表的指针指在表盘最左端的零刻度线位置;③将红表笔插到+插孔,将两表笔短接,调节部件欧姆调零旋钮B,使多用电表的指针指在表盘最右端的零刻度线位置;④然后将两表笔与被测量的电阻良好接触,多用电表的指针几乎没有发生偏转,说明选择的倍率太小,故应该将旋钮C调节到“×1k”的挡位。每次换挡都要重新进行欧姆调零,然后再进行测量。故正确的顺序为DBA。 20.某物理实验小组利用实验室提供的器材测量某金属丝的电阻率。可选用的器材如下:①.待测金属丝,(用Rx表示),阻值约几十欧 ②.电流表A1:量程60 mA,内阻r1约为2Ω③.电流表A2:量程50 mA,内阻r2为30Ω ④.电压表V:量程为15 V,内阻为10kΩ ⑤.滑动变阻器R1:总阻值约为3Ω ⑥.滑动变阻器R2:总阻值约为300Ω⑦.电源E,电动势约为1.5 V,内阻忽略不计 ⑧.开关一个及导线若干(1)用螺旋测微器测金属丝直径d = _____ mm (2)用多用电表欧姆挡粗测金属丝阻值大小,分别选择倍率“×1”和“×10”,经正确操作后,两次测量中多用电表表盘示数如图所示,则金属丝的电阻约为____Ω.(3)同学们用伏安法进一步测量Rx,为了便于实验,则滑动变阻器应选择______(填器材代号),请在图中虚线框内补充完整实验电路图,并标明所选器材的代号。(4)测出金属丝阻值Rx后,可算出金属丝电阻率为ρ=______(用含d、Rx、L的表达式表示)【答案】(1)1.108(1.107∼1.109均可)(2)30 (3)R1 (4)πd2Rx4L【解析】本题考查了欧姆表、螺旋测微器和游标卡尺的读数,考查了实验器材的选择、设计实验电路图、实验数据处理等问题;螺旋测微器固定刻度与可动刻度示数之和是螺旋测微器的示数,对螺旋测微器读数时要注意估读;要掌握常用器材的使用及读数方法。 ( 1 )螺旋测微器的读数方法是固定刻度读数加上可动刻度读数,在读可动刻度读数时需估读;( 2 ) 使用欧姆表测电阻时,应选择合适的挡位,使指针指在表盘中央刻度线附近,欧姆表换挡后要重新进行欧姆调零,欧姆表指针示数与挡位的乘积是欧姆表示数; (3)由于滑动变阻器要采用分压式接法,故要选择总阻值比较小的滑动变阻器,以便有利于调节,故选择R1;电源的电动势1.5V,所以电压表量程15V太大,测量不准确,故选用电流表A2(能够测量的最大电压为1.5V),充当电压表测量电压,电流表A1测量电流采用外接法,这样流过待测电阻的电流就能够准确得到,即可得到电路图;( 4 )根据电阻定律求出电阻率的表达式。【解答】(1)螺旋测微器测的精确度为0.01mm,螺旋测微器的固定刻度为 1mm,可动刻度为10.8×0.01mm=0.108mm,所以最终读数为1mm +0.108mm= 1.108mm;(2)用×10Ω 挡测量某电阻时,操作步骤正确,发现表头指针偏转角度很大,说明所选挡位太大,不够准确,应该让指针指向中值电阻附近,故选用×1Ω ,读数为30Ω;(3)由于滑动变阻器要采用分压式接法,故要选择总阻值比较小的滑动变阻器,以便有利于调节,故选择R1;电源的电动势1.5V,所以电压表量程15V太大,测量不准确,故选用电流表A2(能够测量的最大电压为1.5V),充当电压表测量电压,电流表A1测量电流采用外接法,这样流过待测电阻的电流就能够准确得到,即可得到电路图如下:(4)由电阻定律,故有:ρ=πd2Rx4L故答案为:(1)1.108(1.107∼1.109均可)(2)30 (3)R1 (4)πd2Rx4L。 三、计算题(本大题共3小题,每小题10分+10分+10分,共30分,解答过程请写出必要的文字说明和必需的物理演算过程,只写出最终结果的不得分)21.闪电是云与云之间、云与地之间或者云体内各部位之间的强烈放电现象(一般发生在积雨云中)。一道闪电的长度可能只有数百米(最短的为100米),最长可达数千米。闪电的温度从摄氏一万七千度至二万八千度不等,大约是太阳表面温度的3~5倍。闪电的极度高热使沿途空气剧烈膨胀,空气移动迅速,因此形成波浪并发出声音。某次闪电向地面输送了20C的负电荷,则这次闪电大约有多少个电子由云层到达地面?【答案】解:根据元电荷定义,可知n=201.6×10−19(个)=1.25×1020(个)。答:这次闪电大约有1.25×1020个电子由云层到达地面。【解析】明确元电荷的定义,知道每个电子的的带电量为1.6×10−19C,即可求出输送电子的个数。本题考查对元电荷的认识,要注意牢记元电荷的数值,知道每个电子或质子的带电量的数值等于元电荷。22.由四个电阻连接成的混联电路如图所示,R1=8 Ω,R2=4 Ω,R3=6 Ω,R4=3 Ω。(1)求a、c之间R1和R2的总电阻。(2)求a、d之间四个电阻的总电阻。【答案】解:(1)根据串联电路总电阻等于各电阻之和可得:R12=R1+R2=12Ω;(2)根据并联电路的电阻倒数之和为总电阻的倒数可得:R34=R3R4R3+R4=2Ω;又有R12和R34串联,故R1234=R12+R34=14Ω;答:(1)a、c之间R1和 R2的总电阻为12Ω;(2)a、d之间四个电阻的总电阻为14Ω。【解析】(1)根据串联电路总电阻等于各电阻之和求解;(2)根据并联电路的电阻倒数之和为总电阻的倒数,然后再根据串联电路总电阻等于各电阻之和求得四个电阻的总电阻。串联电路总电阻等于各电阻之和,并联电路的电阻倒数之和为总电阻的倒数。23.在如图所示的电路中,三个电阻的阻值分别为R1=2 Ω,R2=3 Ω,R3=4 Ω,电源电压恒定。(1)接通开关S,断开开关S'时,R1与R2两端电压之比为多少?(2)两个开关S,S'都接通时,R1与R2两端电压之比为多少?【答案】解:(1)接通开关S,断开开关S'时,R1,R2 串联在一起,所以R1、R2两端电压比为U1U2=R1R2=23(2)两个开关S、S'都接通时,R1与R2两端电压之比为U1U2=R1R2R3R2+R3=2127=76【解析】本题是串并联电路的电压关系,不难。(1)接通开关S,断开开关S'时, R1,R2串联在一起,所以R1,R2两端电压比等于电阻之比。(2)两个开关S、S'都接通时,R1与R2两端电压之比等于阻值之比。序号知识点分值分值占比对应题号1电流强度定义及单位10.4分10.4%1,2,3,5,82导体的电阻率0.7分0.7%23电阻定律10.9分10.9%2,3,6,7,12,13,204欧姆定律的内容3.3分3.3%2,3,185电阻的定义0.7分0.7%36焦耳定律1.5分1.5%47串联和并联电路的基本特点35.0分35.0%4,9,10,11,14,15,16,17,18,22,238导体的伏安特性曲线2.5分2.5%7,99欧姆定律的应用9.0分9.0%9,10,11,12,13,14,1710闭合电路欧姆定律1.0分1.0%1111电路的简化和计算1.0分1.0%1412实验:练习使用多用电表4.0分4.0%1913多用电表6.0分6.0%19,2014螺旋测微器2.0分2.0%2015实验:测量金属丝的电阻率2.0分2.0%2016电流和电源5.0分5.0%2117静电场5.0分5.0%21
相关试卷
这是一份必修 第三册第十一章 电路及其应用综合与测试练习
这是一份人教版 (2019)必修 第三册第十一章 电路及其应用综合与测试达标测试
这是一份高中物理人教版 (2019)必修 第三册第十章 静电场中的能量综合与测试随堂练习题

