新疆乌鲁木齐地区2022届高三第一次质量监测生物试卷及答案
展开(卷面分值: 100分;考试时间: 100分钟)
注意事项:
1.本试卷分第I卷(选择题)和第II卷(非选择题)两部分,第I卷1至4页,第II卷4至6页。答题前,考生务必将自己的姓名、准考证号填在答题卡相应位置上。
2.回答第I卷时,选出每小题答案后,用铅笔把答题卡上对应题目的答案标号涂黑。如需改动,用橡皮擦干净后,再选涂其他答案的标号。写在本试卷上无效。
3.回答第II 卷时,请按要求在规定区域作答,写在本试卷上无效。
4.考试结束,将答题卡交回。
第I卷(选择题共40分)
一、单项选择题(本题共20小题,每小题2分)
1. 下列关于生物体内磷酸盐作用的叙述,错误的是
A.用于合成ATP,参与细胞代谢的直接供能过程
B.用于合成磷脂,是细胞骨架的主要成分
C.用于合成Trna,参与细胞内蛋白质的合成
D.用于合成DNA,参与生物的遗传和变异
2、下列关于 人体内脂质的叙述,错误的是.
A.非极性化合物脂肪适于作为储能物质B. 脂肪氧化分解速率比糖类慢且耗氧少
C.胆固醇是构成人体细胞膜的重要成分D.维生素D摄人不足容易导致钙磷缺乏
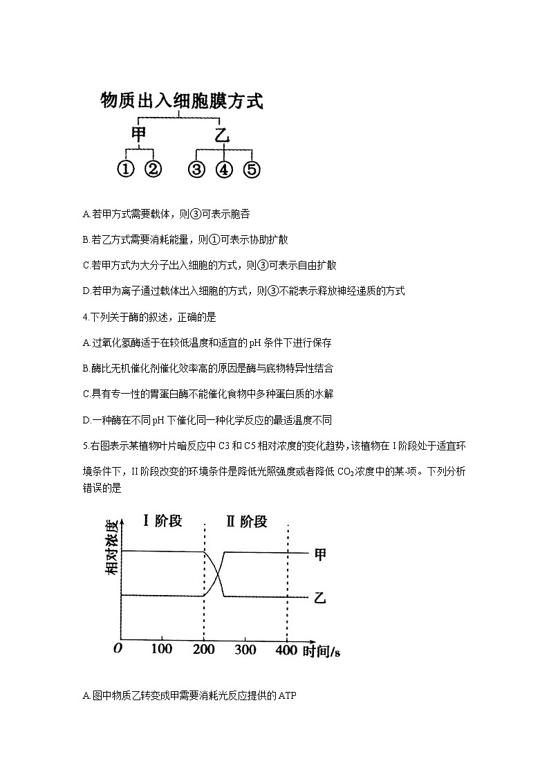
3.右图是物质出人细胞膜方式概念图,对图示分析错误的是
A.若甲方式需要载体,则③可表示胞吞
B.若乙方式需要消耗能量,则①可表示协助扩散
C.若甲方式为大分子出入细胞的方式,则③可表示自由扩散
D.若甲为离子通过载体出入细胞的方式,则③不能表示释放神经递质的方式
4.下列关于酶的叙述,正确的是
A.过氧化氢酶适于在较低温度和适宜的pH条件下进行保存
B.酶比无机催化剂催化效率高的原因是酶与底物特异性结合
C.具有专一性的胃蛋白酶不能催化食物中多种蛋白质的水解
D.一种酶在不同pH下催化同一种化学反应的最适温度不同
5.右图表示某植物叶片暗反应中C3和C5相对浓度的变化趋势,该植物在I阶段处于适宜环
境条件下,II阶段改变的环境条件是降低光照强度或者降低CO2浓度中的某-项。下列分析错误的是
A.图中物质乙转变成甲需要消耗光反应提供的ATP
B.图中II阶段所改变的环境条件是降低了CO2浓度
C.II阶段由于乙下降导致叶绿体中[H]和ATP增加
D. II阶段光合速率最大时所需光照强度比I阶段高
6.以下生理过程主要由遗传物质控制的是
①根尖分生区细胞形成伸长区细胞②癌细胞膜上糖蛋白减少,易分散转移.
③将植物的芽离体培养形成植物体④细胞分裂过程中端粒缩短使细胞衰老
⑤人胚胎发育过程中指间蹼的消失
A.②③⑤ B.①②③⑤ C.②③④⑤ D.①②③④⑤.
7.高中生物实验中关于酒精的使用,错误的是
A.在检测生物组织中的脂肪时,用于提取脂肪
B.在绿叶中色素的提取和分离实验中,用于提取色素
C.在土壤中小动物类群丰富度的研究中,用于固定小动物
D.在低温诱导植物染色体数目的变化实验中,用于冲洗卡诺氏液
8.“牝鸡司晨”是我国古代人民早就发现的现象,即已经下过蛋的母鸡,以后却变成公鸡。现有基因型为AaZBW的性反转公鸡与基因型为aaZ'bW的普通母鸡交配,已知性染色体组成为WW的胚胎不能成活。下列叙述正确的是
A.上述杂交后代中,雌雄比例为1:1 B.性反转公鸡产生的精子有3种基因型
C.Z染色体和W染色体间存在非同源区段 D.上述现象说明生物的性状与环境因素无关
9.肺炎双球菌转化实验中,S型细菌的部分DNA片段进入R型细菌内,并整合到R型细菌
的DNA分子中,使R型细菌转化成能合成荚膜多糖的S型细菌。下列叙述错误的是
A.上述转化过程在小鼠体内和体外均能发生
B.上述R型细菌转化成S型细菌的变异属于基因重组
C. S型细菌的DNA片段在R型细菌中表达的产物是多糖
D.转化形成的S型细菌中DNA的嘌呤碱基所占比例不发生变化
10.下列关于真核生物基因表达的叙述,正确的是
A.基因转录形成RNA的过程均发生在细胞核内
B.转录和翻译的过程均遵循碱基互补配对原则
C.染色质和染色体中的基因均能转录出大量的RNA
D. mRNA上的密码子均与tRNA上的反密码子配对
11.下列关于基因突变和基因重组的叙述,正确的是
A.DNA分子中发生碱基对的替换、增添或缺失属于基因突变
B.基因突变能产生新的基因型,基因重组能产生新的基因
C.同源染色体上的等位基因,可通过非姐妹染色单体的交换而发生基因重组
D.基因型为YyRr的黄色圆粒豌豆自交,子代黄色圆粒豌豆中的纯合子占1/9
12.下图为无子西瓜的培育过程,有关叙述正确的是
A.①过程用一定浓度的秋水仙素溶液处理,目的是抑制着丝点分裂
B.杂交过程中四倍体西瓜作母本,其产生的配子含有4个染色体组
C.无子西瓜无子的原因,是不能进行正常的减数分裂形成生殖细胞
D.②过程表示F自交,涉及的生物学原理有基因重组和染色体变异
13.下列关于现代生物进化理论的叙述,正确的是
A.环境污染使桦尺蠖种群中黑色个体的比例增加,形成了新物种
B.自然选择能够定向改变种群的基因频率,决定生物进化的方向
c.地理隔离一定会导致生殖隔离,生殖隔离一定 要经过地理隔离
D.捕食者的存在有促进种群进化的作用,对增加物种多样性不利
14.人在食用过多的腌制食品后,会引起内环境发生变化。下列叙述 正确的是
A.细胞外液渗透压升高,抗利尿激素分泌增多
B.细胞外液渗透压升高,抗利尿激素分泌减少
C.细胞外液渗透压降低,抗利尿激素分泌增多
D.细胞外液渗透压降低,抗利尿激素分泌减少
15.下表为神经调节与体液调节特点的比较,有关叙述错误的是
A.①表示体液运输,化学物质通过体液进行传送
B.②表示迅速,兴奋的传导和传递是通过电信号及神经递质来实现的
C.③表示作用范围小,激素只能作用于特定的靶器官和靶细胞
D.④表示短暂,神经递质不能持续发挥作用,动作电位也能迅速恢复为静息电位
16.右图是新型冠状病毒的模式图,该病毒的变异毒株奥密克戎有多种刺突蛋白变异,这些
刺突能引发人体产生抗体。下 列叙述错误的是
A.刺突蛋白属于信号分子且位于奥密克戎的细胞膜表面
B.奧密克戎侵人人体后会引起人体产生多种抗体
C.吞噬细胞吞噬、杀死侵入人体的奥密克戎属于非特异性
D.注射的新冠病毒疫苗可刺激人体产生抗体和记忆细胞
17.下列与植物生长素有关的叙述,正确的是
A.生长素从胚芽鞘向光面运输到背光面属于极性运输
B.不同浓度的生长素对植物生长的促进作用是不同的
C.生长素与赤霉素都有促进植物细胞伸长生长的作用
D.2, 4-D是植物体内产生的具有生长素效应的物质
18.为探究培养液中酵母菌种群数量的变化,将一定量的酵母菌培养在10mL培养液中,定期观察计数。下列叙述正确的是
A.可采用抽样检测的方法测定样品中酵母菌的数量
B.在计数时应统计计数室内所有中方格里的酵母菌数量
C.培养过程中酵母菌种群的出生率始终大于死亡率
D.培养液中酵母菌种群数量的变化趋势是先增大后保持不变
19.下列关于生态系统结构与功能的叙述,错误的是
A.生态系统的结构中包含非生物成分
B.食物链和食物网是生态系统物质循环的渠道
C.农业生产中利用信息传递有效控制有害动物
D.稳定的生态系统中生产者固定的能量可反复利用
20.下列关于人口增长和生物多样性的叙述,错误的是
A.我国的“三孩政策”能通过提高人口出生率优化年龄结构
B.异地保护是对珍稀野生动植物资源最有效的保护措施
C.生物多样性是指生物圈中基因、物种和生态系统的多样性
D.绿水青山涵养水源的功能体现了生物多样性的间接价值
第II卷(非选择题.共60分)
二、简答题(本题共6小题,每小题10分)
21.(10分)下图表示浆细胞内与蛋白质合成和分泌有关的生理过程,①~⑧表示细胞结构。
据图回答下列问题。
(1)图中参与组成生物膜系统的结构有___(填标号),生物膜具有相似的成分和结构,可用被大多数人接受的________模型来表示,该模型体现了生物膜的结构特点是________。
(2)抗体在合成和分泌过程中依次经过的细胞结构是____(填标号 )。
(3)④中的________是合成①②中rRNA的主要场所。
22.(10分)鱼塘中O2和CO2的含量会影响鱼塘中养殖的鱼类生长。回答下列问题。
(1)鱼塘中绿色植物释放的02是通过光合作用的________过程产生的,叶绿体中产生O2的场所是_______________。
(2)鱼塘中动物细胞有氧呼吸第二阶段产生CO2的反应过程是_________,动物细胞产生CO2的场所是___________________
(3)鱼塘中养殖的鱼类会因水中缺氧,游至近水面呼吸,出现“浮头”现象,该现象通常在晴天日落时不会发生的原因是________________。
23.(10分)我国科学家在大鼠中发现--种单基因遗传病,该致病基因会导致大鼠卵母细胞死亡。右图为大鼠该遗传病的系谱图,相关基因用A、a表示。对第I代分析发现, 1号和3号个体含致病基因,2号和4号个体不含致病基因。据图回答下列问题。
(1)该病的遗传方式是___________遗传。
(2) II-3的基因型是___________
(3)III-2的致病基因来自第I代中的____号个体。
(4) II-2和II-3再生出一个正常雄性后代的概率是_____________。
(5)研究中发现,该正常基因还能通过基因突变产生其他的等位基因,这说明基因突变具有的特点是_________________。
24. ( 10分)某二倍体动物的基因型为AaBb,用红色和绿色荧光物质分别标记动物精原细胞中的A、B基因(a、b基因不被标记),右图是标记后的精原细胞分裂模式图,不考虑突变和交叉互换。据图回答下列问题。
(1)右图表示的分裂时期是_____,图中有______对同源染色体。
(2)精原细胞有丝分裂过程中,细胞核内遗传物质数量完成加倍的最早时期是______,分裂后期有_______个荧光点。
(3)精原细胞减数分裂过程中,细胞中存在染色单体时,有______个荧光点。
25.(10分)2021年的诺贝尔生理学或医学奖揭示了人食用辣椒后产生不同感觉的原因。人口腔中舌的神经末梢膜上有一种离子通道蛋白TRPV1,辣椒中的辣椒素和43°C以上的高温均会激活TRPV1蛋白,使感受器产生兴奋,人体会产生痛觉和热觉。回答下列问题。
(1 )感觉神经末梢未受刺激时的膜电位是_____, 当感受器受到辣椒素刺激后,细胞膜上发生
_______(填“阳离子”或“阴离子”)_____(填“内流”或“外流”),导致膜电位变为______,使感受器兴奋。
( 2)吃辣椒后产生痛觉的途径是:辣椒素→_____→产生痛觉。
(3)吃辣椒时,如果再喝了较烫的水,会使辣的感觉____ ( 填“不变”、‘ 减弱’或“增强”)。通常吃较辣的食物时,会产生热的感觉并增加散热,此时人体散热的主要途径是______。
26.(10分)新疆西天山国家自然保护区中生长着大量的雪岭云杉。回答下列问题。
(1)调查发现,雪岭云杉可通过根系分泌等途径释放化学物质,对附近其他植物的生长及自身种子的萌发产生抑制,这体现了生物间的关系是______。与无抑制作用相比,此现象对雪岭云杉种群密度的影响是_____ (填 “增大”、“减小” 或“基本不变”),同时改变了群落的____
结构,有利于群落中生物充分利用空间和资源。
(2)林地一年内积累的枯枝落叶中的能量,属于第-营养级未利用的能量,这部分能量是指未被______、未被_______和也未被分解者利用的能量。
乌鲁木齐地区 2022 年高三年级第一次质量监测
生物试卷参考答案
第 I 卷(选择题 共 40 分)
一、单项选择题(本题共 20 小题,每小题 2 分)
第 II 卷(非选择题 共 60 分)
二、简答题(本题共 6 小题,每小题 60 分,除注明外,每空 2 分)
21.(10 分)
(1)③④⑤⑥⑦⑧ 生物膜的流动镶嵌 具有流动性
(2)①⑧⑥⑦⑥
(3)核仁
22.(10 分)
(1)光反应(或“水在光下分解”) 基粒(或“类囊体薄膜”)
(2)在酶的催化作用下,丙酮酸和水彻底分解成二氧化碳和[H](并释放出少量的能量)
线粒体(基质)
(3)鱼塘中白天生物总光合作用产生的氧气量大于生物细胞呼吸消耗的氧气量,积累氧气,使鱼塘水中在一天日落时溶解氧含量较高
23.(10 分)
(1)常染色体显性 (2)Aa (3)3 (4)1/2 (5)不定向性
24.(10 分)
(1)有丝分裂中期 2
(2)分裂间期 4
(3)4 或 2 或 0
25.(10 分)
(1)外正内负(1 分) 阳离子(1 分) 内流(1 分) 外负内正(1 分)
(2)(TRPV1 蛋白→)(痛觉/温度)感受器→传入神经→大脑皮层(痛觉中枢)
(3)增强 汗腺分泌增加、皮肤毛细血管舒张
26.(10 分)
(1)竞争、种内竞争 减小 垂直和水平
(2)自身呼吸消耗 下一营养级利用题号
1
2
3
4
5
6
7
8
9
10
答案
B
B
D
A
D
D
A
C
C
B
题号
11
12
13
14
15
16
17
18
19
20
答案
D
C
B
A
C
A
C
A
D
B
新疆乌鲁木齐市2024届高三上学期第一次质量监测生物: 这是一份新疆乌鲁木齐市2024届高三上学期第一次质量监测生物,共7页。
2024届新疆乌鲁木齐地区高三第一次质量监测生物试题: 这是一份2024届新疆乌鲁木齐地区高三第一次质量监测生物试题,共7页。
2024届新疆乌鲁木齐地区高三第一次质量监测生物试题及答案: 这是一份2024届新疆乌鲁木齐地区高三第一次质量监测生物试题及答案,共7页。

