初中物理第一节 科学探究:牛顿第一定律课前预习ppt课件
展开7.1《科学探究:牛顿第一定律》学案
一、【学习目标】
1.知道伽利略和亚里士多德对力和运动的关系的不同认识。
2.知道牛顿第一定律是利用探究实验和推理的方法得出的。
3.知道什么是惯性,认识惯性是物体的固有属性,会用惯性
知识解释简单的惯性现象。
二、【重点和难点】
重点:通过对实验探究的参与,强化分析与论证的能力,加深对牛顿第一定律和惯性的理解。
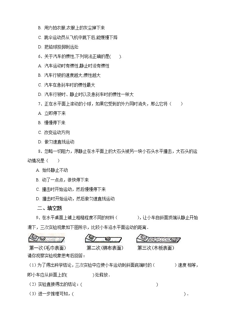
难点:转变经验概念,理解惯性是物体的一种属性,任何物体都具有惯性,牛顿定律是惯性现象的规律总结。
三、【新知预习】
预习记录
通过预习课文,你学会了什么,有哪些疑问,请简要记录下来:
________________________________________________________
四、【课堂探究】
(一)、牛顿第一定律
活动1.观察课本P125页图7-1,7-2及相关内容,思考讨论:
力和运动有什么样的关系?
活动2.实验探究:运动的物体如果不受力的作用,它将怎样运动?
(1)提出问题:
运动的物体如果不受其它物体的作用,会一直运动下去吗?
生猜想:
(2)设计实验与制定计划:(小组合作学习)
(3)进行实验与收集证据(生分工合作:操作的,测量的,记录的)
你设计的实验记录表格:
活动3.观看实验动画演示,并完成下列题目:
“在水平木板上铺上粗糙程度不同的材料,让小车从斜面顶端由静止开始滑下,比较小车沿水平面运动的距离”。
(1)三次实验中应使小车运动到斜面底端时的速度
(填“相等”或“不相等”),即小车应从斜面上的 处释放。
(2)三次实验中,小车在水平面上受到的摩擦力最大的是第 次,因为小车受到的摩擦力大小与接触面的 有关。
(二)、惯性
观看图片:静止的物体有惯性吗?
观看视频:运动的物体有惯性吗?
初步认识惯性。
1.思考并回答下面的问题:
汽车加速时,乘客向哪边倾倒?为什么?_______________。
- 观看视频:固体有惯性吗?
观看视频:液体有惯性吗?
- 实验探究:惯性与什么因素有关?
准备实验器材:两个纸杯,细线,沙土。
生设计实验方案:____________________________________。
生进行实验。
观看视频:惯性与什么因素有关。
- 生活中的惯性现象
观看图片:莒南五洲广场的群众健身活动。
阅读课本P128-P129页,
分组交流讨论:
(1)生活中是怎样利用惯性的?组代表展示:______________________________________________。
(2)惯性有哪些危害?组代表展示:______________________________________________。
(3)怎样预防惯性的危害?组代表展示:______________________________________________。
(4)观察图中的两幅图片,回答下面的问题:
甲、乙两图中的情景是在什么情况下发生的?_________。
为了确保乘车安全,请你提出几条防止惯性危害的建议。_________________。
- 生利用惯性的知识解释:(1)泼水 (2)斧头头如何套紧斧头柄
____________________________________________________________。
6.生交流讨论这样一个问题:
惯性与速度有关吗?
例如:一个质量为100t的钢球和一个质量为10g的钢球都以0.1m/s的速度向你滚来,你能推住哪个球?
你能推住哪个球?说明了什么问题?
___________________________________________________________。
五、【针对练习】
- 关于惯性,下列说法正确的是( )
A.物体不受力时保持匀速直线运动或静止状态,所以物体只有在不受力时才有惯性
B.物体静止时不容易被推动,所以物体在静止时比在运动时具有的惯性大
C.高速行驶的汽车不容易刹住车,所以速度越大,惯性越大
D.惯性是物体的固有属性,任何物体在任何情况下,都具有惯性
2. 下列事例中,属于防止惯性的危害的是( )
A.跳远运动员在起跳前要助跑
B.汽车严禁超载
C.拍打衣服上的灰尘
D.停止蹬自行车后,车仍能前进一段距离
3.子弹从枪口射出后,它能在空中继续向前飞行,是因为( )
- 子弹受到火药燃气的推力
- 子弹受到了惯力作用
- 子弹有惯性
- 子弹的惯性大于它受到的阻力
- 天花板上的吊灯,假如所受的一切外力突然同时消失,那么
它( )
A.沿竖直方向下降 B.沿水平方向匀速直线运动
C.静止在空中 D.无法判断运动情况
六、【学后反思】
通过这节课的学习,你的思考:
________________________________________________________
________________________________________________________
学案答案
(一)牛顿第一定律:
(1)运动物体如果不受力,它将匀速直线运动下去
(2)让小车从斜面顶端滑下,逐步减小水平面的粗糙程度,测量小车在水平面上的运动距离,并推测当小车与水平面间没有摩擦力时滑块的运动状况。
(3)
实验次数 | 接触面 | 小车受到的摩擦力 | 小车运动的距离 |
1 |
|
|
|
2 |
|
|
|
3 |
|
|
|
活动3.(1)相等 ;同一位置 (2)第一 ; 粗糙程度
填一填 小 ;大 ;慢 ;匀速直线;静止 ;匀速直线运动
(二) 1.向与车行驶方向的反方向倾倒,乘客具有惯性。
填一填 静止状态;运动状态;原来的静止或匀速直线运动状态的性质
2.填一填:一切物体都具有惯性,惯性是物体固有的属性。
3.用细线将两个纸杯拴住,一只装沙土,另一只未装沙土,用手拿住,用嘴向没有装沙土的一只吹气,观察它的运动情况;用相同的力气向另一只装沙土的纸杯吹气,观察它的运动情况。
填一填:惯性与质量有关。
4.(1)跳高;跳远;泼水等
(2)车祸的发生 ;走路时人摔倒等
(3)系安全带;保持车距等
(4)甲;启动或加速行驶 乙;刹车或减速行驶 ;系安全带 、保持车距等
- (1)泼水时,盆和水是一起向前运动的,当盆停止运动,水由于惯性仍然向前运动,水泼出。
(2)斧头头和斧头柄是一起向下运动的,当斧柄遇到障碍物,停止运动,斧头头具有惯性,仍然向下运动,就套紧了。
6.能推住10g的球,说明惯性与速度无关。
五.针对练习:1.D 2.B 3.C 4.C
沪科版八年级全册第一节 科学探究:牛顿第一定律优质课课件ppt: 这是一份沪科版八年级全册<a href="/wl/tb_c6433_t3/?tag_id=26" target="_blank">第一节 科学探究:牛顿第一定律优质课课件ppt</a>,文件包含71科学探究牛顿第一定律课件pptx、71科学探究牛顿第一定律分层练习原卷版docx、71科学探究牛顿第一定律分层练习解析版docx等3份课件配套教学资源,其中PPT共36页, 欢迎下载使用。
初中物理沪科版八年级全册第一节 科学探究:牛顿第一定律评课ppt课件: 这是一份初中物理沪科版八年级全册第一节 科学探究:牛顿第一定律评课ppt课件,文件包含八年级物理第七章第一节科学探究牛顿第一定律学案docx、八年级物理第七章第一节科学探究牛顿第一定律教案doc、八年级物理第七章第一节科学探究牛顿第一定律当堂达标题docx等3份课件配套教学资源,其中PPT共0页, 欢迎下载使用。
物理八年级全册第一节 科学探究:牛顿第一定律优质课课件ppt: 这是一份物理八年级全册第一节 科学探究:牛顿第一定律优质课课件ppt,文件包含第七章力与运动第1节科学探究牛顿第一定律第2课时pptx、712惯性教案docx、712惯性同步练习docx等3份课件配套教学资源,其中PPT共20页, 欢迎下载使用。

