人教版初中化学九年级下册——期中化学试卷(8)【含答案解析】
展开九年级下期中化学试卷(8)
(总分:100分 时间:90分钟)
可能用到的相对原子质量
H 1 C 12 N 14 O 16 P31 S 32 Cu 64 Zn 63.5
一、选择题(本大题包括16个小题,每小题2分,共32分),每小题只有一个选项符合题意.
1.(2分)2020年2月2日上午,仅用10天建成武汉火神山医院交付使用。这就是中国速度,中国力量。下列施工过程中一定发生了化学变化的是( )
A.砂石回填 B.钢筋绑扎 C.焊接管道 D.安装板房
2.(2分)化学与人类生活息息相关,下列说法正确的是( )
A.洗涤剂能洗去餐具上的油污,因为洗涤剂能溶解油污
B.生活中用甲醛溶液浸泡海产品延长保存时间
C.在酸性土壤中同时施加熟石灰和氯化铵,用于改良土壤和补充氮元素
D.为预防佝偻病可适当补充钙元素
3.(2分)“有山有水、依山伴水”是忠县一道美丽风景。下列有关水的说法正确的( )
A.电解水实验说明水由氢气和氧气组成
B.生活中用煮沸的方法将硬水软化
C.过滤能够把氯化钠从海水中分离出来
D.保持水化学性质的最小粒子是氢原子和氧原子
4.(2分)下列有关碳和碳的氧化物的说法中,正确的是( )
A.金刚石、石墨、C60都是由碳原子构成,性质相似
B.C、CO和CO2都具有还原性
C.CO2能使紫色石蕊溶液变红,说明CO2具有酸性
D.在一定条件下,CO和CO2可以相互转化
5.(2分)归纳总结是化学学习的一种重要方法,下列归纳总结全部正确的一组是( )
A、关于实验及数据
B、关于化学用语
①用pH试纸测得雨水的pH值为5.6
②电解水得到H2和O2的体积比约为2:1
①O2:表示2个氧原子
②Mg2+:表示一个镁离子带2个单位正电荷
C、关于性质和用途
D、关于安全常识
①氦气密度小且稳定,可填充探空气球
②氧气可燃,可用于气割气焊
①冬天用煤炉取暖要保证室内通风
②点燃氢气前要验纯
A.A B.B C.C D.D
6.(2分)下列各组物质的溶液,不用其它试剂只用组内物质间的反应就能鉴别出来的是( )
A.Na2CO3、H2SO4、HNO3、BaCl2
B.NH4Cl、NaNO3、NaOH、KCl
C.NaCl、Na2SO4、H2SO4、 Na2CO3
D.CuSO4、NaOH、NaNO3、NaCl
7.(2分)生产下列物品所用的主要材料中不属于有机合成材料的是( )
A.汽车轮胎 B.台灯塑料底座
C.不锈钢水龙头 D.有机玻璃标牌
8.(2分)下列物质属于纯净物的是( )
A.铁矿石 B.自来水 C.蒸馏水 D.不锈钢
9.(2分)下列化学肥料属于复合肥料的是( )
A.CO(NH2)2 B.KCl C.Ca3(PO4)2 D.KNO3
10.(2分)下列各项括号里的物质或操作是除去杂质所用的药品或方法,其中错误的是( )
A.CaO中混有CaCO3(高温煅烧)
B.CO混有CO2(石灰水)
C.H2中混有HCl(NaOH溶液)
D.Ca(OH) 2中混有CaCO3(盐酸)
11.(2分)近两年来国内发生了多起重大的化学品爆炸事件,严重危害了人民的生命财产安全,提高全民认识,管理危险化学品的常识刻不容缓。下列做法符合安全的是( )
A.随身携带浓硫酸乘坐公交车
B.在运输烧碱的容器外张贴“腐蚀品”警告标志
C.疑似天然气泄漏时开灯检查
D.携带鞭炮乘坐地铁
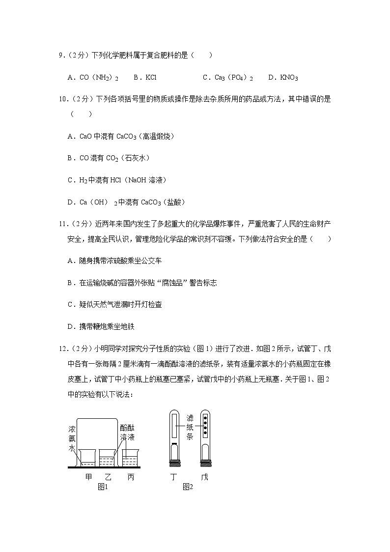
12.(2分)小明同学对探究分子性质的实验(图1)进行了改进.如图2所示,试管丁、戊中各有一张每隔2厘米滴有一滴酚酞溶液的滤纸条,装有适量浓氨水的小药瓶固定在橡皮塞上,试管丁中小药瓶上的瓶塞已塞紧,试管戊中的小药瓶上无瓶塞.关于图1、图2中的实验有以下说法:
①图2比图1的实验更环保、更节约;
②图1和图2的实验均能证明分子在不断的运动;
③浓盐酸有挥发性,仅将浓氨水换成浓盐酸也可达到实验目的的;
④如果丁中没有小药瓶,图2的实验也可达到实验目的;
⑤若将戊浸入热水中,滤纸条变红更快.
以上说法中错误的是( )
A.①②⑤ B.③ C.③⑤ D.④⑤
13.(2分)食品添加剂已经引起了国家和社会的高度重视,薄荷醇(化学式为C10H20O)是可用于糖果、饮料的赋香剂,下列有关薄荷醇的说法正确的是( )
A.薄荷醇中碳元素质量分数为76.9%
B.薄荷醇由10个碳原子、20个氢原子和1个氧原子构成
C.薄荷酵中碳元素、氢元素和氧元素的质量比为10:20:1
D.薄荷醇的相对分子质量为156g
14.(2分)下列物质按单质、氧化物、酸、碱顺序排列的是( )
A.O2、H2O、C2H5OH、CaCO3 B.N2、CH4、Ca(OH)2、HCl
C.H2、H2O2、NH3、H2O、KOH D.Mg、CO2、H2SO4、NaOH
15.(2分)甲、乙两种固体物质的溶解度曲线如图.下列说法正确的是( )
A.甲物质的溶解度为60g
B.t℃时,甲、乙两物质的溶解度相等
C.升高温度可使不饱和的甲溶液变为饱和溶液
D.t℃乙物质的饱和溶液降到20℃时,溶液中溶质质量分数增大
16.(2分)在烧杯中盛有HCl和CaCl2溶液,向其中逐滴加入一定质量分数的碳酸钠溶液,测得pH与加入碳酸钠溶液质量关系如图,以下说法正确的是( )
A.A点时加入石蕊溶液,溶液呈蓝色
B.B点时,溶液中只含氯化钠
C.A、B、C三点中,溶质的种类分别是3、2、1
D.C点时,加入稀盐酸有气泡产生
二、填空题(本大题包括5个小题,共21分)
17.(4分)用化学用语填空。
(1)3个氦原子 ;
(2)n个硝酸根离子 ;
(3)天然气的主要成分 ;
(4)氯酸钾中氯元素元素的化合价 。
18.(4分)如表是某奶制品标签。请回答:
营养成分
项目 每100mL
蛋白质 3.6g
脂肪 4.4g
碳水化合物 5.0g
钠 65mg
钙 120mg
(1)“钠”指的是 (填“单质”或“原子”或“元素”)。
(2)蛋白质、脂肪属于 (填“无机物”或“有机物”)。
(3)人体每日必须摄入足量的钙,幼儿及青少年缺钙会患 (填字母)和发育不良。
A.大脖子病
B.佝偻病
C.贫血
D.夜盲症
(4)从营养均衡来看,还应该补充以下哪种食物 (填字母)。
A.牛肉
B.馒头
C.鸡蛋
D.苹果
19.(4分)甲、乙、丙、丁四种物质,它们可能是镁、CuSO4溶液、NaOH溶液和Ba(NO3)2溶液,甲与乙反应生成白色沉淀,甲与丙反应生成蓝色沉淀,甲与丁混合有红色固体产生,请回答:
(1)丙的一种用途是 。
(2)甲与丁反应类型为 。
(3)甲与乙反应的化学方程式为 。
(4)丁与CO2在点燃条件下发生的反应和甲与丁反应的类型相同,写出此反应的化学方程式: 。
20.(4分)构建安全体系,建设小康社会,关系国计民生。
(1)据报道:“济南俩月查处了13家‘铝包子’铺”,所谓‘铝包子’是指所用面粉中非法加入了含有硫酸铝铵[NH4Al(SO4)2•12H2O]成分的泡打粉,食物中铝元素超标,危害身体健康。在硫酸铝铵中,所含非金属元素共有 种。
(2)露天烧烤不仅污染环境、导致周边空气中PM2.5指数严重超标,在烧烤的肉类食物中还含有强致癌物质﹣﹣苯并(a)芘(化学式为C2OH12),在苯并(a)芘中,氢元素与碳元素的原子个数之比为 (填最简整数比)。
(3)某工厂排放的废水里含硫酸,为改善水质,用熟石灰来处理,试写出硫酸和熟石灰反应的化学方程式: 。
(4)世界卫生组织将5月31日定为“世界无烟日”,我国采取了公共场所禁止吸烟等控烟措施。吸烟有害健康,我国遭受二手烟危害的非吸烟人口就多达7.4亿。烟雾中主要含有一氧化碳、尼古丁(C10H14N2)和焦油,这三种物质被称为香烟的三大杀手。下列有关说法中,正确的是 (填写序号)。
①生活中应拒绝毒品
②焦油能诱发细胞病变
③吸烟对他人无害
④“煤气”中毒是由一氧化碳引起的
⑤在尼古丁中氮元素的含量最高
21.(5分)某化学小组利用如图所示装置测定铜锌合金样品中锌的质量分数(图中固定装置已略去)探究过程如下:
I.连接实验装置并检查装置气密性
Ⅱ.向B中加入质量为m的铜锌合金粉末,由注射器A向B缓缓加入稀硫酸,待B中不再有气体产生气体时,夹紧弹簧夹,立即移出D中导管,恢复到常温准确读取并记录量筒内水的体积.
Ⅲ.经过滤等操作,准确称量并记录B中剩余固体物质的质量.
IV.该小组的甲同学根据反应前后B中固体物质的质量计算样品中锌的质量分数;乙同学认定量筒内测得水的体积即为反应生成气体的体积,并利用该气体在常温下的密度,根据化学方程式进行相关计算,得到样品中锌的质量分数.
请回答下列问题:
(1)B中发生反应的化学方程式是 .
(2)Ⅲ中,正确的操作顺序是:过滤、 、称量.
(3)通过误差分析,化学小组发现乙同学所用数据不可靠.造成该数据不可靠的原因及其对计算结果的影响为:①II中,移出D中的导管内留存有水,导致计算结果偏小.② ,导致计算结果偏 .
三、实验题(包括2个小题,共11分)
22.(5分)如图是实验室制取气体的常用装置:
(1)仪器甲的名称是 .
(2)若选A做制取氧气的发生装置,反应的化学方程式是 ,实验室可用C来制取氢气,其优点是 .
(3)实验室要制取干燥纯净的二氧化碳,装置接口连接顺序为a→ → → → → (接口字母全对才得分).F装置的作用是 .
23.(6分)我国西北地区有很多咸水湖,其中最大的是柴达木盆地的察尔汗盐池。某盐湖附近的农民通过“冬天捞碱,夏天晒盐”获得大量湖盐。小伟同学取该湖盐样品进行探究。
【提出问题】该湖盐样品的成分是什么?
【查阅资料】冬天捞碱的“碱”指Na2CO3,夏天晒盐的“盐”指NaCl。
【猜想与假设】猜想一:Na2CO3
猜想二:NaCl
猜想三:Na2CO3和NaCl
【实验探究】
实验
实验操作
实验现象
实验结论
实验一
取少量样品于试管中,加适量水溶解后,加入过量稀HNO3
产生能使澄清石灰水变浑浊的气体
①猜想 不成立
实验二
②向实验一所得的溶液中加入适量的
③
猜想三成立
【拓展延伸】为进一步确定该湖盐样品中Na2CO3的质量分数,小伟同学再取该湖盐样品10.00g做了如图所示的补充实验。
(1)反应结束之后通入空气的目的是 。
(2)装置A中浓NaOH溶液的作用是 (用方程式表示)。
(3)实验结束后测得装置D增重0.44g,则湖盐样品中Na2CO3的质量分数为 %(保留一位小数)。
四、解答题(共1小题,满分6分)
24.(6分)我国化工专家侯德榜的“侯氏制碱法”为世界制碱工业做出了突出的贡献.工业上用侯氏制碱法制得的纯碱中含有一定量的氯化钠杂质.现称取只含氯化钠杂质的纯碱样品11克,全部溶解在50克水中,当加入稀盐酸64.4克时,恰好完全反应,所得溶液的质量为121克.试求:
(1)生成CO2的质量 .
(2)该纯碱样品的纯度(计算结果精确到0.1%)
(3)所得溶液中溶质的质量分数.
参考答案与试题解析
一、选择题(本大题包括16个小题,每小题2分,共32分),每小题只有一个选项符合题意.
1.【解答】解:A、砂石回填过程中没有新物质生成,属于物理变化,故错;
B、钢筋绑扎过程中没有新物质生成,属于物理变化,故错;
C、管道焊接过程包含着物质燃烧放热,再进行焊接,有新物质生成,属于化学变化,故正确。
D、安装板房过程中没有新物质生成,属于物理变化,故错;
故选:C。
2.【解答】解:A、洗涤剂洗油污利用了乳化原理,洗涤剂不能溶解油污,故A错;
B、甲醛有毒不能用来浸泡海产品,故B错;
C、熟石灰不能和氯化铵混合使用,否则会产生氨气,降低肥效,故C错;
D、缺钙容易得佝偻病,所以为预防佝偻病可适当补充钙元素,故D正确。
故选:D。
3.【解答】解:A、电解水生成氢气和氧气,氢气和氧气分别是由氢元素和氧元素组成的,说明水是由氢元素和氧元素组成的,故选项说法错误。
B、生活中用煮沸的方法将硬水软化,故选项说法正确。
C、过滤是把不溶于液体的固体与液体分离的一种方法,过滤不能把氯化钠从海水中分离出来,故选项说法错误。
D、水是由水分子构成的,保持水化学性质的最小粒子是水分子,故选项说法错误。
故选:B。
4.【解答】解:A、金刚石、石墨、C60都是由碳原子构成,物理性质差异很大,是因为碳原子的排列方式不同,故选项说法错误。
B、C、CO都具有还原性,CO2不具有还原性,故选项说法错误。
C、CO2能使紫色石蕊溶液变红,是因为二氧化碳与水反应生成碳酸,碳酸使石蕊溶液变红色,而不是CO2具有酸性,故选项说法错误。
D、CO和CO2在一定条件下可以相互转化,一氧化碳燃烧生成二氧化碳,二氧化碳与碳在高温下反应生成一氧化碳,故选项说法正确。
故选:D。
5.【解答】解:
A、用pH试纸测得溶液的pH为大约为整数,数据错误;故A错;
B、①O2:表示氧气;一个氧分子;氧气是由氧元素组成;一个氧分子是由两个氧原子构成的;②Mg2+:表示一个镁离子,故B错。
C、氧气具有助燃性,不具有可燃性,故C错;
D、冬天用煤炉取暖要保证室内通风,否则容易一氧化碳中毒;点燃氢气前要验纯,否则容易发生爆炸,故D正确。
故选:D。
6.【解答】解:A、组内四种物质的溶液两两混合时,其中有一种溶液与其它三种溶液混合时出现一次白色沉淀和两次放出气体,该溶液为碳酸钠溶液;与碳酸钠溶液产生气体的溶液为H2SO4、HNO3,产生白色沉淀的为氯化钡;与氯化钡溶液混合产生白色沉淀的是稀硫酸;故不加其它试剂可以鉴别。
B、组内四种物质的溶液两两混合时,只有NH4Cl、NaOH混合时产生气体,但其余两两混合均没有明显现象,故不加其它试剂无法鉴别。
C、组内四种物质的溶液两两混合时,只有H2SO4、Na2CO3混合时产生气体,但其余两两混合均没有明显现象,故不加其它试剂无法鉴别。
D、组内四种物质的溶液两两混合时,只有CuSO4、NaOH混合时产生蓝色沉淀,但其余两两混合均没有明显现象,故不加其它试剂无法鉴别。
故选:A。
7.【解答】解:A、汽车轮胎是用合成橡胶制成的,合成橡胶属于三大合成材料之一,故选项错误。
B、台灯塑料底座是用塑料制成的,塑料属于三大合成材料之一,故选项错误。
C、不锈钢水龙头是用不锈钢制成的,不锈钢属于金属材料,故选项正确。
D、有机玻璃是塑料的一种,塑料属于三大合成材料之一,故选项错误。
故选:C。
8.【解答】解:A、铁矿石是铁的化合物和杂质的混合物,故选项错误;
B、自来水中有可溶性杂质和不溶性杂质,属于混合物,故选项错误;
C、蒸馏水是一种物质,属于纯净物,故选项正确;
D、不锈钢中有铁、碳等,属于混合物,故选项错误;
故选:C。
9.【解答】解:A、CO(NH2)2中含有氮元素,属于氮肥,故A错。
B、KCl中含有钾元素,属于钾肥,故B错。
C、Ca3(PO4)2中含有磷元素,属于磷肥,故C错。
D、KNO3中含有钾元素和氮元素,属于复合肥,故D正确。
故选:D。
10.【解答】解:A、CaCO3高温煅烧生成氧化钙和二氧化碳,能除去杂质且没有引入新的杂质,符合除杂原则,故选项所采取的方法正确。
B、CO2能与石灰水反应生成碳酸钙沉淀和水,CO不与石灰水反应,能除去杂质且没有引入新的杂质,符合除杂原则,故选项所采取的方法正确。
C、HCl能与氢氧化钠溶液反应生成氯化钠和水,H2不与氢氧化钠溶液反应,能除去杂质且没有引入新的杂质,符合除杂原则,故选项所采取的方法正确。
D、CaCO3和Ca(OH) 2均能与盐酸反应,不但能把杂质除去,也会把原物质除去,不符合除杂原则;故选项所采取的方法错误。
故选:D。
11.【解答】解:A、不能随身携带浓硫酸乘坐公交车,错误;
B、在运输烧碱的容器外张贴“腐蚀品”警告标志,正确;
C、疑似天然气泄漏时不能开灯检查,否则会产生爆炸,错误;
D、不能携带鞭炮乘坐地铁,错误;
故选:B。
12.【解答】解:①图2装置处于密封状态,比图1的实验更环保、更节约,该选项说法正确;
②图1和图2的实验中,均能证明分子在不断地运动,该选项说法正确;
③浓盐酸显酸性,不能使酚酞试液变红色,所以将浓氨水换成浓盐酸不能达到实验目的,故选项说法错误;
④如果丁中没有小药瓶,图2的实验也能达到实验目的,因为即使丁中没有小药品,还是有空气,同样可以对比,该选项说法正确;
⑤若将戊浸入热水中时,浓氨水中的氨气分子运动速度加快,滤纸条变红的速度加快,该选项说法正确。
故选:B。
13.【解答】解:A、薄荷醇中碳元素质量分数为×100%≈76.9%,故选项说法正确。
B、薄荷醇是由薄荷醇分子构成的,1个薄荷醇分子是由10个碳原子、20个氢原子和1个氧原子构成的,故选项说法错误。
C、薄荷酵中碳元素、氢元素和氧元素的质量比为(12×10):(1×20):(16×1)≠10:20:1,故选项说法错误。
D、相对分子质量单位是“1”,不是“克”,常常省略不写,故选项说法错误。
故选:A。
14.【解答】解:A、O2属于单质,H2O属于氧化物,C2H5OH属于有机物,CaCO3属于盐,不符合题意,故错误;
B、N2属于单质,CH4属于有机物,Ca(OH)2属于碱,HCl属于酸,不符合题意,故选项错误;
C、O2属于单质,H2O2属于氧化物,NH3.H2O属于碱,KOH属于碱,不符合题意,故选项错误;
D、Mg属于单质,CO2属于氧化物,H2SO4 属于酸,NaOH属于碱,符合题意,故选项正确;
故选:D。
15.【解答】解:A、由于在45℃时,甲的溶解度是60克,故A不对;
B、t℃时,甲、乙两物质的溶解度相等,故B正确;
C、由于甲的溶解度随温度的升高而增大,升高温度,可使甲的不饱和溶液变得更不饱和,故C不对;
D、由于乙的溶解度随温度的降低而增大,若把乙物质的饱和溶液降温,饱和溶液就会变成不饱和溶液,溶质的质量分数不会发生变化,故D不对。
故选:B。
16.【解答】解:在烧杯中盛有HCl和CaCl2溶液,向其中逐滴加入一定质量分数的碳酸钠溶液,碳酸钠先与稀盐酸反应生成氯化钠、水和二氧化碳气体,溶液的酸性逐渐减弱,pH逐渐增大,稀盐酸消耗完,溶液显中性,pH=7;碳酸钠再与氯化钙反应生成碳酸钙白色沉淀和氯化钠,这一过程中pH=7;继续滴加碳酸钠溶液,溶液显碱性,pH大于7。
A、A点时溶液pH小于7,显酸性,加入石蕊溶液,溶液呈红色,故选项说法错误。
B、B点时,碳酸钠与氯化钙反应生成碳酸钙白色沉淀和氯化钠,氯化钙有剩余,溶液为氯化钠、氯化钙,故选项说法错误。
C、A、B、C三点中,溶质分别是氯化氢、氯化钙、氯化钠,氯化钙、氯化钠,氯化钠、碳酸钠,溶质的种类分别是3、2、2,故选项说法错误。
D、C点时,碳酸钠过量,碳酸钠能与稀盐酸反应生成二氧化碳气体,有气泡产生,故选项说法正确。
故选:D。
二、填空题(本大题包括5个小题,共21分)
17.【解答】解:(1)原子的表示方法就是用元素符号来表示一个原子,表示多个该原子,就在其元素符号前加上相应的数字.所以3个氦原子,就可表示为:3He;
(2)离子的表示方法:在表示该离子的元素符号右上角,标出该离子所带的正负电荷数,数字在前,正负符号在后,带1个电荷时,1要省略.若表示多个该离子,就在其元素符号前加上相应的数字,故n个硝酸根离子可表示为:nNO3﹣;
(3)天然气的主要成分是甲烷,其化学式为:CH4;
(4)元素化合价的表示方法:确定出化合物中所要标出的元素的化合价,然后在其化学式该元素的上方用正负号和数字表示,正负号在前,数字在后,所以氯酸钾中氯元素元素的化合价,故可表示为:KO3;
故答案为:(1)3He;
(2)nNO3﹣;
(3)CH4;
(4)KO3;
18.【解答】解:(1)物质是由元素组成的,所以“钠”指的是元素;故填:元素;
(2)蛋白质、脂肪都是含有碳元素的化合物,所以均属于有机物;故填:有机物;
(3)人体每日必须摄入足量的钙,幼儿及青少年缺钙会患佝偻病和发育不良;故填:B;
(4)根据标签信息可知,还需要补充维生素。
A.牛肉富含蛋白质,不合题意;
B.馒头富含糖类,不合题意;
C.鸡蛋富含蛋白质,不合题意;
D.苹果富含维生素,合题意。
故选:D。
19.【解答】解:(1)丙是NaOH 溶液,可用于造纸、印染等;故填:造纸(合理即可);
(2)甲是CuSO4溶液,丁是镁,镁和硫酸铜反应生成铜和硫酸镁,属于置换反应;故填:置换反应;
(3)甲是CuSO4溶液,乙是 Ba(NO3)2 溶液,硫酸铜和硝酸钡反应生成硫酸钡白色沉淀和硝酸铜,化学方程式为:CuSO4+Ba(NO3)2=BaSO4↓+Cu(NO3)2;故填:CuSO4+Ba(NO3)2=BaSO4↓+Cu(NO3)2;
(4)丁是镁,镁和二氧化碳在点燃的条件下生成碳和氧化镁,化学方程式为:2Mg+CO2C+2MgO;故填:2Mg+CO2C+2MgO。
20.【解答】解:(1)硫酸铝铵[NH4Al(SO4)2.12H2O]是由氮元素、氢元素、铝元素、硫元素、氧元素组成的,其中氮、氢、硫、氧元素属于非金属元素,故填:4;
(2)由苯并(a)芘(化学式C20H12)可知,在苯并(a)芘中,氢元素与碳元素的原子个数之比为:12:20=3:5;故填:3:5;
(3)熟石灰与硫酸反应生成硫酸钙和水,反应的化学方程式为:Ca(OH)2+H2SO4═CaSO4+2H2O;故填:Ca(OH)2+H2SO4═CaSO4+2H2O;
(4)①毒品有害人体健康,生活中应拒绝毒品,故正确;
②焦油能诱发人体细胞发生癌变,故正确;
③吸烟产生的烟气对其他人的健康也是有危害的,故错误;
④煤气的主要成分是一氧化碳,有毒,故正确;
⑤尼古丁中碳、氢、氮三种元素的质量比为(12×10):(1×14):(14×2)=120:14:28,由此可见,其中碳元素的质量分数最大,故错误。
故填:①②④。
21.【解答】解:(1)由于铜排在了氢的后面,所以与酸不反应,反应物是锌和硫酸,生成物是硫酸锌和氢气,氢气后面标上上升符号;
(2)从铜和硫酸锌溶液的混合物中得到铜,先进行过滤,得到带有硫酸锌溶液的铜,再进行洗涤除去表面的硫酸锌,再进行干燥除去水即可;
(3)由于锌与硫酸反应生成硫酸锌和氢气时,放出热量,由于左侧加入的硫酸的体积,导致右侧排出的水的体积大于生成的氢气体积,所以也就被当成了生成了氢气的体积,所以计算结果偏大,这属于系统误差,原理造成的,.
故答案为:(1)Zn+H2SO4═ZnSO4+H2↑;(2)洗涤、干燥;(3)未考虑所加入稀硫酸的体积;大.
三、实验题(包括2个小题,共11分)
22.【解答】解:(1)仪器甲的名称是长颈漏斗;
(2)装置A属于固、固加热型,试管口没有棉花,适合用氯酸钾制取氧气,氯酸钾在二氧化锰的催化作用下加热生成氯化钾和氧气,反应的化学方程式为:2KClO32KCl+3O2↑;C装置通过装置内压强的改变可以实现固体和液体的分离,所以使用装置C的优点为:能够控制反应发生与停止;
(3)二氧化碳的密度比空气大,要收集较干燥的二氧化碳可用装置D收集,实验室制取的二氧化碳中含有少量的氯化氢气体,可用饱和碳酸氢钠溶液除去,因为氯化氢气体能和饱和碳酸氢钠溶液反应而二氧化碳不能;二氧化碳也不和浓硫酸反应,可用浓硫酸干燥,故实验室要制取干燥纯净的二氧化碳,装置接口连接顺序为a→e→d→f→g→b;F装置的作用是:除去二氧化碳中含有的少量氯化氢气体。
故答案为:
(1)长颈漏斗;
(2)2KClO32KCl+3O2↑;能够控制反应的发生与停止;
(3)e;d;f;g;b;除去二氧化碳中含有的少量氯化氢气体。
23.【解答】解:【实验探究】
取少量样品于试管中,加适量水溶解后,加入过量稀HNO3,产生能使澄清石灰水变浑浊的气体,说明反应生成了二氧化碳,二氧化碳是碳酸钠和硝酸反应生成的;
向实验一所得的溶液中加入适量的硝酸银溶液,产生白色沉淀,是因为氯化钠和硝酸银反应生成了白色沉淀氯化银,实验过程如下所示:
实验
实验操作
实验现象
实验结论
实验一
取少量样品于试管中,加适量水溶解后,加入过量稀HNO3
产生能使澄清石灰水变浑浊的气体
①猜想二不成立
实验二
②向实验一所得的溶液中加入适量的硝酸银溶液
③产生白色沉淀
猜想三成立
【拓展延伸】
(1)反应结束之后通入空气的目的是使反应生成的二氧化碳全部被D装置吸收。
故填:使反应生成的二氧化碳全部被D装置吸收。
(2)装置A中浓NaOH溶液的作用是吸收空气中的二氧化碳,防止影响实验结果,氢氧化钠和二氧化碳反应生成碳酸钠和水,反应的化学方程式为:2NaOH+CO2═Na2CO3+H2O。
故填:2NaOH+CO2═Na2CO3+H2O。
(3)设碳酸钠质量为x,
Na2CO3+H2SO4═Na2SO4+H2O+CO2↑,
106 44
x 0.44g
=,
x=1.06g,
则湖盐样品中Na2CO3的质量分数为:×100%=10.6%,
故填:10.6。
四、解答题(共1小题,满分6分)
24.【解答】解:(1)反应生成的二氧化碳气体的质量为:11g+50g+64.4g﹣121g=4.4g
(2)设参加反应的碳酸钠的质量为x
Na2CO3+2HCl═2NaCl+H2O+CO2↑
106 117 44
x y 4.4g
x=10.6g
该纯碱样品的纯度为:×100%=96.4%
(3)设反应生成的氯化钠的质量为y
y=11.7g
纯碱样品中所含的氯化钠的质量为:11g﹣10.6g=0.4g
反应后溶液中溶质氯化钠的质量为:11.7g+0.4g=12.1g
反应后溶液中溶质的质量分数为:×100%=10%
答:(1)生成CO2的质量为4.4g.
(2)该纯碱样品的纯度为96.4%.
(3)所得溶液中溶质的质量分数为10%.
人教版初中化学九年级下册——期中化学试卷(6)【含答案解析】: 这是一份人教版初中化学九年级下册——期中化学试卷(6)【含答案解析】,共14页。试卷主要包含了用化学用语填空等内容,欢迎下载使用。
人教版初中化学九年级下册——期中化学试卷(5)【含答案解析】: 这是一份人教版初中化学九年级下册——期中化学试卷(5)【含答案解析】,共22页。
人教版初中化学九年级下册——期中化学试卷(4)【含答案解析】: 这是一份人教版初中化学九年级下册——期中化学试卷(4)【含答案解析】,共19页。

