苏教版八年级下册第10单元 健康地生活第二十六章 珍爱生命第一节 远离烟酒学案
展开第二十六章 珍 爱 生 命
第一节 远 离 烟 酒
酗酒危害人体健康(教材P103~P105)
酗酒的危害:
(1)使人体的部分组织、器官和系统受到酒精的毒害。
(2)对肝的伤害最直接、最大,直接影响肝的功能,引起脂肪肝和酒精性肝炎,甚至出现肝硬化。
(3)使人的中枢神经系统过度兴奋或受到抑制,对社会也具有极大的危害。
为了说明酗酒对人体健康的危害,某生物实验小组对酒精对水蚤心率的影响展开了探究,请你帮他们完善探究过程:
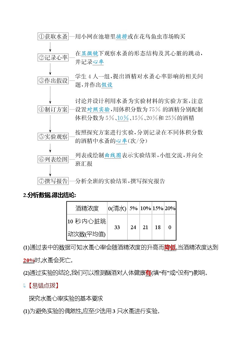
1.探究过程:
2.分析数据,得出结论:
(1)通过表中的数据可知水蚤心率会随酒精浓度的升高而降低,当酒精浓度达到20%时,水蚤会死亡。
(2)通过实验的结论,我们可以推测酗酒对人体健康有(填“有”或“没有”)影响。
【易错点拨】
探究水蚤心率实验的基本要求
(1)为避免实验的偶然性,应至少选用3只水蚤进行实验。
(2)因为水蚤的心率很快,为了便于计数和减少水蚤在酒精溶液中停留的时间,心率计量单位确定为10秒。
【图解知识】
酒精对水蚤心率的影响
【微点思考】
为什么酒后不能开车?
提示:酗酒会使人的中枢神经系统过度兴奋或抑制,从而使身体的感知和协调能力变差,酒后驾驶机动车就容易引发交通事故。
吸烟危害人体健康(教材P105~P106)
1.对人的循环系统、呼吸系统、神经系统、生殖系统等都会造成不同程度的损伤。
2.影响循环系统的功能,造成动脉硬化,引发冠心病等。
3.能引发气管炎、支气管炎、肺气肿、肺癌等呼吸系统疾病。
4.孕妇如果直接吸烟或长期被动吸烟,会诱发胎儿畸形。
5.青少年正处在生长发育期,吸烟会降低记忆力,分散注意力,影响身体的生长发育和正常的学习。
【生活中的生物学】
为什么吸烟容易成瘾?
提示:因为香烟中含有尼古丁,尼古丁会使中枢神经产生依赖性适应,这是使人对香烟上瘾的主要原因。
【图解知识】
吸烟对肺的危害
【微点思考】
作为中学生,我们应该怎样对待吸烟与酗酒问题?
提示:中学生不仅要自觉不吸烟、不酗酒,还要关心他人的身体健康,积极宣传吸烟、酗酒的危害,做精神文明的促进者。
酗酒危害人体健康
1.(2021·山西学业考)我国于2011年5月1日起执行“醉驾入刑”,其科学依据是过量的酒精会使人( A )
A.神经中枢处于麻痹状态B.血管舒张,体温上升
C.呼吸加快,记忆力下降D.免疫力下降
2.(2021·陕西学业考)为研究酗酒对人体的危害,某生物学兴趣小组开展了“酒精对水蚤心率影响”的实验,结果如图所示。下列叙述错误的是( B )
A.每组选用多只水蚤进行实验,可以避免偶然性
B.此实验的变量是水蚤的数量,清水组是对照组
C.随着酒精浓度的增加,水蚤心率逐渐下降,直至死亡
D.根据实验结果推测,酗酒危害人体健康
吸烟危害人体健康
3.世界卫生组织将每年的5月31日确定为“世界无烟日”以宣传吸烟的危害,开展戒烟限烟的健康教育活动。下列有关吸烟危害的叙述不正确的是( D )
A.长期吸烟导致肺癌发病率增高
B.吸烟会降低记忆力,分散注意力
C.孕妇如果长期吸烟,会诱发胎儿畸形
D.吸烟只对自己有害,对他人无害
4.(2021·益阳学业考)每年的5月31日为“世界无烟日”。2021年“世界无烟日”的主题是“承诺戒烟,共享无烟环境”。吸烟对下列哪种器官的危害最大( C )
A.小肠B.心脏C.肺D.大脑
5.(金榜原创题)如图表示相同年龄段吸烟者和非吸烟者肺功能随年龄增长的变化曲线。下列叙述不正确的是( D )
A.吸烟行为会显著损害吸烟者的肺功能
B.肺功能为M时,非吸烟者的年龄大于吸烟者
C.年龄为N时,非吸烟者的肺功能更强健
D.随年龄增长,吸烟者与非吸烟者的肺功能下降程度一致
6.水蚤是一类节肢动物,俗称鱼虫(如图),它们身体透明,体形微小,以下对水蚤的说法正确的是( A )
A.水蚤跳动的心脏位于图中A处
B.水蚤跳动的心脏位于图中B处
C.水蚤心率每分钟约300次
D.可以用肉眼观察水蚤的形态结构及心率
7.(2021·贺州学业考)5月31日是世界无烟日,核心内容是宣传烟草对健康的危害以及抑制烟草的使用。为了了解烟草对生物的危害,某生物兴趣小组对“不同浓度的烟草浸出液是否对水蚤心率有影响”进行了探究,具体过程如下:
①各取半支同种香烟的烟丝分别用50 mL、40 mL、30 mL、20 mL蒸馏水浸泡一天,得到4种不同浓度的烟草浸出液,依次编号为2、3、4、5号。
②用5个大小相同的烧杯,分别标记为1、2、3、4、5号,在1号烧杯中加入适量的清水,在2、3、4、5号烧杯中分别加入等量的上述四种不同浓度的烟草浸出液,在5个烧杯中各放入1只大小相似的成年水蚤,在适宜的温度条件下,分别测定水蚤10秒内的心跳次数。实验数据见表:
③每组实验重复3次。请你分析上述数据和实验方案,回答问题。
(1)该兴趣小组想探究的问题是: 不同浓度的烟草浸出液对水蚤心率有影响吗 ?
(2)题表数据只是记录了1次“水蚤10秒内的心跳次数”。为了减少实验误差,使实验结果更准确,该兴趣小组重复上述实验3次,并将所测数据取 平均 值作为该实验的最后结果。
(3)请你指出本实验操作不够严谨的一处: 1只水蚤数量太少,存在偶然性 。
(4)分析表格中的数据,你得出的结论是: 烟草浸出液对心率有提高作用 。
8.喝酒会损害神经系统,少量饮酒能促进中枢神经兴奋。严重时酒精会使整个神经中枢“中毒”,导致思维混乱、说话不清、产生幻觉,对路况的判断能力减弱,极易引发严重的交通事故。因此,《道路交通安全法》提高了对酒后驾车的处罚力度。酗酒对人体有危害吗?小锋同学希望通过探究“酒精对水蚤心率的影响”来寻找答案。在15 ℃的室温条件下,小锋同学选用10只大小一致的成年水蚤做了A、B、C、D、E五组实验,观察并记录水蚤10秒心跳次数。
方法是:①A组:每只水蚤先放在清水中计数,重复3次。
②B组:将A组的水蚤分别移入体积分数为5%的酒精中计数,同样重复3次。
③用同样的方法,又依次观察了体积分数为10%、15%、20%的酒精中水蚤10秒心跳次数。
④处理数据:分别计算出五组实验数据的平均值,将得到的数据列表如下:
⑤将表格中的数据转换成如下曲线图:(心率为纵坐标,酒精体积分数为横坐标)
请回答以下问题:
(1)你认为小锋同学在实验中所提出的问题是: 酒精(体积分数)对水蚤的心率有影响吗 ?
(2)A组~E组是对照实验,你认为实验的变量是 酒精的体积分数(或酒精的浓度) 。
(3)小锋同学在实验中,用了10只水蚤,并且重复做了3次,然后将实验数据取平均值。他这样做的目的是减少数据的 误差 ,使实验结果更准确。
(4)上述图表表明,水蚤心率很容易受到 酒精的体积分数(或酒精的浓度) 的影响,即水蚤心率会随着酒精浓度的增加而 降低(或减少) 。
烟草的危害
烟草危害是当今世界严重的公共卫生问题之一。世界卫生组织(WHO)的统计数字显示:全世界每年因吸烟死亡的人数高达600万,即平均每6秒钟有1人死于吸烟导致的相关疾病;吸烟者中将会有一半因吸烟提早死亡;因二手烟危害所造成的非吸烟者年死亡人数约为60万。
烟草燃烧后产生的气体混合物称为烟草烟雾。烟草烟雾中已知的化学物质超过4 000种,其中数百种为有害物质,可对人体健康造成严重危害。烟草烟雾中含有50多种致癌物,包括钋-210、稠环芳香烃类、N-亚硝基胺类、芳香胺类、甲醛和1,3-丁二烯等,这些致癌物被吸入人体后会引发基因突变,进而导致恶性肿瘤的发生。烟草烟雾中的一氧化氮、硫化氢及氨等有害气体可对呼吸系统造成严重危害。烟草烟雾中还含有多种可导致心脑血管疾病的物质,如一氧化碳、自由基等。
开动大脑思考:
烟草主要对人体的哪些系统危害巨大?青少年应该如何看待吸烟现象?
提示:烟草对人体的呼吸系统、循环系统等都有很大危害。吸烟不是成熟的标志,吸烟有害身体健康,因此要远离烟草,养成健康的好习惯。
酒精浓度
0(清水)
5%
10%
15%
20%
10秒内心脏跳动次数(平均值)
33
24
21
18
0
组别
1
2
3
4
5
清水或烟草浸出液
1号
2号
3号
4号
5号
10秒内心跳次数
32
34
35
38
40
酒精体
积分数
10秒的水蚤心
跳次数平均值
A
清水
33
B
5%酒精
24
C
10%酒精
21
D
15%酒精
17
E
20%酒精
0(死亡)
2021学年第二十六章 珍爱生命综合与测试学案: 这是一份2021学年第二十六章 珍爱生命综合与测试学案,文件包含苏教版生物八年级下册单元复习课第二十六章学案学生版doc、苏教版生物八年级下册单元复习课第二十六章学案教师版doc等2份学案配套教学资源,其中学案共12页, 欢迎下载使用。
2020-2021学年第三节 关注健康导学案及答案: 这是一份2020-2021学年第三节 关注健康导学案及答案,文件包含苏教版生物八年级下册第10单元第二十六章第三节关注健康学案学生版doc、苏教版生物八年级下册第10单元第二十六章第三节关注健康学案教师版doc等2份学案配套教学资源,其中学案共20页, 欢迎下载使用。
初中生物苏教版八年级下册第二节 威胁健康的主要疾病学案: 这是一份初中生物苏教版八年级下册第二节 威胁健康的主要疾病学案,文件包含苏教版生物八年级下册第10单元第二十五章第二节威胁健康的主要疾病学案学生版doc、苏教版生物八年级下册第10单元第二十五章第二节威胁健康的主要疾病学案教师版doc等2份学案配套教学资源,其中学案共11页, 欢迎下载使用。

