2022届高三化学一轮复习考点特训非金属及其化合物1含解析
展开1.下列实验操作能够达到实验目的的是
A.用激光笔鉴别淀粉溶液和蔗糖溶液
B.实验室采用图所示装置收集SO2
C.CO2中有少量HCl气体,可通过氢氧化钠溶液后洗气
D.配制一定物质的量浓度溶液时,容量瓶用蒸馏水洗涤后再用待装溶液润洗
2.SO2可用作红酒的防腐剂。下列关于SO2性质的叙述不正确的是( )
A.能使品红溶液褪色
B.能与氢氧化钠溶液反应
C.一定条件下,能与氧气反应
D.相同条件下,密度比空气的小
3.将X气体通入BaCl2溶液,未见沉淀生成,然后加入Y,有沉淀生成,X、Y不可能是( )
4.如图为含有同一种元素的a、b、c、d四种物质的转化关系。其中a是单质,b、c是氧化物,d是酸,各步转化均为一步实现,则a可能是①C、②S中( )
A.只有①B.只有②C.①②D.都不符合
5.在一定条件下,将 6 体积的 NO2(不考虑 NO2 转化为 N2O4)和一定体积的 NO 置于试管中,并将试管倒置于盛有水的水槽中,待试管内液面不变后再通入 4.5 体积的 O2 充分反应后,剩余 1.5 体积气体,则原 NO 体积可能为( )
①3 体积 ②4 体积 ③5 体积 ④5.5 体积 ⑤2 体积
A.①③B.①⑤C.④ 或 ⑤D.② 或 ③
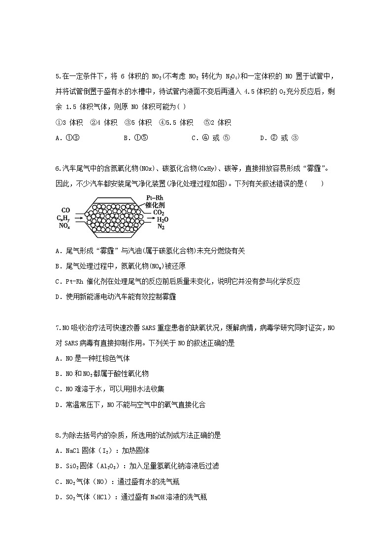
6.汽车尾气中的含氮氧化物(NOx)、碳氢化合物(CxHy)、碳等,直接排放容易形成“雾霾”。因此,不少汽车都安装尾气净化装置(净化处理过程如图)。下列有关叙述错误的是( )
A.尾气形成“雾霾”与汽油(属于碳氢化合物)未充分燃烧有关
B.尾气处理过程中,氮氧化物(NOx)被还原
C.Pt-Rh 催化剂在处理尾气的反应前后质量未变化,说明它并没有参与化学反应
D.使用新能源电动汽车能有效控制雾霾
7.NO吸收治疗法可快速改善SARS重症患者的缺氧状况,缓解病情,病毒学研究同时证实,NO对SARS病毒有直接抑制作用。下列关于NO的叙述正确的是
A.NO是一种红棕色气体
B.NO和NO2都属于酸性氧化物
C.NO难溶于水,可以用排水法收集
D.常温常压下,NO不能与空气中的氧气直接化合
8.为除去括号内的杂质,所选用的试剂或方法正确的是
A.NaCl固体(I2):加热固体
B.SiO2固体(Al2O3):加入足量氢氧化钠溶液后过滤
C.NO2气体(NO):通过盛有水的洗气瓶
D.SO2气体(HCl):通过盛有NaOH溶液的洗气瓶
9.向BaCl2溶液依次通入以下适量下列气体,第一次无沉淀,第二次也一定无沉淀的组合是( )
10..用如图所示装置探究Cl2和NO2在NaOH溶液中的反应,若通入适当比例的Cl2和NO2,即发生反应Cl2+2NO2+4NaOH=2NaNO3+2NaCl+2H2O。
下列叙述正确的是( )
A.实验室中用二氧化锰与1 ml·L-1的盐酸共热制备氯气
B.装置Ⅰ中盛放的试剂是浓硫酸,作用是干燥氯气
C.装置Ⅲ的作用是便于控制通入NO2的量
D.若制备的NO2中含有NO,应将混合气体通入水中以除去NO
二、非选择题(共7题)
11.SO2从组成和性质看属于酸性氧化物,从化合价来看具有氧化性和还原性,请完成并配平下列化学反应方程式
(1)SO2+H2O _______
(2)SO2+CaO _______
(3)SO2+Ca(OH)2 _______
(4)SO2+H2S _______
(5)SO2+H2O2 _______
(6)Cl2+SO2+H2O _______
(7)SO2 +H2O+KMnO4 _______
从离子角度看,反应(7)中的氧化产物是_______,还原产物是________(均填写离子符号)。
12.煤燃烧排放的烟气含有SO2和NOx,采用NaClO2溶液作为吸收剂可同时对烟气进行脱硫、脱硝。将含有SO2和NOx的烟气通入盛有NaClO2溶液的反应器中,反应一段时间后,测得溶液中离子浓度的有关数据如下(其他离子忽略不计)
请回答:
(1)煤燃烧排放的烟气未经处理直接排放的危害是_____(填字母)。
a.形成酸雨 b.危害人体健康
(2)NaClO2中氯元素的化合价为_____;
(3)SO2和NOx经NaClO2溶液吸收后转化为_____;
(4)表中y=_____。
13.中国科学院官方微信于2017年3月发表《灰霾专题》,提出灰霾中细颗粒物的成因,部分分析如图所示。
请回答:
(1)下列气体污染物中,能形成酸雨的有__(填字母)。
a.SO2 b.NOx
(2)气体污染物的氨部分来源于农业活动。一种化肥分解生成NH3、CO2、和H2O,其化学式是___。
(3)二次颗粒物中(NH4)2SO4的来自于污染源中的__。
(4)取某空气样本处理制成待测液,测得有关数据如下(其他离子忽略不计):
表中y=__。
14.已知反应:①SO2+H2O=H2SO3;②2SO2+O2=2SO3;③SO2+2H2S=3S↓+2H2O。
(1)上述反应中SO2做还原剂的是_____,SO2做氧化剂的是______。
(2)用“单线桥”标出反应②中电子转移的方向和数目________。
(3)反应③中氧化产物与还原产物的质量比为________。
(4)反应③中0.5mlSO2参加反应,转移电子数约为________。
(5)SO2可以使酸性KMnO4溶液紫色褪去,生成无色的Mn2+,此反应中________失去电子,________被还原。
15.(1)写出实验室中用亚硫酸钠固体与浓硫酸制取SO2的化学方程式_____。
(2)二氧化硫性质的实验
将SO2通入下列装置中,在一定温度下按图示装置进行实验。
根据上述实验,回答下列问题:_____
16.两组同学分别通过实验验证氮和硫的氧化物性质。
Ⅰ.甲组同学用图示装置制备一氧化氮并验证其还原性。
(1)铜与稀硝酸反应的离子方程式是__________。
(2)滴入稀硝酸前,先关闭止水夹,点燃红磷并伸入瓶中,塞好胶塞。这样操作的目的是__________。
(3)滴入稀硝酸后,烧杯中的现象是__________。
(4)烧杯中的反应停止后,打开止水夹,通入__________可验证 NO 的还原性。
Ⅱ.乙组同学为了探究二氧化硫的性质,将二氧化硫分别通入下列三种溶液中。
(5)试管 a 中观察到的现象是__________。
(6)试管 b 中观察到紫色褪去,能证明 SO2具有的性质是__________。
(7)试管 c 中产生白色沉淀,该白色沉淀是__________(填化学式)。
17.利用石灰乳和硝酸工业的尾气(含NO、NO2)反应,既能净化尾气,又能获得应用广泛的Ca(NO2)2,其部分工艺流程如下:
(1)上述工艺中采用气液逆流接触吸收(尾气从吸收塔底部进入,石灰乳从吸收塔顶部喷淋),其目的是__________;滤渣可循环利用,滤渣的主要成分是_________(填化学式)。
(2)用石灰乳吸收氮的氧化物,原理为:
4NO2+2Ca(OH)2=Ca(NO3)2+Ca(NO2)2+2H2O;
NO2+NO+Ca(OH)2=Ca(NO2)2+H2O。
该工艺需控制NO和NO2物质的量之比接近1∶1。
若排放的尾气中NO含量升高,则NO和NO2物质的量之比_________;若产品Ca(NO2)2中Ca(NO3)3含量升高,则NO和NO2物质的量之比_________。(填写序号)
①=1∶1 ②>1∶1 ③<1∶1 ④无法判断
(3)生产中溶液需保持弱碱性,在酸性溶液中Ca(NO2)2会发生分解,产物之一是NO,据此信息,某同学所写的离子方程式为2NO+2H+=NO2+NO↑+H2O,你认为是否正确?请做判断并说明你的理由______________________。
【参考答案及解析】
一、选择题
1.
【答案】A
【详解】
A. 胶体具有丁达尔现象,溶液不具有,淀粉溶液为胶体分散系,而蔗糖为溶液,则可以用激光笔鉴别淀粉溶液和蔗糖溶液,故A正确;
B. 二氧化硫的密度比空气的大,应利用向上排空气法收集,集气瓶中的导管应长进短出,故B错误;
C. CO2和HCl气体均与氢氧化钠反应,将被除杂的物质及杂质均反应掉了,不符合除杂的要求,故C错误;
D. 配制溶液时容量瓶不能润洗,容量瓶用蒸馏水洗涤后不需要干燥,故D错误。
故答案选A。
2.
【答案】D
【详解】
A. SO2具有漂白性,能使品红溶液褪色,A叙述正确;
B. SO2为酸性氧化物,能与氢氧化钠溶液反应,B叙述正确;
C. 一定条件下,SO2能与氧气反应生成SO3,C叙述正确;
D. 相同条件下,SO2的密度比空气大,D说法错误;
故选D。
3.
【详解】
A.NO2与H2O反应产生HNO3和NO,HNO3与BaCl2溶液不能发生反应,因此无现象,该溶液中含有HNO3显酸性,向其中通入CO2,仍然无反应发生,因此不能产生沉淀,故A符合题意;
B.SO2与H2O反应产生H2SO3,由于该酸是弱酸,不能与BaCl2溶液,因此未见沉淀生成;当向其中加入NaOH时,H2SO3与NaOH溶液反应产生Na2SO3和H2O,Na2SO3与BaCl2溶液反应产生BaSO3白色沉淀,B不符合题意;
C.NH3与H2O反应产生NH3·H2O,NH3·H2O与BaCl2溶液不反应,因此未见沉淀生成;当向通入CO2时,CO2与NH3·H2O溶液反应产生(NH4)2CO3和H2O,(NH4)2CO3与BaCl2溶液反应产生BaCO3白色沉淀,C不符合题意;
D.SO2与H2O反应产生H2SO3,由于该酸是弱酸,不能与BaCl2溶液,因此未见沉淀生成;当向其中通入H2S时,H2SO3与H2S溶液反应产生S单质和H2O,S难溶于水,使溶液变浑浊,而有沉淀产生;D不符合题意;
故合理选项是A。
4.
【答案】C
【详解】
若a为C,则有,①符合题意;
若a为S,则有,②符合题意;
故选C。
5.
【答案】C
【分析】
根据4NO2+O2+2H2O═4HNO3、4NO+3O2+2H2O═4HNO3,剩余1.5体积气体,可能为NO,也可能为氧气,以此来计算。
【详解】
则一定体积的NO和3体积的氧气发生4NO+3O2+2H2O═4HNO3,①若剩余气体为NO,则由反应可知,消耗NO为4体积,则原NO的体积为1.5+4=5.5体积;
②若剩余气体为氧气,则4NO+3O2+2H2O═4HNO3中反应的氧气为1.5体积,则原NO的体积为=2体积,故选C。
6.
【答案】C
【详解】
A. 汽油未充分燃烧,空气中含有可吸入颗粒物,可造成“雾霾”,故A正确;
B. NOX生成氮气,N元素化合价降低,被还原,故B正确;
C. Pt-Rh 催化剂在处理尾气的反应前后质量未变化,但是在反应过程中参与了化学反应,故C错误;
D. 新能源电动汽车不排放含氮氧化物(NOx)、碳氢化合物(CxHy)、碳等的尾气,能有效控制雾霾,故D正确。
故选C。
7.
【答案】C
【详解】
A. NO是一种无色气体,A错误;
B. 酸性氧化物是能与碱反应生成盐和水的氧化物,该反应为非氧化还原反应;NO属于不成盐氧化物,NO2和碱发生氧化还原反应,不属于酸性氧化物,B错误;
C. NO难溶于水不与水反应,可以用排水法收集,C正确;
D. 常温常压下,NO即能与空气中的氧气直接化合生成NO2,D错误;
答案选C。
8.
【答案】A
【详解】
A. I2易升华,利用加热可除去NaCl固体中I2,A正确;
B. SiO2和Al2O3都能与氢氧化钠溶液反应,可以加入足量盐酸后过滤,B错误;
C. NO2可以与水反应生成NO,通过盛有水的洗气瓶可以除去NO气体中的NO2,C错误;
D. SO2和HCl都能与NaOH溶液反应,可以通过盛有饱和NaHS03溶液的洗气瓶,D错误;
答案选A。
9.【答案】A
【详解】
A.CO2、SO2与BaCl2溶液都不反应,所以两次都无沉淀,故A正确;
B.向BaCl2溶液中先通入NH3,增大溶液的碱性,再通入SO2,有BaSO3沉淀生成,故B错误;
C.向BaCl2溶液中先通入SO2,无沉淀生成,再通入Cl2,Cl2氧化溶解的SO2生成H2SO4,会有BaSO4沉淀生成,故C错误;
D.NO2与BaCl2溶液中的水反应生成硝酸和NO气体,再通SO2时,硝酸将其氧化成硫酸根离子,再与氯化钡反应生成沉淀,所以第一次无沉淀,第二次有沉淀,故D错误;
故答案为A。
10.
【答案】C
【详解】
A.实验室中用二氧化锰与浓盐酸共热制取氯气,而1 ml·L-1的盐酸是稀盐酸,因此不能发生反应制取氯气,故A错误;
B.该实验不需要保证氯气是干燥的,所以装置Ⅰ中盛放的试剂是饱和NaCl溶液,作用是除去氯气中的杂质HCl气体,故B错误;
C.由于NO2气体不能再CCl4中溶解,气体通过装置Ⅲ,可根据导气管口气泡的多少,观察气体流速,因此其作用是便于控制通入NO2的量,故C正确;
D.若制备的NO2中含有NO,将混合气体通入水中,会发生反应:3NO2+H2O=2HNO3+NO,最后导致气体完全变为NO,故D错误;
答案选C。
二、非选择题
11.
【答案】SO2 + H2O =H2SO3 SO2 + CaO =CaSO3 SO2 + Ca(OH)2=CaSO3↓ + H2O SO2 +2 H2S= 3S↓ +2 H2O SO2 + H2O2=H2SO4 Cl2 + SO2 + 2H2O=2HCl+H2SO4 5SO2+2KMnO4+2H2O=K2SO4+2MnSO4+2H2SO4 SO Mn2+
【分析】
本题主要考查SO2的酸性氧化物的通性、强还原性以及弱氧化性,并考查氧化还原反应的配平和基本概念,总体难度不大。
【详解】
(1)部分酸性氧化物与水能够反应生成相应的酸,SO2与H2O反应生成H2SO3,故SO2+H2OH2SO3,故答案为:SO2+H2OH2SO3;
(2)酸性氧化物与碱性氧化物生成相应的盐,SO2+CaO=CaSO3,故答案为:SO2+CaO=CaSO3;
(3)酸性氧化物与碱反应生成盐和水,SO2+Ca(OH)2 =CaSO3↓+H2O,故答案为:SO2+Ca(OH)2 =CaSO3↓+H2O;
(4)SO2中的S为+4价,H2S的S为-2价,二者能够发生氧化还原反应SO2+2H2S=3S↓+2H2O,故答案为:SO2+2H2S=3S↓+2H2O;
(5)SO2具有强还原性,H2O2具有强氧化性,二者发生氧化还原反应,SO2+H2O2=H2SO4,故答案为:SO2+H2O2=H2SO4;
(6) SO2具有强还原性,Cl2具有强氧化性,Cl2+SO2+2H2O=2HCl+H2SO4,故答案为:Cl2+SO2+2H2O=2HCl+H2SO4;
(7) SO2具有强还原性,KMnO4具有强氧化性,二者发生氧化还原反应,SO2中的S化合价由+4价升高为+6价,升高了2个单位,KMnO4中Mn的化合价由+7价降低为+2价,降低了5个单位,利用氧化还原反应进行配平如下:5SO2 +2H2O+2KMnO4=K2SO4+2MnSO4+2H2SO4,
氧化产物是被氧化即化合价升高生成的产物,还原产物是被还原即化合价降低生成的产物,故反应(7)中的氧化产物是,还原产物是Mn2+,故答案为:5SO2 +2H2O+2KMnO4=K2SO4+2MnSO4+2H2SO4;;Mn2+。
12.
【答案】ab +3 、 2.0×10-4
【详解】
(1)煤燃烧排放的烟气中含有SO2和NOx,未经处理直接排放会造成酸雨、光化学烟雾等,危害生态环境和人体健康,答案选ab;
(2)NaClO2中钠元素的化合价为+1,O元素的化合价为−2,设氯元素的化合价为x,则+1+x+(−2)×2=0,解得x=+3,答案为+3;
(3)根据质量守恒定律并结合表中离子可知SO2经NaClO2溶液吸收后转化为,NOx经NaClO2溶液吸收后转化为,答案为、;
(4)根据电荷守恒得:c(Na+)=2c(SO42−)+c(NO3−)+c(OH−)+c(Cl−),则c(NO3−)=c(Na+)−2c(SO42−)−c(OH−)−c(Cl−)=(5.5×10−3−8.5×10−4×2−2.0×10−4−3.4×10−3)ml/L=2.0×10−4ml/L,即y=2.0×10−4,答案为2.0×10−4。
13.
【答案】ab NH4HCO3或(NH4)2CO3 工业燃煤、机动车行驶、农业活动 3×10-5
【详解】
(1)形成酸雨的主要物质是SO2及氮氧化合物,故答案选ab;
(2)一种化肥分解生成NH3、CO2、和H2O,则该化肥为铵盐,阴离子为碳酸根或碳酸氢根,即该化肥的化学式为NH4HCO3或(NH4)2CO3;
(3)二次颗粒物中(NH4)2SO4的来自于污染源中的工业燃煤、机动车行驶、农业活动;
(4)根据电荷守恒可得,y+2×4×10-5=8.4×10-5+6×10-6+2×10-5,解得y=3×10-5。
14.
【答案】② ③ 2:1 1.204×1024 SO2 锰元素
【分析】
所含元素化合价升高的反应物是还原剂,还原剂发生氧化反应得到氧化产物,还原剂失去电子具有还原性;所含元素化价降低的反应物是氧化剂,氧化剂发生还原反应得到还原产物,氧化剂得到电子具有氧化性。一个氧化还原反应中,还原剂的还原性大于还原产物;氧化剂的氧化性大于氧化产物。
【详解】
(1)据分析,SO2做还原剂,则S元素化合价从+4升高到+6,故SO2做还原剂的是②,SO2做氧化剂,则S元素化合价从+4降低,故SO2做氧化剂的是③;
(2)反应②为:2SO2+O2=2SO3;则用“单线桥”标出中电子转移的方向和数目为:;
(3)反应③为:SO2+2H2S=3S↓+2H2O,则故氧化产物与还原产物的质量比为2:1;
(4)反应③中,1mlSO2参加反应,转移电子的物质的量为4ml,则0.5mlSO2参加反应,转移电子的物质的量为2ml,电子数约为1.204×1024;
(5)SO2可以使酸性KMnO4溶液紫色褪去,生成无色的Mn2+,锰化合价降低,硫化合价升高,故此反应中SO2失去电子,锰元素被还原。
15.
【答案】Na2SO3+H2SO4(浓)=Na2SO4+SO2↑+H2O
【解析】
【分析】
亚硫酸钠(Na2SO3)固体与浓硫酸反应生成硫酸钠、二氧化硫和水,结合二氧化硫为酸性氧化物、有漂白性、还原性和氧化性分析解答。
【详解】
(1)亚硫酸钠(Na2SO3)固体与浓硫酸反应生成硫酸钠、二氧化硫和水,反应的化学方程式为 Na2SO3+H2SO4(浓)═Na2SO4+SO2↑+H2O,故答案为:Na2SO3+H2SO4(浓)═Na2SO4+SO2↑+H2O;
(2)二氧化硫为酸性氧化物,水溶液显酸性,能使①中石蕊试液变红;二氧化硫具有漂白性,能使②中品红溶液褪色;二氧化硫具有还原性,能够被酸性高锰酸钾溶液氧化生成硫酸,发生反应的离子方程式为5SO2+2H2O+2MnO=2Mn2++5SO+4H+,因此③中酸性高锰酸钾褪色;二氧化硫具有氧化性,能与④中硫化钠发生氧化还原反应生成硫单质,SO2+2H2S=3S↓+2H2O,因此④中溶液浑浊,生成淡黄色沉淀,故答案为:
16.
【答案】3Cu+8H++2 =3Cu2++2NO↑+4H2O 除去装置中的氧气 溶液变蓝,铜片表面产生无色气体 氧气(或空气) 溶液褪色 还原性 BaSO3
【分析】
Ⅰ.装置用来制备NO并验证其还原性,先在无氧气操作状态下制得的NO,为了更好的验证一氧化氮气体的还原性,白磷燃烧消耗掉氧气,氢氧化钠吸收空气中的二氧化碳和生成的五氧化二磷,再滴入硝酸和铜反应生成一氧化氮无色气体;验证一氧化氮的还原性可以打开止水夹使空气进入到广口瓶,一氧化氮遇到氧气会被氧化为二氧化氮,据此分析;
Ⅱ.结合二氧化硫是酸性氧化物,且有漂白性和还原性,分析判断。
【详解】
Ⅰ.(1)铜与稀硝酸反应的离子方程式是3Cu+8H++2NO3-=3Cu2++2NO↑+4H2O;
(2)滴入稀硝酸之前,应该关闭止水夹,点燃红磷并伸入瓶中,塞好胶塞.这样操作的目的是消除装置中的氧气;
(3)滴入稀硝酸后,发生反应为:3Cu+8H++2NO3-=3Cu2++2NO↑+4H2O,现象是:Cu片逐渐溶解,有无色气泡产生,溶液由无色变为蓝色;
(4)打开止水夹,通入少量氧气,一氧化氮遇到氧气会被氧化为二氧化氮,可验证NO的还原性;
Ⅱ.(5)二氧化硫具有漂白性,能够使品红溶液褪色;
(6)二氧化硫具有还原性能够还原酸性的高锰酸钾,使高锰酸钾溶液褪色;
(7)二氧化硫为酸性氧化物,能够与氢氧化钠反应生成亚硫酸钠,亚硫酸钠与氯化钡反应生成亚硫酸钡沉淀。
17.
【答案】使尾气中NO、NO2被充分吸收 Ca(OH)2 ② ③ 不正确,二氧化氮能与水会发生反应,产物中不可能生成二氧化氮
【分析】
由流程可知,石灰乳和硝酸工业的尾气(含NO、NO2)反应,生成Ca(NO2)2,过量的石灰乳以滤渣存在,通过过滤除去。结合反应的原理:4NO2+2Ca(OH)2=Ca(NO3)2+Ca(NO2)2+2H2O;NO2+NO+Ca(OH)2=Ca(NO2)2+H2O和氮氧化物的性质分析解答。
【详解】
(1) 采用气液逆流接触吸收,可以使尾气中NO、NO2与石灰乳充分接触,使NO、NO2充分吸收;由流程可知,石灰乳和硝酸工业的尾气(含NO、NO2)反应,生成Ca(NO2)2,过量的石灰乳以滤渣存在,故答案为:使尾气中NO、NO2被充分吸收;Ca(OH)2;
(2)根据反应原理:4NO2+2Ca(OH)2=Ca(NO3)2+Ca(NO2)2+2H2O;NO2+NO+Ca(OH)2=Ca(NO2)2+H2O。若n(NO)∶n(NO2)>1∶1,主要发生第二个反应,反应后一氧化氮过量,排放气体中NO含量升高;若n(NO) ∶n(NO2)<1∶1,第二个反应后,多余的二氧化氮发生第一个反应,与石灰乳反应生成Ca(NO3)2,产品Ca(NO2)2中Ca(NO3)3含量升高,故答案为:②;③;
(3) 二氧化氮能与水会发生反应生成硝酸,产物中不可能生成二氧化氮,应该生成一氧化氮,硝酸根和水,反应的离子方程式为3NO+2H+=NO+2NO↑+H2O,故答案为:不正确,二氧化氮能与水会发生反应,产物中不可能生成二氧化氮。
【点睛】
本题的易错点为(3),要注意二氧化氮能够与水反应,难点为(2),要注意题中提供的反应方程式的理解和应用。A
B
C
D
X
NO2
SO2
NH3
SO2
Y
CO2
NaOH
CO2
H2S
选项
A.
B.
C.
D.
第一次
SO2
NH3
SO2
NO2
第二次
CO2
SO2
Cl2
SO2
离子
Na+
OH-
Cl-
浓度(ml/L)
5.5×10-3
8.5×10-4
y
2.0×10-4
3.4×10-3
离子
Na+
NH
H+
SO
NO
浓度(ml/L)
6×10-6
2×10-5
8.4×10-5
4×10-5
y
序号
实验现象
解释原因
①
石蕊试液_____
石蕊试液变红说明SO2是酸性气体
②
品红试液褪色
SO2具有____性
③
酸性KMnO4溶液_____
反应的离子方程式_____
④
溶液变浑浊,有黄色沉淀生成
反应的化学方程式_____
序号
实验现象
解释原因
①
变红
②
漂白
③
紫色褪去(或褪色)
5SO2+2H2O+2MnO=2Mn2++5SO+4H+
④
SO2+2H2S=3S↓+2H2O
序号
实验现象
解释原因
①
变红
②
漂白
③
紫色褪去(或褪色)
5SO2+2H2O+2MnO=2Mn2++5SO+4H+
④
SO2+2H2S=3S↓+2H2O
2022届高三化学一轮复习考点特训常见非金属及其化合物含解析: 这是一份2022届高三化学一轮复习考点特训常见非金属及其化合物含解析,共26页。试卷主要包含了选择题,非选择题等内容,欢迎下载使用。
2022届高三化学一轮复习考点特训非金属及其化合物3含解析: 这是一份2022届高三化学一轮复习考点特训非金属及其化合物3含解析,共27页。试卷主要包含了选择题,非选择题等内容,欢迎下载使用。
2022届高三化学一轮复习考点特训非金属及其化合物2含解析: 这是一份2022届高三化学一轮复习考点特训非金属及其化合物2含解析,共18页。试卷主要包含了选择题,非选择题等内容,欢迎下载使用。

