2022学年最新人教版九年级化学下册第九单元溶液期中复习试卷无答案
展开
这是一份2022学年最新人教版九年级化学下册第九单元溶液期中复习试卷无答案,共13页。试卷主要包含了单选题,填空题,计算题,实验探究等内容,欢迎下载使用。
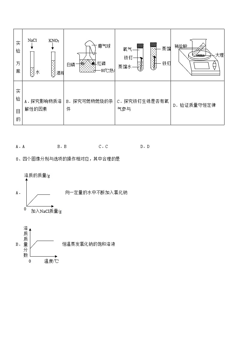
最新人教版九年级化学下册第九单元溶液期中复习试卷A4打印版(考试时间:90分钟,总分100分)班级:__________ 姓名:__________ 分数:__________一、单选题(每小题3分,共计24分)1、下列关于溶液的有关说法正确的是A.利用洗洁精的溶解作用洗去碗上的油污 B.饱和溶液降温都能析出晶体C.浓溶液都是饱和溶液 D.溶液都是均一、稳定的混合物2、配制溶液用的仪器是A.烧杯 B.酒精灯 C.铁架台 D.蒸发皿3、花生油、盐、面酱、醋是厨房中常用的调味品,将它们分别与足量水充分混合后,形成的混合物属于溶液的是①花生油 ②食盐 ③面酱 ④白醋A.①③ B.②③ C.①④ D.②④4、能与水混合形成溶液的是A.冰 B.蔗糖 C.植物油 D.粉笔灰5、下列说法中,错误的是A.将食盐溶于水后,溶质以分子形式存在 B.洗涤剂可乳化餐具上的油污C.物质在溶解的过程中,有的放热、有的吸热 D.汽油可溶解衣服上的油渍6、下列探究不需要进行对比实验的是A.物质溶解性的大小 B.利用红磷和白磷探究燃烧的条件C.二氧化锰能否加快过氧化氢分解速率 D.空气中氧气体积分数的测定7、根据下列实验方案进行实验,能达到实验目的的是实验方案实验目的A.探究影响物质溶解性的因素B.探究可燃物燃烧的条件C.探究铁钉生锈是否有氧气参与D.验证质量守恒定律 A.A B.B C.C D.D8、四个图像分别与选项的操作相对应,其中合理的是A. 向一定量的水中不断加入氯化钠B. 恒温蒸发氯化钠的饱和溶液C. 双氧水与二氧化锰反应D. 高温条件下一氧化碳还原化铜二、填空题(每小题4分,共计20分)1、根据所给氯化钠和碳酸钠的溶解度及溶解度曲线的信息,回答下列问题。温度/°C010203040溶解度氯化钠/g35.735.83636.336.6碳酸钠/g6101836.550(1)如图中表示Na2CO3溶解度曲线的是___________(填“A”或“B”),10℃时将3.5 g NaCl加入10g水中充分溶解,得到的是___________(填“饱和”或“不饱和”)溶液。(2)m点表示的意义是___________。(3)t2℃时将40g固体A加入50g水中,充分搅拌后,所得溶液的溶质质量分数为___________(结果精确到0.1%)。(4)若Na2CO3中混有少量的NaCl,提纯Na2CO3应采取的方法是___________(填“降温结晶”或“蒸发结晶”)。2、硝酸钾和氯化钠在不同温度下的溶解度如下表: 温度(℃)102030406080100溶解度(g/100g 水)硝酸钾20.931.645.864110169246氯化钠35.836.036.336.43738.439.8(1)10℃时,硝酸钾的溶解度___________(填“>”、“<”或“=”)氯化钠的溶解度。(2)20℃时,20 克氯化钠固体放入 50 克水中,所得溶液___________(填“是”或“不是”)饱和溶液,溶液的质量为___________克。(3)现有硝酸钾和氯化钠的固体混合物 146g,为了提纯其中的硝酸钾。设计如下实验:I.操作A 的名称是___________。II.原混合物中硝酸钾的纯度(质量分数)___________(列式即可)。III.若降温到 10℃,能否得到纯净的硝酸钾?请结合相关数据分析说明。___________3、海水中含有多种物质,某地海水中主要物顶含量如表1,表2为相关物质溶解度。表1某地海水中主要物质含量物质每100g海水所含质量水96.5氯化钠2.7硫酸钠0.2……表2温度(℃)20100氯化钠溶解度(g/100g水)36.039.8硫酸钠溶解度(g/100g水)20.242.5(1)20℃时,氯化钠的溶解度______硫酸钠的溶解度(填“>”“=”或“<”);(2)100℃时,硫酸钠的溶解度为______g/100g水;(3)晒干100g上述海水,所得固体中氯化钠的质量为______g,某化学兴趣小组欲从所得固体中提纯氯化钠,进行如下操作。(4)步骤1的名称为______;(5)如图表示步骤3过程中蒸发时间和析出固体的关系,由此可知,步骤2蒸发后所得氯化钠溶液是______(填“饱和”或“不饱和”)溶液;(6)为了得到尽可能多的纯净的氯化钠,理论上蒸发掉的水的质量约为______g(结果保留一位小数)。4、A、B、C三种固体物质的溶解度曲线如图所示。回答下列问题。(1)P点的意义为_____。(2)t2℃时分别把10gA、B、C加入50g水中,能形成饱和溶液的是_____。(3)将t1℃的A、B、C的饱和溶液分别升温到t2℃,所得溶液的溶质质量分数由大到小的顺序为_____。5、下图是实验室配制一定溶质质量分数的NaCl溶液的流程图。请回答:(1)应称量___________gNaCl,需加水___________mL。(2)若称量NaCl固体时指针向右偏转,则应___________直到天平平衡。(3)若量取水时,俯视读数,配出的溶液的溶质质量数___________(填“偏大”或“偏小”或“不变”)。三、计算题(每小题4分,共计36分)1、2011年3月11日,日本发生8.6级地震,震中位于日本本州岛仙台港东,震源深度约24千米,东京有强烈震感,地震引发海啸。为了防止灾后疫情的发生,在震区需要喷洒大量的消毒液。(1)800 kg质量分数为0.5%的过氧乙酸消毒液中,过氧乙酸的质量为________ kg。(2)要配制800 kg质量分数为0.5%的过氧乙酸消毒液,需质量分数为16%的过氧乙酸溶液的质量是多少?2、实验室常用过氧化氢溶液与二氧化锰混合制取氧气.现将2.5g二氧化锰放入盛有50g过氧化氢溶液的锥形瓶中,完全反应后,放出气体的质量与反应时间的关系如图所示.试求(1)完全反应后生成的氧气的质量为______g.(2)求过氧化氢溶液中过氧化氢的质量分数。3、请你仔细分析如图所示的实验过程和提供的数据,计算反应后所得溶液中溶质的质量分数是____?4、徐州地区石灰石资源丰富。某化学兴趣小组称取4.0g石灰石样品,把40g稀盐酸分4次加入样品中(假设杂质不反应也不溶解),得实验数据如下:稀盐酸的用量剩余固体的质量第一次加入10g3.0g第二次加入10g2.0g第三次加入10g1.0g第四次加入10g0.4g(1)4.0g石灰石样品中碳酸钙的质量是__________g。(2)求稀盐酸的溶质质量分数。(写出计算过程,结果精确到0.1%)5、50gCu、Zn混合物跟10%的稀硫酸恰好完全反应,生成氢气1g,求所得溶液中溶质的质量分数。(相对原子质量: H-1 S-32 O-16 Cu-64 Zn-65)6、实验室用34g5%的过氧化氢的水溶液和2g二氧化锰混合制取氧气。完全反应后剩余物质总质量为35.2g。请计算:(1)参加反应的过氧化氢的质量为___g。(2)生成氧气的质量是______?(请列式计算)7、配制500mL质量分数为10%的氢氧化钠溶液(密度为1.1g/cm3),需要氢氧化钠和水的质量各是多少?8、从一瓶氯化钾溶液中取出20克溶液,蒸干后得到2.8克的氯化钾固体。则这瓶溶液中溶质的质量分数为多少?(要求写出计算过程)9、过氧化氢溶液常用于家庭、医疗等方面,它具有杀菌、漂白、防腐和除臭等作用,医疗上常用3%的过氧化氢溶液消毒。若要配制500g溶质质量分数为3%的过氧化氢溶液,需溶质质量分数为30%的过氧化氢溶液多少g?需水多少g?四、实验探究(每小题5分,共计20分)1、为了研究物质的溶解现象,进行如下探究活动。探究I:将足量的碳酸钠、氯化钠和硝酸钾三种物质分别溶解在一定量的水中,溶解过程的温度变化如下图所示。探究II:实验①②③现象固体溶解,形成紫红色溶液固体溶解,形成紫红色溶液固体几乎不溶解探究III: 探究过程如下图所示:回答下列问题:(1)探究I中,溶解过程放出热量的物质是 __________ 。(2)对探究II中实验现象进行分析,需要做的对比是 ________ 。分析得出的结论之一是 __________ 。(3)探究III中,所得溶液一定属于饱和溶液的是 __________ 。通过该探究得出的结论是 __________ (答一点即可)。(4)在上述探究的基础上,同学们想通过探究,比较食盐和氯化铵在水中的溶解度大小,探究方案应该是 __________ 。2、(活动探究二)某小组同学在协助老师整理化学试剂时,发现一瓶标签残缺的无色液体(如下图)(温馨提示:标签上的5%表示该混合物中主要成分所占的质量分数)。他们对此瓶无色液体是什么产生了兴趣,于是进行了如下探究。(大胆猜想)猜想一:水 猜想二: 过氧化氢溶液小组同学对标签又进行了仔细的观察、分析,他们一致认为/猜想一不合理。理由是_____(设计方案)同学们结合所学知识设计出如下探究方案:向盛有少量二氧化锰的试管中加入适量的该液体,并将带火星的木条放在试管口。(实验与事实)按上述方案进行实验,发现有大量气泡产生,带火星的木条复燃。(结论与解释)(1)以上事实证明猜想_____是正确的;(2)产生气体的反应可用化学方程式表示为_____。(反思与评价)(1)在实验中,某同学提出应该先将气体收集,然后用带火星的木条检验,你认为 _____(填“有”或“没有”)必要。(2)为避免在今后的实验中出现标签残缺的情况,在倾倒液体时应注意_____。(拓展与迁移) 根据探究结果,重新贴好标签。标签上化学式中氧元素的化合价为_____价(已知氢元素显+1价)。3、 “对比实验”是科学探究常用的方法,某化学兴趣小组的同学进行了如下探究。(实验1)探究相同条件下同种溶质在不同溶剂中的溶解性(如图1)(提示:本实验所用汽油与碘均不发生化学反应,汽油的密度比水小)根据实验步骤、实验操作图示、相关实验现象填写表格。实验操作图示实验结论或解释①由图b所示现象可知:碘____(选填“不”或“微”或“易”)溶于水。②图c所示试管中液体分层。上层紫红色溶液的名称是____。说明碘在汽油中的溶解性比在水中____。(选填“强”或“弱”) (实验2)探究铁生锈的条件(如图)(1)实验Ⅴ在软塑料瓶中完成的,一周后可观察到____及铁钉生锈,靠近水边附近部分锈蚀得最厉害。由此可知:铁生锈实际是铁与____(填化学式)共同作用的结果。(2)对比分析实验Ⅲ、Ⅳ可知,铁生锈速率与____有关。(3)实验Ⅵ还可用来完成____(填实验名称)。(实验3)铁的冶炼与利用是学习和研究化学的重要课题(如图3、图4)。(1)图3为化学实验室模拟炼铁的实验装置图,该装置中酒精灯的作用是____,写出玻璃管中发生反应的化学方程式____,该反应中被氧化的物质是____(填化学式),反应前后固体减少的质量____ (填“大于”“等于”或“小于”)生成的二氧化碳中氧元素质量。(2)图4是竖炉炼铁的工业流程图,“燃烧室”中甲烷燃烧的化学方程式为____, 图4中处理高炉尾气的方法是____。4、某校兴趣小组的同学,利用家庭常用的调味品味精做了以下实验。查阅资料:味精能溶于水,它的鲜味来自于其中的主要成分“谷氨酸钠”(化学式是,易溶于水,与硝酸银溶液不反应),另外还含有氯化钠,其它成分不考虑。(1)称取5.0g味精配制成50g溶液,量取蒸馏水的量筒规格是______(填字母)。A 5mL B 10mL C 50mL D 100mL(2)下图是配制过程,正确的操作顺序为______(填编号)。(3)为测定味精中氯化钠的质量分数,进行如下实验:①向所配制的50g溶液中加入硝酸银溶液充分反应,然后精确测定氯化银沉淀质量,从而计算该味精中氯化钠的质量分数。检验沉淀是否完全的方法是:静置后,在上层清液中加入______(填化学式)溶液,观察是否有沉淀生成。②在其它操作均正确的情况下,若在配制溶液过程中,仰视刻度量取蒸馏水,则所配制的溶液中,谷氨酸钠的质量分数______(填“偏大”、“偏小”或“无影响”),所测定的味精中氯化钠的质量分数______(填“偏大”、“偏小”或“无影响”)。
相关试卷
这是一份2022学年最新人教版九年级化学下册第九单元溶液期中复习试卷无答案,共11页。试卷主要包含了单选题,填空题,计算题,实验探究等内容,欢迎下载使用。
这是一份2022学年最新人教版九年级化学下册第九单元溶液期中复习试卷无答案,共11页。试卷主要包含了单选题,填空题,计算题,实验探究等内容,欢迎下载使用。
这是一份2022学年最新人教版九年级化学下册第九单元溶液期中复习试卷无答案,共13页。试卷主要包含了单选题,填空题,计算题,实验探究等内容,欢迎下载使用。

