高考化学一轮复习第12章有机化学基础第4讲基本营养物质有机高分子化合物训练含解析
展开1.(天津卷)下列对氨基酸和蛋白质的描述正确的是( )
A.蛋白质水解的最终产物是氨基酸
B.氨基酸和蛋白质遇重金属离子均会变性
C.α氨基丙酸与α氨基苯丙酸混合物脱水成肽,只生成2种二肽
D.氨基酸溶于过量氢氧化钠溶液中生成的离子,在电场作用下向负极移动
A [蛋白质水解的最终产物是氨基酸,A项正确;只有蛋白质遇重金属离子会变性,氨基酸不变性,B项错误;α氨基丙酸和α氨基苯丙酸自身脱水可形成2种二肽,二者相互脱水可形成2种二肽,故共生成4种二肽,C项错误;氨基酸有两性,与氢氧化钠溶液反应生成氨基酸钠,阴离子在电场作用下向正极移动,D项错误。]
2.(2021·湖南长郡中学检测)下列说法正确的是( )
A.在紫外线、饱和Na2SO4、CuSO4溶液、福尔马林等作用下,蛋白质均会发生变性
B.油脂属于高分子化合物,是混合物
C.在一定条件下,氨基酸之间能发生反应,合成更加复杂的化合物
D.检验淀粉在稀硫酸催化条件下水解产物的方法是:取适量水解液于试管中,加入少量新制Cu(OH)2悬浊液,加热,观察是否有红色沉淀
C [饱和Na2SO4溶液可使蛋白质发生盐析,A错误;油脂相对分子质量较小,不属于高分子化合物,B错误;氨基酸含有氨基、羧基,可发生取代、缩聚反应,可生成二肽、多肽或蛋白质,C正确;淀粉是在酸性条件下水解,而葡萄糖和新制Cu(OH)2悬浊液反应必须在碱性条件下,所以用新制氢氧化铜悬浊液检验葡萄糖时要先中和酸,否则无法成功,D错误。]
3.(2019·北京卷)交联聚合物P的结构片段如图所示。下列说法不正确的是(图中表示链延长)( )
A.聚合物P中有酯基,能水解
B.聚合物P的合成反应为缩聚反应
C.聚合物P的原料之一丙三醇可由油脂水解获得
D.邻苯二甲酸和乙二醇在聚合过程中也可形成类似聚合物P的交联结构
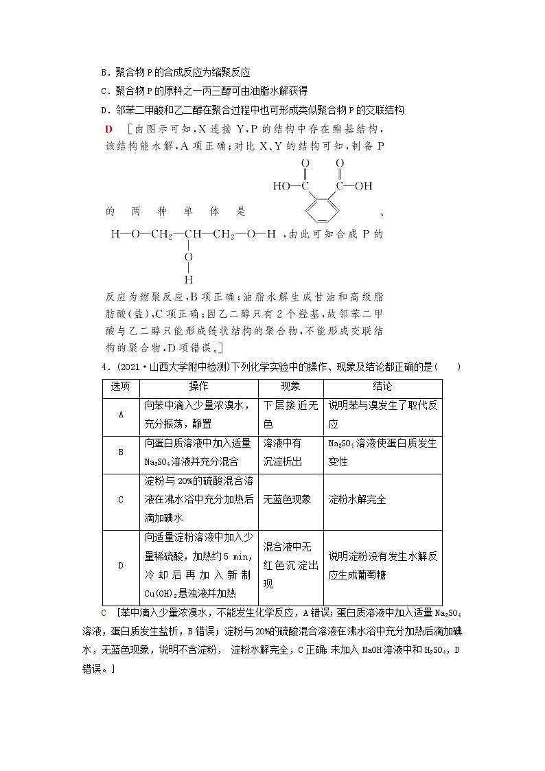
4.(2021·山西大学附中检测)下列化学实验中的操作、现象及结论都正确的是( )
C [苯中滴入少量浓溴水,不能发生化学反应,A错误;蛋白质溶液中加入适量Na2SO4溶液,蛋白质发生盐析,B错误;淀粉与20%的硫酸混合溶液在沸水浴中充分加热后滴加碘水,无蓝色现象,说明不含淀粉, 淀粉水解完全,C正确;未加入NaOH溶液中和H2SO4,D错误。]
C [淀粉水解生成了C12H22O11,C12H22O11属于二糖,A项正确;化合物X是葡萄糖,葡萄糖属于还原性糖,B项正确;葡萄糖发酵生成乙醇和二氧化碳,化学方程式为C6H12O6 eq \(――→,\s\up7(酒化酶)) 2C2H5OH+2CO2↑,C项错误;乙醇能溶于水,分离互溶且沸点相差较大的液体混合物可用蒸馏的方法,D项正确。]
6.(2021·安徽合肥一中检测)以淀粉为基本原料可制备许多物质,如
下列有关说法中正确的是( )
A.淀粉是糖类物质,有甜味,反应①是水解反应
B.反应③是消去反应,反应④是加聚反应,反应⑤是取代反应
C.乙烯、聚乙烯分子中均含有碳碳双键,均可被酸性KMnO4溶液氧化
D.在加热条件下,可用银氨溶液将葡萄糖、乙醇区别开
D [淀粉没有甜味,A错误;反应⑤是氧化反应,B错误;聚乙烯分子中没有碳碳双键,C错误;葡萄糖可与银氨溶液反应生成银镜,乙醇不能,D正确。]
7.(2021·北京东城区联考)合成导电高分子材料PPV的反应:
下列说法正确的是( )
A.合成PPV的反应为加聚反应
B.PPV与聚苯乙烯具有相同的重复结构单元
C.PPV是聚苯乙炔
D.通过质谱法测定PPV的平均相对分子质量,可得其聚合度
A.M的一种单体的分子式可能为C9H10O2
B.M完全水解后生成物均为小分子有机物
C.可以通过加聚反应和缩聚反应合成M
D.碱性条件下,1 ml M完全水解消耗NaOH的物质的量为2 ml
C [M没有分子式为C9H10O2的单体,A项错误;M的水解产物中含高分子化合物,B项错误;M为高分子化合物,碱性条件下,1 ml M完全水解消耗NaOH的物质的量远大于2 ml,D项错误。]
9.(2021·山东青岛二中检测)某研究小组以乙炔为主要原料,采用以下路线合成药物M和高聚物N:
请回答下列问题:
(1)M中含有的官能团有____________(填官能团的名称)。
(2)若反应①的原子利用率为100%,则A的名称为________________。
(3)D的结构简式为______________,反应③的条件是____________________,反应⑤的反应类型是____________________。
(4)写出D→E的化学方程式:___________________________________。
(5)写出同时符合下列条件的D的所有同分异构体的结构简式:_______________。
①属于酚类化合物,且是苯的对位二元取代物;
②能发生银镜反应和水解反应。
(6)以CH3CHO为原料可合成N,请设计合成路线(无机试剂及溶剂任选)。合成路线的书写格式参照如下示例流程:
CH3CH2OH eq \(――→,\s\up7(浓硫酸),\s\d5(170 ℃)) H2C===CH2 eq \(――→,\s\up7(Br2)) BrH2C—CH2Br
10.(2021·辽宁大连检测)治疗癌症的有机小分子酯类药物X被批准使用。以芳香族化合物A为主要原料合成X的路线如下:
回答下列问题:
(1)A的名称是________;G中官能团名称是_____________________________。
(2)C在一定条件下反应生成高分子化合物,该反应的化学方程式为_________________。
(3)D生成E的反应类型为____________。
(4)X的结构简式为______________。
11.(2021·江苏南京调研)下面是用常见有机物A(CH3OH)合成吸水材料与聚酯纤维的流程:
回答下列问题:
(1)B中含氧官能团的名称是__________。D和E的结构简式分别是________、______________。
(2)D―→E的反应类型是________;生成吸水材料的反应类型是________。
(3)F+A―→G的化学方程式是______________________。
(4)CH3COOH+CH≡CH―→B的化学方程式是___________________________,
反应类型是__________。
(5)B生成高分子C的化学方程式是_________________________。
(6)G―→聚酯纤维的化学方程式是___________________,反应类型是__________。
选项
操作
现象
结论
A
向苯中滴入少量浓溴水,充分振荡,静置
下层接近无色
说明苯与溴发生了取代反应
B
向蛋白质溶液中加入适量Na2SO4溶液并充分混合
溶液中有
沉淀析出
Na2SO4溶液使蛋白质发生变性
C
淀粉与20%的硫酸混合溶液在沸水浴中充分加热后滴加碘水
无蓝色现象
淀粉水解完全
D
向适量淀粉溶液中加入少量稀硫酸,加热约5 min,冷却后再加入新制Cu(OH)2悬浊液并加热
混合液中无
红色沉淀出现
说明淀粉没有发生水解反应生成葡萄糖
人教版高考化学一轮复习第11章有机化学基础第4讲生命中的基础有机物合成有机高分子化合物含答案: 这是一份人教版高考化学一轮复习第11章有机化学基础第4讲生命中的基础有机物合成有机高分子化合物含答案
高考化学一轮复习方案:第09章有机化学基础(必修2+选修5) 4 第4讲 达标训练 (含详解): 这是一份高考化学一轮复习方案:第09章有机化学基础(必修2+选修5) 4 第4讲 达标训练 (含详解),共8页。试卷主要包含了选择题,非选择题等内容,欢迎下载使用。
2022高考化学一轮复习第12章有机化学基础第2讲烃和卤代烃训练含解析: 这是一份2022高考化学一轮复习第12章有机化学基础第2讲烃和卤代烃训练含解析,共12页。试卷主要包含了已知等内容,欢迎下载使用。

