专题27 难溶电解质的溶解平衡 常考点归纳与变式演练 学案 高中化学 二轮复习 人教版(2022年)
展开1.题型有选择题和非选择题。
2.高考的考查点主要有沉淀溶解平衡的建立和移动,溶度积的应用及其影响因素,沉淀反应在生产、科研、环保中的应用等。
热点题型一:沉淀溶解平衡及其影响因素
热点题型二:溶度积的相关计算
热点题型三:溶度积的应用
热点题型四:沉淀溶解平衡图像分析
热点题型五:电解质溶液中的四大平衡常数
热点题型一:沉淀溶解平衡及其影响因素
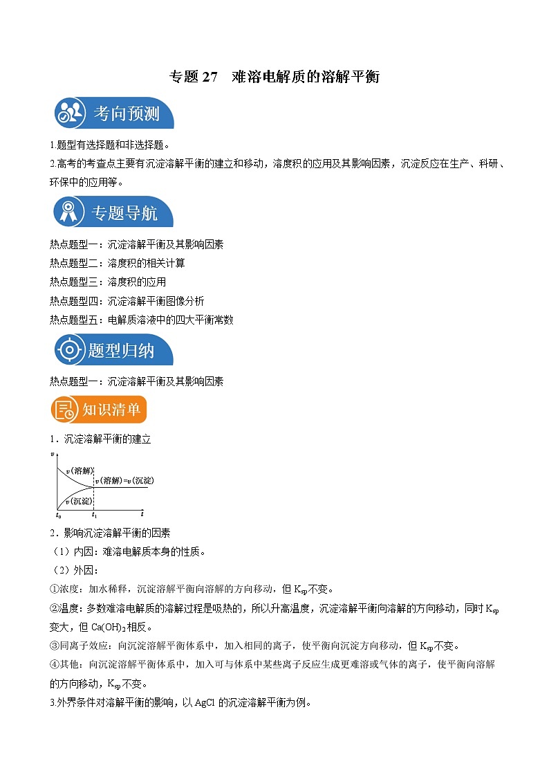
1.沉淀溶解平衡的建立
2.影响沉淀溶解平衡的因素
(1)内因:难溶电解质本身的性质。
(2)外因:
①浓度:加水稀释,沉淀溶解平衡向溶解的方向移动,但Ksp不变。
②温度:多数难溶电解质的溶解过程是吸热的,所以升高温度,沉淀溶解平衡向溶解的方向移动,同时Ksp变大,但Ca(OH)2相反。
③同离子效应:向沉淀溶解平衡体系中,加入相同的离子,使平衡向沉淀方向移动,但Ksp不变。
④其他:向沉淀溶解平衡体系中,加入可与体系中某些离子反应生成更难溶或气体的离子,使平衡向溶解的方向移动,Ksp不变。
3.外界条件对溶解平衡的影响,以AgCl的沉淀溶解平衡为例。
AgCl(s)⇌Ag+(aq)+Cl-(aq) ΔH>0
【例1】难溶电解质在水中达到沉淀溶解平衡时,下列说法中不正确的
A.溶液中不存在难溶电解质离子
B.沉淀的速率和溶解的速率相等
C.继续加入难溶电解质,溶液中各离子浓度不变
D.一定条件下可以转化为更难溶的物质
【答案】A
【解析】A.难溶电解质在水中达到沉淀溶解平衡时,会有少部分电解质发生电离,得到相应的离子,A错误;B.达到沉淀溶解平衡时,沉淀的速率和溶解的速率相等,各离子浓度保持不变,B正确;C.达到沉淀溶解平衡时,已经达到难溶电解质的溶解限度,溶液为饱和溶液,加入难溶电解质会以沉淀的形式存在,对于溶液中各离子的浓度无影响,C正确;D.更难溶的物质溶度积常数更小,更容易形成,一定条件下可以转化为更难溶的物质,D正确;答案选A。
【例2】除了酸以外,某些盐也能溶解沉淀。利用下表三种试剂进行试验,相关分析不正确的是( )
A.向①中加入酚酞显红色说明物质的“不溶性”是相对的
B.分别向少量Mg(OH)2沉淀中加入适量等体积②、③均能使沉淀快速彻底溶解
C.①、③混合后发生反应:Mg(OH)2(s)+2NHMg2++2NH3·H2O
D.向①中加入②, c(OH-)减小,Mg(OH)2溶解平衡正向移动
【答案】B
【解析】A、Mg (OH)2是难溶电解质,在水中有少量的溶解,而且电离出氢氧根离子,溶液显弱碱性,所以没有绝对不溶的物质,故A正确;B、Mg(0H)2沉淀与HCl发生中和反应,反应较快;Mg(OH)2沉淀电离出来的氢氧根离子与NH4C电离的铵根离子结合生成弱电解质,反应较慢,故B错误;C、NH4+能结合Mg(OH)2电离的氢氧根离子,生成弱电解质NH3•H2O,所以①、③混合后发生反应:Mg(OH)2(s)+2NH4+⇌Mg2++2NH3•H2O,故C正确;D、在Mg(OH)2的悬浊液中存在沉淀溶解平衡:Mg(OH)2(s)⇌Mg2+(aq)+2OH-(aq),所以向①中加入②,c(OH-)减小,Mg(0H)2溶解平衡正向移动,故D正确;故选B。
【变式1】将AgCl分别加入盛有:①5mL水;②6mL0.5 ml/LNaCl溶液;③10mL0.2 ml/LCaCl2溶液;④50mL0.1 ml/L盐酸的烧杯中,均有固体剩余,各溶液中c(Ag+)从大到小的顺序排列正确的是
A.④③②①B.②③④①
C.①④③②D.①③②④
【答案】C
【解析】①水中没有Cl‒,即5mL水对AgCl的沉淀溶解平衡没有抑制作用,①中c(Ag+)最大;②6mL0.5 ml/LNaCl溶液中含有Cl‒,且c(Cl‒)=0.5ml/L,对AgCl的沉淀溶解平衡有抑制作用,则②中c(Ag+)小于①中c(Ag+);③10mL0.2 ml/LCaCl2溶液中含有Cl‒,且c(Cl‒)=,对AgCl的沉淀溶解平衡有抑制作用,则②中c(Ag+)小于③中c(Ag+);④50mL0.1 ml/L盐酸中含有Cl‒,且c(Cl‒)=0.1 ml/L,对AgCl的沉淀溶解平衡有抑制作用,则④中c(Ag+)大于③中c(Ag+);综上所述,各溶液中c(Ag+)从大到小的顺序为①④③②,C项正确。答案选C。
【变式2】将一定量的放入水中,对此有关的叙述正确的是
A.不溶于水,所以固体质量不会减少
B.的电离方程式为:
C.加水或加入溶液,Ksp不变,沉淀溶解平衡不移动
D.体系中存在平衡:
【答案】D
【解析】A.不溶于水,是相对的,在水中存在溶解平衡,固体质量会减少,故A错误;B.硫酸钡为强电解质,的电离方程式为,故B错误;C.加水或加入溶液,溶液中参与平衡的离子浓度发生改变,故平衡移动,但温度不变,则Ksp不变,故C错误;D.难溶电解质存在溶解平衡,体系中存在平衡:,故D正确;故答案为D。
热点题型二:溶度积的相关计算
1.溶度积的相关计算
(1)溶度积和离子积:以AmBn(s)mAn+(aq)+nBm-(aq)为例:
(2)已知溶度积求溶解度
以AgCl(s)Ag+(aq)+Cl−(aq)为例,已知Ksp,则饱和溶液中c(Ag+)=c(Cl−)=,结合溶液体积即可求出溶解的AgCl的质量,利用公式=即可求出溶解度。
(3)已知溶解度求溶度积
已知溶解度S(因为溶液中溶解的电解质很少,所以溶液的密度可视为1 g·cm−3),则100 g水即0.1 L溶液中溶解的电解质的质量m为已知,则1 L溶液中所含离子的物质的量(离子的物质的量浓度)便可求出,利用公式即可求出Ksp。
(4)两溶液混合是否会产生沉淀或同一溶液中可能产生多种沉淀时判断产生沉淀先后顺序的问题,均可利用溶度积的计算公式或离子积与浓度积的关系加以判断。
注意:
(1)Ksp只与难溶电解质的性质和温度有关,与沉淀的量无关。
(2)溶液中离子浓度的变化只能使平衡移动,并不能改变溶度积。
(3)沉淀的生成和溶解这两个相反过程相互转化的条件是离子浓度的大小,改变反应所需的离子浓度,可使反应向着所需的方向转化。
(4)只有组成相似的物质(如AgCl与AgI、CaCO3与BaCO3),才能用Ksp的相对大小来判断物质溶解度的相对大小。
【例1】化学上常认为残留在溶液中的离子浓度≤1×10-5ml/L时,沉淀就已达完全。已知:常温下Ksp[M(OH)2]=1×10-21ml3/L3。则溶液中M2+沉淀完全时的pH最小值为
A.7B.4C.5D.6
【答案】D
【解析】Ksp[M(OH)2]=c(M2+)×c2(OH-)=1×10-21ml3/L3,当M2+沉淀完全时c(M2+)≤1×10-5ml/L,c2(OH-)==1×10-16ml2/L2,c(OH-)=1×10-8ml/L,常温下c(H+)==1×10-6ml/L,pH≥6,综上所述,答案为D。
【例2】废旧锂离子电池经处理得到的正极活性粉体中含有Li2O、NiO、C2O3、MnO2、Fe、C、Al、Cu等。采用如图工艺流程可从废旧锂离子电池中分离回收钴、镍、锰,制备正极材料的前驱体(NiCO3·CCO3·MnCO3)。
回答下列问题:
“除铝”时反应的离子方程式为_______。萃余液中C2+的浓度为0.33ml·L-1,通过计算说明,常温下除铝控制溶液pH为4.5,是否造成C的损失_______(列出算式并给出结论)已知:(Ksp[C(OH)2]=5.9×10-15)
【答案】
<5.9×10-15,不会造成C的损失
【解析】“除铝”时是铝离子和氨水反应生成氢氧化铝沉淀,反应的离子方程式为;萃余液中C2+的浓度为0.33ml·L-1,常温下除铝控制溶液pH为4.5,,根据公式计算,<5.9×10-15,不会造成C的损失。
【变式1】请按要求回答下列问题:
(1)已知25 ℃时,Ksp[Mg(OH)2]=1.8×10-11,Ksp[Cu(OH)2]=2.2×10-20.在25 ℃下,向浓度均为0.1 ml·L-1的MgCl2和CuCl2混合溶液中逐滴加入氨水,先生成___________沉淀(填化学式),生成该沉淀的离子方程式为___________。
(2)25 ℃时,向0.01 ml·L-1的MgCl2溶液中,逐滴加入浓NaOH溶液,刚好出现沉淀时,溶液的pH为___________;当Mg2+完全沉淀时,溶液的pH为___________(忽略溶液体积变化,已知lg 2.4=0.4,lg 7.5=0.9)。
(3)已知25 ℃时,Ksp(AgCl)=1.8×10-10,则将AgCl放在蒸馏水中形成饱和溶液,溶液中的c(Ag+)约为___________ ml·L-1。
(4)已知25 ℃时,Ksp[Fe(OH)3]=2.79×10-39,该温度下反应Fe(OH)3+3H+Fe3++3H2O的平衡常数K=___________。
【答案】(1)Cu(OH)2 Cu2++2NH3·H2O=Cu(OH)2↓+2NH
(2) 9.65 11.15
(3)1.3×10-5
(4)2.79×103
【解析】(1)因为Ksp[Cu(OH)2]< Ksp[Mg(OH)2],所以先生成Cu(OH)2沉淀,生成该沉淀的离子方程式为Cu2++2NH3·H2O=Cu(OH)2↓+2NH。答案为:Cu(OH)2;Cu2++2NH3·H2O=Cu(OH)2↓+2NH;(2)25 ℃时,向0.01 ml·L-1的MgCl2溶液中,逐滴加入浓NaOH溶液,刚好出现沉淀时,
Ksp[Mg(OH)2]=c(Mg2+)∙c2(OH-)=0.01×c2(OH-)=1.8×10-11,c(OH-)=ml/L,c(H+)=,则由lg 2.4=0.4,lg 7.5=0.9可求出lg2=0.3,lg3=0.5,从而求出lg18=1.3,pH=9.65;当Mg2+完全沉淀时,Ksp[Mg(OH)2]=c(Mg2+)∙c2(OH-)=10-5×c2(OH-)=1.8×10-11,c(OH-)=ml/L,c(H+)=,则由lg 2.4=0.4,lg 7.5=0.9可求出lg2=0.3,lg3=0.5,从而求出lg1.8=0.3,pH=11.15.答案为:9.65;11.15;(3)已知25 ℃时,Ksp(AgCl)=1.8×10-10,则将AgCl放在蒸馏水中形成饱和溶液,溶液中的c(Ag+)∙c(Cl-)= c2(Ag+)= Ksp(AgCl)=1.8×10-10,c(Ag+)约为1.3×10-5ml·L-1.答案为:1.3×10-5ml·L-1;(4)已知25 ℃时,Ksp[Fe(OH)3]=2.79×10-39,该温度下反应Fe(OH)3+3H+Fe3++3H2O的平衡常数K===2.79×103.答案为:2.79×103。
【变式2】已知,,。某溶液中含有Ag+、Cu2+和Sb3+,浓度均为0.010ml/L,向该溶液中逐滴加入0.010ml/L的Na2S溶液时,三种阳离子产生沉淀的先后顺序为
A.Ag+、Cu2+、Sb3+B.Cu2+、Ag+、Sb3+
C.Sb3+、Ag+、Cu2+D.Ag+、Sb3+、Cu2+
【答案】A
【解析】根据溶度积常数求生成饱和溶液的S2 -物质的量浓度,S2 -物质的量浓度越小则越先沉淀。沉淀Ag+时,沉淀Cu2+时,沉淀Sb3+时,,则三种阳离子产生沉淀的先后顺序为Ag+、Cu2+、Sb3+,故答案选A。
热点题型三:溶度积的应用
1.沉淀的生成
原理:当Qc>Ksp时,难溶电解质的溶解平衡向左移动,就会生成沉淀。
(1)调节pH法:如除去NH4Cl溶液中的FeCl3杂质,可加入氨水调节pH至3~4,离子方程式为Fe3++3NH3·H2O===Fe(OH)3↓+3NHeq \\al(+,4)。
(2)沉淀剂法:如用H2S沉淀Cu2+,离子方程式为H2S+Cu2+===CuS↓+2H+。
注意:用沉淀法除杂不可能将杂质离子全部通过沉淀除去。一般认为残留在溶液中的离子浓度小于1×10-5 ml·L-1时,沉淀已经完全。
2.沉淀的溶解
原理:当Qc<Ksp时,难溶电解质的溶解平衡向右移动,沉淀就会溶解。
(1)酸溶解法:如CaCO3溶于盐酸,离子方程式为CaCO3+2H+===Ca2++H2O+CO2↑。
(2)盐溶液溶解法:如Mg(OH)2溶于NH4Cl溶液,离子方程式为Mg(OH)2+2NHeq \\al(+,4)===Mg2++2NH3·H2O。
(3)有些金属硫化物(CuS、HgS等)不溶于非氧化性酸,只能溶于氧化性酸,通过减小c(S2−)而达到沉淀溶解的目的。如3CuS+8HNO3(稀)3Cu(NO3)2+3S↓+2NO↑+4H2O。
(4)配位溶解法:如AgCl溶于氨水,离子方程式为AgCl+2NH3·H2O===[Ag(NH3)2]++Cl-+2H2O。
3.沉淀的转化
实质:沉淀溶解平衡的移动。
条件:两种沉淀的溶度积不同,溶度积大的可以转化为溶度积小的。
应用:锅炉除垢、矿物转化等。
注意:
(1)由难溶的沉淀转化为更难溶的沉淀是比较容易实现的一种转化,如在AgCl悬浊液中,加入KI溶液后,沉淀变黄,再加入Na2S溶液,沉淀变黑
(2)由难溶的沉淀转化为易溶的沉淀是比较难以实现的一种转化,转化的前提是“两种沉淀的溶解度相差不是很大”。如虽然Ksp(BaSO4)
A.同温度下,CuS的溶解度大于FeS的溶解度
B.同温度下,向饱和FeS溶液中加入少量Na2S固体后,Ksp(FeS)变小
C.向含有等物质的量的FeCl2和CuCl2的混合溶液中逐滴加入Na2S溶液,最先出现的沉淀是FeS
D.除去工业废水中的Cu2+和Hg2+,可以选用FeS作沉淀剂
【答案】D
【解析】A.由于FeS的Ksp大,且FeS与CuS的Ksp表达式是相同类型的,因此FeS的溶解度比CuS的大,错误;B.Ksp不随浓度变化而变化,它只与温度有关,错误;C.先达到CuS的Ksp,先出现CuS沉淀,错误;D.向含有Cu2+的工业废水中加入FeS,FeS会转化为更难溶的CuS和HgS,可以用FeS作沉淀剂,正确。故选D。
【例2】工业上向氨化的CaSO4悬浊液中通入适量CO2,可制取(NH4)2SO4,其流程如图所示。已知CaSO4的KSP=9.1×10-4,CaCO3的KSP=2.8×10-4。请回答:
(1)向甲中通入过量CO2__________(填“有”或“不”)利于CaCO3和(NH4)2SO4的生成,原因是_________________。
(2)直接蒸干滤液得到的(NH4)2SO4主要含有的杂质是____________(填含量最多的一种)。
(3)锅炉水垢中含有的CaSO4,可先用Na2CO3溶液浸泡,使之转化为疏松、易溶于酸的CaCO3,而后用酸除去。
①CaSO4转化为CaCO3的离子方程式为___________________________;②请分析CaSO4转化为CaCO3的原理:___________________________。
【答案】(1)不 通入过量的CO2会使CO32-转化为HCO3-,从而CO32-浓度减小,不利于CaSO4转化为CaCO3 (NH4)2CO3
(2)CaSO4(s)+CO32-(aq)⇌CaCO3(s)+SO42-(aq)
CaSO4存在沉淀溶解平衡CaSO4(s)⇌Ca2+(aq)+SO42-(aq),当加入Na2CO3溶液后,CO32-与Ca2+结合生成溶度积更小的CaCO3沉淀,溶液中Ca2+浓度减少,使CaSO4的溶解平衡向溶解的方向移动
【解析】(1)CO2与CO32-反应转化为HCO3-,从而使CO32-浓度减小,不利于CaSO4转化为CaCO3;所以通入过量的CO2不利于CaCO3和(NH4)2SO4的生成,故答案为:不;通入过量的CO2会使CO32-转化为HCO3-,CO32-浓度减小,不利于CaSO4转化为CaCO3;(2)溶液中存在CO32-、SO42-、NH4+,直接蒸干滤液得到的(NH4)2SO4主要含有的杂质是(NH4)2CO3,答案为:(NH4)2CO3;(3)①Na2CO3与CaSO4反应生成CaCO3和Na2SO4,化学方程式为:
CaSO4(s)+CO32-(aq)⇌CaCO3(s)+SO42-(aq),答案为:CaSO4(s)+CO32-(aq)⇌CaCO3(s)+SO42-(aq);②已知CaSO4的Ksp=9.1×10-4,CaCO3的Ksp=2.8×10-4,CaSO4存在沉淀溶解平衡CaSO4(s)⇌Ca2+(aq)+SO42-(aq),加Na2CO3溶液后,CO32-与Ca2+结合生成溶度积更小的CaCO3沉淀,溶液中Ca2+浓度减少,使CaSO4的溶解平衡向溶解的方向移动,从而转化为CaCO3,故答案为:CaSO4存在沉淀溶解平衡CaSO4(s)⇌Ca2+(aq)+SO42-(aq),当加入Na2CO3溶液后,CO32-与Ca2+结合生成溶度积更小的CaCO3沉淀,溶液中Ca2+浓度减少,使CaSO4的溶解平衡向溶解的方向移动。
【变式1】将氨水滴加到盛有AgCl的试管中直至AgCl完全溶解。对上述过程,下列叙述或解释中正确的是( )
A.所得溶液中c(Ag+)·c(Cl-)>Ksp(AgCl)
B.上述实验说明Cl-与NH间有很强的结合力
C.所得溶液中形成了难电离的物质
D.上述过程中NH3·H2O的电离常数增大
【答案】C
【解析】A.一水合氨和溶解的AgCl反应生成络合物Ag(NH3)2OH,故A错误;B.反应生成Ag(NH3)2OH,说明Ag+和NH3有很强的结合力,故B错误;C.一水合氨和溶解的AgCl反应生成络合物Ag(NH3)2OH,说明Ag(NH3)2OH比AgCl更难电离,故C正确;D.弱电解质的电离平衡常数只与温度有关,温度不变,一水合氨电离平衡常数不变,故D错误;故选C。
【变式2】某温度下,Fe(OH)3(s)、Cu(OH)2(s)分别在溶液中达到沉淀溶解平衡后,改变溶液pH,金属阳离子浓度的变化如图所示。据图分析,下列判断正确的是
A.升温可使溶液由a点变到b点
B.Ksp[Cu(OH)2]=1.010-20
C.c点变成d点,可以往溶液中加少许Cu(OH)2固体
D.FeCl3溶液中含有少量Cu2+,可以通过调节溶液pH除去
【答案】B
【解析】A.a、b点温度相同,所以升高温度不能使溶液由a点变为b点,可以通过调节溶液的pH值实现,A错误;B.c点c(H+)=10-4.5ml/L,c(OH-)=ml/L=10-9.5ml/L,c(Cu2+)=0.1ml/L,Ksp[Cu(OH)2]=c(Cu2+)•c2(OH-)=0.1×(10-9.5)2=1.0×10-20,B正确;C.c点为饱和溶液,d点为不饱和度溶液,向d点加入少许Cu(OH)2固体,溶液为过饱和溶液,析出Cu(OH)2固体,不能实现c点变为d点,C错误;D.Cu2+沉淀时Fe3+已经完全沉淀,根据图知,不能通过调节溶液pH除去FeCl3溶液中含有少量Cu2+,D错误;故答案为:B。
热点题型四:沉淀溶解平衡图像分析
1.第一步:明确图像中纵、横坐标的含义。纵、横坐标通常是难溶物溶解后电离出的离子浓度。
2.第二步:理解图像中线上的点、线外点的含义。
①以氯化银为例,在该沉淀溶解平衡图像上,曲线上任意一点都达到了沉淀溶解平衡状态,此时Q=Ksp。在温度不变时,无论改变哪种离子的浓度,另一种离子的浓度只能在曲线上变化,不会出现在曲线外的点。
②曲线上方区域的点均为饱和溶液与沉淀共存的体系,此时Q>Ksp。
③曲线下方区域的点均为不饱和溶液,此时Q
(1)溶液在蒸发时,离子浓度的变化分两种情况:a.原溶液不饱和时,离子浓度要增大都增大;b.原溶液饱和时,离子浓度都不变。
(2)溶度积常数只是温度的函数,与溶液中溶质的离子浓度无关,在同一曲线上的点,溶度积常数相同。
【例1】25℃时,Ag2CO3在水中的沉淀溶解平衡曲线如右图所示(已知Ksp(AgCl)=1.8×10-10),下列说法正确的是
A.根据图示可计算出Ksp(Ag2CO3)=9×10-9
B.向Ag2CO3饱和溶液中加入K2CO3饱和溶液,可以使Y点移到X点
C.反应Ag2CO3(s)+2Cl-(aq)2AgCl(s)+CO32-(aq)化学平衡常数K=2.5×108
D.在0.001ml/LAgNO3溶液中滴入同浓度的KCl和K2CO3的混合溶液,CO32-先沉淀
【答案】C
【解析】A、根据图示,Ksp(Ag2CO3)=c2(Ag+)×c9CO32-)=(9×10-4)2×10-5=8.1×10-12,故A错误;B、向饱和碳酸银溶液中加入饱和碳酸钾溶液,c(CO32-)浓度增大,c(Ag+)降低,但X和Y的c(Ag+)相同,故B错误;C、K=c(CO32-)/c2(Cl-)==[c2(Ag+)×c(CO32-)]/[c2(Ag+)×c2(Cl-)]=8.1×10-12/(1.8×10-10)2=2.5×108,故C正确;D、设溶液浓度为aml·L-1,生成Ag2CO3,需要c(CO32-)最小浓度为ml·L-1=8.1×10-12/(10-3)2ml·L-1=8.1×10-6ml·L-1, 生成AgCl,,需要的c(Cl-)最小为Ksp(AgCl)/c(Ag+)ml·L-1=1.8×10-10/10-3ml·L-1=1.8×10-7ml·L-1,因此Cl-先沉淀出来,故D错误。
【例2】 已知相同温度下,。某温度下,饱和溶液中、、与的关系如图所示。
下列说法正确的是
A.曲线①代表的沉淀溶解曲线
B.该温度下的值为
C.加适量固体可使溶液由a点变到b点
D.时两溶液中
【答案】B
【解析】A.由题可知,曲线上的点均为饱和溶液中微粒浓度关系,由上述分析可知,曲线①为BaSO4的沉淀溶解曲线,选项A错误;B.曲线①为BaSO4溶液中-lg[c(Ba2+)]与-lg[c()]的关系,由图可知,当溶液中-lg[c(Ba2+)]=3时,-lg[c()=7,则-lg[Ksp(BaSO4)]=7+3=10,因此Ksp(BaSO4)=1.0×10-10,选项B正确;C.向饱和BaSO4溶液中加入适量BaCl2固体后,溶液中c(Ba2+)增大,根据温度不变则Ksp(BaSO4)不变可知,溶液中c()将减小,因此a点将沿曲线①向左上方移动,选项C错误;D.由图可知,当溶液中c(Ba2+)=10-5.1时,两溶液中==,选项D错误;答案选B。
【变式1】常温下,几种难溶金属氢氧化物分别在溶液中达到沉淀溶解平衡后,改变溶液的pH,金属阳离子浓度的变化如图所示。下列说法正确的是( )
A.a点代表Fe(OH)3的饱和溶液
B.Ksp[Cu(OH)2]
D.向各含0.1ml·L-1Cu2+、Mg2+、Fe2+混合溶液中,逐滴滴加稀NaOH溶液,Mg2+最先沉淀
【答案】B
【解析】A.a点不在曲线上,则所代表的溶液不是Fe(OH)3的饱和溶液,故A错误;B.当溶液pH=7时,由金属阳离子浓度的变化图可知:c(Cu2+)<c(Fe2+),则Ksp[Cu(OH)2]
A.a点没有ZnS沉淀生成
B.可用MnS除去MnCl2溶液中混有的少量ZnCl2
C.向CuS悬浊液中加入少量水,平衡向溶解的方向移动,c平(S2-)增大
D.CuS和MnS共存的悬浊液中,=10-20
【答案】C
【解析】A.在ZnS曲线下方表示过饱和溶液,曲线上表示饱和溶液,曲线上方表示不饱和溶液,对于ZnS,a点为不饱和溶液,所以a点无ZnS沉淀生成,故A项不符合题意;B.溶度积常数表达式相同时,溶度积常数大的难溶物容易能转化为溶度积常数小的难溶物,Ksp(MnS)>Ksp(ZnS),所以可用MnS除去MnCl2溶液中混有的少量ZnCl2,故B项不符合题意;C.向CuS悬浊液中加入少量水,平衡向溶解的方向移动,但是溶液仍然为饱和溶液,c平(S2-)不变,故C项符合题意;D.CuS和MnS共存的悬浊液中,,故D项不符合题意;故答案选C。
热点题型五:电解质溶液中的四大平衡常数
【知识清单】
1.四大平衡常数对比
2.“四大常数”间的两大等式关系
(1)KW、Ka(Kb)、Ksp、Kh之间的关系
①一元弱酸强碱盐:Kh=KW/Ka;②一元弱碱强酸盐:Kh=KW/Kb;③多元弱碱强酸盐,如氯化铁:
Fe3+(aq)+3H2O(l)Fe(OH)3(s)+3H+(aq) Kh=c3(H+)/c(Fe3+)。
将(KW)3=c3(H+)×c3(OH-)与Ksp=c(Fe3+)×c3(OH-)两式相除,消去c3(OH-)可得Kh=(KW)3/Ksp。
(2)M(OH)n悬浊液中Ksp、Kw、pH间关系,M(OH)n(s)Mn+(aq)+nOH-(aq)
Ksp=c(Mn+)·cn(OH-)=eq \f(c(OH-),n)·cn(OH-)=eq \f(cn+1(OH-),n)=eq \f(1,n)(eq \f(Kw,10-pH))n+1。
3.“四大常数”的应用
(1)判断平衡移动方向
(2)判断离子浓度比值的大小变化
(3)利用平衡常数进行有关计算
【例】已知K、Ka、Kw、Kh、Ksp分别表示化学平衡常数、弱酸的电离平衡常数、水的离子积常数、盐的水解平衡常数、难溶电解质的溶度积常数。
(1)有关上述常数的说法正确的是________(双选;填选项字母)。
a.它们都能反映一定条件下对应变化进行的程度
b.它们的大小都随温度的升高而增大
c.常温下,CH3COOH在水中的Ka大于在饱和CH3COONa溶液中的Ka
d.一定温度下,在CH3COONa溶液中,Kw=Ka·Kh
(2)25 ℃时,将a ml·L-1的氨水与0.01 ml·L-1的盐酸等体积混合所得溶液中c(NHeq \\al(+,4))=c(Cl-),则溶液显________(填“酸”“碱”或“中”)性;用含a的代数式表示NH3·H2O的电离常数Kb=________。
(3)25 ℃时,H2SO3HSOeq \\al(-,3)+H+的电离常数Ka=1×10-2ml·L-1,则该温度下pH=3、c(HSOeq \\al(-,3))=0.1 ml·L-1的NaHSO3溶液中c(H2SO3)=________。
(4)高炉炼铁中发生的反应有
FeO(s)+CO(g)Fe(s)+CO2(g) ΔH<0
该反应的平衡常数表达式K=________;已知1 100 ℃时,K=0.25,则平衡时CO的转化率为________;在该温度下,若测得高炉中c(CO2)=0.020 ml·L-1,c(CO)=0.1 ml·L-1,则此时反应速率是v正________v逆(填“>”“<”或“=”)。
(5)已知常温下Fe(OH)3和Mg(OH)2的Ksp分别为8.0×10-38、1.0×10-11,向浓度均为0.1 ml·L-1的FeCl3、MgCl2的混合溶液中加入碱液,要使Fe3+完全沉淀而Mg2+不沉淀,应该调节溶液pH的范围是________。(已知lg 2=0.3,离子浓度低于10-5ml·L-1时认为沉淀完全)
【答案】(1)ad
(2)中 eq \f(10-9,a-0.01)
(3)0.01 ml·L-1
(4)eq \f(c(CO2),c(CO)) 20% >
(5)[3.3,9)
【解析】(1)对于正反应为放热反应的化学平衡,升高温度,平衡逆向移动,平衡常数减小,b选项错误;温度不变,CH3COOH的电离常数不变,c选项错误。
(2)根据电荷守恒得c(H+)+c(NHeq \\al(+,4))=c(Cl-)+c(OH-),因为c(NHeq \\al(+,4))=c(Cl-),所以c(H+)=c(OH-),故溶液显中性。Kb=eq \f(c(NHeq \\al(+,4))·c(OH-),c(NH3·H2O))=eq \f(5×10-3×10-7,0.5a-5×10-3)=eq \f(10-9,a-0.01)。
(3)由Ka=eq \f(c(H+)·c(HSOeq \\al(-,3)),c(H2SO3)),代入数据得c(H2SO3)=0.01 ml·L-1。
(4)根据方程式可得K=eq \f(c(CO2),c(CO));设开始时c(CO)=a ml·L-1,平衡时c(CO2)=b ml·L-1,则eq \f(b,a-b)=0.25,得a=5b,则平衡时CO的转化率为eq \f(b,a)=eq \f(b,5b)×100%=20%;Qc=eq \f(c(CO2),c(CO))=0.20<0.25,故v正>v逆。
(5)Ksp[Fe(OH)3]=c(Fe3+)·c3(OH-),Fe3+完全沉淀时c3(OH-)=eq \f(8.0×10-38,10-5),得c(OH-)=2×10-11ml·L-1,pH=3.3,Mg(OH)2开始沉淀时c2(OH-)=eq \f(1.0×10-11,0.1)=1.0×10-10,得c(OH-)=1×10-5ml·L-1,pH=9,调节pH范围为[3.3,9)。
【变式】工业燃煤、石油等化石燃料烧释放出大量SO2等气体,严重污染空气。对废气进行处理可实现绿色环保、废物利用。目前,在常温下处理SO2主要采用碱液吸收法。
(1)用过量的烧碱溶液吸收SO2,发生反应,若向所得的溶液滴入过氧化氢溶液,则溶液的pH_______(填“增大”、“减小”或“不变”),发生反应的离子方程式为_______。
(2)研究发现,溶液也可以用来处理废气中的SO2,发生反应,查阅资料可知,常温下,电离平衡常数:,。
①写出发生水解反应的离子方程式:_______;常温下,该反应的_______。
②溶液中_______(填“>”、“<”或“=”)。
(3)若向溶液中缓慢通入0.08ml Cl2,整个过程无气体逸出,忽略溶液体积的变化,测得溶液的pH与通入Cl2物质的量之间的变化曲线如图所示:
①a点pH=_______(填具体的数字)。
②下列说法错误的是_______(填标号)。
A.b点溶液中滴入紫色石蕊试液,此时原溶液不变色
B.c点溶液中存在
C.d点溶液中溶质只有、和
D.a点溶液中存在
(4)还可以采用多步法来处理废气中的SO2:
第1步:用过理的浓氨水吸收SO2,并在空气中氧化;第2步:加入石灰水,发生反应 K,则K=___[已知:,]。
【答案】(1)减小
(2) 10-12 <
(3)10 AC
(4) 8×1015
【解析】(1)亚硫酸钠中加入双氧水会发生氧化还原反应,方程式为,离子方程式为,亚硫酸钠被消耗,原来亚硫酸钠水解显碱性,反应后pH减小;(2) ①发生水解反应的离子方程式:,;②亚硫酸氢钠中,Ka2>Kh2,故电离大于水解,显酸性,故c()>c(H2SO3)
(3)①求a处pH,需要求得c(H+),此处只有亚硫酸钠,水解方程式,第二步可忽略,水解程度很小,,,,解得c(OH-)=10-4,故c(H+)=10-10,pH=10;②A.此时溶液中可能溶有少量氯气,仍会使紫色石蕊褪色,A项错误;B.由得,pH=2,故c(OH-)=10-12,故,,B项正确;C.通入氯气后,,还剩0.03ml亚硫酸钠,仍会水解,还可能有亚硫酸氢钠,亚硫酸,C项错误;D.物料守恒:c(Na+)=2c(H2SO3)+2c()+2c();电荷守恒:c(Na+)+c(H+)=2c()+c()+c(OH-);叠加得质子守恒:,D项正确;(4)该反应常数为, Ksp; Kb。 体系变化
条件
平衡移动方向
平衡后c(Ag+)
平衡后c(Cl-)
Ksp
升高温度
向右
增大
增大
增大
加水稀释
向右
不变
不变
不变
加入少量AgNO3
向左
增大
减小
不变
通入HCl
向左
减小
增大
不变
通入H2S
向右
减小
增大
不变
编号
①
②
③
分散质
Mg(OH)2
HCl
NH4Cl
备注
悬浊液
1 ml·L-1
1 ml·L-1
溶度积
离子积
概念
沉淀溶解的平衡常数
溶液中有关离子浓度幂的乘积
符号
Ksp
Qc
表达式
Ksp(AmBn)=cm(An+)·cn(Bm-),式中的浓度都是平衡浓度
Qc(AmBn)=cm(An+)·cn(Bm-),式中的浓度是任意浓度
应用
判断在一定条件下沉淀能否生成或溶解:①Qc>Ksp:溶液过饱和,有沉淀析出;②Qc=Ksp:溶液饱和,处于平衡状态;③Qc
水的离子积常数(Kw)
难溶电解质的溶度积
常数(Ksp)
盐类的水解常数(Kh)
概
念
在一定条件下达到电离平衡时,弱电解质电离形成的各种离子的浓度的乘积与溶液中未电离的分子的浓度之比是一个常数,这个常数称为电离常数
一定温度下,水或稀的水溶液中c(OH-)与c(H+)的乘积
在一定温度下,在难溶电解质的饱和溶液中,各离子浓度幂之积为一个常数
在一定温度下,当盐类水解反应达到化学平衡时,生成物浓度幂之积与反应物浓度幂之积的比值是一个常数,这个常数就是该反应的盐类水解平衡常数
表
达
式
(1)对于一元弱酸HA:
HAH++A-,电离常数
Ka=eq \f(c(H+)·c(A-),c(HA))
(2)对于一元弱碱BOH:
BOHB++OH-,电离常数
Kb=eq \f(c(B+)·c(OH-),c(BOH))
Kw=
c(OH-)·c(H+)
MmAn的饱和溶液:Ksp=
cm(Mn+)·cn(Am-)
以NHeq \\al(+,4)+H2ONH3·H2O+H+为例
Kh=eq \f(c(H+)·c(NH3·H2O),c(NHeq \\al(+,4)))
影响
因素
只与温度有关,升高温度,K值增大
只与温度有关,升高温度,Kw增大
只与难溶电解质的性质和温度有关
盐的水解程度随温度的升高而增大,Kh随温度的升高而增大
专题21 化学反应速率 常考点归纳与变式演练 学案 高中化学 二轮复习 人教版(2022年): 这是一份专题21 化学反应速率 常考点归纳与变式演练 学案 高中化学 二轮复习 人教版(2022年),共21页。
专题18 化学反应与能量 常考点归纳与变式演练 学案 高中化学 二轮复习 人教版(2022年): 这是一份专题18 化学反应与能量 常考点归纳与变式演练 学案 高中化学 二轮复习 人教版(2022年),共25页。学案主要包含了知识清单等内容,欢迎下载使用。
专题32 烃的含氧衍生物 常考点归纳与变式演练 学案 高中化学 二轮复习 人教版(2022年): 这是一份专题32 烃的含氧衍生物 常考点归纳与变式演练 学案 高中化学 二轮复习 人教版(2022年),共23页。

