2022年最新人教版九年级化学上册第五单元化学方程式期末考试卷【全面】
展开
这是一份2022年最新人教版九年级化学上册第五单元化学方程式期末考试卷【全面】,共10页。试卷主要包含了单选题,填空题,计算题等内容,欢迎下载使用。
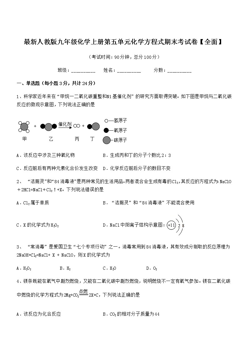
最新人教版九年级化学上册第五单元化学方程式期末考试卷【全面】(考试时间:90分钟,总分100分)班级:__________ 姓名:__________ 分数:__________一、单选题(每小题3分,共计24分)1、科学家近年来在“甲烷一二氧化碳重整和Ni基催化剂”的研究方面取得突破。如下图是甲烷与二氧化碳反应的微观示意图,下列说法正确的是A.该反应中涉及三种氧化物 B.生成丙和丁的分子个数比2:3C.反应前后有两种元素化合价发生改变 D.化学反应前后分子的数目不变2、 “洁厕灵”和“84消毒液”是两种常见的生活用品。两者混合会生成有毒的Cl2,其反应的方程式为:NaClO+2HCl=NaCl+Cl2↑+X。下列说法错误的是A.Cl2属于单质 B.“洁厕灵”和“84消毒液”不能混合使用C.X的化学式为H2O2 D.NaCl中阳离子结构示意图:3、 “常消毒”是爱国卫生“七个专项行动”之一。消毒常用到84消毒液,其有效成分制取的反应原理为2NaOH+Cl2=NaCl+ X + NaClO,则X的化学式为A.H2O2 B.H2 C.H2O D.O24、镁条既能在氧气中剧烈燃烧,又能在二氧化碳中剧烈燃烧,说明燃烧不一定有氧气参加。镁在二氧化碳中燃烧的化学方程式为2Mg+CO22X+C,下列说法正确的是A.该反应为化合反应 B.CO2的相对分子质量为44C.单质镁中镁元素的化合价为+2 D.X的化学式为MgO25、下列图象能正确反映其对应变化关系的是A.等质量、等质量分数的双氧水完全分解B.镁在氧气中燃烧C.通电电解水D.加热一定质量的高锰酸钾6、工业上用甲、乙两种物质制备化学肥料丙,同时生成丁。根据下图得出的结论中,不正确的是A.甲的化学式为NH3 B.乙和丁属于氧化物C.丙中氮元素的质量分数约为23.3% D.参加反应的甲和乙分子个数比为2:17、逻辑推理是一种重要的化学思维方法,下列推理正确的是A.某物质与氯气反应生成氮气和氯化氢,所以该物质一定含有氮、氢元素B.氧化物是由氧元素和其它元素组成的,所以含有氧元素的化合物一定是氧化物C.化合物是由不同种元素组成的纯净物,则由不同种元素组成的纯净物一定不是化合物D.催化剂能改变化学反应速率,则能改变化学反应速率的物质一定作催化剂8、化学反应前后,肯定没有变化的是①原子个数②元素种类③分子个数④物质种类⑤物质的总质量A.①②③④B.①②⑤C.①②D.②③⑤二、填空题(每小题4分,共计40分)1、 “见著知微”是化学学习者应该具备的基本素养,也是学习化学的重要思想方法。资料一:资料二:氟及其化合物常运用于原子弹制造、航天工业等领域。氟气(F2)化学性质极其活泼,水都能在氟气中燃烧,且燃烧产物是氧气。结合以上信息,回答下列问题:(1)图1B中x=___________,在氟元素形成的化合物中,氟元素通常显___________价,氟化钠的化学式为___________。(2)图2是水与氟气反应的微观示意图。图2方框内应填图3中的___________选项,选择此选项的理由是___________。2、 “天宫课堂”第一课于2021年12月9日正式开启,王亚平老师展示了如何在太空中饮用再生水。获取再生水的首选方法是收集航天员的尿液和其他废水通过___________方法制得纯水并加以利用;第二种方法是通过“萨巴蒂尔”反应,即在催化剂存在的条件下,使二氧化碳和氢气转化为甲烷和水,该反应的化学方程式为___________。3、在测定空气中氧气的含量实验中,写出其反应的化学方程式______;集气瓶中燃烧着的红磷熄灭了,说明氮气具有怎样的化学性质?______。4、中国科学家姜雪峰当选为“全球青年化学家元素周期表硫元素大使”如图是一定条件下,某化学变化的微观示意图,请根据图回答问题。(1)S2-的核外有___________个电子。硫元素位于周期表第___________周期。(2)SO2中S、O元素的质量比为____________。(3)该反应中属于氧化物的有____________。(填化学式)(4)写出该反应的化学方程式:____________。5、如图是水电解的微观模拟过程。请回答下列问题:(1)将B中相关粒子的图形补充完整______,使之符合质量守恒定律。(2)由A→B变化的微观实质是在通电的条件下,水分子分解成______。(3)该化学反应属于基本反应类型中的______反应。(4)1个氧原子比1个氢原子的最外层电子数多______个电子。6、如图所示的是硫在氧气中燃烧的实验。燃烧停止后,取出燃烧匙,用毛玻璃片盖紧集气瓶,振荡,悬空倒置,发现毛玻璃片不脱落。(1)硫在氧气中燃烧的化学方程式为___,水的的作用是___。(2)毛玻璃片不脱落时,大气压强___(选填"大于”“小于”或“等于”)瓶内气体压强。7、如图是给水通电的简易实验装置,则A试管中产生的气体是______;该装置中发生反应的化学方程式是______。8、水与人类的生产、生活密切相关。(1)对天然水进行净化处理,可以得到自来水,将自来水进一步净化处理得到可直接饮用的水。机场、车站等公共场所设有许多直饮水机,其处理水的过程如下图所示。图中①对应的作用是___________(选填字母序号);A.杀菌消毒 B.过滤 C.吸附杂质(2)为区分软水和硬水,将等量的肥皂水分别滴加到盛有等量软水、硬水的试管中,振荡,产生较多泡沫的试管中盛有的是___________。(3)二氧化氯(C1O2)是一种消毒剂,能对饮用水消毒。将C12通入NaC1O2溶液中可制得C1O2和一种生活中常见的化合物X,反应的化学方程式为Cl2+2NaClO=2X+2ClO2,其中X的化学式为___________,C1O2中氯元素的化合价为___________。9、理解、掌握质量守恒定律是学好化学的基础。(1)某同学按上图所示装置对质量守恒定律进行实验探究,观察到反应前后天平不平衡,请你用质量守恒定律解释其原因___________;(2)若用该实验验证质量守恒定律,则装置应如何改进:___________。(3)由质量守恒定律可知,在化学反应前后,一定不变的是___________。(填序号)①分子种类②原子种类③分子数目④原子数目⑤物质种类⑥元素种类10、品味中国传统文化,厚植爱国主义。(1)“花气袭人知骤暖,鹊声穿树喜新晴”,这是南宋诗人陆游《村居书喜》中的两句诗,从微观的角度解释花气袭人的原因______。(2)《天工开物》记载了“火法”冶炼锌,原料是碳酸锌(ZnCO3)和木炭。计算碳酸锌中锌元素的质量分数______(只写计算式);该反应有两种产物锌和气体X,X一定含有氧元素和碳元素,从元素守恒角度说明理由:______。三、计算题(每小题4分,共计36分)1、为测定实验室中某过氧化氢溶液的溶质质量分数,小明取34.0g过氧化氢溶液放入烧杯中,然后进行如图所示的实验。请计算:(1)反应后产生气体的质量为_________g。(2)此过氧化氢溶液中溶质的质量分数。(写出计算过程)2、在实验室加热32.5g二氧化锰和氯酸钾的固体混合物制取氧气直至不再产生气体时,剩余固体物质的质量变化如图所示。请计算:(1)完全反应时,生成氧气的质量为___________克。(2)原混合物中二氧化锰质量是多少?3、计算下列各题。(1)学生体育测试后,常会感到肌肉酸痛,这是因为运动后产生了乳酸的原因。乳酸的化学式为CxH6O3已知乳酸的相对分子质量为90。请计算:①CxH6O3中x=_________。②乳酸中碳、氢、氧三种元素的质量比为________(填最简整数比)。③乳酸中氧元素的质量分数为多少________?(写出计算过程,结果精确到0.1%)(2)某化学兴趣小组取25g石灰石样品,放人盛有100g稀盐酸的烧杯中,得到如下数据和图像。请根据所给信息回答问题:①该实验共制得二氧化碳的质量为_______g。②生成氯化钙的质量________。③石灰石中碳酸钙的质量分数________。4、碳中和、碳达峰是我国“十四五”污染防治攻坚战的主攻目标:CO2排放力争与 2030 年前达到峰值,力争 2060 年前实现“碳中和”。目前科学家已将从空气中捕获的二氧化碳与氢气混合后,在高温条件下用金属钌催化将其转化为新能源甲醇(CH3OH),同时生成水。若要转化 132t CO2,可获得 CH3OH 的质量是多少?(反应方程式: ) .5、某兴趣小组用氯酸钾和二氧化锰混合加热制取氧气,某次实验中固体的质量变化如下:(1)生成氧气的质量为_______g。(2)求反应生成氯化钾的质量是______g。6、《天工开物》中记载了金属的冶炼技术。在锌的冶炼方法中,主要反应之一为。(1)二氧化碳中,碳、氧原子个数比为______。(2)生成的Zn与CO2的质量比为______。(3)若制得65kgZn,计算参加反应的ZnO的质量(写出计算过程及结果)。7、实验室用12.5g含碳酸钙80%的石灰石和一定质量的稀盐酸反应制取二氧化碳(石灰石中的杂质不溶于水,也不与稀盐酸反应),加入稀盐酸的质量与产生气体的质量关系如图所示(二氧化碳的溶解、反应以及其它物质的逸出忽略不计)。(1)恰好完全反应时消耗稀盐酸的质量为____________。(2)该石灰石中含碳酸钙的质量为___________。(3)C点处烧杯中物质的质量为_____?(写出计算过程)8、汽车尾气系统中使用催化转化器,可降低CO、NO等有毒气体的排放,其化学方程式为:2CO+2NO2CO2+N2,当有6gNO被转化时,计算同时被转化的CO的质量。9、实验室加热氯酸钾(KClO3)和二氧化锰的混合物28.0g制取氧气,完全反应后剩余固体质量为18.4g,请计算:(1)在这个反应中二氧化锰用作_________。(2)原混合物中氯酸钾的质量。
相关试卷
这是一份2022年最新人教版九年级化学上册第五单元化学方程式期末考试卷【新版】,共10页。试卷主要包含了单选题,填空题,计算题等内容,欢迎下载使用。
这是一份2022年最新人教版九年级化学上册第五单元化学方程式期末考试卷最新,共10页。试卷主要包含了单选题,填空题,计算题等内容,欢迎下载使用。
这是一份2022年最新人教版九年级化学上册第五单元化学方程式期末试卷(全面),共9页。试卷主要包含了单选题,填空题,计算题等内容,欢迎下载使用。

