还剩5页未读,
继续阅读
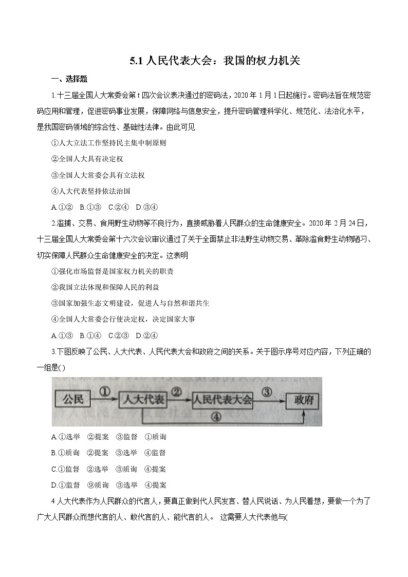
人教统编版必修3 政治与法治第二单元 人民当家作主第五课 我国的根本政治制度人民代表大会:我国的国家权力机关一课一练
展开
这是一份人教统编版必修3 政治与法治第二单元 人民当家作主第五课 我国的根本政治制度人民代表大会:我国的国家权力机关一课一练,共8页。试卷主要包含了阅读材料,,完成下列要求等内容,欢迎下载使用。
相关试卷
高中政治 (道德与法治)人教统编版必修3 政治与法治人民代表大会:我国的国家权力机关测试题:
这是一份高中政治 (道德与法治)人教统编版必修3 政治与法治人民代表大会:我国的国家权力机关测试题,共4页。
人教统编版必修3 政治与法治人民代表大会:我国的国家权力机关复习练习题:
这是一份人教统编版必修3 政治与法治人民代表大会:我国的国家权力机关复习练习题,共3页。
高中政治 (道德与法治)人教统编版必修3 政治与法治人民代表大会:我国的国家权力机关测试题:
这是一份高中政治 (道德与法治)人教统编版必修3 政治与法治人民代表大会:我国的国家权力机关测试题,共5页。试卷主要包含了单项选择题,主观题等内容,欢迎下载使用。

