人教版 (2019)选择性必修3二 植物细胞工程的应用巩固练习
展开1.下列有关植物组织培养的应用的说法,错误的是( )
A.快速繁殖能保持亲本的优良性状
B.作物脱毒时应选择植物的分生区细胞进行组织培养
C.欲获得大量的细胞产物,可大规模培养愈伤组织细胞
D.突变体育种时,产生的突变体都可以利用
答案D
解析快速繁殖技术运用了植物组织培养技术,属于无性繁殖,可以保持亲本的优良性状,A项正确;利用植物分生组织(刚刚产生,病毒很少,甚至无毒)进行培养可以使新长成的植株不含病毒,B项正确;愈伤组织具有旺盛的分裂能力和代谢能力,因此欲获得大量的细胞产物,可大规模培养愈伤组织细胞,C项正确;突变体育种需要从产生突变的个体中筛选出对人们有用的突变体,进而培育成新品种,D项错误。
2.如图是通过植物细胞工程技术获得紫杉醇的途径,下列叙述不正确的是( )
A.该途径依据的原理是植物细胞具有全能性
B.需在无菌和人工控制的条件下进行
C.经过程①细胞的形态和结构发生了变化
D.外植体是离体的器官、组织或细胞
答案A
解析图中过程的终点不是个体,也未经分化形成其他各种组织细胞,故未体现细胞的全能性,A项错误;该过程需要在无菌和人工控制的条件下进行,B项正确;过程①表示已分化的细胞经过脱分化形成愈伤组织,失去其特有的结构和功能转化成未分化的细胞,C项正确;外植体是离体的器官、组织或细胞,D项正确。
3.红豆杉是世界上公认濒临灭绝的天然珍稀抗癌植物,它的细胞提取物紫杉醇是重要的抗癌药物之一。红豆杉可通过播种的方法进行繁殖,但其生长速度缓慢,再生能力差,而植物组织培养技术是实现其大规模培养的途径之一。下列有关叙述正确的是( )
A.培养红豆杉的愈伤组织可用于紫杉醇的工业化生产
B.红豆杉不同部位的细胞经植物组织培养获得的愈伤组织基因型相同
C.培养基需要用高压蒸汽灭菌,外植体需要用体积分数为50%的酒精、质量分数为5%左右的次氯酸钠消毒处理
D.将花粉培育获得单倍体,经加倍处理后可得到杂合子
答案A
解析培养红豆杉的愈伤组织,可以从中提取紫杉醇,用于紫杉醇的工业化生产,A项正确;红豆杉体细胞和花粉经植物组织培养获得的愈伤组织基因型不相同,B项错误;外植体需要用体积分数为70%的酒精、质量分数为5%左右的次氯酸钠消毒处理,C项错误;将花粉培育获得单倍体,经加倍处理后可获得纯合子,D项错误。
4.下列有关植物细胞工程应用的叙述,错误的是( )
A.用快速繁殖技术可获得新品种
B.利用植物细胞培养可实现紫草的细胞产物工厂化生产
C.对愈伤组织进行诱变处理,从分化的植株中可筛选出新品种
D.利用植物组织培养技术可以获得脱毒苗
答案A
解析快速繁殖技术属于无性繁殖,亲、子代细胞内的遗传物质相同,A项错误;利用植物细胞培养可实现紫草的细胞产物工厂化生产,B项正确;在植物组织培养过程中,可以对培养细胞进行化学或物理的诱变处理,促使其发生突变,再通过诱导分化形成植株,从这些植株中筛选出高抗、高产、优质的突变体,从而培育成新品种,C项正确;利用植物组织培养技术可以获得脱毒苗,培育时,一般选取植物顶端分生区作材料,其依据是分生区不含病毒(或含病毒极少),D项正确。
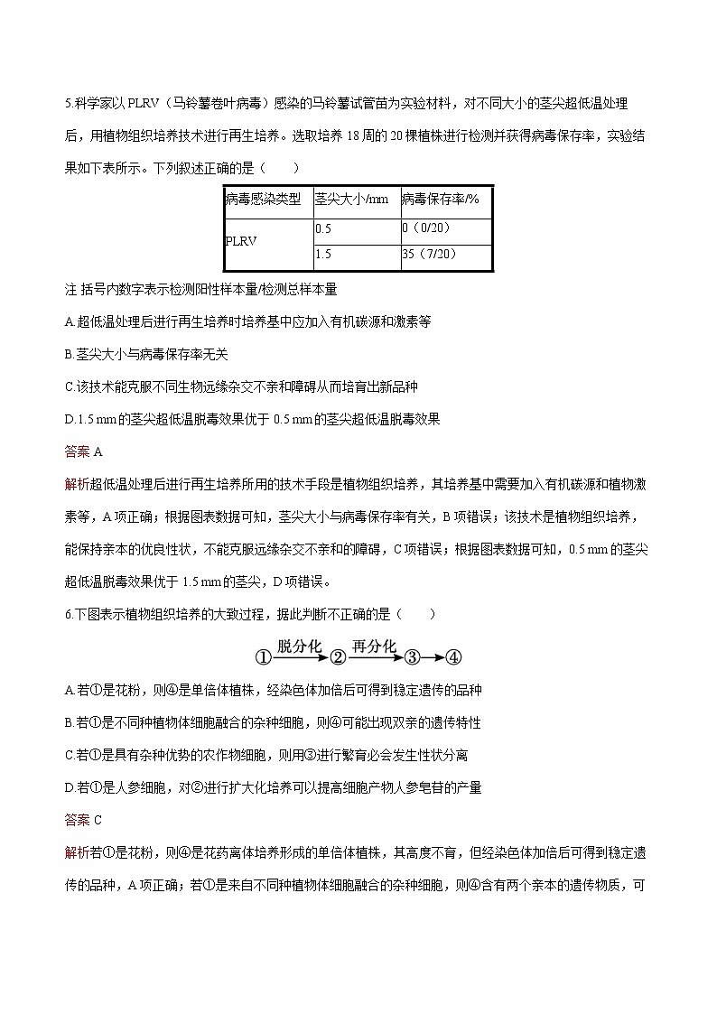
5.科学家以PLRV(马铃薯卷叶病毒)感染的马铃薯试管苗为实验材料,对不同大小的茎尖超低温处理后,用植物组织培养技术进行再生培养。选取培养18周的20棵植株进行检测并获得病毒保存率,实验结果如下表所示。下列叙述正确的是( )
注 括号内数字表示检测阳性样本量/检测总样本量
A.超低温处理后进行再生培养时培养基中应加入有机碳源和激素等
B.茎尖大小与病毒保存率无关
C.该技术能克服不同生物远缘杂交不亲和障碍从而培育出新品种
D.1.5 mm的茎尖超低温脱毒效果优于0.5 mm的茎尖超低温脱毒效果
答案A
解析超低温处理后进行再生培养所用的技术手段是植物组织培养,其培养基中需要加入有机碳源和植物激素等,A项正确;根据图表数据可知,茎尖大小与病毒保存率有关,B项错误;该技术是植物组织培养,能保持亲本的优良性状,不能克服远缘杂交不亲和的障碍,C项错误;根据图表数据可知,0.5 mm的茎尖超低温脱毒效果优于1.5 mm的茎尖,D项错误。
6.下图表示植物组织培养的大致过程,据此判断不正确的是( )
A.若①是花粉,则④是单倍体植株,经染色体加倍后可得到稳定遗传的品种
B.若①是不同种植物体细胞融合的杂种细胞,则④可能出现双亲的遗传特性
C.若①是具有杂种优势的农作物细胞,则用③进行繁育必会发生性状分离
D.若①是人参细胞,对②进行扩大化培养可以提高细胞产物人参皂苷的产量
答案C
解析若①是花粉,则④是花药离体培养形成的单倍体植株,其高度不育,但经染色体加倍后可得到稳定遗传的品种,A项正确;若①是来自不同种植物体细胞融合的杂种细胞,则④含有两个亲本的遗传物质,可能出现双亲的遗传特性,B项正确;若用③进行无性繁殖,则不会发生性状分离,C项错误;若①是人参细胞,则将其脱分化形成的②愈伤组织进行扩大培养可提高细胞产物人参皂苷的产量,D项正确。
7.水稻(基因型为AaBb)的花药通过无菌操作,接入试管,经过一系列实验操作形成试管苗,则以下说法中不正确的是( )
A.愈伤组织的产生是通过有丝分裂
B.试管苗的基因型是AABB或aabb或AAbb或aaBB
C.培养基中要添加有机物
D.用花药离体培养获得的胚状体细胞含1个染色体组
答案B
解析愈伤组织的产生是通过有丝分裂,A项正确;试管苗是由花粉经植物组织培养形成的,所以其基因型是AB或ab或Ab或aB,B项错误;幼苗在叶绿素形成前没有进行光合作用的能力,所以培养基中要添加有机物,C项正确;用花药离体培养获得的胚状体细胞含1个染色体组,D项正确。
8.科研人员用甲基磺酸乙酯处理野生烟草的愈伤组织后,培育出了抗盐碱的烟草。甲基磺酸乙酯的作用是( )
A.诱发愈伤组织细胞发生突变
B.诱导愈伤组织细胞中染色体数目加倍
C.对愈伤组织进行消毒
D.诱导愈伤组织再分化出芽和根
答案A
解析根据题意可推知,甲基磺酸乙酯能有效诱发愈伤组织细胞发生突变,从而形成符合生产要求的突变新品种,A项正确。
9.红薯在我国已有400 多年的栽培历史,它的产量高、用途广、适应性强,是我国重要的粮食和经济作物。但是,红薯在种植过程中若被病毒感染,会导致产量降低,品种退化。利用种苗脱毒技术是解决这个问题的有效途径。请回答下列问题。
(1)种苗脱毒过程常选取植物的 作为外植体,在一定的 和 等条件下培养,最终获得不含病毒的幼苗。该技术的原理是 。
(2)接种后一段时间,若发现外植体边缘局部污染,原因可能是 。
(3)植物组织培养技术还可与基因工程技术相结合获得转基因植株。将含有目的基因的细胞培养成一个完整植株的基本程序是 (用流程图表示)。
答案(1)茎尖 营养 激素 植物细胞具有全能性
(2)外植体消毒不彻底 (3)含目的基因的细胞愈伤组织根、芽植株
解析(1)利用植物组织培养技术,给离体的植物组织提供一定的营养和激素等条件,可发育成完整的植株。该技术利用了植物细胞具有全能性的原理。由于植物顶端分生区附近(如茎尖)的病毒极少,甚至无病毒,所以选取植物的茎尖作为外植体培养可获得脱毒苗。
(2)在培养过程中,若发现外植体边缘局部污染,可能是外植体接种前消毒不彻底导致的。
(3)转基因植物是利用基因工程和植物组织培养技术获得的。植物组织培养技术包括脱分化和再分化两个重要阶段,过程为:含目的基因的细胞愈伤组织根、芽植株。
10.(多选)花粉植株是体细胞遗传研究和突变育种的理想材料。下面是培育四季柑橘(2N=18)花粉植株的过程示意图,有关叙述正确的是( )
取花蕾
并消毒取花粉粒,接
种到培养基A愈伤组织转接到
培养基B丛芽转接到
培养基C转接到培
养基D花粉
植株
A.花粉植株培育的原理是花粉粒细胞具有全能性,其技术是植物组织培养
B.过程③是细胞再分化,其根本原因是基因选择性表达
C.四种培养基均属于固体培养基,其中所含植物激素的种类和比例有差异
D.观察处于分裂中期的四季柑橘花粉植株根尖细胞,可观察到9条染色体
答案ABCD
解析花粉植株培育的原理是花粉粒细胞具有全能性,其技术是植物组织培养,A项正确;由愈伤组织到丛芽的过程是再分化,其根本原因是基因选择性表达,B项正确;图中四种培养基的差异主要表现在植物激素的种类和含量,C项正确;观察处于分裂中期的四季柑橘花粉植株根尖细胞,其染色体数为9条,D项正确。
11.(多选)人工种子是以植物组织培养得到的胚状体、不定芽、顶芽和腋芽为材料,经过人工薄膜包装得到的种子,人工种子在适宜条件下同样能够萌发长成幼苗。如图是以二倍体兰花体细胞为外植体,培养获得兰花植株的过程示意图,下列叙述正确的是( )
A.①②③④过程均发生了基因的选择性表达
B.②过程需在培养基中添加一定的植物激素以利于脱分化
C.经④过程培养形成的植株是纯合的二倍体
D.欲制造出兰花的人工种子,只需培养到愈伤组织阶段经人工薄膜包装即可
答案AB
解析图中①②③④过程均发生了基因的选择性表达,活细胞中均有基因的选择性表达,A项正确;②过程需在培养基中添加一定的植物激素以利于脱分化,B项正确;经④过程培养形成的植株是否为纯合的二倍体,需看原外植体提供者是否为纯合二倍体,C项错误;欲制造出兰花的人工种子,需培养到胚状体、不定芽、顶芽和腋芽等阶段经人工薄膜包装得到,D项错误。
12.水竹是单子叶禾本科植物,易管理和培植,干净而雅致。水竹配上假山奇石,制作成小盆景,极具自然之美感。下图为通过植物组织培养大量获得水竹幼苗的过程。回答下列问题。
水竹
外植体愈伤
组织幼苗移栽
(1)通过植物组织培养获得水竹幼苗的原理是 ;尽量选择分裂旺盛、带有分生区的部位作为外植体,原因是 。
(2)过程①为脱分化,脱分化是指 。过程②的实质是 。
(3)水竹的种子一般在9~10月成熟,但其收获易受气候的影响,其优良杂种的后代也会因发生 而丧失其优良特性,利用植物组织培养技术可克服这些缺陷。
(4)在水竹植物组织培养过程中,经过筛选还可能获得大量有用的突变体,突变体产生的原因是在培养过程中,培养细胞 。
答案(1)植物细胞的全能性 这样的外植体容易诱导形成愈伤组织 (2)已经分化的细胞经过诱导后,失去其特有的结构和功能而转变成未分化细胞的过程 基因的选择性表达 (3)性状分离 (4)一直处于不断增殖的状态,容易受到培养条件和诱变因素(如射线、化学物质等)的影响而产生突变
解析(1)植物组织培养的原理是植物细胞的全能性;在外植体的选择上,一般选择分裂旺盛、带有分生区部位,原因是这样的外植体分化程度较低,容易诱导形成愈伤组织。
(2)脱分化是指已经分化的细胞经过诱导后,失去其特有的结构和功能而转变成未分化细胞的过程。过程②为再分化,其实质是基因的选择性表达。
(3)杂种后代自交易发生性状分离,而丧失其优良特性,而利用植物组织培养技术可克服这些缺陷。
(4)植物组织培养过程中,可能获得大量的突变体,突变体产生的原因是在培养过程中,培养细胞一直处于不断增殖的状态,容易受到培养条件和诱变因素(如射线、化学物质等)的影响而产生突变。
13.1971年,美国化学家从红豆杉树皮中分离出高抗癌活性的紫杉醇,从此,国家重点保护珍稀植物——红豆杉遭受了掠夺式的砍伐。为拯救红豆杉,同时获得紫杉醇,科研小组设计了如下图所示的实验流程。请回答下列问题。
(1)选用茎尖分生组织进行组织培养可以获得脱毒苗,原因是茎尖分生组织细胞 ;诱导茎尖分生组织形成愈伤组织的过程叫作 。
(2)茎尖分生组织细胞具有全能性的原因是 。
(3)紫杉醇作为常见的细胞产物,抗癌效果显著,通常取自愈伤组织的 (细胞器)。
(4)现有植物甲中提取的物质X,能提高紫杉醇的抗癌效果。科研小组欲获得既能产生紫杉醇又能产生物质X的植株,可利用 技术获得杂种植株。该方法首先要利用 (物质)除去细胞壁获得具有活力的原生质体,再经 (试剂)诱导融合形成杂种细胞。该技术的优点是 。
答案(1)病毒极少,甚至无病毒 脱分化 (2)茎尖分生组织细胞含有该种生物的全部遗传信息 (3)液泡
(4)植物体细胞杂交 纤维素酶和果胶酶 聚乙二醇
克服了远缘杂交不亲和的障碍
解析(1)茎尖分生组织细胞病毒极少,甚至无病毒,因此选用茎尖分生组织进行组织培养可以获得脱毒苗。诱导茎尖分生组织形成愈伤组织的过程叫作脱分化。
(2)茎尖分生组织细胞含有该种生物的全部遗传信息,因此具有全能性。
(3)紫杉醇是从红豆杉树皮中分离出来的高抗癌活性的物质,作为常见的细胞产物,通常取自愈伤组织的液泡。
(4)植物甲可以产生物质X,红豆杉可以产生紫杉醇,利用植物体细胞杂交技术将两种植物的体细胞融合获得杂种细胞,再将获得的杂种细胞培养成杂种植株,则该杂种植株的细胞既能产生紫杉醇又能产生物质X。在植物体细胞杂交过程中,首先要利用纤维素酶和果胶酶除去细胞壁获得具有活力的原生质体,再经聚乙二醇诱导融合形成杂种细胞。植物体细胞杂交技术的优点是克服了远缘杂交不亲和的障碍。 病毒感染类型
茎尖大小/mm
病毒保存率/%
PLRV
0.5
0(0/20)
1.5
35(7/20)
高中人教版 (2019)二 植物细胞工程的应用精品练习题: 这是一份高中人教版 (2019)二 植物细胞工程的应用精品练习题,文件包含人教版选择性必修三高中生物同步精品讲义212植物细胞工程的应用原卷版doc、人教版选择性必修三高中生物同步精品讲义212植物细胞工程的应用教师版doc等2份试卷配套教学资源,其中试卷共23页, 欢迎下载使用。
人教版 (2019)选择性必修3第2章 细胞工程第1节 植物细胞工程二 植物细胞工程的应用精品巩固练习: 这是一份人教版 (2019)选择性必修3第2章 细胞工程第1节 植物细胞工程二 植物细胞工程的应用精品巩固练习,文件包含212植物细胞工程的应用作业新人教版2019选择性必修3-高二生物解析版docx、212植物细胞工程的应用作业新人教版2019选择性必修3-高二生物原卷版docx等2份试卷配套教学资源,其中试卷共15页, 欢迎下载使用。
生物选择性必修3二 植物细胞工程的应用第2课时达标测试: 这是一份生物选择性必修3二 植物细胞工程的应用第2课时达标测试,共4页。

