鲁教版九年级化学上册期中考试卷及答案一
展开
这是一份鲁教版九年级化学上册期中考试卷及答案一,共7页。试卷主要包含了选择题,填空题,实验题,计算题等内容,欢迎下载使用。
班级: 姓名: 分数:
一、选择题(每小题只有1个选项符合题意..共20小题,每题2分,共40分)
1、如图表示两种气体发生的化学反应,其中相同的球代表同种原子..下列说法正确的是( )
A.生成物一定是混合物
B.分子在化学变化中不可分
C.化学反应前后原子的种类不变
D.该反应既不是化合反应也不是分解反应
2、一定质量的某化合物完全燃烧,需要3.2g氧气,生成4.4g二氧化碳和1.8g水..下列判断错误的是( )
A.该化合物的质量为3.0g
B.该化合物一定含有碳、氢、氧三种元素
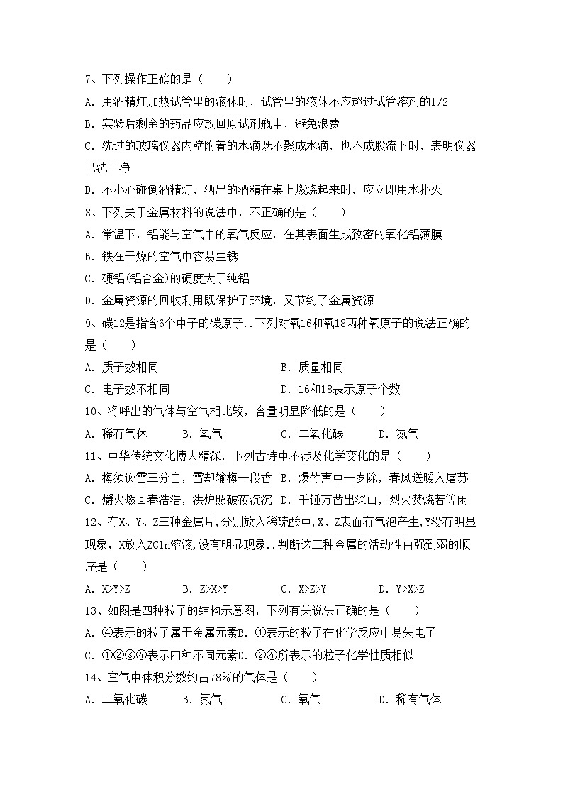
C.该化合物中碳、氢、氧的原子个数比为2:4:1
D.该化合物中碳元素的质量分数是40%
3、炼铁炉中某反应的微观示意图(不同的球代表不同原子)如下所示..下列说法正确的是( )
A.该反应属于化合反应B.反应前后原子数目发生变化
C.反应前后各元素化合价均不变D.反应前后元素种类发生变化
4、中和反应在生活中有广泛应用..下列应用不属于中和反应的是( )
A.用盐酸除铁锈B.服用含有氢氧化镁的药物治疗胃酸过多
C.用熟石灰改良酸性土壤D.用硫酸处理印染厂含碱废水
5、下列物质的性质,属于化学性质的是( )
A.颜色B.密度C.挥发性D.可燃性
6、在下列四种含有氯元素的物质中,氯元素化合价最低的是( )
A.Cl2B.NaClC.HClOD.KClO3
7、下列操作正确的是( )
A.用酒精灯加热试管里的液体时,试管里的液体不应超过试管溶剂的1/2
B.实验后剩余的药品应放回原试剂瓶中,避免浪费
C.洗过的玻璃仪器内壁附着的水滴既不聚成水滴,也不成股流下时,表明仪器已洗干净
D.不小心碰倒酒精灯,洒出的酒精在桌上燃烧起来时,应立即用水扑灭
8、下列关于金属材料的说法中,不正确的是( )
A.常温下,铝能与空气中的氧气反应,在其表面生成致密的氧化铝薄膜
B.铁在干燥的空气中容易生锈
C.硬铝(铝合金)的硬度大于纯铝
D.金属资源的回收利用既保护了环境,又节约了金属资源
9、碳12是指含6个中子的碳原子..下列对氧16和氧18两种氧原子的说法正确的是( )
A.质子数相同B.质量相同
C.电子数不相同D.16和18表示原子个数
10、将呼出的气体与空气相比较,含量明显降低的是( )
A.稀有气体B.氧气C.二氧化碳D.氮气
11、中华传统文化博大精深,下列古诗中不涉及化学变化的是( )
A.梅须逊雪三分白,雪却输梅一段香B.爆竹声中一岁除,春风送暖入屠苏
C.爝火燃回春浩浩,洪炉照破夜沉沉D.千锤万凿出深山,烈火焚烧若等闲
12、有X、Y、Z三种金属片,分别放入稀硫酸中,X、Z表面有气泡产生,Y没有明显现象,X放入ZCln溶液,没有明显现象..判断这三种金属的活动性由强到弱的顺序是( )
A.X>Y>ZB.Z>X>YC.X>Z>YD.Y>X>Z
13、如图是四种粒子的结构示意图,下列有关说法正确的是( )
A.④表示的粒子属于金属元素B.①表示的粒子在化学反应中易失电子
C.①②③④表示四种不同元素D.②④所表示的粒子化学性质相似
14、空气中体积分数约占78%的气体是( )
A.二氧化碳B.氮气C.氧气D.稀有气体
15、探究铁生锈的条件,有利于寻找防止铁制品锈蚀的方法..下列对比实验设计与所探究的条件(蒸馏水经煮沸并迅速冷却),对应关系正确的是( )
A.甲和乙:水B.乙和丙:空气C.甲和丙:空气D.甲和丁:水
16、被称之为“软电池”的纸质电池采用薄层纸片作为传导反应为:,避免了传统电池所带来的污染问题..则下列说法正确的是( )
A.该反应中二氧化锰作催化剂
B.反应前后有三种氧化物,且常温下都为固体
C.其工作原理是将化学能转化为电能
D.反应中只有锌元素化合价发生了变化
17、下列关于宏观事实的微观解释中, 错误的是( )
A.自然界中水的天然循环——水分子不断运动
B.天然气经压缩储存在钢瓶中——压强增大, 分子之间的间隔变大
C.电解水生成氢气和氧气——在化学反应中分子发生改变
D.通过气味辨别酒精和水——分子不断运动, 不同分子的性质不同
18、关于双氧水制氧气的说法正确的是( )
A.溶液中水的质量不变B.只有加入二氧化锰才能制得氧气
C.液体中氢元素质量分数变大D.氧元素全部由化合态变为游离态
19、“雪碧”等碳酸型饮料的pH小于7,晃动后打开瓶盖,其pH将( )
A.变大B.变小C.不变D.无法判断
20、地壳中含量最多的元素是( )
A.SiB.AlC.OD.Fe
二、填空题(共3小题,共12分)
1、根据下列粒子结构示意图,回答问题..
(1)A、B、C、D所示粒子共表示______________种元素(填数字)..
(2)D所示粒子在化学反应中容易_____________电子(填“得到”或“失去”) ..
(3)若E中x=10时,则该粒子属于____________(填“原子”或“离子”)..
2、运用相关化学知识填空..
(1)净化水的操作方法有:①沉降,②过滤,③清毒杀菌,④蒸馏等,其中净化程度最高的是_____ (选填序号)..净水器中经常使用活性炭,主要利用活性炭的______性..
(2)在电解水的实验中,生成氢气和氧气的体积比约为______..
(3)10mL水和10mL酒精充分混合后总体和小于20mL的主要原因是___ ( 选填序号)..
①分子的数目减少②分子在不断运动
③分子之间有间隔④分子的大小改变
3、化学用语是学习化学的基本工具..请用合适的化学用语填空..
(1)镁的元素符号_____..
(2)表示两个氢原子_____..
(3)保持二氧化硫化学性质的最小微粒_____..
(4)由氧和铝两种元素组成的化合物的化学式_____..
三、实验题(共2小题,每题15分,共30分)
1、实验室利用下图所示装置进行相关实验..
回答下列问题:
(1)写出装置图中标号仪器的名称:①_____,②_____..
(2)用高锰酸钾制氧气,应选用的发生装置是_____(填字母序号),该反应的化学方程式为_____,其中转化为氧气的氧元素与高锰酸钾中氧元素的质量之比是_____..
(3)常温下,用锌和稀硫酸反应制取氢气,若要随时控制反应的发生和停止,应选用的发生装置是_____(填字母序号),反应的化学方程式为_____;点燃氢气前必须验纯,为确保安全,最好选用装置_____(填字母序号)所示方法收集氢气..
2、下图是实验室中常见装置..回答下列问题..
(1)装置A中仪器m的名称是________..
(2)用过氧化氢溶液制取氧气的化学方程式为_________,发生装置是_________(填字母序号)..
(3)用装置C收集CO2气体时,气体应从________(填“a”或“b”)端通入..
(4)下列气体中,只能用装置D而不能用装置C收集的是________(填数字序号)..
①H2②N2③O2
四、计算题(共2小题,每题9分,共18分)
1、小强同学前往当地的石灰石矿区进行调查,他取回了若干块矿石样品,对样品中的碳酸钙的质量分数进行检测,采用了以下的办法:取用8g这种石灰石样品,把40g稀盐酸分四次加入,测量过程所得数据见下表,(已知石灰石样品中含有的杂质不溶于水,不与盐酸反应)问:
(1)样品中碳酸钙的质量分数是多少?
(2)上表中n的数值为..
(3)求反应生成的氯化钙的质量..
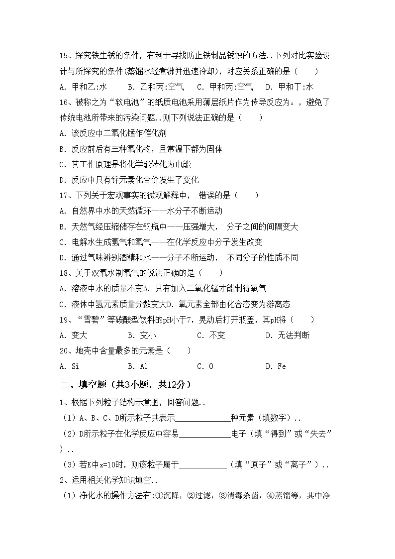
2、某粗盐中除NaCl以外还含有少量杂质MgCl2,为了测定粗盐中MgCl2的质量分数..取固体样品50.0g完全溶解于150.0g水中,并向其中逐渐加入一定浓度的NaOH溶液,实验过程中生成沉淀的质量与加入NaOH溶液的质量的关系如图所示:
注:发生反应的化学方程式为:MgCl2+2NaOH=Mg(OH)2↓+2NaCl
请根据相关信息完成下列计算:
(1)反应完全时,生成氢氧化镁的质量为_____g;
(2)在粗盐中氯化镁的质量分数;
(3)恰好完全反应时得到的溶液中溶质的质量分数..
参考答案
一、选择题(每小题只有1个选项符合题意..共20小题,每题2分,共40分)
1、C
2、C
3、A
4、A
5、D
6、B
7、C
8、B
9、A
10、B
11、A
12、B
13、A
14、B
15、D
16、C
17、B
18、C
19、A
20、C
二、填空题(共3小题,共12分)
1、3 得到 原子
2、蒸馏 吸附 2:1 ③
3、Mg 2H SO2 Al2O3
三、实验题(共2小题,每题15分,共30分)
1、长颈漏斗 水槽 A 2KMnO4K2MnO4+MnO2+O2↑ 1:4 C Zn+H2SO4=ZnSO4+H2↑ D
2、酒精灯 B a ②
四、计算题(共2小题,每题9分,共18分)
1、(1)样品中碳酸钙的质量分数是85%;(2)1.2;(3) 设完全反应后最终生成氯化钙的质量为x,
x=7.548g;
答:反应生成的氯化钙的质量为7.548g..
2、(1)5.8;(2)19.0%;(3)17.4%序号
加入稀盐酸的质量/克
剩余固体质量/克
第一次
10
5.5
第二次
10
3.0
第三次
10
1.2
第四次
10
n
相关试卷
这是一份鲁教版九年级化学上册期中考试卷及答案【鲁教版】,共7页。试卷主要包含了选择题,填空题,实验题,计算题等内容,欢迎下载使用。
这是一份鲁教版九年级化学上册期中考试卷及答案【一套】,共7页。试卷主要包含了选择题,填空题,实验题,计算题等内容,欢迎下载使用。
这是一份鲁教版九年级化学上册期中考试卷【及答案】,共7页。试卷主要包含了选择题,填空题,实验题,计算题等内容,欢迎下载使用。

