部编人教版九年级化学上册期中模拟考试及答案下载练习题
展开
这是一份部编人教版九年级化学上册期中模拟考试及答案下载练习题,共9页。试卷主要包含了选择题,填空题,实验题,计算题等内容,欢迎下载使用。
班级: 姓名: 分数:
一、选择题(每小题只有1个选项符合题意.共20小题,每题2分,共40分)
1、铜能被加工成厚度仅为7微米的超薄铜箔,说明铜具有良好的( )
A.导电性B.延展性C.导热性D.抗腐蚀性
2、在一定量的硝酸银和硝酸铜溶液中加入锌粉,充分反应后过滤,得到滤液和滤渣,下列分析正确的是( )
A.如果滤液显蓝色,则滤渣一定没有Cu
B.如果滤渣只含一种金属,滤液中的溶质可能含有三种
C.在滤渣中加入稀盐酸有气泡产生,滤液中的溶质可能含有两种
D.在滤渣中加入稀盐酸没有气泡产生,则滤渣一定含有Ag和Cu
3、现将10gA和足量B混合加热,A和B发生化学反应,10gA完全反应后生成8gC和4gD,则参加反应的A和B的质量比是( )
A.1:1B.2:1C.4:1D.5:1
4、水是生命之源,下列关于水的说法正确的是( )
A.工业废水需要处理达标后才能排放
B.明矾可以使硬水转化为软水
C.蒸馏海水和电解水的过程中水发生的都是物理变化
D.蒸馏水、自来水都是纯净物
5、与碳元素一样,氢元素也有三种不同的原子,依次称为氕[piē]、氘[dā]、氚[chuān],分别用符号H、D、T表示,其原子核内质子数均为1,中子数依次为0、1、2.下列有关说法不正确的是( )
A.氕、氘、氚三种原子核外均只有一个电子
B.一个氘原子的质量约为一个氕原子质量的2倍
C.氕、氘、氚三种原子的化学性质几乎完全相同
D.化学式为HD的物质属于化合物
6、甲、乙、丙、丁四种物质,存在关系:甲+乙→丙+丁.下列说法正确的是( )
A.若丙、丁为盐和水,则甲、乙一定为酸和碱
B.若甲为单质,则该反应一定是置换反应
C.若该反应为复分解反应,则生成物中一定有水
D.若甲为 10 g、乙为 20 g,则反应生成丙和丁的质量总和一定不大于 30 g
7、下列说法正确的是( )
A.原子的质量主要集中在原子核上
B.相同的原子无法构成不同的分子
C.温度计内汞柱液面上升说明汞原子体积变大
D.原子呈电中性是因为原子中质子数与中子数相等
8、下列实验操作正确的是( )
A.加热固体B.倾倒液体
C.熄灭酒精灯D.取用固体粉末
9、下列关于氢氧化钠的描述中错误的是( )
A.可用于改良酸性土壤 B.易溶于水,溶解时放出大量的热
C.能去除油污,可作炉具清洁剂 D.对皮肤有强烈的腐蚀作用
10、某同学用下图所示装置测定空气里氧气的含量,实验时,连接好装置并检查不漏气后再进行后续操作,下列说法正确的是( )
A.所用红磷要过量,以保证集气瓶内空气里的氧气能充分反应
B.在空气里点燃红磷后,应缓慢把燃烧匙伸入瓶内并塞紧橡皮塞
C.红磷燃烧时,要打开止水夹,以免瓶因温度升高,气压较大,造成橡皮塞从瓶口脱落
D.仍用本装置,只把红磷换成燃烧的本炭,能够更精确测定空气里氧气的含量
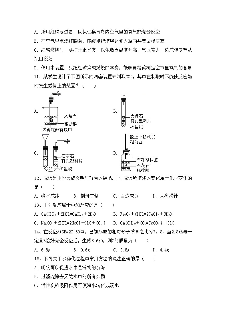
11、某学生设计了下图所示的四套装置来制取CO2,其中在制取时不能使反应随时发生或停止的装置为( )
A.B.
C.D.
12、成语是中华民族文明与智慧的结晶.下列成语所描述的变化属于化学变化的是( )
A.滴水成冰B.刻舟求剑C.百炼成钢D.大海捞针
13、下列反应属于中和反应的是( )
A.Ca(OH)2+2HCl=CaCl2+2H2OB.Fe2O3+6HCl=2FeCl3+3H2O
C.Na2CO3+2HCl=2NaCl+H2O+CO2↑D.Ca(OH)2+CO2=CaCO3↓+H2O
14、在反应A+3B=2C+3D中,已知A和B的相对分子质量之比为7:8,当2.8gA与一定量B恰好完全反应后,生成3.6gD,则C的质量为( )
A.6.8gB.9.6gC.8.8gD.4.4g
15、下列关于水净化过程中常用方法的说法正确的是( )
A.明矾可以促进水中悬浮物的沉降
B.过滤能除去天然水中的所有杂质
C.活性炭的吸附作用可使海水转化成淡水
D.过滤或加热均能使硬水转化成软水
16、下列关于“不一定”的说法中,不正确的是( )
由同种元素组成的物质不一定是单质
B.质子数相等的粒子不一定是同种元素
C.由分子构成的纯净物不一定只含一种分子
D.含氧化合物不一定是氧化物
17、下列关于H2SO4性质描述中,不属于酸的通性的是( )
A.使紫色石蕊溶液变红 B.与NaOH发生中和反应
C.浓硫酸滴到白纸上使纸变黑 D.与Mg反应放出氢气
18、下列物质不属于溶液的是( )
A.碘酒B.矿泉水C.白醋D.蒸馏水
19、下列化学用语表示正确的是( )
A.两个氢分子: 2H B.三个氮原子: 3N
C.一个镁离子: Mg+2 D.氧化钠中氧元素的化合价:
20、分类是化学学习和研究的重要方法之一,下列分类中不正确的是( )
A.纯净物:氧气、干冰、水银 B.肥料:二氧化碳、硫酸铵、硝酸钾
C.单质:金刚石、铁粉、黄铜 D.盐:氯化钠、硝酸钠、碳酸钙
二、填空题(共3小题,共12分)
1、将下列空格里填上适序号:①物理变化 ②化学变化 ③物理性质 ④化学性质⑤物质的用途
酒精常用作酒精灯的燃料_____________,因为酒精具有可燃性___________.点燃酒精灯的过程中,酒精先汽化成酒精蒸气____________,后燃烧生成二氧化碳和水__________________.酒精是易挥发的无色透明液体,能与水以任意比互溶______________.
2、化学用语是学习化学的重要工具,是国际通用的化学语言.
(1)请用化学用语填空:
①镁元素_____;②三个氧原子_____;③五个二氧化硫分子_____;④两个氢氧根离子_____.
(2)符号“3Ca2+”中的“3”表示_____,“2+”表示_____.
3、实验室加热高锰酸钾制氧气,用排水法收集.
⑴制取氧气前要先检查装置的气密性,目的是为了_________________________________.
⑵伸入制氧气试管里的导管不宜过长,原因是_____________________________________.
⑶常在试管口塞一团棉花,其目的是_____________________________________________.
⑷加热时先将酒精灯在试管下方来回移动,其目的是_______________________________.
⑸用排水法收集氧气,当气泡________________时,再开始收集.
⑹集满氧气的集气瓶应盖好______________,______________放出实验桌上.
三、实验题(共2小题,每题15分,共30分)
1、实验室中有下列仪器:
(1)填写标号仪器名称:⑦____;
(2)实验室制取CO2并欲得到平稳的气流,应选择发生装置仪器的组合为____(选择一套,填序号),当用如图2装置收集CO2气体时,气体应从____(填“a”或“b”)端进入,写出检验CO2的化学反应方程式______;
(3)若用高锰酸钾制取氧气,还需要补充的实验仪器为____,反应方程式为_______;用排水法收集O2,所得气体不纯的原因可能是______(答一条).
2、通过一年的化学学习,相信你已经初步掌握了实验室制取气体的有关知识.结合下图示回答问题.
(1)写出图中标示的仪器名称:①___________,②___________.
(2)甲同学用高锰酸钾制取氧气时,应选择的发生装置是_______(填代号),用该方法制取氧气的化学方程式为____________;用排水法收集氧气,实验结束后,他发现水槽中的水变红了,请你帮他分析可能的原因:________________.
(3)乙同学在实验室想制取CO2气体,她应选用的药品是____,可用_____(填代号)装置收集CO2.
(4)装置B和装置C都可以用于制取同种气体,装置C的优点是_________________.
四、计算题(共2小题,每题9分,共18分)
1、某化学兴趣小组取部分变质的Ca(OH)2(含杂质CaCO3)样品4.0g投入200.0g水中,充分搅拌,通入足量CO2,溶液质量与反应的CO2质量的关系如图所示.则:
(l)以Ca(OH)2全部转化为CaCO3时消耗的CO2质量为_______g;
(2) 4.0g样品中杂质CaCO3的质量为_________?(写出计算过程)
(3)通入m3gCO2时,溶液中生成物的溶质的质量分数为__________(精确到0.1%).若所取样品中的Ca(OH)2没有完全溶于水,对最后的计算结果_______(填“有”、“没有”)影响.原因是________________.
2、某化学兴趣小组的同学到化学实验室,用铝和氢氧化钠溶液反应来制备氢气.同学们取了3g纯铝片和40g一定质量分数的氢氧化钠溶液,充分反应后,铝片有剩余,称得反应后剩余物质的总质量为42.7g.试计算:
(1)生成氢气的质量是_____g;
(2)所用氢氧化钠溶液的溶质质量分数为____.(提示:2Al+2NaOH+2H2O=2NaAlO2+3H2↑)
参考答案
一、选择题(每小题只有1个选项符合题意.共20小题,每题2分,共40分)
1、B
2、B
3、D
4、A
5、D
6、D
7、A
8、D
9、A
10、A
11、B
12、C
13、A
14、C
15、A
16、C
17、C
18、D
19、B
20、C
二、填空题(共3小题,共12分)
1、 ⑤ ④ ① ② ③
2、Mg 3O 5SO2 2OH﹣ 钙离子的个数为3 一个钙离子带有两个单位的正电荷
3、防止产生的气体逸出 排尽瓶内的空气,得到较纯的气体 防止粉末化的高锰酸钾随氧气流进入水中 使试管受热均匀 均匀、连续不断放出 毛玻璃片 正
三、实验题(共2小题,每题15分,共30分)
1、锥形瓶; ②④⑦ a Ca(OH)2+CO2===CaCO3↓+H2O; 酒精灯 2KMnO4K2MnO4+MnO2+O2↑ 没等气泡连续而均匀冒出就开始收集
2、铁架台 锥形瓶 A 2KMnO4加热K2MnO4+MnO2+O2↑ 试管口没有放置棉花 石灰石 F 可以控制反应速率
四、计算题(共2小题,每题9分,共18分)
1、(1)2.2g(2)0.3g(3)4.2%;没有;未溶解的氢氧化钙也能与二氧化碳生成碳酸钙
2、(1)0.3;(2)10%
相关试卷
这是一份部编人教版九年级化学上册期中模拟考试及答案练习题,共9页。试卷主要包含了选择题,填空题,实验题,计算题等内容,欢迎下载使用。
这是一份部编人教版九年级化学上册期中模拟考试【及答案】练习题,共10页。试卷主要包含了选择题,填空题,实验题,计算题等内容,欢迎下载使用。
这是一份部编人教版九年级化学上册期中模拟考试(及答案)练习题,共10页。试卷主要包含了选择题,填空题,实验题,计算题等内容,欢迎下载使用。

