部编人教版八年级化学上册期中模拟考试及答案2练习题
展开
这是一份部编人教版八年级化学上册期中模拟考试及答案2练习题,共9页。试卷主要包含了选择题,填空题,实验题,计算题等内容,欢迎下载使用。
班级: 姓名: 分数:
一、选择题(每小题只有1个选项符合题意.共20小题,每题2分,共40分)
1、下列关于水净化过程中常用方法的说法正确的是( )
A.明矾可以促进水中悬浮物的沉降
B.过滤能除去天然水中的所有杂质
C.活性炭的吸附作用可使海水转化成淡水
D.过滤或加热均能使硬水转化成软水
2、世界万物都是由极其微小的粒子构成的,下列说法正确的是( )
A.海水是由海水分子构成的
B.分子、原子、离子都能直接构成物质
C.二氧化碳是由碳原子和氧原子构成的
D.自然界中的物质都是由质子、中子、电子等粒子构成的
3、空气是一种宝贵的自然资源,下列气体不可直接从空气分离获得的是( )
A.用作医疗急救的氧气B.用作焊接保护气的稀有气体
C.用作食品防腐剂的氮气D.用作清洁燃料的氢气
4、下列方法能鉴别氧气和空气的是( )
A.闻气味 B.将集气瓶倒扣在水中
C.观察颜色 D.将带火星的木条伸入集气瓶中
5、下列化学符号中关于数字“2”的意义说法不正确的是( )
A.2CO-表示2个一氧化碳分子
B.NO2-表示二氧化氮中含有2个氧原子
C.Ca2+-表示1个钙离子带2个单位的正电荷
D.-表示氧化汞中汞元素的化合价为+2价
6、“加碘盐”中的“碘”是指( )
A.分子B.原子C.单质D.元素
7、一位学生要用托盘天平称量2.5g药品,在称量中发现指针向左偏转.这时他应该( )
A.减少药品 B.向右盘中加砝码
C.移动游码 D.调节天平的平衡螺母
8、下图表示治理汽车尾气所涉及反应的微观过程.下列说法不正确的是( )
A.图中单质的化学式为N2 B.该反应使有毒气体转化为无毒气体
C.反应物都属于氧化物 D.反应中原子、分子个数都不变
9、2015年3月20日联合国发布报告:到2030年,全球将有40%的国家和地区面临干旱问题.节约用水和合理开发利用水资源是每个公民应尽的责任的义务.下列关于水的认识正确的是( )
A.过滤能除去天然水中所有的杂质 B.将活性炭放入硬水中可使其软化
C.工业废水要经过处理后再排放 D.过量使用农药、化肥不会造成水体污染
10、下列说法正确的是( )
A.原子的质量主要集中在原子核上
B.相同的原子无法构成不同的分子
C.温度计内汞柱液面上升说明汞原子体积变大
D.原子呈电中性是因为原子中质子数与中子数相等
11、最早使用的充电电池是铅蓄电池.已知电动车铅蓄电池充电时反应的化学方程式为:2PbSO4+2H2O==Pb+PbO2+2X,则X的化学式为( )
A.SO2B.SO3C.H2SO3D.H2SO4
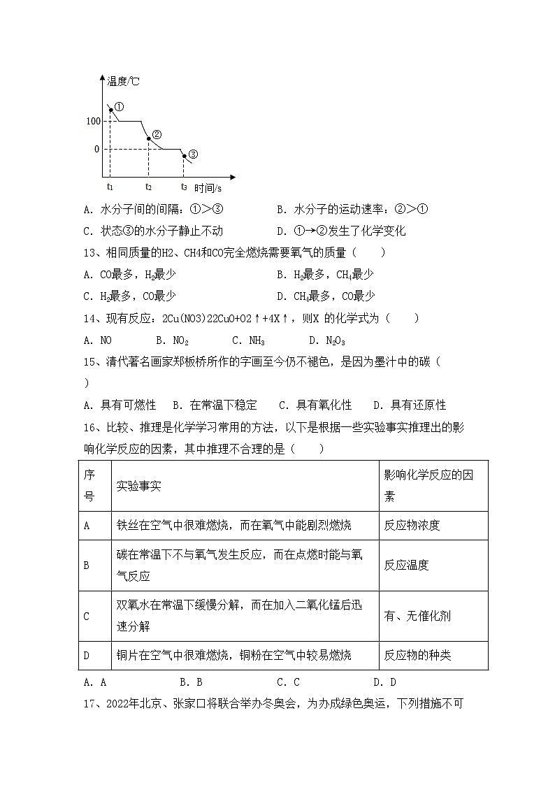
12、一定条件下,水在密闭容器里的冷却过程中,温度和时间的关系如下图所示.①、②、③表示水在不同时刻的存在状态,下列有关判断正确的是( )
A.水分子间的间隔:①>③B.水分子的运动速率:②>①
C.状态③的水分子静止不动D.①→②发生了化学变化
13、相同质量的H2、CH4和CO完全燃烧需要氧气的质量( )
A.CO最多,H2最少B.H2最多,CH4最少
C.H2最多,CO最少D.CH4最多,CO最少
14、现有反应:2Cu(NO3)22CuO+O2↑+4X↑,则X 的化学式为( )
A.NO B.NO2 C.NH3 D.N2O3
15、清代著名画家郑板桥所作的字画至今仍不褪色,是因为墨汁中的碳( )
A.具有可燃性 B.在常温下稳定 C.具有氧化性D.具有还原性
16、比较、推理是化学学习常用的方法,以下是根据一些实验事实推理出的影响化学反应的因素,其中推理不合理的是( )
A.AB.BC.CD.D
17、2022年北京、张家口将联合举办冬奥会,为办成绿色奥运,下列措施不可行的是( )
A.发展公共交通,提倡绿色出行
B.增加使用太阳能、核能等新能源
C.加高燃煤锅炉烟囱,将废气排到高空
D.改进燃煤技术,减少SO2与粉尘排放
18、下列化学用语书写正确的是( )
A.2个氮原子-N2 B.钙离子-Ca+2 C.氯化铁-FeCl2 D.氦气-He
19、“神舟六号”太空舱利用NiFe2O4将航天员呼出的CO2转化为O2,而NiFe2O4的质量和化学性质在反应前后都不变.则NiFe2O4在该反应中是( )
A.反应物B.生成物C.催化剂D.消毒剂
20、下图为钠的原子结构示意图.下列说法不正确的是( )
A.钠原子的质子数为11B.图中 n的值为10
C.钠在反应中易失去电子D.钠元素位于第三周期
二、填空题(共3小题,共12分)
1、酸、碱、盐在生活、生产方面有着广泛的应用,请结合情景,写出情景中涉及到的有关反应的化学方程式.
(1)工业上由纯碱和熟石灰制取烧碱:_______.
(2)胃酸分泌过多会引起胃痛,可服用含有氢氧化镁的胃药可缓解胃痛:_______.
(3)将氢氧化钙、粘土、沙子混合而成的建筑材料,在空气中逐渐变坚硬:_______.
2、化学用语是国际通用语言.请用化学用语填空:
(1)镁 ______ ;(2)硅原子 _______;(3)氧气 ___ ;
(4)氢气 ___ ; (5)水分子 ____ ; (6)氧原子___ .
3、在下列微粒中
①分子;②原子;③质子;④中子;⑤电子;⑥离子
(1)能构成物质的微粒有_________;(2)显示电中性的微粒有______________
(3)质量最小的微粒是_____________;(4)一定带正电荷的微粒有___________
(5)一定带负电荷的微粒有_____;(6)可能带正电荷也可能带负电荷的是_____
三、实验题(共2小题,每题15分,共30分)
1、实验室利用如图所示装置进行相关实验,请回答下列问题.
(1)写出A图中可用于加热的仪器的名称:_______;f的名称:_______.
(2)实验室用过氧化氢溶液和二氧化锰制取氧气,其反应的文字表达式为:_______可选择的气体发生装置是_______,选用C而不用D装置收集氧气的原因是_______.
(3)若用高锰酸钾制取氧气的实验步骤有:①在试管中加入药品并固定好装置;②把导管移出水面;③点燃酒精灯加热,当气泡连续均匀冒出时开始收集;④熄灭酒精灯;⑤检查装置的气密性.则以上步骤正确顺序为_______(填序号).
2、某化学活动小组想利用下列仪器制取氧气,试回答一下问题:(部分用品省略)
(1)一般情况下仪器A的用途是 ______________________________________________ ;
(2)若用氯酸钾和二氧化锰制取氧气,还需添加的一种仪器是 __ ,发生反应的符号表达式为 ___________ ;
(3)若要用收集到的氧气进行铁丝燃烧实验,集气瓶底部要有少量的水.水的作用是 _________ ;该实验集气瓶中水的来源是 ______________________________ .
(4)下图是某同学绘制的利用纯净物制取氧气的装置图的一部分,请你帮他补充完整,并且在下图中写出仪器的名称 __________________ .
四、计算题(共2小题,每题9分,共18分)
1、学校研究性学习小组为了测定当地矿山石灰石中碳酸钙的含量,取来了一些矿石样品,并取稀盐酸200 g,平均分成4份,进行实验.
(1)哪几次反应矿石有剩余?___________.
(2)上表中M的数值是_________.
(3)试计算这种石灰石中碳酸钙的质量分数.
2、长久使用的热水壶底部有一层水垢,主要成分是碳酸钙(CaCO3),某化学兴趣小组为了测定水垢中碳酸钙的质量分数,取25g水垢放入过量的稀盐酸的烧杯中,立即将烧杯放在天平上,称其质量.在以后的5min内,每一分钟读一次数.结果如下表,试回答下列问题:
(1)反应生成的二氧化碳的质量为多少?
(2)该水垢中CaCO3的质量分数为多少?
参考答案
一、选择题(每小题只有1个选项符合题意.共20小题,每题2分,共40分)
1、A
2、B
3、D
4、D
5、B
6、D
7、A
8、D
9、C
10、A
11、D
12、A
13、C
14、B
15、B
16、D
17、C
18、D
19、C
20、B
二、填空题(共3小题,共12分)
1、Ca(OH)2+Na2CO3=CaCO3↓+2NaOH Mg(OH)2+2HCl=MgCl2+2H2O Ca(OH)2+CO2=CaCO3↓+H2O
2、 Mg Si O2 H2 H2O O
3、①②⑥ ①②④ ⑤ ③ ⑤ ⑥
三、实验题(共2小题,每题15分,共30分)
1、酒精灯 长颈漏斗 B 氧气的密度比空气大 ⑤①③②④
2、用作少量试剂的反应容器,在常温或加热时使用 酒精灯 KClO3KCl+O2 防止铁丝燃烧过程中形成的高温熔融物溅落后炸裂集气瓶底 排水法收集氧气时,集气瓶内(的水不能排净)预留的水 补药品、棉花、导管、橡胶导管、气泡;试管
四、计算题(共2小题,每题9分,共18分)
1、(1)第3次;(2)4.4;(3)80%
2、8.8g
80%序号
实验事实
影响化学反应的因素
A
铁丝在空气中很难燃烧,而在氧气中能剧烈燃烧
反应物浓度
B
碳在常温下不与氧气发生反应,而在点燃时能与氧气反应
反应温度
C
双氧水在常温下缓慢分解,而在加入二氧化锰后迅速分解
有、无催化剂
D
铜片在空气中很难燃烧,铜粉在空气中较易燃烧
反应物的种类
实验
1
2
3
4
加入样品的质量/g
5
10
15
20
生成CO2的质量/g
1.76
3.52
4.4
M
时间/min
0
2
3
4
5
质量/g
100g
95g
92g
91.2g
91.2g
相关试卷
这是一份部编人教版九年级化学上册期中模拟考试及答案2练习题,共10页。试卷主要包含了选择题,填空题,实验题,计算题等内容,欢迎下载使用。
这是一份部编人教版八年级化学上册期中模拟考试【及答案】练习题,共10页。试卷主要包含了选择题,填空题,实验题,计算题等内容,欢迎下载使用。
这是一份部编人教版八年级化学上册期中模拟考试及答案下载练习题,共8页。试卷主要包含了选择题,填空题,实验题,计算题等内容,欢迎下载使用。

