- 2.2群落的主要类型 基础训练 同步练习【新教材】2020-2021学年人教版(2019)高二生物选择性必修二 试卷 1 次下载
- 2.2群落的主要类型 能力提升 同步练习【新教材】2020-2021学年人教版(2019)高二生物选择性必修二 试卷 1 次下载
- 2.3群落的演替 教案【新教材】2020-2021学年人教版(2019)高二生物选择性必修二 教案 1 次下载
- 2.3群落的演替 基础训练 同步练习【新教材】2020-2021学年人教版(2019)高二生物选择性必修二 试卷 1 次下载
- 2.3群落的演替 能力提升 同步练习【新教材】2020-2021学年人教版(2019)高二生物选择性必修二 试卷 1 次下载
高中生物人教版 (2019)选择性必修2第2节 群落的主要类型学案及答案
展开学习目标
1.阐述群落的主要类型及影响因素
2.运用进化和适应观分析生物具有与群落环境相适应的形态、结构和生理特点
群落的主要类型
主要的陆地生物群落类型
随堂训练
1.不同的气候、地形等条件可孕育不同的生物群落,以下关于各种群落的叙述,错误的是( )
A.热带雨林中生活着90%的非人类灵长类动物
B.草原上能进化出失去飞翔能力的鸟类
C.荒漠动物一般在雨季进入冬眠,旱季进入夏眠
D.冻原植被种类稀少,只有能忍受强风吹袭的植物才能生存下来
2.在沙漠地区,动植物种类稀少;在热带雨林地区,动植物种类繁多。说明( )
A.阳光对植物的分布起决定性作用B.阳光能影响动植物的生长发育
C.水是限制陆生生物分布的重要因素D.温度对植物的分布有重要影响
3.下列关于生物群落的说法错误的是( )
A.热带雨林是地球上最大的森林带
B.南美草原进化出了失去飞翔能力的鸟类
C.沙漠动物在干旱季节不是进入夏眠就是进入冬眠
D.苔原植物几乎完全依靠营养繁殖,没有树林生长
4.下列有关陆地群落的叙述,正确的是( )
A.热带雨林的生物种类约占地球已知种类的90%,是地球上最丰富的基因库
B.草原约占地球表面的26%,植物几乎完全依靠营养繁殖
C.蒿属植物和肉质旱生植物是沙漠中的优势植物
D.苔原的植被结构简单、种类稀少、生长缓慢,均是一年生的植物
5.在北半球陆地,由南向北群落依次是( )
A.热带雨林、落叶阔叶林、针叶林、苔原
B.苔原、针叶林、落叶阔叶林、常绿阔叶林
C.热带雨林、针叶林、落叶阔叶林、苔原
D.苔原、热带雨林、针叶林、落叶阔叶林
6.环境条件变差时对植物群落结构的影响是( )
A.层次不变,层次结构简单
B.层次减少,层次结构不变
C.层次减少,层次结构简单
D.层次不变,层次结构不变
7.关于亚热带常绿阔叶林的特征表述,正确的是 ( )
A.夏季降水多、冬季降水少,故干湿季明显
B.我国东部分布着全球面积最大的亚热带常绿阔叶林
C.乔木、灌木、草本、地表植物层均具备,乔木仅有一层
D.动物大多具有快速奔跑和穴居的习性
答案以及解析
1.答案:C
解析:热带雨林中生活着90%的非人类灵长类动物,A项正确;由于没有大面积的树木,部分草原进化出了失去飞翔能力的鸟类,B项正确;荒漠动物一般在旱季进入夏眠,雨季来临复苏,C项错误;冻原的植被结构简单、种类稀少、生长缓慢,只有那些能忍受强风吹袭和土粒、冰粒击打的植物才能生存下来,D项正确。
2.答案:C
解析:热带雨林中生物种类繁多,沙漠中生物种类稀少,引起这种差异的主要生态因素是水,水是限制生物分布,特别是陆生生物分布的重要因素,C项正确。
3.答案:A
解析:
4.答案:C
解析:
5.答案:A
解析:群落由南向北依次经热带、温带和寒带气候,最南端应是热带雨林,依次是落叶阔叶林和针叶林,最北端应是苔原。
6.答案:C
解析:环境条件变差,其中生存的生物,会因为不适应变化的环境,使得其数量和种类减少,当然生物层次的复杂性会减弱,层次结构也会变得简单。
7.答案:B
解析:A、D项是草原特征,C项是描述群落垂直分层现象,但乔木仅有一层欠妥,因为乔木不可能都是同一物种。
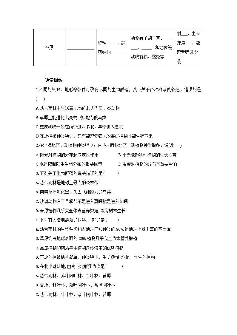
类型
气候特点
群落结构
主要动植物类型
与环境相适应的生物特点
荒漠
极度 ,降水量稀少且分布
物种 ,群落结构简单
植物有 、 等;动物主要是 、
、 和 等
耐 、适应缺乏水分的环境
草原
半干旱,不同年份或季节雨量不均匀
物种较 ,群落结构 ,
植物主要为多年生草本植物;动物主要有
、 、 等
植物耐旱、耐
;动物大都具有 或 的特点
森林
寒带针叶林
群落结构非常复杂且相对稳定
植物主要为 ;动物主要有松树、雪兔等
耐寒
温带森林
温和、雨量
植物主要为落叶阔叶树种、灌木、阔叶草本植物;动物主要有田鼠、红狐、山雀等
生物多样性
,植物种类繁多,树栖和攀缘生活动物特别多
热带森林
温度和湿度都很
植物主要为常绿植物,动物主要为猴类、黑猩猩、鹦鹉等
苔原
物种 ,群落结构
植物有羊胡子草、
、 、和地衣等;动物有狼、雪兔等
耐 、生长速度 、能忍受强风吹袭
人教版 (2019)选择性必修2第2节 群落的主要类型学案及答案: 这是一份人教版 (2019)选择性必修2第2节 群落的主要类型学案及答案,共16页。
生物选择性必修2第2节 群落的主要类型学案设计: 这是一份生物选择性必修2第2节 群落的主要类型学案设计,共5页。学案主要包含了荒漠生物群落,草原生物群落,森林生物群落,群落中生物的适应性,人参等内容,欢迎下载使用。
高中生物人教版 (2019)选择性必修2第2节 群落的主要类型导学案: 这是一份高中生物人教版 (2019)选择性必修2第2节 群落的主要类型导学案,共6页。学案主要包含了学习目标,课前学习,课上学习,课后练习等内容,欢迎下载使用。

