高中生物人教版 (2019)选择性必修1第1节 免疫系统的组成和功能巩固练习
展开一、单选题
1.2020年2月11日,世宣布将新正式命名为COVID-19,新型冠状病毒是一种RNA病毒,主要由蛋白质外壳和内部的RNA组成。该病毒感染引起的肺炎会使该病患者肺功能受损,从而引起血氧饱和度下降,该病主要表现为发热、咳嗽、乏力、浑身酸痛等症状。下列相关叙述错误的是( )
A.新型冠状病毒在进化过程中是独立进化的,与其他物种无关
B.患者血氧饱和度下降导致的呼吸急促,可以补偿机体的缺氧
C.患者治愈后,机体产生并在一段时间内保持有对新型冠状病毒免疫的能力
D.体积分数为70%的酒精能使新型冠状病毒的蛋白质外壳变性,从而失去感染力
2.关于免疫调节的说法正确的是( )
A.某人首次接触到花粉就会出现过敏现象
B.B细胞受抗原刺激后,大部分增殖分化为记忆B细胞
C.免疫调节不只对病原体有防卫作用,也会监控并清除体内某些细胞
D.免疫活性物质由免疫细胞产生,只在第二道和第三道防线中起作用
3.下列属于非特异性免疫的是( )
A.唾液中的溶菌酶分解细菌和接种牛痘预防天花
B.胃液呈强酸性,能抑制、杀死细菌和服用小儿麻痹糖丸
C.白细胞的吞噬作用、皮肤的屏障作用均对多种病原体具有预防作用
D.吞噬细胞摄取并处理抗原,然后呈递给T细胞
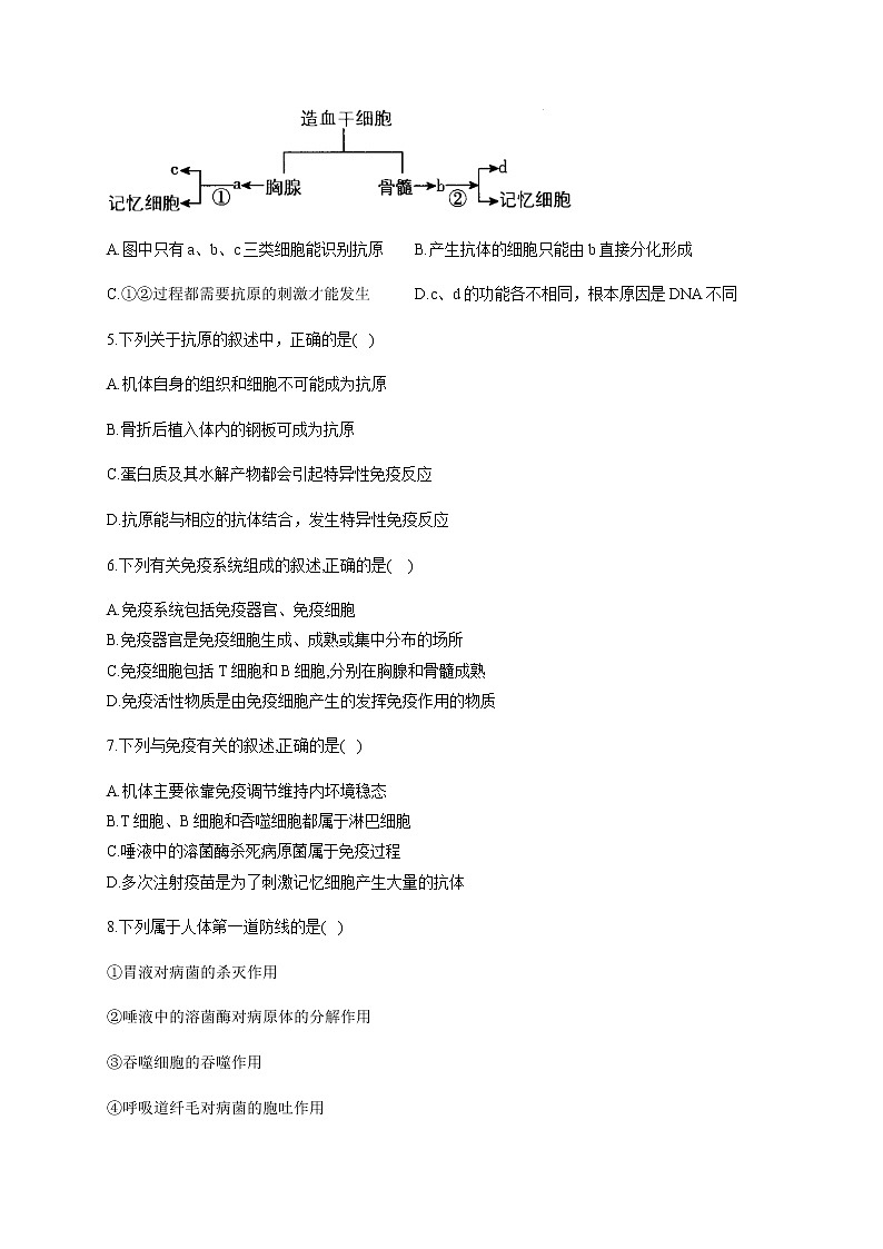
4.如图表示淋巴细胞的起源和分化过程(其中a、b、c、d表示不同种类的细胞,①②表示有关过程),下列有关叙述正确的是( )
A.图中只有a、b、c三类细胞能识别抗原B.产生抗体的细胞只能由b直接分化形成
C.①②过程都需要抗原的刺激才能发生D.c、d的功能各不相同,根本原因是DNA不同
5.下列关于抗原的叙述中,正确的是( )
A.机体自身的组织和细胞不可能成为抗原
B.骨折后植入体内的钢板可成为抗原
C.蛋白质及其水解产物都会引起特异性免疫反应
D.抗原能与相应的抗体结合,发生特异性免疫反应
6.下列有关免疫系统组成的叙述,正确的是( )
A.免疫系统包括免疫器官、免疫细胞
B.免疫器官是免疫细胞生成、成熟或集中分布的场所
C.免疫细胞包括T细胞和B细胞,分别在胸腺和骨髓成熟
D.免疫活性物质是由免疫细胞产生的发挥免疫作用的物质
7.下列与免疫有关的叙述,正确的是( )
A.机体主要依靠免疫调节维持内坏境稳态
B.T细胞、B细胞和吞噬细胞都属于淋巴细胞
C.唾液中的溶菌酶杀死病原菌属于免疫过程
D.多次注射疫苗是为了刺激记忆细胞产生大量的抗体
8.下列属于人体第一道防线的是( )
①胃液对病菌的杀灭作用
②唾液中的溶菌酶对病原体的分解作用
③吞噬细胞的吞噬作用
④呼吸道纤毛对病菌的胞吐作用
⑤皮肤的阻挡作用
⑥抗体与抗原结合
⑦抗毒素与细菌外毒素结合
A.②⑤B.④⑤C.①②④⑤D.②③⑤⑥⑦
9.若一个人的胸腺先天发育不良,可能造成的结果是( )
A.体内没有B细胞而仅仅有T细胞
B.几乎丧失一切免疫功能,各种传染病乘机而入
C.只保留有非特异性免疫功能和部分体液免疫
D.浆细胞合成抗体球蛋白的能力减弱
10.人体内有免疫系统,它是人体抵御病原体侵犯最重要的保卫系统,下列有关叙述正确的是( )
A.吞噬细胞和淋巴细胞属于免疫细胞
B.效应T细胞可以释放淋巴因子和抗体
C.记忆细胞是由造血干细胞直接分化而来
D.免疫系统具有防卫、监控、清除和调节的功能
11.PM2.5是粒径小于2.5 μm(相当于细菌大小)的颗粒物,被认为是造成雾霾天气的“元凶”。PM2.5进入人体后,会被吞噬细胞吞噬,导致其生物膜通透性改变,引起吞噬细胞死亡。下列叙述错误的是( )
A. 吞噬细胞吞噬PM2.5,属于人体免疫的第三道防线
B. 空气中的部分PM2.5可被人体免疫的第一道防线阻挡
C. 当病菌随PM2.5进入人体,会导致机体出现免疫反应
D. PM2.5引起细胞死亡的原因可能与溶酶体水解酶的释放有关
12.下列关于人体淋巴细胞的叙述中,错误的是( )
A.在胸腺中发育成熟的T淋巴细胞可参与细胞免疫
B.效应T淋巴细胞可攻击被病原体感染的宿主细胞
C.T淋巴细胞和B淋巴细胞都是由造血干细胞发育而成的
D.T细胞释放的淋巴因子不能使受到抗原刺激的B细胞增殖
13.能够在机体内识别“非己”成分功能的细胞是( )
①吞噬细胞
②T细胞
③B细胞
④记忆细胞
⑤浆细胞
⑥效应T细胞
A.①②③④⑤⑥B.②③⑤⑥C.②③④⑥D.①②③④⑥
14.用大剂量X射线照射去胸腺小鼠,小鼠将完全丧失免疫功能。之后向该小鼠体内输入来自骨髓的淋巴细胞,小鼠的免疫功能( )
A.全部得到恢复
B.只细胞免疫功能恢复
C.体液免疫完全恢复,但没有细胞免疫功能
D.体液免疫部分恢复,但没有细胞免疫功能
15.免疫细胞在特异性免疫过程中发挥着重要作用,下列关于免疫细胞的叙述不正确的是( )
A.免疫细胞的分化程度由低到高依次为B细胞、记忆细胞和浆细胞
B.淋巴细胞仅存在于淋巴液、血液中
C.效应T细胞使耙细胞裂解死亡,清除靶细胞的过程属于细胞凋亡
D.效应T细胞能与耙细胞密切接触,导致耙细胞裂解死亡
16.免疫是机体的一种保护性生理功能,下列有关免疫系统的组成的叙述,不正确的是( )
A.抗原、淋巴因子、溶菌酶等都属于免疫活性物质
B.在特异性免疫中,发挥免疫作用的主要是淋巴细胞
C.B细胞和T细胞都是由骨髓中的造血干细胞分化、发育而来的
D.免疫器官是免疫细胞生成、成熟或集中分布的场所
17.下列关于免疫系统组成的叙述不正确的是( )
A.骨髓、胸腺、脾脏、扁桃体、淋巴结都是免疫器官
B.T细胞、B细胞、吞噬细胞都是淋巴细胞
C.淋巴因子、抗体、溶菌酶都是免疫活性物质
D.免疫器官是免疫细胞生成、成熟或集中分布的场所
18.研究发现两种现象:① 动物体内的B细胞受到抗原刺激后,在物质甲的作用下,可增殖、分化为浆细胞;② 给动物注射从某种细菌获得的物质乙后,此动物对这种细菌具有了免疫能力。则这两种物质中( )
A. 甲是抗体,乙是抗原B. 甲是淋巴因子,乙是抗原
C. 甲是抗体,乙是淋巴因子D. 甲是淋巴因子,乙是抗体
19.下列关于免疫学知识的叙述,正确的是( )
A.唾液中的溶菌酶将细菌消化的过程属于第二道防线
B.效应T细胞与靶细胞密切接触,使靶细胞裂解死亡,属于细胞坏死
C.类风湿性关节炎、皮肤荨麻疹、系统性红斑狼疮均属于自身免疫病
D.免疫抑制剂可使免疫系统的功能减弱,从而提高了器官移植的存活率
20.2018年诺贝尔生理学或医学奖授予免疫学家詹姆斯·艾利森和本庶佑,以表彰他们在癌症免疫治疗方面所作出的贡献。下列有关癌症免疫的叙述不正确的是( )
A.体内产生的癌细胞将成为效应T细胞攻击的对象
B.被病原体侵入的细胞还能够通过细胞凋亡的方式被裂解清除
C.人体的免疫系统能够消灭癌细胞体现了免疫系统的防卫功能
D.人体免疫系统识别癌细胞过程受到干扰,会导致癌细胞“逃逸”而不被攻击
参考答案
1.答案:A
解析:
2.答案:C
解析:已免疫的机体,再次接受相同抗原时才会发生过敏反应,A错误。B细胞受抗原刺激后,大部分增殖分化为浆细胞,产生扰体,小部分形成记忆B细胞,B错误。免疫调节不只对病原体有防卫作用,还能够监控和清除体内已经衰老或被破坏的细胞,以及癌变的细胞,C正确。唾液腺细胞和泪腺细胞分泌的溶菌酶在第一道防线中起作用,体液中的溶菌酶参与第二道防线,D错误。
3.答案:C
解析:接种牛痘预防天花属于特异性免疫,A错误;服用小儿麻痹糖丸预防小儿麻痹症,属于特异性免疫,B错误;白细胞的吞噬作用、皮肤的屏障作用均对多种病原体具有预防作用,这些都属于非特异性免疫,C正确;吞噬细胞摄取并处理抗原,然后呈递给T细胞,属于特异性免疫,D错误。
4.答案:C
解析:由图分析可知,a表示T细胞,b表示B细胞,c表示细胞毒性T细胞,d表示浆细胞,能识别抗原的有B细胞、T细胞、细胞毒性T细胞、记忆细胞,A错误;能产生抗体的细胞是浆细胞,可以由B细胞分化形成,也可以由记忆细胞增殖分化形成,B错误;有抗原的刺激才能发生①细胞免疫和②体液免疫,C正确;c、d所含的DNA相同,其功能不同的根本原因是基因的选择性表达,D错误。
5.答案:D
解析:机体自身衰老或癌变的细胞等均可能成为抗原,A错误;抗原因含有抗原决定簇而具有特异性,钢板无抗原决定簇,不能成为抗原,B错误;抗原具有大分子性,蛋白质的水解产物氨基酸是小分子物质,不能成为抗原,C错误;抗原能与相应的抗体发生特异性结合,属于特异性免疫,D正确。
6.答案:B
解析:免疫系统包括免疫器官、免疫细胞、免疫活性物质三部分;免疫器官是免疫细胞生成、成熟或集中分布的场所;免疫细胞包括吞噬细胞和淋巴细胞;免疫活性物质是由免疫细胞或其他细胞产生的发挥免疫作用的物质。
7.答案:C
解析:内环境稳态的维持依靠的是神经一体液一免疫调节,A 错误;吞噬细胞不属于淋巴细胞,B错误;唾液中的溶菌酶杀死病原菌属于免疫过程中的非特异性免疫过程,C正确;多次注射疫苗的目的是使机体产生更多数量的记忆细胞,记忆细胞会增殖分化成浆细胞,由浆细胞产生抗体,D错误。
8.答案:C
解析:①胃液由胃粘膜分泌,胃液对病菌的杀灭作用属于第一道防线,①正确;
②统一性是由口腔粘膜特化形成的,唾液中溶菌酶对病原体的分解作用属于第一道防线,②正确;
③吞噬细胞的胞吞属于第二道防线,③错误;
④呼吸道纤毛对病菌的外排作用属于第一道防线,④正确;
⑤皮肤的阻挡作用属于第一道防线,⑤正确;
⑥抗体与抗原结合属于体液免疫,是第三道防线,⑥错误;
⑦抗毒素与细菌外毒素结合属于体液免疫过程,属于第三道防线,⑦错误.
所以,①②④⑤正确.
故选:C.
9.答案:C
解析:A.胸腺是T细胞成熟的场所,因此一个人的胸腺先天发育不良,会造成体内没有T细胞,A错误;
B.少数抗原可以直接刺激B细胞引起体液免疫,因此胸腺先天发育不良患者还保留有少数体液免疫能力,B错误;
C.胸腺发育不良者体内没有T细胞,细胞免疫丧失,体液免疫也受到影响,因此只保留了非特异性免疫功能和部分体液免疫功能,C正确;
D.大多数B细胞的增殖分化形成浆细胞需要T细胞来呈递抗原,因此胸腺先天发育不良会导致浆细胞减少,但是浆细胞合成抗体球蛋白成能力不变,D错误。
故选:C。
10.答案:A
解析:A、吞噬细胞和淋巴细胞属于免疫细胞,A正确;
B、效应T细胞可以释放淋巴因子,而抗体是效应B细胞产生的,B错误;
C、记忆细胞是B、T细胞直接分化而来,C错误;
D、免疫系统具有防卫、监控、清除的功能,D错误.
故选:A.
11.答案:A
解析:A、吞噬细胞吞噬PM2.5,属于人体免疫的第二道防线,A错误;
B、空气中的部分PM2.5可被人体免疫的第一道防线阻挡,即皮肤、黏膜阻挡,B正确;
C、当病菌随PM2.5进入人体,会导致机体出现免疫反应,C正确;
D、根据题意可知,PM2.5能导致吞噬细胞的生物膜通透性改变,因此溶酶体的膜会被破坏,从而导致其中的水解酶释放而引起吞噬细胞死亡,D正确.
故选:A.
12.答案:D
解析:T细胞在胸腺中发育成熟后,可参与细胞免疫而形成效应T细胞攻击靶细胞,靶细胞可以为被病原体感染的宿主细胞,故A项和B项正确;造血干细胞产生的淋巴细胞分别在骨髓和胸腺中发育为成熟的B淋巴细胞和T淋巴细胞,C项正确;体液免疫过程中,T淋巴细胞除了能给B细胞呈递活化信号外,而且能释放淋巴因子,促进B细胞进一步大量增殖,从而增强对抗原的免疫清除,故D项错误。
13.答案:D
解析:
①吞噬细胞具有识别能力,①正确;
②T细胞具有识别能力,②正确;
③B细胞具有识别能力,③正确;
④记忆细胞具有识别能力,④正确;
⑤浆细胞能合成与分泌抗体,但没有识别能力,⑤错误;
⑥效应T细胞具有识别能力,⑥正确.故选:D.
14.答案:D
解析:
A、小鼠没有胸腺,没有成熟的T细胞,也就没有细胞免疫,A错误;
B、小鼠无法恢复细胞免疫,B错误;
CD、B淋巴细胞成熟的场所是骨髓,所以只有体液免疫部分恢复,但没有细胞免疫功能,C错误,D正确。故选:D。
15.答案:B
解析:体液免疫中,B细胞受抗原刺激后增殖分化产生浆细胞和记忆细胞,即B细胞的分化程度低于浆细胞和记忆细胞;二次免疫过程中,记忆细胞受同种抗原剌激后增殖分化产生浆细胞,即记忆细胞的分化程度小于浆细胞,A正确淋巴细胞存在于淋巴液、血液和淋巴结等处,B错误。被病原体感染的细胞被效应T细胞清除的过程是受遗传物质控制的,属于细胞凋亡,C正确。效应T细胞能与靶细胞密切接触,使其裂解死亡,D正确.
16.答案:A
解析:淋巴因子、溶菌酶等都属于免疫活性物质,而抗原是引起免疫反应的物质或结构,A错误;在特异性免疫中,发挥免疫作用的主要是淋巴细胞,包括T细胞和B细胞,B正确;B细胞和T细胞都是由骨髓中的造血干细胞分化、发育而来的,其中B细胞成熟于骨髓,T细胞成熟于胸腺,C正确;免疫器官是免疫细胞生成、成熟或集中分布的场所,D正确。
17.答案:B
解析:A、免疫系统由免疫器官、免疫细胞和免疫活性物质组成,免疫器官有骨髓、胸腺、脾脏、扁桃体、淋巴结等,A正确;
B、淋巴细胞包括T细胞和B细胞等,不包括吞噬细胞,B错误;
C、溶菌酶、淋巴因子和抗体都是发挥免疫作用的物质,属于免疫活性物质,C正确;
D、T细胞起源于骨髓中的造血干细胞,在胸腺中成熟;B细胞起源于骨髓中的造血干细胞,在骨髄中成熟,D正确.
故选:B.
18.答案:B
解析:(1)T细胞分泌的淋巴因子能促进B细胞增殖、分化为效应B细胞,因此物质甲为淋巴因子;
(2)动物受到特定抗原(细菌)的刺激后,能够发生免疫反应,产生相应的抗体,因此物质乙是抗原.
故选:B.
19.答案:D
解析:
20.答案:C
解析:
高中生物人教版 (2019)选择性必修1第1节 免疫系统的组成和功能练习题: 这是一份高中生物人教版 (2019)选择性必修1第1节 免疫系统的组成和功能练习题,共13页。试卷主要包含了外周免疫器官,淋巴细胞,溶菌酶,下列有关叙述正确的是等内容,欢迎下载使用。
生物人教版 (2019)第4章 免疫调节第1节 免疫系统的组成和功能课时训练: 这是一份生物人教版 (2019)第4章 免疫调节第1节 免疫系统的组成和功能课时训练,共25页。试卷主要包含了外周免疫器官,淋巴细胞,溶菌酶,下列有关叙述正确的是等内容,欢迎下载使用。
人教版 (2019)选择性必修1第4章 免疫调节第1节 免疫系统的组成和功能达标测试: 这是一份人教版 (2019)选择性必修1第4章 免疫调节第1节 免疫系统的组成和功能达标测试,共3页。试卷主要包含了B细胞和T细胞成熟的部位分别是等内容,欢迎下载使用。

