2018-2019学年重庆市南岸区七年级(上)期末数学试卷
展开2018-2019学年重庆市南岸区七年级(上)期末数学试卷
一、选择题:(本大题12个小题,每小题4分,共48分)在每个小题的下面,都给出了代号为A,B,C,D的四个答案,其中只有一个是正确的,请将答题卡上题号右侧正确答案所对应的方框涂黑.
1.(4分)相反数是
A. B. C. D.3
2.(4分)如图,在下列几何体中,主视图与其他几何体主视图形状不一样的是
A. B.
C. D.
3.(4分)下列计算中,正确的是
A. B. C. D.
4.(4分)如图,数轴上、两点分别对应实数、,则下列结论正确的是
A. B. C. D.
5.(4分)在数轴上,与表示有理数1的点的距离为3的数是
A. B. C.0或 D.或4
6.(4分)如图,,是线段上的两点,是的中点,是的中点,若,,则的长为
A.10 B.11 C.12 D.13
7.(4分)华为厂家为了得到和两种型号的生产比例而进行了一次市场调查,调查员在调查表中设计了下面几个问题,你认为提问不合理的是
A.你明年是否购买手机?(1)是;(2)否
B.如果你明年买华为,打算买什么类型的?(1) 20;(2)
C.你喜欢华为哪一款手机?(1) 20;(2)
D.你认为华为哪一款手机性价比更高?(1) 20;(2)
8.(4分)如下,是小明和小文的对话.假设小文所写数字为,那么小明猜的结果应为
小明:我会玩魔术.
小文:不会吧?让我见识一下!
小明:你在纸上写一个数字,不要让我看到!将你写的数字乘以3,然后加6,所得结果再除以3,最后在减去一开始你写的数字,得到一个答案,无论你写哪一个数字,我都可以猜中你算出来的答案.
A.2 B.3 C. D.
9.(4分)用一张边长为的正方形纸片,制作一个高为的无盖的长方体盒子,该长方体的容积为
A. B.
C. D.
10.(4分)小明在解方程:.步骤如下:
解:方程的两边同乘10,得①
去括号,得②
移项,得③
合并同类项,得④
两边同除以,得⑤
通过对小明解题过程的阅读,你发现错误的地方有
A.2处 B.3处 C.4处 D.5处
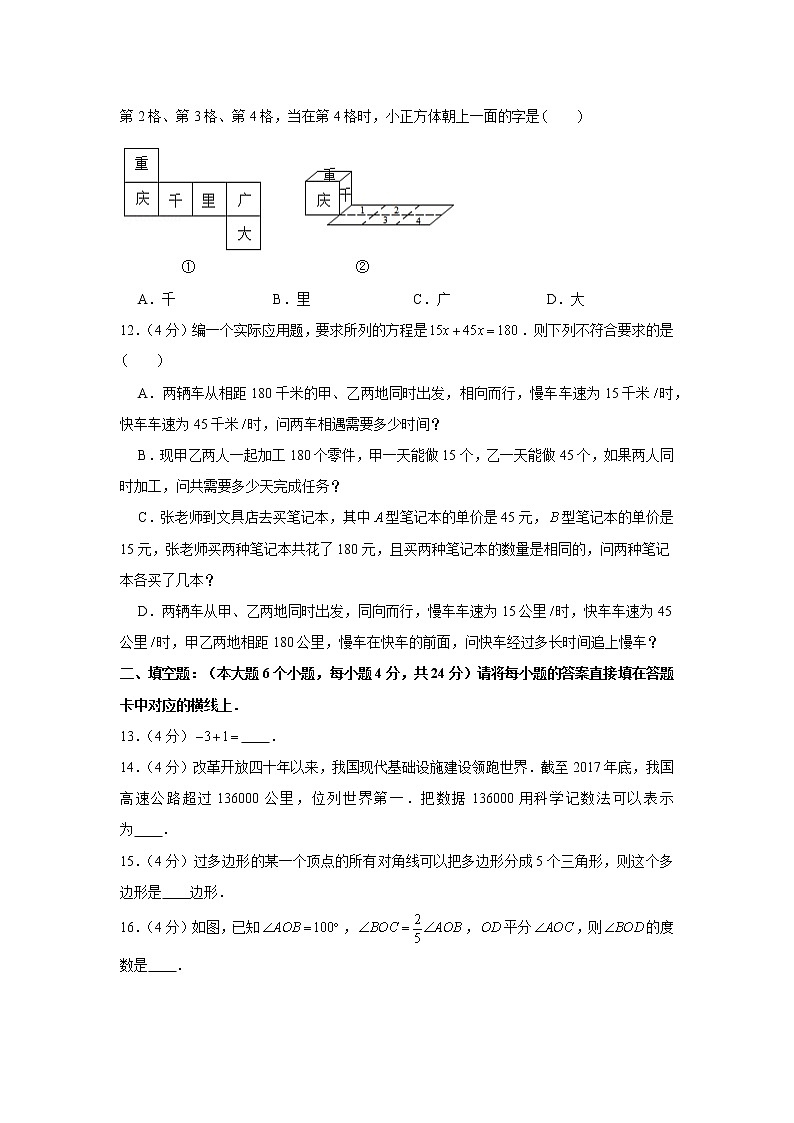
11.(4分)如图①是正方体的表面展开图,小正方体从图②所示的位置依次翻到第1格、第2格、第3格、第4格,当在第4格时,小正方体朝上一面的字是
A.千 B.里 C.广 D.大
12.(4分)编一个实际应用题,要求所列的方程是.则下列不符合要求的是
A.两辆车从相距180千米的甲、乙两地同时出发,相向而行,慢车车速为15千米时,快车车速为45千米时,问两车相遇需要多少时间?
B.现甲乙两人一起加工180个零件,甲一天能做15个,乙一天能做45个,如果两人同时加工,问共需要多少天完成任务?
C.张老师到文具店去买笔记本,其中型笔记本的单价是45元,型笔记本的单价是15元,张老师买两种笔记本共花了180元,且买两种笔记本的数量是相同的,问两种笔记本各买了几本?
D.两辆车从甲、乙两地同时出发,同向而行,慢车车速为15公里时,快车车速为45公里时,甲乙两地相距180公里,慢车在快车的前面,问快车经过多长时间追上慢车?
二、填空题:(本大题6个小题,每小题4分,共24分)请将每小题的答案直接填在答题卡中对应的横线上.
13.(4分) .
14.(4分)改革开放四十年以来,我国现代基础设施建设领跑世界.截至2017年底,我国高速公路超过136000公里,位列世界第一.把数据136000用科学记数法可以表示为 .
15.(4分)过多边形的某一个顶点的所有对角线可以把多边形分成5个三角形,则这个多边形是 边形.
16.(4分)如图,已知,,平分,则的度数是 .
17.(4分)如图,是一个“数值转换机”,若开始输入的的值为10,第1次输出的结果为5,第2次输出的结果是8,则第2019次输出的结果为 .
18.(4分)1925年数学家莫伦发现的世界上第一个完美长方形,如图所示,它恰能被分割成10个大小不同的正方形.若标注为1的正方形的边长为1时,则该完美长方形的面积为 .
三、解答题:(木大题2个小题,每小题8分,共16分)解答时每小题必须给出必要的演算过程或推理步骤,画出必要的图形,请将解答过程书写在答题卡中对应的位置上.
19.(8分)计算:
(1);
(2).
20.(8分)化简求值:,其中.
四、解答题:(本大题5个小题,每小题10分,共50分)解答时每小题必须给出必要的演算过程或推理步骤,画出必要的图形,请将解答过程书写在答题卡中对应的位置上.
21.(10分)解方程:
(1);
(2).
22.(10分)“安全教育平台”是中国教育学会为方便家长和学生参与安全知识活动、接受安全提醒的一种应用软件.某校为了了解家长和学生参与“安全出行”学习的情况,在本校学生中随机抽取部分学生作调查,把收集的数据分为以下4类情形:
.仅学生自己参与;.家长和学生一起参与;
.仅家长自己参与;.家长和学生都未参与.
请根据图中提供的信息,解答下列问题:
(1)在这次抽样调查中,调查的目的是 ;
(2)补全条形统计图,并在扇形统计图中计算类所对应扇形的圆心角的度数;
(3)根据抽样调查结果,估计该校1000名学生中“家长和学生都未参与”的人数.
23.(10分)某矿泉水厂从所生产的瓶装矿泉水中,抽取了40瓶检查质量,质量超出标准质量的用正数表示,质量低于标准质量的用负数表示,结果记录如下表:
与标准质量的偏差(单位:克)
0
瓶数
2
3
13
14
6
2
(1)这40瓶矿泉水中,最重的一瓶比最轻的一瓶重多少克?
(2)这40瓶矿泉水的平均质量比标准质量多多少?
24.(10分)如图,是直角,点是线段上一点.请按要求完成以下问题.
(1)用尺规和三角尺的直角完成作图:延长至点,使点是线段的中点,连接;作,射线交线段于点(保留作图痕迹);
(2)通过度量,直接写出的大小;
(3)写出与相等的角,并说明理由.
25.(10分)幻方历史悠久,传说最早出现在夏禹时代的“洛书”.把洛书用今天的数学符号翻译出来,就是三阶幻方,如图①所示.以下的三个幻方,都满足每行、每列、每条对角线上的三个数的之和都相等.只是图②和图③只出现了部分数字.
(1)完成对图②幻方填写,直接填在图②中;
(2)求图③中的值,要求写出详细过程;
(3)当图③中的时,完成图④的填写.
五、解答题:(本大题1个小题,共12分)解答时每小题必须给出必要的演算过程或推理步骤,画出必要的图形,请将解答过程书写在答题卡中对应的位置上.
26.(12分)为提高市民的环保意识,倡导“节能减排,绿色出行”,某市计划在该地区投放一批总价值为68800元的“共享单车”.这批单车分为,两种不同款型,其中型车单价360元,型车单价是型车单价的.型单车的数量是型的单车数量的.
(1)试问本次试点投放的型车与型车各多少辆?
(2)如果型单车全部投放到该市的经开新区,实行里程时长的收费模式:起步价1元元分钟元公里).
①小李家到单位的路程约6公里,小李选用型单车上下班,从家到单位骑车时间需要20分钟,则小李每天上下班的单车费用是多少?
②假设在该地区投放的型单车平均每辆车每天被骑2次,每次的时间为30分钟,每次的行驶的路程为9公里.在不计算型单车的维护等其他费用的情况下,相关部门采购型车的费用,大约需要多久能收回成本?
2018-2019学年重庆市南岸区七年级(上)期末数学试卷
参考答案与试题解析
一、选择题:(本大题12个小题,每小题4分,共48分)在每个小题的下面,都给出了代号为A,B,C,D的四个答案,其中只有一个是正确的,请将答题卡上题号右侧正确答案所对应的方框涂黑.
1.(4分)相反数是
A. B. C. D.3
【解答】解:相反数是3.
故选:.
2.(4分)如图,在下列几何体中,主视图与其他几何体主视图形状不一样的是
A. B.
C. D.
【解答】解:柱体、圆柱、四棱柱的主视图是长方形的,圆锥的主视图的形状是三角形的,
故选:.
3.(4分)下列计算中,正确的是
A. B. C. D.
【解答】解:、,故本选项符合题意;
、与不是同类项,所以不能合并,故本选项不合题意;
、,故本选项不合题意;
、,故本选项不合题意;
故选:.
4.(4分)如图,数轴上、两点分别对应实数、,则下列结论正确的是
A. B. C. D.
【解答】解:由图可得,,
、,,故选项错误;
、,,故选项错误;
、,,故选项错误;
、,,故选项正确.
故选:.
5.(4分)在数轴上,与表示有理数1的点的距离为3的数是
A. B. C.0或 D.或4
【解答】解:当点在表示1的点的右边时,表示的数是,
当点在表示1的点的左边时,表示的数是.
则与表示有理数1的点的距离为3的数是4或.
故选:.
6.(4分)如图,,是线段上的两点,是的中点,是的中点,若,,则的长为
A.10 B.11 C.12 D.13
【解答】解:,,
.
是的中点,是的中点,
,.
.
.
故选:.
7.(4分)华为厂家为了得到和两种型号的生产比例而进行了一次市场调查,调查员在调查表中设计了下面几个问题,你认为提问不合理的是
A.你明年是否购买手机?(1)是;(2)否
B.如果你明年买华为,打算买什么类型的?(1) 20;(2)
C.你喜欢华为哪一款手机?(1) 20;(2)
D.你认为华为哪一款手机性价比更高?(1) 20;(2)
【解答】解:为了得到和两种型号手机的生产比例,与“你明年是否购买手机”没有直接的关系,
因此选项符合题意,
故选:.
8.(4分)如下,是小明和小文的对话.假设小文所写数字为,那么小明猜的结果应为
小明:我会玩魔术.
小文:不会吧?让我见识一下!
小明:你在纸上写一个数字,不要让我看到!将你写的数字乘以3,然后加6,所得结果再除以3,最后在减去一开始你写的数字,得到一个答案,无论你写哪一个数字,我都可以猜中你算出来的答案.
A.2 B.3 C. D.
【解答】解:假设小文所写数字为,
那么魔术师小明猜中的结果为.
故选:.
9.(4分)用一张边长为的正方形纸片,制作一个高为的无盖的长方体盒子,该长方体的容积为
A. B.
C. D.
【解答】解:由折叠可知,剪去的小正方形的边长与折成的无盖长方体盒子的高之间的大小关系为相等,
则这个无盖长方体盒子的容积.
故选:.
10.(4分)小明在解方程:.步骤如下:
解:方程的两边同乘10,得①
去括号,得②
移项,得③
合并同类项,得④
两边同除以,得⑤
通过对小明解题过程的阅读,你发现错误的地方有
A.2处 B.3处 C.4处 D.5处
【解答】解:方程的两边同乘10,得①,错误,
去括号,得②,错误,
移项,得③,错误,
合并同类项,得④,
两边同除以2,得⑤.
则错误的地方有3处.
故选:.
11.(4分)如图①是正方体的表面展开图,小正方体从图②所示的位置依次翻到第1格、第2格、第3格、第4格,当在第4格时,小正方体朝上一面的字是
A.千 B.里 C.广 D.大
【解答】解:根据正方体表面展开图的“相间、端是对面”可知,
标注“重”与“大”的面是相对的面,
标注“庆”与“里”的面是相对的面,
标注“千”与“广”的面是相对的面,
翻到第1格、“千”在下面,“广”在上面,
翻到第2格、“重”在下面,“大”在上面,
翻到第3格、“庆”在下面,“里”在上面,
翻到第4格、“广”在下面,“千”在上面,
故选:.
12.(4分)编一个实际应用题,要求所列的方程是.则下列不符合要求的是
A.两辆车从相距180千米的甲、乙两地同时出发,相向而行,慢车车速为15千米时,快车车速为45千米时,问两车相遇需要多少时间?
B.现甲乙两人一起加工180个零件,甲一天能做15个,乙一天能做45个,如果两人同时加工,问共需要多少天完成任务?
C.张老师到文具店去买笔记本,其中型笔记本的单价是45元,型笔记本的单价是15元,张老师买两种笔记本共花了180元,且买两种笔记本的数量是相同的,问两种笔记本各买了几本?
D.两辆车从甲、乙两地同时出发,同向而行,慢车车速为15公里时,快车车速为45公里时,甲乙两地相距180公里,慢车在快车的前面,问快车经过多长时间追上慢车?
【解答】解:、设两车相遇需要小时,由题意可得.故本选项符合要求,不符合题意;
、设共需要天完成任务,由题意可得.故本选项符合要求,不符合题意;
、设两种笔记本各买了本,由题意可得.故本选项符合要求,不符合题意;
、设快车经过小时追上慢车,由题意可得.故本选项不符合要求,符合题意;
故选:.
二、填空题:(本大题6个小题,每小题4分,共24分)请将每小题的答案直接填在答题卡中对应的横线上.
13.(4分) .
【解答】解:.
故答案为:.
14.(4分)改革开放四十年以来,我国现代基础设施建设领跑世界.截至2017年底,我国高速公路超过136000公里,位列世界第一.把数据136000用科学记数法可以表示为 .
【解答】解:,
故答案是:.
15.(4分)过多边形的某一个顶点的所有对角线可以把多边形分成5个三角形,则这个多边形是 七 边形.
【解答】解:设多边形有条边,
则,
解得.
故这个多边形是七边形.
故答案为:七.
16.(4分)如图,已知,,平分,则的度数是 .
【解答】解:,,
,
,
平分,
,
.
故答案为:.
17.(4分)如图,是一个“数值转换机”,若开始输入的的值为10,第1次输出的结果为5,第2次输出的结果是8,则第2019次输出的结果为 4 .
【解答】解:由题意可得,
第1次输出的结果为:,
第2次输出的结果为:,
第3次输出的结果为:,
第4次输出的结果为:,
第5次输出的结果为:,
第5次输出的结果为:,
由上可得,每三次为一个循环,
,
第2019次输出的结果为4.
故答案为:4.
18.(4分)1925年数学家莫伦发现的世界上第一个完美长方形,如图所示,它恰能被分割成10个大小不同的正方形.若标注为1的正方形的边长为1时,则该完美长方形的面积为 .
【解答】解:设标注为3的正方形边长是,标注为2的正方形边长为,
则第4个正方形的边长是;
第5个正方形的边长是;
第6个正方形的边长是;
第7个正方形的边长是;
第8个正方形的边长是;
第1个正方形的边长是①;
第9个正方形的边长是;
第10个正方形的边长是;
根据题意得,
解得②,
②代入①,得,
解得,
则,
则完美长方形的宽为,
完美长方形的长为,
所以完美长方形的面积为.
故答案为:.
三、解答题:(木大题2个小题,每小题8分,共16分)解答时每小题必须给出必要的演算过程或推理步骤,画出必要的图形,请将解答过程书写在答题卡中对应的位置上.
19.(8分)计算:
(1);
(2).
【解答】解:(1)
;
(2)
.
20.(8分)化简求值:,其中.
【解答】解:原式
,
当时,
原式.
四、解答题:(本大题5个小题,每小题10分,共50分)解答时每小题必须给出必要的演算过程或推理步骤,画出必要的图形,请将解答过程书写在答题卡中对应的位置上.
21.(10分)解方程:
(1);
(2).
【解答】解:(1)去括号得:,
移项合并得:,
解得:;
(2)去分母得:,
去括号得:,
移项合并得:,
解得:.
22.(10分)“安全教育平台”是中国教育学会为方便家长和学生参与安全知识活动、接受安全提醒的一种应用软件.某校为了了解家长和学生参与“安全出行”学习的情况,在本校学生中随机抽取部分学生作调查,把收集的数据分为以下4类情形:
.仅学生自己参与;.家长和学生一起参与;
.仅家长自己参与;.家长和学生都未参与.
请根据图中提供的信息,解答下列问题:
(1)在这次抽样调查中,调查的目的是 家长和学生一起参与 ;
(2)补全条形统计图,并在扇形统计图中计算类所对应扇形的圆心角的度数;
(3)根据抽样调查结果,估计该校1000名学生中“家长和学生都未参与”的人数.
【解答】解:(1)在这次抽样调查中,调查的目的是家长和学生一起参与;
(2)调查的总人数有:(人,
类的人数有:(人,补全统计图如下:
类所对应扇形的圆心角的度数是;
(3)(人,
答:该校1000名学生中“家长和学生都未参与”的人数有50人.
23.(10分)某矿泉水厂从所生产的瓶装矿泉水中,抽取了40瓶检查质量,质量超出标准质量的用正数表示,质量低于标准质量的用负数表示,结果记录如下表:
与标准质量的偏差(单位:克)
0
瓶数
2
3
13
14
6
2
(1)这40瓶矿泉水中,最重的一瓶比最轻的一瓶重多少克?
(2)这40瓶矿泉水的平均质量比标准质量多多少?
【解答】解:(1),
答:这40瓶矿泉水中,最重的一瓶比最轻的一瓶重18克
(2),
,
,
克,
克
所以,这批样品的平均质量比标准质量多,相差1.8克.
24.(10分)如图,是直角,点是线段上一点.请按要求完成以下问题.
(1)用尺规和三角尺的直角完成作图:延长至点,使点是线段的中点,连接;作,射线交线段于点(保留作图痕迹);
(2)通过度量,直接写出的大小;
(3)写出与相等的角,并说明理由.
【解答】解:(1)如图所示即为所求;
(2)通过度量可知:;
(3)与相等的角是,理由如下:
,
,
,
,
(同角的余角相等).
25.(10分)幻方历史悠久,传说最早出现在夏禹时代的“洛书”.把洛书用今天的数学符号翻译出来,就是三阶幻方,如图①所示.以下的三个幻方,都满足每行、每列、每条对角线上的三个数的之和都相等.只是图②和图③只出现了部分数字.
(1)完成对图②幻方填写,直接填在图②中;
(2)求图③中的值,要求写出详细过程;
(3)当图③中的时,完成图④的填写.
【解答】解:(1)如图②所示:
(2)如图②所示:
,
解得;
(3)如图③所示:
五、解答题:(本大题1个小题,共12分)解答时每小题必须给出必要的演算过程或推理步骤,画出必要的图形,请将解答过程书写在答题卡中对应的位置上.
26.(12分)为提高市民的环保意识,倡导“节能减排,绿色出行”,某市计划在该地区投放一批总价值为68800元的“共享单车”.这批单车分为,两种不同款型,其中型车单价360元,型车单价是型车单价的.型单车的数量是型的单车数量的.
(1)试问本次试点投放的型车与型车各多少辆?
(2)如果型单车全部投放到该市的经开新区,实行里程时长的收费模式:起步价1元元分钟元公里).
①小李家到单位的路程约6公里,小李选用型单车上下班,从家到单位骑车时间需要20分钟,则小李每天上下班的单车费用是多少?
②假设在该地区投放的型单车平均每辆车每天被骑2次,每次的时间为30分钟,每次的行驶的路程为9公里.在不计算型单车的维护等其他费用的情况下,相关部门采购型车的费用,大约需要多久能收回成本?
【解答】解:(1)设型车的数量为辆,则型车的数量是辆,
型单车的单价为360元,
型单车的单价为元,
由题意得:,
解得:,
(辆,
投放型单车120辆,投放型单车80辆;
(2)①根据题意可得,小李每天上、下班的单车费用是:
(元,
小李每天上下班的单车费用是4.4元;
②采购型车的费用为(元,
平均第辆车每天的收益为:
(元,
平均全部型车每天的收益为(元,
故收回成本所用时间为:
(天,
大约需要天收回成本.
声明:试题解析著作权属菁优网所有,未经书面同意,不得复制发布
日期:2021/12/10 10:42:18;用户:初中数学1;邮箱:jse032@xyh.com;学号:39024122
2022-2023学年重庆市南岸区八年级(上)期末数学试卷: 这是一份2022-2023学年重庆市南岸区八年级(上)期末数学试卷,共25页。试卷主要包含了选择题,填空题,解答题等内容,欢迎下载使用。
2021-2022学年重庆市南岸区七年级(上)期末数学试卷: 这是一份2021-2022学年重庆市南岸区七年级(上)期末数学试卷,共7页。试卷主要包含了选择题,填空题,解答题等内容,欢迎下载使用。
2021-2022学年重庆市南岸区七年级(上)期末数学试卷 解析版: 这是一份2021-2022学年重庆市南岸区七年级(上)期末数学试卷 解析版,共19页。试卷主要包含了选择题,填空题,解答题等内容,欢迎下载使用。

