2021_2022学年初中物理一轮复习9 浮力 专题练习
展开
这是一份2021_2022学年初中物理一轮复习9 浮力 专题练习,共10页。试卷主要包含了p河,密度为0等内容,欢迎下载使用。
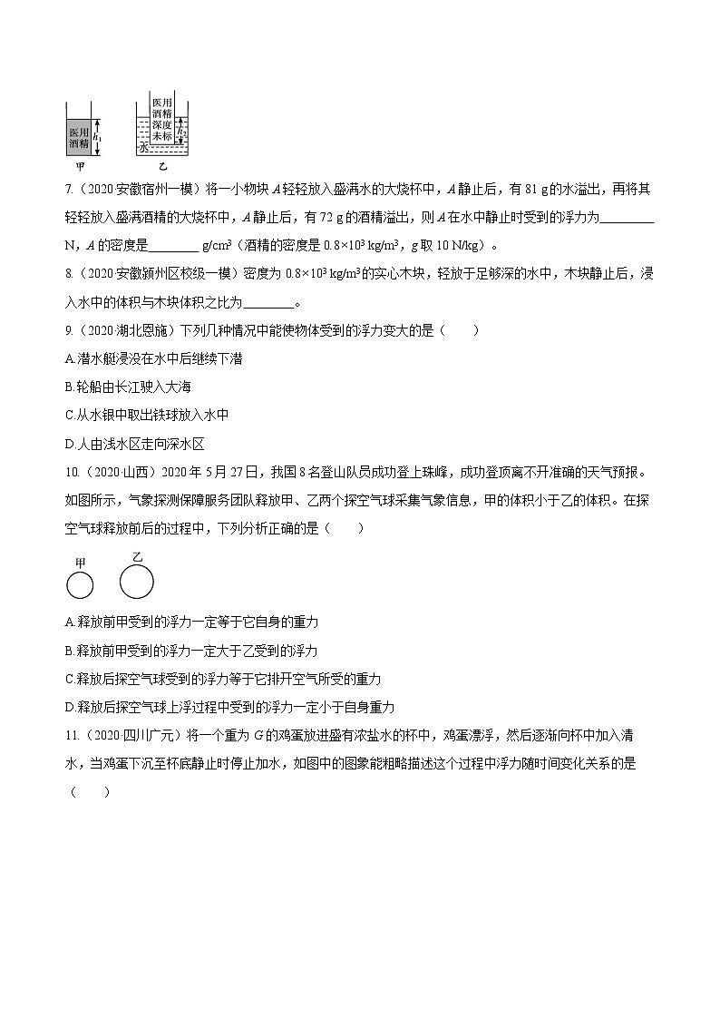
专题练习9 浮力 基础训练 1.(2020·四川南充)某次军事演习中,执行深海作业的潜水艇悬浮在海水中(如图)。要使潜水艇下潜,应对水舱 (选填“注水”或“排水”),在下潜过程中,海水对潜水艇上下表面的压力差 (选填“变大”“变小”或“不变”)。 2.(2021·预测)在透明薄塑料袋中装入大半袋水,用弹簧测力计钩住塑料袋缓慢放入水中,当塑料袋中的水面与容器中水面 时,水袋中水的重力和排开水的重力相等。 3.(2020·安徽淮北联考)一个质量为200 kg的热气球,在空中受到1 900 N的升力时匀速下降,若要使该热气球匀速上升,则应抛出 N的重物。(假设抛出重物前后热气球受到的升力和阻力大小均不变,g取10 N/kg) 4.(2020·山东威海)用密度为0.4×103 kg/m3的泡沫制作长5 m、宽1.5 m、厚20 cm的长方体简易浮桥,浮桥在河水中的最大承重为 kg(ρ河=1×103 kg/m3,g取10 N/kg);此浮桥空载时分别平放到海水和河水中,下表面受到的压强分别为p海和p河,则p海 (选填“>”“<”或“=”)p河。 5.(2020·安徽淮南模拟,改编)一个干枣的体积约为50 cm3,质量约为48 g,若把干枣放入水中,静止时干枣将 (选填“漂浮”“悬浮”或“沉底”)。(g取10 N/kg) 6.(2020·湖北天门)一圆柱形塑料筒,质量和厚度不计,现将75%医用酒精(酒精和水的混合物)倒入该圆筒内,酒精的深度为h1(如图甲),然后将该装有酒精的圆筒放入水中(如图乙),当它竖直漂浮、静止时,圆筒浸入水中的深度为h2,则h1 h2(选填“>”“<”或“=”);已知水的密度为ρ水,该酒精的密度ρ= (用题中的已知量表示)。 7.(2020·安徽宿州一模)将一小物块A轻轻放入盛满水的大烧杯中,A静止后,有81 g的水溢出,再将其轻轻放入盛满酒精的大烧杯中,A静止后,有72 g 的酒精溢出,则A在水中静止时受到的浮力为 N,A的密度是 g/cm3(酒精的密度是0.8×103 kg/m3,g取10 N/kg)。 8.(2020·安徽颍州区校级一模)密度为0.8×103 kg/m3的实心木块,轻放于足够深的水中,木块静止后,浸入水中的体积与木块体积之比为 。 9.(2020·湖北恩施)下列几种情况中能使物体受到的浮力变大的是( )A.潜水艇浸没在水中后继续下潜B.轮船由长江驶入大海C.从水银中取出铁球放入水中D.人由浅水区走向深水区10.(2020·山西)2020年5月27日,我国8名登山队员成功登上珠峰,成功登顶离不开准确的天气预报。如图所示,气象探测保障服务团队释放甲、乙两个探空气球采集气象信息,甲的体积小于乙的体积。在探空气球释放前后的过程中,下列分析正确的是( )A.释放前甲受到的浮力一定等于它自身的重力B.释放前甲受到的浮力一定大于乙受到的浮力C.释放后探空气球受到的浮力等于它排开空气所受的重力D.释放后探空气球上浮过程中受到的浮力一定小于自身重力11.(2020·四川广元)将一个重为G的鸡蛋放进盛有浓盐水的杯中,鸡蛋漂浮,然后逐渐向杯中加入清水,当鸡蛋下沉至杯底静止时停止加水,如图中的图象能粗略描述这个过程中浮力随时间变化关系的是( )12.(2020·安徽包河区一模)将同一长方体分别水平与竖直放置在水中,如图所示,它所受到的( )A.向上、向下压强差不等,向上、向下压力差相等B.向上、向下压强差不等,向上、向下压力差不等C.向上、向下压强差相等,向上、向下压力差不等D.向上、向下压强差相等,向上、向下压力差相等13.(2020·安徽芜湖期末)小明在探究“物体的浮沉条件”时,将重为100 g的物体放入盛水的玻璃杯中,溢出90 g的水,则( )A.物体会漂浮在水面上 B.物体会悬浮在水中C.物体会沉入杯底 D.条件不足无法判断14.(2019·安徽瑶海区三模)一个边长为L的实心正方体铁块挂在弹簧测力计下端,在空气中称量时,弹簧测力计示数为G,浸没在水中测量时,弹簧测力计示数为F,此时铁块上表面距离液面的深度为h,则下列说法错误的是( )A.该铁块所受的浮力为G-FB.该铁块所受浮力为ρ水gL3C.该铁块上下表面所受的压力差为G-FD.随着浸没深度h的增加,铁块上下表面所受水的压力差增大15.(2020·安徽信息交流三)将质量为1.2 kg的木块放在盛有水的容器中,如图所示,木块漂浮时有的体积浸没。如果在木块中央放上另一体积为200 cm3的物块,则木块恰好完全浸没于水中,而物块则在水面之上(ρ水=1.0×103 kg/m3,g取10 N/kg)。下列说法正确的是( )A.木块漂浮在水面上受到的浮力是8 NB.木块的密度为0.8×103 kg/m3C.另一物块受到的重力是12 ND.另一物块的密度为4.0×103 kg/m316.(2020·内蒙古通辽)水平面上放有甲、乙两个完全相同的容器,容器中装有质量相等的不同液体。现把质量相等的A、B两球放入甲容器中后,A漂浮、B沉底;用线把A、B两球系在一起放入乙容器中(线的质量和体积不计),静止后的状态如图所示,两容器中液面恰好相平。下列说法不正确的是( )A.B球在甲中排开液体重力小于在乙中排开液体重力B.A球在甲中所受浮力大于在乙中所受浮力C.甲容器底所受液体压强小于乙容器底所受液体压强D.甲容器对水平面压强等于乙容器对水平面压强 能力提升17.(2020·安徽芜湖二模)小明在探究“浮力大小与哪些因素有关”的实验中,用到如下器材:分度值为0.1 N的弹簧测力计,底面积为5 cm2、高度为6 cm 的实心圆柱体铜块,相同的大烧杯若干,水,密度未知的某种液体,细线等。(1)小明进行了如图所示的实验:A步骤所示弹簧测力计的示数为 N;用弹簧测力计挂着铜块缓慢地浸入液体中不同深度,步骤如图B、C、D、E、F所示(液体均未溢出),并将其示数记录在表中: 实验步骤BCDEF弹簧测力计示数/N2.62.52.42.42.4(2)分析实验步骤A、B、C、D,可以得出结论: ; (3)小明用表格中的数据算出了某种液体的密度是 kg/m3。 18.(原创)安徽白马潭漂流是周末休闲旅游的好去处。特色竹筏漂流享誉江淮,名驰华东,被称为“天柱山下第一漂”,既有浪遏飞舟的野性震撼,又有随波逐流的闲适浪漫。它利用水对木筏的浮力来达到载人的目的(如图所示)。若一根竹子的重力为200 N,将竹子漂浮在水面上,露出水面的体积为总体积的,则(1)一根竹子受到的浮力为多少?(2)一根竹子的体积多少?(3)为了制造一个可以承载10人的竹筏,至少需要多少根竹子捆绑在一起?(假设每个人的体重为600 N)19.(2020·内蒙古包头)如图甲,水平桌面上的容器(厚度不计)底部固定一轻质弹簧(质量和受到的浮力均不计),弹簧上端连有正方体铁块A,铁块A上表面中心与不吸水的正方体木块B下表面中心用长为0.1 m的轻质细绳拴接(细绳质量不计,长度不可伸长),A、B处于静止状态。已知铁块A和木块B的边长均为0.1 m,mA=8 kg,mB=0.5 kg,容器底面积为0.1 m2、质量为1 kg。弹簧的弹力每变化1 N,弹簧的形变量改变1 mm。(ρ水=1.0×103 kg/m3,g取10 N/kg)求:(1)图甲中,容器对水平桌面的压强;(2)向容器中缓慢注水,直到细绳恰好伸直(细绳不受力),如图乙所示。弹簧对铁块A的支持力是多大?(3)细绳恰好伸直后继续向容器内缓慢注水,直到木块刚好全部被水浸没,水面又升高了多少? 参考答案1.【答案】 注水 不变【解析】 潜水艇是靠改变自身的重力来实现上浮和下潜的,所以要使潜水艇下潜,应对水舱注水来增大它自身的重力。在下潜过程中,潜水艇完全浸没在水里,排开水的体积不变,所以所受到的浮力不变。由浮力产生的原因知海水对潜水艇上下表面的压力差不变。2.【答案】 相平【解析】 用弹簧测力计钩住塑料袋缓慢放入水中,水袋排开水的体积变大,由F浮=ρ液gV排可知受到的浮力不断增大;水袋中水的重力和排开水的重力相等,说明水袋中水的重力等于它受到的浮力,即G水=F浮ρ水gV水=ρ水gV排,则有V水=V排,即当袋内水面与容器中的水面相平时,排开水的体积等于水袋内水的体积。3.【答案】 200【解析】 气球匀速下降在空气中受到的阻力方向向上,即f+F=mg,f=mg-F=200 kg×10 N/kg-1 900 N=100 N,当气球匀速上升时,受到的阻力方向向下,即f+G'=F,G'=F-f=1 900 N-100 N=1 800 N,抛出物体的重力为2 000 N-1 800 N=200 N。4.【答案】 900 =【解析】 泡沫的体积V泡沫=5 m×1.5 m×0.2 m=1.5 m3,可得泡沫的质量m泡沫=ρ泡沫V泡沫=0.4×103 kg/m3×1.5 m3=600 kg,其重力G泡沫=m泡沫g=600 kg×10 N/kg=6 000 N,即浮桥的重力为6 000 N,浮桥受到的最大浮力F浮最大=ρ水V排g=1×103 kg/m3×1.5 m3×10 N/kg=15 000 N,浮桥在河水中的最大承重G载最大=F浮最大-G泡沫=15 000 N-6 000 N=9 000 N,浮桥在河水中的最大承载质量m载最大==900 kg;此浮桥空载时分别平放到海水和河水中,受到的浮力相等,都等于浮桥的重力;因为F浮=F下表面-F上表面=F下表面,所以下表面受到的压力相等,由p=可知下表面受到的压强相等,即p海=p河。5.【答案】 漂浮【解析】 干枣的重力G=mg=0.048 kg×10 N/kg=0.48 N,干枣全部浸没的浮力F浮=ρ水gV排=103 kg/m3×10 N/kg×50×10-6 m3=0.5 N,因为F浮>G,所以松手后干枣会上浮,最后漂浮在水面上。6.【答案】 > 【解析】 设塑料筒的底面积为S,塑料筒在水中漂浮处于平衡状态,所以塑料筒受到的浮力等于重力,即F浮=G酒,所以ρ水gh2S=ρ酒gh1S,所以ρ水h2=ρ酒h1,因为酒精的密度小于水的密度,所以h1>h2;所以ρ酒=。7.【答案】 0.81 0.9【解析】 由阿基米德原理可得,该物块放在水中时,受到的浮力F浮=G排=m排g=0.081 kg×10 N/kg=0.81 N;该物块放在酒精中时,受到的浮力F浮'=G排'=m排'g=72×10-3 kg×10 N/kg=0.72 N,通过上面的计算可知,物体在酒精中受到的浮力小于物块在水中所受的浮力,而物块的重力不变,因此物块在水和酒精中不可能都漂浮,只能是一漂一沉或两个都浸没;由于酒精的密度小于水的密度,则物块放入酒精中一定是下沉的,则根据F浮=ρ液·gV排得物块的体积VA=V排酒精==9×10-5 m3=90 cm3,物块在水中时,其排开水的体积:V排水==8.1×10-5 m3;因为排开水的体积小于物体的体积,所以物块在水中漂浮。因为物块在水中漂浮,所以物体的重力等于浮力(排开水的重力),则mA=m排水=81 g。则A的密度ρA==0.9 g/cm3。8.【答案】 4∶5【解析】 因为实心木块的密度为0.8×103 kg/m3,小于水的密度,则放于足够深的水中木块静止后木块会漂浮于水面上,所以F浮=G木,由于F浮=ρ水gV排,G木=ρ木gV木,所以ρ水gV排=ρ木gV木,则。9.D 【解析】 潜水艇浸没在水中后继续下潜时,海水的密度不变,排开海水的体积不变,根据F浮=ρ液gV排可知潜水艇受到的浮力不变,故A不符合题意;轮船由长江驶入大海,都漂浮,受到的浮力等于轮船重,轮船重力大小不变,则浮力不变,故B不符合题意;因为铁球的密度小于水银的密度,铁球在水银中处于漂浮状态,浮力等于其重力;因为铁球的密度大于水的密度,铁球在水中沉底,浮力小于其重力,所以从水银中取出铁球放入水中浮力会变小,故C不符合题意;人由浅水区走向深水区时,液体的密度不变,排开水的体积增大,根据F浮=ρ液gV排可知人受到的浮力增大,故D符合题意。10.C 【解析】 根据物体的浮沉条件,释放前甲受到的浮力一定大于它自身的重力,甲球才能上浮,A错误;甲的体积小于乙的体积,根据阿基米德原理知F浮=ρ气gV排,释放前甲受到的浮力一定小于乙受到的浮力,B错误;由阿基米德原理知,物体在气体中受到的浮力等于物体排开空气的重力,C正确;释放后探空气球开始上浮过程中,气球受到浮力一定大于重力,气球升到一定的高度后,空气密度减小,若气球的体积不变,气球所受浮力减小,上升到一定高度时浮力等于重力,由于惯性,气球继续向上运动,D错误。11.C 【解析】 当鸡蛋在浓盐水中漂浮时,此时鸡蛋所受浮力等于鸡蛋的重力;当给浓盐水中缓慢加入水时,混合液的密度开始减小,但此时混合液的密度仍大于鸡蛋的密度,虽然鸡蛋开始缓慢下沉,不过鸡蛋仍处于漂浮状态,只是浸入液体中的体积在增大,而露出液体的体积在减小,所以此时鸡蛋受到的浮力仍等于鸡蛋的重力;当混合液的密度逐渐减小到等于鸡蛋的密度时,此时鸡蛋在液体中处于悬浮状态,鸡蛋受到的浮力仍等于鸡蛋的重力;当混合液的密度比鸡蛋密度小的时候,此时鸡蛋受到的浮力就会小于重力,鸡蛋出现下沉直至沉到杯子的底部,由此可知,鸡蛋受到的浮力是先不变,然后减小,所以选项C符合题意。12.A 【解析】 长方体物块悬浮在水中,说明受到水的浮力不变,而浮力等于物体上下表面受到水的压力差,所以长方体物块上下表面受到水的压力差相等;而长方体物块上下表面受到水的压强差Δp=,竖直放置比水平放置上下表面积小,所以长方体物块上下表面受到的水的压强差不相等。综合上述分析可知,选项BCD错误,A正确。13.D 【解析】 物体的重力为G=mg=0.1 kg×10 N/kg=1 N;把物体放入盛水的玻璃杯中,溢出水的重力G溢=m溢g=0.09 kg×10 N/kg=0.9 N,如果原来是满杯水,则物体受到水的浮力F浮=G排=G溢=0.9 N,如果原来杯子水不满,则G排>G溢=0.9 N,即物体受到水的浮力大于0.9 N,所以物体的重力有可能大于浮力,也可能等于浮力,即物体有可能沉入水底,也可能漂浮或悬浮在水中。14.D 【解析】 物体受到的浮力F浮=G-F,故A正确;由阿基米德原理可知,该铁块所受浮力F浮=G排=m排g=ρgV排,因为正方体边长为L,则体积为L3,故该铁块所受浮力F浮=ρgV排=ρ水gL3,故B正确;根据浮力产生的原因是上下表面受到的压力差可知,该铁块所受浮力F浮=G-F=F下-F上,故C正确;铁块上下表面所受水的压力ΔF=F2-F1=ρ液gh2S-ρ液gh1S=ρ液gV物=ρ液gV排=F浮,可知铁块上下表面所受水的压力差与浸没深度无关,故D错误。15.D 【解析】 物体漂浮时浮力等于物体的重力,木块受到的浮力F浮=G木=m木g=1.2 kg×10 N/kg=12 N,木块漂浮F浮=G木,即ρ水gV排=ρ木gV木,ρ水gV木=ρ木gV木,ρ木=ρ水=×1.0×103 kg/m3=0.6×103 kg/m3,木块刚好浸没在水中受到浮力F浮'=ρ水gV木=G木=×12 N=20 N,由此可知另一个物体的重力为G'=F浮'-G木=20 N-12 N=8 N,另一个物体的密度ρ物==4.0×103 kg/m3,综上分析A、B、C错误,D正确。16.B 【解析】 由图可知,AB两球排开液体的总体积V排甲<VA+VB,V排乙=VA+VB,所以V排甲<V排乙;已知甲、乙为两个完全相同的容器,两容器中液面恰好相平,则V甲+V排甲=V乙+V排乙,所以V甲>V乙,即甲容器中液体的体积较大;已知容器中的液体质量相等,根据ρ=可知ρ甲<ρ乙;B球排开液体的重力G排液=ρ液gVB,B球在甲中排开液体重力小于在乙中排开液体重力,故A正确;由图可知,A在甲液体中漂浮,根据漂浮条件可知FA浮甲=GA ①,A和B在乙液体中一起悬浮,则A球的受力情况是FA浮乙=GA+F ②,由①②可知,FA浮甲<FA浮乙,故B错误;已知两容器中液面恰好相平(液体的深度相同),ρ甲<ρ乙,根据p=ρgh可知p甲<p乙,故C正确;容器对水平面的压力等于容器的总重力,即F压=G液+G容+GA+GB;由于容器和液体质量均相等,A、B两球的质量不变,所以F甲=F乙,即两容器对水平面的压力相等,由于甲、乙为两个完全相同的容器,则水平面的受力面积相等,根据p=可知p甲'=p乙',即两容器对水平面的压强相等,故D正确。17.【答案】 (1)2.7(2)浸在同种液体中的物体所受浮力大小跟物体排开液体的体积有关,且排开液体的体积越大受到的浮力越大(3)1.0×103【解析】 (1)由图A可知,弹簧测力计的分度值为0.1 N,则A步骤所示弹簧测力计的示数为2.7 N;(2)由图B、C、D和表格数据可知,物体排开水的体积越大,弹簧测力计的示数越小,由F浮=G-F'可知,物体受到的浮力越大,故可得结论:浸在同种液体中的物体所受浮力大小跟物体排开液体的体积有关,且排开液体的体积越大受到的浮力越大;(3)由E、F和表格数据可知,物体浸没在水和液体中的深度相同,排开液体的体积相等,弹簧测力计的示数相同,则受到的浮力相等,由F浮=ρgV排可知,液体的密度和水的密度相等。18.【答案】 (1)200 N (2)0.05 m3 (3)20根【解析】 (1)竹子漂浮在水面上,受到的浮力等于自身的重力,即F浮1=G自=200 N;(2)竹子漂浮时排开水的体积V排==0.02 m3一根竹子的体积为V==0.05 m3(3)每个竹子受到的最大浮力为F浮'=ρ水V排'g=1.0×103 kg/m3×0.05 m3×10 N/kg=500 N,每个竹子能承载的最大物体的重力为G1=500 N-200 N=300 N10个人的总重力为6 000 N,则需要的竹子根数:n==20(根)。19.【答案】 (1)950 Pa (2)70 N (3)0.055 m【解析】 (1)图甲中,容器对水平桌面的压力等于容器的重力和物块重力:F=(mA+mB+m)g=(8 kg+0.5 kg+1 kg)×10 N/kg=95 N容器对水平桌面的压强:p==950 Pa(2)向容器中缓慢注水,直到细绳恰好伸直(细绳不受力)A受到的浮力:F浮A=ρ水gV排A=1.0×103 kg/m3×10 N/kg×0.001 cm3=10 N由力的平衡:GA=F浮+F弹簧对铁块A的支持力:F=GA-F浮=8 kg×10 N/kg-10 N=70 N(3)再次注水前,以B为研究对象,根据漂浮的特点,GB=F浮B=ρ水gV排B,mBg=F浮B=ρ水gV排BmB=ρ水V排B,V排B==5×10-4 m3B浸在水中的深度:h浸==0.05 m若弹簧不伸缩,注水的深度:Δh1=h-h浸=0.1 m-0.05 m=0.05 m再次注水木块刚好被浸没:B受到浮力变化量等于弹簧受力的变化量,根据力的平衡有:F弹变=F浮增=F'浮B-GB=1.0×103 kg/m3×10 N/ g×0.001 m3-0.5 kg×10 N/kg=5 N因弹簧的弹力每变化1 N,弹簧的形变量改变1 mm,故因弹簧弹力减小了5 N,弹簧的压缩量减小了0.005 m,Δh2=0.005 m;注水的总高度:Δh总=Δh1+Δh2=0.05 m+0.005 m=0.055 m即水面又升高了0.055 m
相关试卷
这是一份2021_2022学年初中物理一轮复习2 光现象 专题练习,共9页。试卷主要包含了现象,宋·杨万里《小池》等内容,欢迎下载使用。
这是一份2021_2022学年初中物理一轮复习5 机械运动 专题练习,共7页。试卷主要包含了位移用来表示物体的位置变化等内容,欢迎下载使用。
这是一份2021_2022学年初中物理一轮复习12 机械效率 专题练习,共11页。

