高中人教版 (新课标)选修3-1第二章 恒定电流11 简单的逻辑电路习题
展开
这是一份高中人教版 (新课标)选修3-1第二章 恒定电流11 简单的逻辑电路习题,共4页。试卷主要包含了6 A,)现有器材等内容,欢迎下载使用。
eq \a\vs4\al(1.)(2012·清华附中高二检测)用伏安法测电池的电动势和内阻的实验中,下列说法中错误的是( )
A.应选用旧的干电池作为被测电源,以使电压表读数变化明显
B.应选用内阻较小的电压表和电流表
C.移动滑动变阻器的滑片时,不能使滑动变阻器短路造成电流表过载
D.使滑动变阻器阻值尽量大一些,测量误差才小
解析:选BD.选用电表时应选用内阻较大的电压表和内阻较小的电流表;同时,滑动变阻器的阻值不能太大.如果这样电流较小,电流表读数误差较大,故应选B、D.
eq \a\vs4\al(2.)为了测出电源的电动势和内阻,除待测电源和开关、导线以外,配合下列哪组仪器,不能达到实验目的(电表均为理想电表)( )
A.一个电流表和一个电阻箱
B.一个电压表、一个电流表和一个滑动变阻器
C.一个电压表和一个电阻箱
D.一个电流表和一个滑动变阻器
解析:选D.一只电流表和一个电阻箱读出两组电流、电阻值,可求出两组相应电阻箱上的电压,便可求E、r;一只电流表、一只电压表和一个滑动变阻器,改变变阻器的阻值读出两组电流、电压值,便可求E、r.一只电压表和一个电阻箱读出两组电压、电阻值,求出干路电流值,便可求E、r.选项A、B、C均可以达到实验目的.
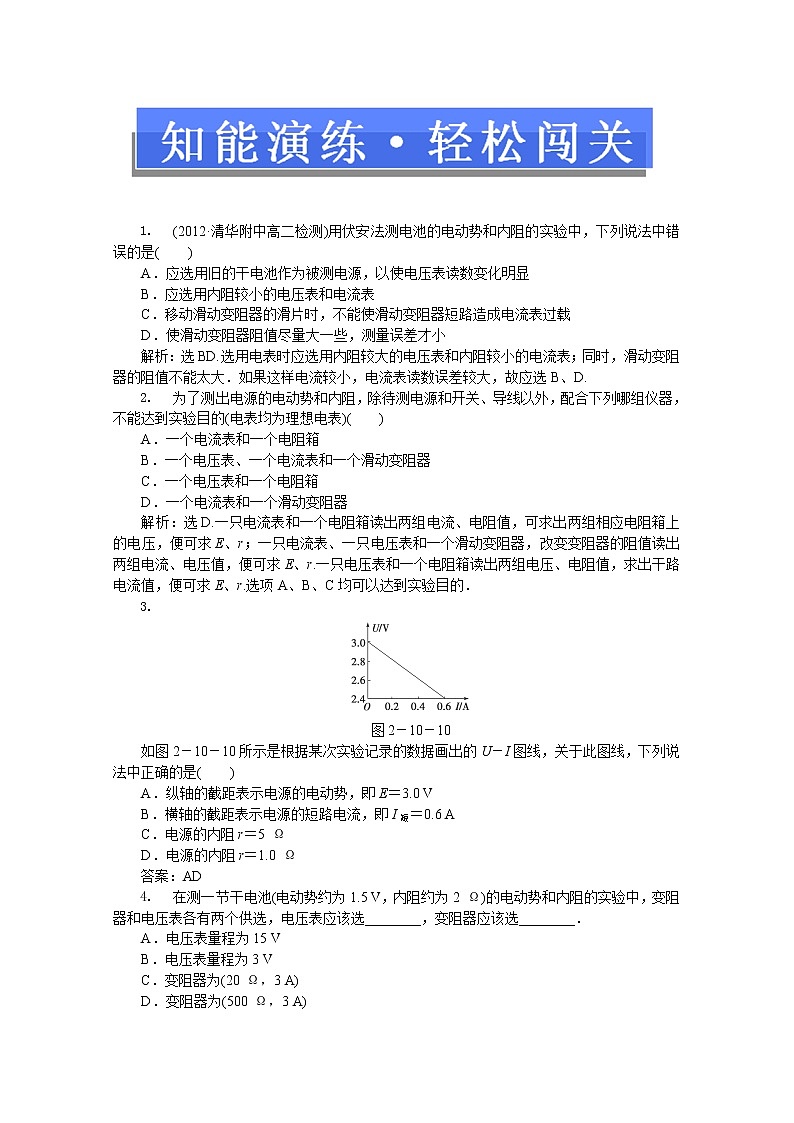
eq \a\vs4\al(3.)
图2-10-10
如图2-10-10所示是根据某次实验记录的数据画出的U-I图线,关于此图线,下列说法中正确的是( )
A.纵轴的截距表示电源的电动势,即E=3.0 V
B.横轴的截距表示电源的短路电流,即I短=0.6 A
C.电源的内阻r=5 Ω
D.电源的内阻r=1.0 Ω
答案:AD
eq \a\vs4\al(4.)在测一节干电池(电动势约为1.5 V,内阻约为2 Ω)的电动势和内阻的实验中,变阻器和电压表各有两个供选,电压表应该选________,变阻器应该选________.
A.电压表量程为15 V
B.电压表量程为3 V
C.变阻器为(20 Ω,3 A)
D.变阻器为(500 Ω,3 A)
解析:干电池电动势约为1.5 V,而A电压表量程为15 V,若用A则很难精确读数,误差太大,A不合适,故选B.变阻器电阻比电源的内阻大几倍即可,阻值太大调节会不方便,故D不合适,故变阻器应该选C.
答案:B C
eq \a\vs4\al(5.)现有器材:理想电流表一个,两个定值电阻R1、R2,单刀单掷开关两个,导线若干,要求利用这些器材较精确地测量一节干电池的电动势(电动势约1.5 V).
(1)在虚线框内画出实验电路图.
(2)用已知量和测得量表示待测电动势的数学表达式E=________.
解析:(1)由闭合电路欧姆定律知:E=I(R+r),当外电阻发生改变时,电流就改变,有两个定值电阻测得两个对应电流值,代入上式就可以解出电动势和内阻.故电路设计如图所示.
(2)将对应电压值和电流值代入E=I(R+r)得两个方程:
E=I1(R1+r)
E=I2(R2+r)
联立解得:E=eq \f(I1I2(R1-R2),I2-I1).
答案:(1)电路图见解析 (2)eq \f(I1I2(R1-R2),I2-I1)
eq \a\vs4\al(6.)某研究性学习小组利用如图2-10-11所示电路测量某电池的电动势E和内电阻r.由于该电池的内电阻r较小,因此在电路中接入了一阻值为2.00 Ω的定值电阻R0.
(1)按照实物连线图在虚线框内画出实验电路图.
图2-10-11
(2)闭合开关S,调整电阻箱的阻值,读出电压表相应的示数U,并计算出通过电阻箱的电流数值I,为了比较准确地得出实验结论,在坐标纸中画出了如图2-10-12所示的U-I图象,由图象可得:E=________V,r=________Ω.
图2-10-12
解析:
(1)电路如图所示.
(2)由U-I图象可知电源的电动势E=2.0 V,当电源的外电压为U=1.3 V时,电源中的电流为I=0.28 A
由E=U+Ir′得
r′=eq \f(E-U,I)=eq \f(2.00-1.30,0.28) Ω=2.5 Ω
又r′=r+R0,∴r=r′-R0=2.5 Ω-2 Ω=0.5 Ω.
答案:(1)见解析 (2)2.0 0.5
eq \a\vs4\al(7.)(2010·高考广东卷)某同学利用电压表和电阻箱测定干电池的电动势和内阻,使用的器材还包括定值电阻(R0=5 Ω)一个,开关两个,导线若干,实验原理图如图2-10-13甲.
图2-10-13
(1)在图乙的实物图中,已正确连接了部分电路,请完成余下电路的连接.
(2)请完成下列主要实验步骤:
A.检查并调节电压表指针指零;调节电阻箱,示数如图丙所示,读得电阻值是________;
B.将开关S1闭合,开关S2断开,电压表的示数是1.49 V;
C.将开关S2________,电压表的示数是1.16 V;断开开关S1.
(3)使用测得的数据,计算出干电池的内阻是________(计算结果保留二位有效数字).
解析:(1)如图所示
(2)读出:20 Ω;闭合S2后电阻箱才工作.
(3)S1闭合、S2断开时,RV很大,可得:E=U1
S1、S2都闭合时:eq \f(U2,R)=eq \f(E-U2,r+R0)
故r=eq \b\lc\(\rc\)(\a\vs4\al\c1(\f(U1,U2)-1))R-R0=0.69 Ω.
答案:(1)见解析 (2)20 Ω 闭合 (3)0.69 Ω
相关试卷
这是一份教科版选修3-12 电阻定律测试题,共6页。试卷主要包含了0 A D.8等内容,欢迎下载使用。
这是一份物理选修35 焦耳定律课堂检测,共6页。试卷主要包含了)通常一次闪电过程历时约0,5×60 J=1等内容,欢迎下载使用。
这是一份人教版 (新课标)选修33 欧姆定律达标测试,共6页。试卷主要包含了)欧姆定律不适用于下列哪种情况,04 Ω,)如图2-3-12所示,等内容,欢迎下载使用。

