高中物理3 运动快慢的描述──速度教学设计
展开1、理解速度的概念
(1)知道速度是表示物体运动快慢和方向的物理量;
(2)明确速度的意义、公式、符号和单位;
(3)知道速度是矢量.
2、理解平均速度和瞬时速度的概念,明确瞬时速率,知道速率和速度的区别.
3、初步运用极限思维方法理解瞬时速度.
二、重点难点
重点:速度概念。
难点:对瞬时速度的理解。
三、教学过程:
多媒体演示不同物体的运动,引出速度概念
百米竞赛
汽车的运动
火箭的运动
2、速度:速度是表示物体运动快慢的物理量,它等于位移s与发生这段位移所用时间t的比值,用v表示速度,则有 v=s/t 单位:m/s
速度不但有大小,而且有方向,是矢量,速度的方向跟运动的方向相同.
3、平均速度
(1)在匀速直线运动中,物体运动的快慢程度不变,位移s跟 发生这段位移所用的时间t成正比,即速度v恒定.
(2)在变速直线运动中,物体在相等的时间里位移不相等,比值s/t不恒定.
(3)平均速度:在变速直线运动中,位移s跟发生这段位移所用时间t的比值叫做这段时间的平均速度,用 v- 表示,有
V
v- =s/t
显然,平均速度只能粗略描述做变速直线运动物体运动的快慢.
平均速度与时间间隔t(或位移s)的选取有关,不同时间t(或不同位移s)内的平均速度一般是 不同的.
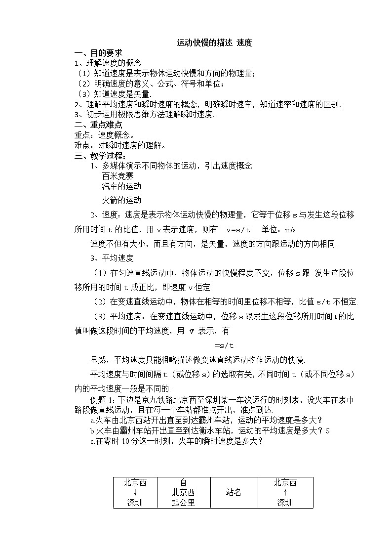
例题1:下边是京九铁路北京西至深圳某一车次运行的时刻表,设火车在表中路段做直线运动,且在每一个车站都准点开出,准点到达.
a.火车由北京西站开出直至到达霸州车站,运动的平均速度是多大?
b.火车由霸州车站开出直至到达衡水车站,运动的平均速度是多大?S
c.在零时10分这一时刻,火车的瞬时速度是多大?
解:a.北京西→霸州
位移s=92km
时间t=23:30-22:18=72min=1.2h
∴ v- =s/t=92/1.2=76.67km/h
b. 霸州→衡水
位移s=274-92=182km
时间t=1:39-23:32=2:07min=2.12h
∴ v- =s/t=182/2.12=85.85km/h
c. 在零时10分这一时刻,火车的瞬时速度为零。
例题2.物体沿直线AC作变速运动,B是AC的中点,在AB段的平均速度为60m/s,在BC段的平均速度为40m/s,那么在AC段的平均速度为多少?
解:设AC段位移为s,那么
通过AB段经历的时间t1=(1/2)s/ v- 1=s/120 s
通过BC段经历的时间t2=(1/2)s/ v- 2=s/80 s
总时间t=t1+t2=(s/120+s/80) s
在AC段的平均速度 v- =s/t=s/(s/120+s/80)=48m/s
本题的解答过程告诉我们,求平均速度应严格依据定义进行,不能无根据任意发挥.(比方说用v- =(v- 1+v- 2)/2 )
4.瞬时速度、瞬时速率
运动物体在某一时刻(或某一位置)的速度,叫瞬时速度.瞬时速度的大小叫瞬时速率,简称速率.
为什么要研究瞬时速度?(学生讨论)
因为平均速度不能描述物体在运动过程中任一时刻(或任一位置)运动的快慢,而瞬时速度在日常生产,生活和现代科技中有广泛的应用,例如研究飞机起飞降落时的速度,子弹离开枪口时的速度,人造卫星入轨时的速度等.
例题3.一物体从静止出发从某一高度向下竖直下落,它的位移大小与时间的函数关系为s=5t2(m)
eq \\ac(○,1)求t1=2 s到t2=3 s这段时间的平均速度;
eq \\ac(○,2)求t1=2 s到t2=2.1 s这段时间的平均速度;
eq \\ac(○,3)求t1=2 s到t2=2.01 s这段时间的平均速度;
eq \\ac(○,4)求t1=2 s到t2=2.001 s这段时间的平均速度.
解:由位移s与时间t的关系式s=5t2可以得到各段时间的平均速度
eq \\ac(○,1) v- 1=s/t=5(32-22)/(3-2)=25 m/s
eq \\ac(○,2) v- 2=s/t=5(2.12-22)/(2.1-2)=20.5 m/s
eq \\ac(○,3) v- 3=s/t=5(2.012-22)/(2.01-2)=20.05 m/s
eq \\ac(○,4) v- 4=s/t=5(2.0012-22)/(2.001-2)=20.005 m/s
讨论:从上面的计算,会发现什么规律?可以得到什么结论?
结论:当时间间隔取得越来越短时,物体平均速度的大小愈来愈趋近于数值20m/s,实际上, 20m/s就是物体在2s时刻的瞬时速度,它反映了物体在2s时刻运动的快慢程度.可见:
质点在某一时刻的瞬时速度,等于时间间隔趋于零时的平均速度值,用数学语言讲叫瞬时速度是平均速度的极限值.
(4)瞬时速度是客观存在的.设想物体在运动过程中任一时刻没有瞬时速度,则也可以推出在其他的任意时刻都没有瞬时速度,这样,又怎样解释物体是运动的呢?
(5)瞬时速度是矢量,既有大小,也有方向,在直线运动中瞬时速度的方向与物体经过某一位置时的运动方向相同.
(6)怎样在s-t图象中认识瞬时速度.
eq \\ac(○,1)讨论:教材第27页第(4)题
如图是两个匀速直线运动的位移图象.哪条直线所表示的运动的速度大?各是多大?
解析:根据匀速直线运动的位移公式s=vt,由于v是不变的,s与t呈正比例关系,s-t图象是一条倾斜直线,该直线的斜率k在大小上等于匀速直线运动的速度v.显然直线 eq \\ac(○,2)的斜率大于直线 eq \\ac(○,1)的斜率,即v2>v1
不难求出 v1=0.75m/s v2=1.5m/s
eq \\ac(○,2)在变速直线运动s-t图象中,某段时间内的平均速度,可用图象在该段时间内的割线的斜率k来表示,如图所示
eq \\ac(○,3)在变速直线运动s-t图象中,某时刻的瞬时速度,可用图象上过该时刻(或该位置)对应点的切线斜率k来表示.如图所示
k=tanα=vt
(7)用正负号表示速度
如果质点做直线运动,可以先建立一维坐标轴,当质点的速度方向与坐标轴的正方向相同时,规定它为正值,而当质点的速度方向与坐标轴的方向相反时,规定它为负值,这样,就可以用带有正、负号的数值表示速度的大小和方向.
讨论:v1=5m/s和v2=-10m/s各表示什么意思?谁的速度大?
四、课堂小结:
匀速直线运动:v=s/t
速度
平均速度 v- =s/t
Δt→0
变速直线运动 瞬时速度 v = lim (Δs/Δt)
瞬时速率
北京西
↓
深圳
自
北京西
起公里
站名
北京西
↑
深圳
22:18
0
北京西
-
6:35
23:30
32
92
霸州
22
5:20
0:08
11
147
任丘
39
4:36
1:39
45
274
衡水
10
3:04
…
…
…
…
高中第一章 运动的描述3 运动快慢的描述──速度教案: 这是一份高中第一章 运动的描述3 运动快慢的描述──速度教案,共4页。教案主要包含了教学目标,重点难点,教学安排,三维目标,教学过程,典型例题等内容,欢迎下载使用。
物理必修13 运动快慢的描述──速度教案设计: 这是一份物理必修13 运动快慢的描述──速度教案设计,共4页。
高中物理人教版 (新课标)必修13 运动快慢的描述──速度教案设计: 这是一份高中物理人教版 (新课标)必修13 运动快慢的描述──速度教案设计,共5页。教案主要包含了知识目标,能力目标,德育目标,作业,板书设计等内容,欢迎下载使用。

