人教版 (新课标)必修13 运动快慢的描述──速度导学案
展开第三节 描述快慢的物理量——速度
学习目标
(一)课程要求
1.理解速度的概念,领会其矢量性,知道速度的方向就是物体运动的方向。
2.理解平均速度和瞬时速度的概念,并能利用平均速度进行相关的计算。
3.知道速度和速率、平均速度和平均速率的区别与联系
4.在建立瞬时速度概念的过程中,初步体会极限的思想方法。
(二)重、难点
理解和掌握平均速度、平均速率和瞬时速度的概念平均速度
强化基础
1. 下列关于速度的说法正确的是:( )
A.位移大的物体速度大
B.通过相同的位移,所用时间少的物体速度大
C.在相同的时间内,通过位移大的物体速度大
D.速度是描述物体运动快慢的物理量
2.下列关于速度和速率的说法中正确的是( )
A. 速度是矢量,速度的方向就是位移的方向
B. 瞬时速率就是瞬时速度的大小,是标量
C. 平均速率就是平均速度的大小,是标量
D. 对于运动的物体,某段时间内的平均速度和平均速率都不可能为零
3. 关于瞬时速度,下列说法正确的是( )
A.表示物体在某段时间内的速度
B.表示物体在某一时刻的速度
C.表示物体在发生某一段位移过程中的速度
D.表示物体通过某一位置时的速度
4.下列说法中表示平均速率的是( )
A.武广高铁G1001次列车,全程运行时间仅3小时16分,时速达327.2 km/h
B.图1是公路上的限速标志,表示小型客车不得超过100km/h
C.百米赛跑中,同学撞线时的速度8.9 m/s
D.汽车通过某个站牌时的速度为70 km/h
5.下列说法中正确的是( )
A. 平均速度是速度的平均值,它既有大小又有方向
B. 某时刻的瞬时速度是指包括该时刻在内的时间间隔趋于无限小时的平均速度
C. 平均速度的大小就是平均速率
D. 若物体在某段时间内的平均速度等于零,则它在这段时间内任一时刻的瞬时速度一定等于零
6. 一辆汽车向东做直线运动,前一半时间内的平均速度是40km/h,后一半时间的平均速度是60 km/h.则在全程内这辆汽车的平均速度是( )
A.35 km/h B.55 km/h C.45 km/h D.50 km/h
7.田径运动员在进行百米训练,测得他在前8 s内跑了67 m,8 s 末到8 .1s末跑了0.82m,12 s末到达终点时的速度为8.1m/s,则他在8 s末的瞬时速度最接近多少?全程的平均速度是多少?
提升能力
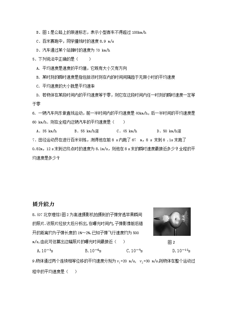
8.(07北京理综)图2为高速摄影机拍摄到的子弹穿透苹果瞬间
的照片.该照片经放大后分析出,在曝光时间内,子弹影像前后错
开的距离约为子弹长度的1%~2%.已知子弹飞行速度约为500
m/s,由此可估算出这幅照片的曝光时间最接近( )
A.10-3s B.10-6s C.10-9s D.10-12s
9.物体通过两个连续相等位移的平均速度分别为=20 m/s, =30 m/s,则物体在整个运动过程中的平均速度是( )
A.27.5 m/s B.25 m/s C.24 m/s D.23.5 m/s
10.京沪高速铁路于2011年6月30日正式开通运营,它是新中国成立以来一次建设里程最长、投资最大、标准最高的高速铁路,它的建成将使北京和上海之间的往来时间缩短到5小时左右。
图3是京沪高铁G160次列车的运行时刻表,设列车在每个车站都能准点到达,准点开出。
(1)G160次列车由上海虹桥站开出直至到达宿州东站,运行的平均速率是多少?
(2)G160次列车全程的平均速率是多少?
(3)G160次列车在19:29的瞬时速度是多少?
感悟经典
(06全国卷Ⅰ)天空有近似等高的浓云层.为了测量云层的高度,在水平地面上与观测者的距离 d =3.0 km处进行一次爆炸,观测者听到由空气直接传来的爆炸声和由云层反射来的爆炸声时间上相差Δt =6.0 s.试估算云层下表面的高度.已知空气中的声速v = km/s.
【解析】如图所示, A表示爆炸处,O表示观测者所在处,
h表示地面与云层下表面的高度.用t1表示爆炸声直接传
到O处所经时间,则有d=vt1 ①
用t2表示爆炸声经云层反射到达O处所经时间,因为入射角等于反射角,故有
②
已知 t2-t1=Δt ③
联立①、②、③式,可得
h=
代入数据得h=2.0×103 m
第三节、描述快慢的物理量——速度
一.强化基础
1.BCD 2.B 3.BD 4. A 5.B 6.D
7. m/s =8.2m/s, m/s =8.33m/s
二.提升能力
8.B 9. C 10.(1)由上海虹桥站到宿州东站558km ,历时2时23分,=234 km/h(2)全程1318km,历时5时23分,=245k m/h (3)0
人教版 (新课标)必修25.向心加速度导学案及答案: 这是一份人教版 (新课标)必修25.向心加速度导学案及答案,共4页。
高中物理3 运动快慢的描述──速度学案设计: 这是一份高中物理3 运动快慢的描述──速度学案设计,共3页。学案主要包含了知识网络,考点透视,典例精析,常见误区等内容,欢迎下载使用。
物理必修14 实验:用打点计时器测速度学案: 这是一份物理必修14 实验:用打点计时器测速度学案,共5页。

