人教版 (新课标)必修1第一章 运动的描述2 时间和位移教学设计
展开1.2 时间和位移 整体设计
本节结合第一节质点、参考系和坐标系,学习时间和位移,为下一步学习速度奠定知识基础.教材从学生的日常生活中常见的物理情景入手,让学生逐步认识描述质点运动的时刻、时间间隔、路程、位移、矢量等概念的含义和区别.本教学设计根据学生的实际认知规律,采取“基于问题学习”模式,创设多样问题情景,引发学生主动探究、总结知识.
对时刻、时间间隔的教学,包括对路程、位移概念的理解,采取“情景贯穿”的教学方法,要比逐个解释名词效果好.尤其对位移这一矢量的教学,由于学生第一次接触矢量语言,感到不习惯是很自然的,所以要充分利用有向线段表示矢量的直观、形象的特点,联系实际例子,让学生初步了解矢量相加的法则.
在教学过程中积极实施“在探究中发现,在发现中探究”的方法,培养学生用多种手段处理问题的能力,积极体现新课程“教师为主导,学生为主体”的改革理念.
教学重点
时间和位移概念.
教学难点
1.帮助学生正确认识生活中的时间与时刻的区别.
2.理解位移.
时间安排
2课时
三维目标
知识与技能
1.能够区分时刻和时间间隔.
2.掌握位移的概念,知道位移是矢量,知道位移和路程的不同.
3.知道矢量和标量的定义及二者的区别.
4.知道直线运动的路程和位移的关系.
过程与方法
1.围绕问题进行充分的讨论与交流,联系实际引出时间、时刻、位移、路程等,要使学生学会将抽象问题形象化的处理方法.
2.培养学生对时间的认识由感性到理性的知识升华.
情感态度与价值观
通过时间、位移的学习,让学生了解生活与物理的关系,学会用科学的思维看待事实.
课前准备
1.多媒体课件.
2.观察作息时间表.
3.了解标准运动场的跑道规格.
教学过程
导入新课
情景导入
在某标准运动场上进行1 500米赛跑,上午9时20分50秒发令枪响,某运动员从跑道上最内圈的起跑点出发,绕运动场跑了3圈多,9时25分28秒到达终点.如图1-2-1所示.
图1-2-1
教师设疑:起点到终点所花的时间是多少?起跑和到达的时刻分别是多少?
学生讨论并交流:该运动员从起点到终点所花时间为4分38秒,起跑和到达的时刻分别为9时20分50秒和9时25分28秒.
教师点评并追问:运动员跑过的路程是多少?他的位置变化如何?
今天我们就来正确认识时刻与时间的区别,以及描述位置变化的物理量——位移.
点评:通过生活中常见的、贴近学生生活的例子导入,自然、生动,能有效激发学生学习的积极性.
问题导入
如图1-2-2所示为某一市区的部分交通图,某人由A地去E地,请问可以选择哪些路线,这些路线中哪一条最短,选择不同的路线后,此人最终的位置变动是否相同?
学生试着分析讨论,教师借此点评导入.
图1-2-2 图1-2-3
故事导入
(大屏幕投影风景优美的泰山影片)
一毛同学很久就对泰山向往不已,打算今年暑假去泰山旅游.为了制定行程路线,他首先到泰山旅游网论坛发帖求助,并下载了旅游路线图来参考.第二天,一毛同学发现回复帖子很多,但意见不一.有的人说,应该在早上爬山,可以观看一路美景,或摘抄山岩上的石刻;有的人说,应该晚上登山,可以赶上第二天的日出.热心的朋友还列出日出的时间供大家参考.对于路线,意见也不一致,有部分朋友主张可以坐车沿盘山路到中天门,有的主张通过索道坐缆车上去,有的甚至主张沿山间小路爬上去.一毛发现,路程虽然不同,但位置的变化是相同的.
可以发现,物体运动的路径和位置变化并不是一回事.学习本节后你就可以有非常清楚的了解.
推进新课
一、时刻和时间间隔
生活中我们经常碰到“时间”一词,但在不同的语境当中,时间的含义又不尽相同,如何理解时间在不同场景下的含义呢?
案例一:我们每节课用多长时间?
案例二:同学们早晨什么时间到的教室?
案例三:登泰山时,从红门到南天门共用了4个小时.
案例四:满洲里开往天津的625次列车于13时35分从满洲里出发.
学生小组讨论交流后表述:
时间在以上四个实例中共表达了两个不同的含义:实例一、
实例三表达的是一个过程所用时间的长短;实例二、实例四表达的是某个动作的起或始,对应的应该是某一个瞬时.即我们平常所说的“时间”,有时指时刻,有时指时间间隔.
教师设疑:时刻指的是某一瞬间,时间间隔指的是两个时刻的间隔,那采取什么样的描述可以更加直观形象?可以参考数学的方法.
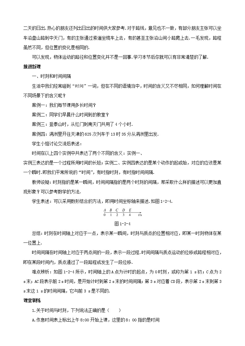
学生表述:可以采用数形结合的方法,即用时间坐标轴来描述.如图1-2-4.
图1-2-4
总结:时刻在时间轴上对应于一点,表示某一瞬间,时刻与质点的位置相对应,即某一时刻物体在某一位置上.
时间间隔在时间轴上对应于两点间的一段,表示一段过程.时间间隔与质点运动的位移或路程相对应,即在某段时间内,质点通过了一段路程或发生了一段位移.
难点辨析:如图1-2-4所示,时间轴上的A点为计时的起点,为0时刻,或称为第1 s初;C点为2 s末;AC段表示前2 s时间,是开始计时到第2 s末的时间间隔;第3 s对应着CD段,表示第2 s末到第3 s末这1 s的时间间隔,它与前3 s是不同的.
课堂训练
1.关于时间与时刻,下列说法正确的是( )
A.作息时间表上标出上午8:00开始上课,这里的8:00指的是时间
B.上午第一节课从8:00到8:45,这里指的是时间
C.电台报时时说:“现在是北京时间8点整”,这里实际上指的是时刻
D.在有些情况下,时间就是时刻,时刻就是时间
解析:时刻是变化中的某一瞬间,时间为两个时刻之间的长短,时刻是一个状态而时间是一个过程,所以答案应为BC.
2.以下的计时数据指时间的是( )
A.天津开往德州的625次列车于13 h 35 min从天津发车
B.某人用15 s跑完100 m
C.中央电视台新闻联播节目19 h开播
D.1997年7月1日零时中国对香港恢复行使主权
E.某场足球赛开赛15 min时甲队攻入一球
解析:A、C、D、E中的数据都是指时刻,而B中的15 s与跑完100 m的这一过程相对应,是时间.
答案:B
点评:通过本环节的练习,可以及时地反馈学生对所学知识内容的掌握程度.教师可以通过该环节的信息反馈,及时地调控课堂节奏.
二、路程和位移
教师通过大屏幕重现新课导入的材料.(本课情景导入材料)
教师设疑:我们对上课开始时所讲的运动员的位置变动是多少?有的同学回答是300 m,有的同学回答是100 m.为什么?
学生甲:300 m是从起点沿环绕方向到终点的路径长度.
学生乙:100 m是从起点逆着环绕方向到终点的路径长度.
教师引导:这路径长度就是位置变化吗?位置变化究竟指的什么?
学生分组讨论后回答.
学生丙:不是,位置变化是指终点相对于起点移动了多远.
学生丁:位置变化是终点相对于起点移动的距离是多少.
教师点评:两位同学的陈述都不错,位置变化是由“起点”向“终点”的位置变化,表明位置变化是有方向的.既然这样,运动员的位置变化就是由起跑点和终点决定.那这位运动员的位置变化到底是多少?
结论:由于起跑的位置不确定,所以位置变化也就不确定.
教师点评:所以,为了描述运动物体初末位置的变化情况,我们就引入了位移这一物理量.
位移:从初位置指向末位置的一条有向线段.
要点点拨:位移与路程的区别.
1.质点的实际运动路径的长度,叫路程,路程只有大小,单位是长度的单位.
2.位移是有向线段,线段的长度表示位移的大小,有向线段箭头的指向表示位移的方向,位移的单位是长度的单位.
3.路程是与质点的运动轨迹有关的,位移的大小则取决于物体初末时刻的位置变化.
教师设疑:大家思考,位移的大小和路程在一般情况下是不相等的,那相等的条件是什么?
学生列举生活中的实例,并讨论交流.
结论:只有在质点做单向直线运动时路程和位移的大小才相等.
课堂训练
学校正在举行春季运动会,运动场上,运动员有的参加长、短跑,有的跳高、跳远,还有的参加投掷项目的比赛.那么,请你根据学过的知识,分析哪些项目注重物体的位移大小?哪些项目注重物体的路程长短?
解答:注重路程的:长跑、短跑等.
注重位移的:跳远、铅球、铁饼等.
三、矢量和标量
到目前为止,我们已经接触过很多的物理量了,如力、速度、位移、路程、质量、长度等等,这些物理量有什么共同点和区别吗?
学生讨论:像力、速度、位移,既有大小、又有方向;
像质量、路程、长度,只有大小,没有方向.
教师总结:在物理学中,像位移这样的物理量叫做矢量,它既有大小,又有方向;
像路程这样的物理量,只有大小,没有方向的叫做标量.如温度、质量等.
课堂训练
一质点由位置A向北运动了4 m,右转弯向东运动了3 m到达B.在上面过程中质点运动的路程是多少?运动位移是多少?方向如何?
解答:本题运用位移和路程的区别与联系以及位移的矢量性.
质点运动的路程为(4+3)m=7 m.起始位置到末了位置的位移为m=5 m,sinθ=,θ=37°,即位移的大小是5 m,位移的方向是向北偏东37°.
思维延伸:如果一质点沿半径为r=20 cm的圆周,自A点出发顺时针到达B点,如图1-2-5所示,求质点的位移与路程.
图1-2-5
解答:质点的路程l等于质点通过的弧长,即l=×2πr=πr=×3.14×20 cm=94.2 cm,质点位移s的大小等于A、B两点间的距离,即s==r=1.414×20 cm=28.3 cm,位移s的方向与半径OA成45°角沿A→B.
小结:标量的相加遵从算术加法的法则.
矢量的相加遵从平行四边形定则.
点评:这里不要求学生完整地得出平行四边形定则,但一定要让学生思考,认识到路程和位移的区别.对矢量的相加法则即平行四边形定则,教师在此可不必详谈,后面会有专门论述.
四、直线运动的位置和位移
直线运动是最简单的运动,其表示方式也最简单.
在北京长安街上,以天安门为起点,向西1 000 m,我们就很容易找到相应的位置.
教师点评:如果物体做的是直线运动,运动中的某一时刻对应的是物体处在某一位置,如果是一段时间,对应的是这段时间内物体的位移.
1.位置:用坐标轴上的一个点来表示,如图1-2-6所示.
图1-2-6
物体先后经过两个坐标为x1和x2的位置,坐标的变化量Δx表示物体的位移.
图中的x1、x2表示A、B两位置的坐标.
2.位移:用坐标轴上的一段有向线段表示.如图1-2-6中从A位置到B位置的位移可用有向线段Δx表示,且Δx=x2-x1.
课堂小结
内容总结:
项目 | 概念 | 注意点 |
时刻 | 时间点 | 用时间轴上的点来表示 |
时间间隔 | 一段时间 | 用时间轴上两点间的线段来表示 |
位移 | 从初位置到末位置的有向线段 | 是矢量 |
路程 | 物体实际路径的长度 | 是标量 |
规律方法总结:1.理解和计算一个物理量时,最根本的方法是紧扣其定义.
2.只有当物体做单向直线运动时,位移的大小才和路程相等.
布置作业
1.教材第14页第2、3题.
2.练习使用各种记录时间的仪器,如秒表.
板书设计
2 时间和位移
时间 | 在时间坐标轴上对应于一段 |
时刻 | 在时间坐标轴上对应于一点 |
位移 | 描述物体位置的改变,是矢量,与运动路径无关,只取决于初末位置 |
路程 | 是质点运动轨迹的长度,是标量,取决于物体运动路径 |
活动与探究
课题:感受位移—时间图象
设计目的:让同学们通过实践动手,感受物体的位置变化随时间变化的关系,为下一课速度的学习奠定知识基础.
设计思路:物体的位移随时间变化的关系,可用图象表示,叫位移—时间图象,即x-t图象.如图1-2-7是演示x-t图象的装置,当盛沙漏斗下面的薄木板N被匀速地拉出时,摆动着的漏斗中漏出的沙在板上形成的曲线显示出摆的位移随时间变化的关系,板上的直线OO1代表时间轴.同学们考虑一下,漏斗的轨迹如何?漏出的沙子在板上形成曲线,反映出漏斗的位移随时间如何变化?实际做一做,讨论上述问题.
图1-2-7
习题详解
1.解答: A.8点42分指时刻,8分钟指一段时间.
B.“早”指时刻,“等了很久”指一段时间.
C.“前3秒钟”“最后3秒钟”“第3秒钟”指一段时间,“3秒末”指时刻.
2.解答:公里指的是路程,汽车的行驶路线一般不是直线.
3.解答:(1)路程是100 m,位移大小是100 m.
(2)路程是800 m,对起跑点和终点相同的运动员,位移大小为0;其他运动员起跑点各不相同而终点相同,他们的位移大小、方向也不同.
4.解答:
3 m | 8 m | 0 | 5 m | -8 m | -3 m |
0 | 5 m | -3 m | 5 m | -8 m | -3 m |
设计点评
在认识理解时间与时刻、路程和位移等方面,学生存在一定的知识障碍,尤其是对矢量的理解.本教学设计,通过一连串的科学问题使学生的思维异常活跃,使学生在和谐、民主的氛围中进行交流和讨论,借助集体的智慧提高自身的素质,在平等、合作、互动中得到发展.根据学生实际的认知规律,采取“基于问题”的模式,创设多样的问题情境,引发学生主动探究总结知识,对于矢量的教学,本教学设计没有给出过多的拓展延伸,只是区别了矢量运算和标量运算的不同,是考虑到学习知识的层次性、递进性原则.因为到第三章会有更详细的矢量运算教学.本教学设计始于精彩的情境导入,终于新颖的探究活动,实际效果良好.
人教版 (新课标)第一章 运动的描述2 时间和位移教案: 这是一份人教版 (新课标)第一章 运动的描述2 时间和位移教案,共5页。教案主要包含了讨论交流等内容,欢迎下载使用。
高中物理2 时间和位移教案: 这是一份高中物理2 时间和位移教案,共8页。教案主要包含了时刻和时间间隔,矢量和标量,直线运动的位置和位移等内容,欢迎下载使用。
高中物理人教版 (新课标)必修12 时间和位移教学设计: 这是一份高中物理人教版 (新课标)必修12 时间和位移教学设计,共3页。教案主要包含了教学目标,重点难点,三维目标,教学过程等内容,欢迎下载使用。

