苏教版四年级下册科学第二单元地球、月球和太阳检测卷(一)(含答案)
展开苏教版(2017)四年级下册科学第二单元地球、月球和太阳检测A卷
一、填空题
1.太阳是银河系中离地球最近的______。
2.阳光下物体影子的长短随太阳在天空中的位置变化而变化,太阳位置最高时影子最__________,影子的方向总是和太阳的方向__________。
3.太阳在天空中的位置变化轨迹呈(_______)形。
4.古代中国人认为天像一口(_______), 地像一个方形的棋盘,是(_______)的。
5.古希腊学者亚里士多德根据(______)时地球投射到月球的弧形阴影,推测地球的形状是(______)形的。
6.月球围绕地球运行,是地球的(______)。
7.(______)是一颗自身能发光、发热的气体星球,它的体积相当于(______)万个地球那么大。
8.月球上没有(______),没有(______),缺乏生命存在的必要条件。
9.太阳是离地球最近的____________;太阳与地球之间距离约为____________亿千米。
10.随着月亮在星空中每天自西向东地移动一大段距离,我们看到它的_______也在不断地变化着,这就是月相。“人有悲欢离合,月有阴晴圆缺”,这里的“圆缺”就是指__________,当月球运行到地球的背日方向,即农历十五左右,月球的亮区全部对着地球,我们能看到一轮圆月,这一月相称为_________。
二、选择题
11.小明测得一颗小树在阳光下的影子长4米,过一小时再去测量,小树的影子长5米。小明测量的时间是( )。
A.上午 B.下午 C.晚上
12.做实验时,如果洒出的酒精在酒精灯外燃烧,我们应该( )。
A.用湿抹布扑灭火焰 B.用嘴吹灭火焰 C.用水浇灭火焰
13.冬天我们堆的雪人是( )的水。
A.气态 B.固态 C.液态
14.下列天体中( )体积最大。
A.月亮 B.太阳 C.地球
15.冬天我们堆的雪人是( )的水。
A.气态 B.固态 C.液态
16.像地球这样,自身不发光,围绕太阳运行,质量足够大的天体,称为( )。
A.恒星 B.卫星 C.行星
17.意大利天文学家伽利略用自制的望远镜观察( )。
A.地球 B.太空 C.月球
18.下面说法正确的是( )。
A.白云就是水蒸气
B.白云是水蒸气凝结形成的
C.白云是水凝固形成的
19.下列天体中( )体积最大。
A.月亮 B.太阳 C.地球
20.太阳表面温度约为( )度。
A.5500 B.5700 C.5600
21.一般情况下影子长,气温就低,但每天最高气温并不是影子最短的时候,而是在( )。
A.中午12点 B.下午1~2点 C.下午4点
22.下列天体中( )体积最大。
A.月亮 B.太阳 C.地球
23.下面说法正确的是( )。
A.白云就是水蒸气
B.白云是水蒸气凝结形成的
C.白云是水凝固形成的
24.意大利天文学家伽利略用自制的望远镜观察( )。
A.地球 B.太空 C.月球
25.一般情况下影子长,气温就低,但每天最高气温并不是影子最短的时候,而是在( )。
A.中午12点 B.下午1~2点 C.下午4点
三、判断题
26.冰开始融化的温度是0℃,在融化的过程中,冰的温度会保持不变。(_____)
27.在球体和平面上模拟帆船航行实验时,观察者眼睛要平视。(_____)
28.盛冰的瓶子外壁有很多水珠,说明水可以从气态变成液态。(______)
29.-22℃读作零下22摄氏度。(______)
30.太阳的体积比地球小,因为在天上看起来很小。(____)
31.伽利略的环球航行证明地球是球形的。(____)
32.一杯水放在桌子上,一段时间后,水的温度肯定会下降。(______)
33.水沸腾的过程中要吸收热量,温度会保持不变。(______)
四、连线题
34.人类认识地球形状的历史是一个漫长而曲折的过程,请将下列描述与其对应的人物连起来。
天像一个锅是半圆的,地像棋盘是平的 | 张衡 |
大地被四头象驮着,站在一只巨大的海龟身上 | 麦哲伦 |
浑天如鸡卵地如卵黄居于内 | 亚里士多德 |
月食的景象说明地球是球体或近似球体 | 古代印度人 |
用环球航行证明地球是球形的猜测 | 古代中国人 |
35.连线题。
哥白尼 “大陆漂移说”
魏格纳 “地球中心学说”
竺可桢 《浑天仪注》
张 衡 《物候学》
五、简答题
36.请你画出上弦月的月相。
37.月球上的环形山你认为是怎样形成的?请做出合理解释。
38.月亮在天空中的位置变化有什么规律?
39.在一天中的早晨、正午和傍晚,阳光下物体影子的方向和长度变化有什么规律?(写一写也可以画一画)
六、实验题
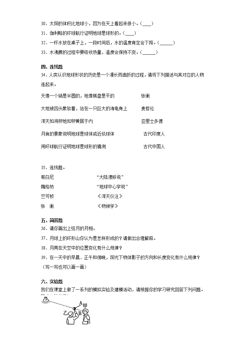
我们在课堂上做了一系列的模拟实验及建模活动,请根据你的学习研究回答下列问题。
40.下图是日食和月食的模拟实验,如果此时甲同学可以看到日食现象,那么乙同学模拟的是________。
41.月相亮面的方向和形状会随着日期改变而不同,不可能看到的是___________。
A. B. C.
42.农历十二那天看到的月相是( )。
A. B. C.
43.同学们通过实际观察知道下列节日中,可能发生月食现象的是( )
A.春节 B.端午节 C.中秋节
44.当我们看到月食时,太阳月球地球的位置可能是( )
A. B.
C. D.
45.某同学在演示日食实验时,绘制了下图,请回答下列问题。
当小球沿2方向水平移动时可以观测到___________;大球当小球沿1或3方向移动时可以观测到______。
46.请你设计一个证明地球的形状实验。
假设:_____________。
保持不变的是:_____________。
结论:_____________。
某实验小组在模拟月食现象时做了以下实验,请回答下列问题:
实验器材:蜡烛、火柴、乒乓球、皮球。
实验步骤和特点:第一,点燃蜡烛(代表太阳)放在桌子上,手持乒乓球(代表月球),另一手持皮球(代表地球);第二,皮球围绕蜡烛运动,乒乓球围绕皮球运动,观察皮球、乒乓球各自被对方的黑影遮挡的情况。
47.农历下半月的月相变化规律是( )。
A.由圆到缺 B.由缺到圆 C.有缺到圆再到缺
48.月食现象在什么情况下发生?
七、综合题
49.月球
月球上几乎没有大气,因而月球上的昼夜温差很大,到处一片寂静。白天,在阳光垂直照射的地方,温度高达127℃;夜晚温度可低到﹣183℃。由于没有大气的阻隔,使得月面上日光强度比地球上约强三分之一左右;紫外线强度也比地球表面强得多。由于没有空气散射光线,在月球上星星看起不也不再闪烁了。月球上也没有磁场,指南针的磁针将在月球上一直晃动,并不能指向某个特定方向。
(1)月球上的昼夜温差比地球大,这是因为__________________。
(2)空气的流动形成了风,月球上没有固定的旗帜会迎风飘扬吗?______
你推测的理由是_______________________。
(3)2004年,中国正式开展探测月球的“嫦娥工程”。我们要在月球建立基地,请针对月球表面的情况提出合理建议:_______________。
50.材料二:
影子的故事
早晨,太阳公公慢慢地从东方升起。小树旁出现了一个长长的影子。影子打了一个哈欠,脸上显出了一副不屑的神情,对身旁的小树说:“哟,你怎么长得这么矮?你看我多高”。小树微微一笑说:“是的,你现在的确比我高,但你不会总这样高”。影子不相信地哼了一声。太阳渐渐地升高了。这时影子慢慢地矮了。它伤心说:“这是怎么回事呀?”小树在一旁回答道:“你的高和矮是由太阳公公来决定的,不信,你去问太阳公公”。“是吗?太阳公公。”影子望着太阳公公问。太阳公公笑眯眯地回答道:“由于地球的转动,我每天都在变化。我升高时,你就会矮;我降低时,你就会高”。
下午,影子果然恢复到早上那样高。正当它高兴的时候,忽然发现自己在慢慢消失,过一会,太阳公公和影子都不见了。
通过以上资料我们发现:一天中,物体的影子随着________在天空中的位置变化而变化,________和________时间段的影子最长,________时间段的影子最短。
参考答案
1.恒星
2.短 相反
3.半圆
4.铁锅 平
5.月食 球
6.卫星
7.太阳 130
8.空气 液态水
9.恒星 1.5
10.形状 月相变化 满月
11.B
12.A
13.B
14.B
15.B
16.C
17.C
18.B
19.B
20.B
21.B
22.B
23.B
24.C
25.B
26.√
27.√
28.√
29.√
30.×
31.×
32.×
33.√
34.
35.
36.
37.陨石撞击说。它认为环形山是长期以来流星、陨石撞击后留下的痕迹。因为月球上没有空气,就相当于少了一层保护,使撞击更猛烈和频繁。
38.逐渐由西向东移动的--月亮围绕地球自西往东公转。
39.早晨物体的影子在西方,影子长;正午影子在北方(或下方),影子短;傍晚影子在东方,影子长。
40.月球
41.A
42.B
43.C
44.A
45. 日全食 日偏食
46.地球的形状是圆形 帆船模型 地球是圆的
47.A
48.当月球转到地球背着太阳的一面(即皮球在乒乓球和蜡烛之间),且这三个天体处于一条直线的情况下发生。
49.月球上几乎没有大气 不会 没有大气就形不成风 寻找一块平整的地方建立
50.太阳 早晨 傍晚 正午

