期末全真模拟检测(七)-2021-2022学年七年级语文上学期期末复习集训(部编版)
展开期末全真模拟检测(七)
(时间:120分钟 满分:150分)
题 号 | 一 | 二 | 三 | 总 分 |
得 分 |
|
|
|
|
一、积累·运用(27分)
1.下列加点的字注音无误的一项是( )。(2分)
A.红绫(línɡ) 庇护(pì) 赏赐(cì) 莽莽榛榛(zhēn)
B.虐待(nuè) 称职(chèn) 缥缈(piāo) 杞人忧天(qǐ)
C.较量(jiào) 掺和(chān) 温驯(shun) 骇人听闻(hài)
D.怅然(chànɡ) 怂恿(sǒng) 余晖(huī) 神采奕奕(yì)
2.下列词语中没有错别字的一项是( )。(2分)
A.嘹亮 纯粹 大姆指 随声附和 美不胜收
B.诀别 踩扁 赤练蛇 眉开眼笑 大相径庭
C.辩护 掺合 芙蓉鸟 美不盛收 惊慌失措
D.云霄 诅骂 探测仪 人迹罕致 哄堂大笑
3.下列句子中划横线的词语使用不恰当的一项是( )。(2分)
A.我感恩我的老师,是他们阳光般的笑脸抚慰我心灵的创伤,用无悔的青春书写不朽的辉煌篇章。
B.就是这点幻想不能一时实现,他们也并不着急,因为有这样慈善的冬天,干啥还希望别的呢!
C.在广州几条繁花的商业街上,观光旅游的人流济济一堂,笑容满面。
D.任何不称职的或者愚蠢得不可救药的人,都看不见这衣服。
4.下列句子没有语病的一项是( )。(2分)
A.《义务教育法》依法保障适龄儿童接受义务教育权利。
B.有关部门近日发出通知,要求各地考试期间严防安全不出问题。
C.他在做每一道题时,都是经过认真思考、深思熟虑之后才动笔的。
D.这种网络社交工具的广泛使用,加快了信息流通的速度和规模。
5.下列排序最合理的一项是( )。(2分)
_______。历史告诉我们,国家兴旺,________。然而,______________,更离不开一代又一代人的无私奉献。_____________,才能无怨无悔地投身于社会建设。
①只有充满文化自信的人
②文化有如浩瀚的大洋
③文化昌盛需要时间涵养
④文化必会昌盛
A.③②④① B.②④③① C.①②④③ D.③②①④
6.下列表述不正确的一项是( )。(2分)
A.《穿井得一人》是出自《吕氏春秋》的一则寓言。寓言一般比较短小,常常用假托的故事寄寓意味深长的道理,给人以启示。
B.《皇帝的新装》是丹麦著名童话作家安徒生的代表作之一,作者以绝妙的夸张和奇特的想象,把一个似乎不可置信的荒唐故事,写得顺理成章,情趣横生,引人入胜。
C.《植树的牧羊人》是美国作家、电影编剧让·乔诺的作品,主要记叙了牧羊人用双手和毅力将普罗旺斯地区这片荒凉之地变成人民安居乐业的田园的故事。
D.《蚊子和狮子》选自《伊索寓言》,作者伊索是约公元前6世纪的古希腊作家,普讲寓言讽刺权费,终遭杀害。
7.古诗文默写。(8分)
①_____________________思而不学则殆。(《论语,为政》)
②我寄愁心与明月,_________________。(李白《闻王昌龄左迁龙标遥有此寄》)
③_________________,崔九堂前几度闻。(杜甫《江南逢李龟年》)
④河流大野犹嫌束,___________________________。(谭嗣同(潼关)
⑤《诚子书》中诸葛亮总结其一生经历,对儿子提出教诲与期望的双重否定句是:_______________________,_______________________。
⑦王湾在《次北固山下》一诗中描写了时序交替中的景物,并暗示时光流逝,蕴含自然理趣的诗句是:_________________________人不倦,________________________。
8.综合性学习。(7分)
中华文化,源远流长;中国文明,博大精深。传统文化进校园活动开展的如火如荼,为配合这次活动,班级开展了“读经典书,做文明人”的主题读书活动,请你参加本次活动,并完成下面的任务。
(1)请为本次活动拟定一条宣传标语。(2分)
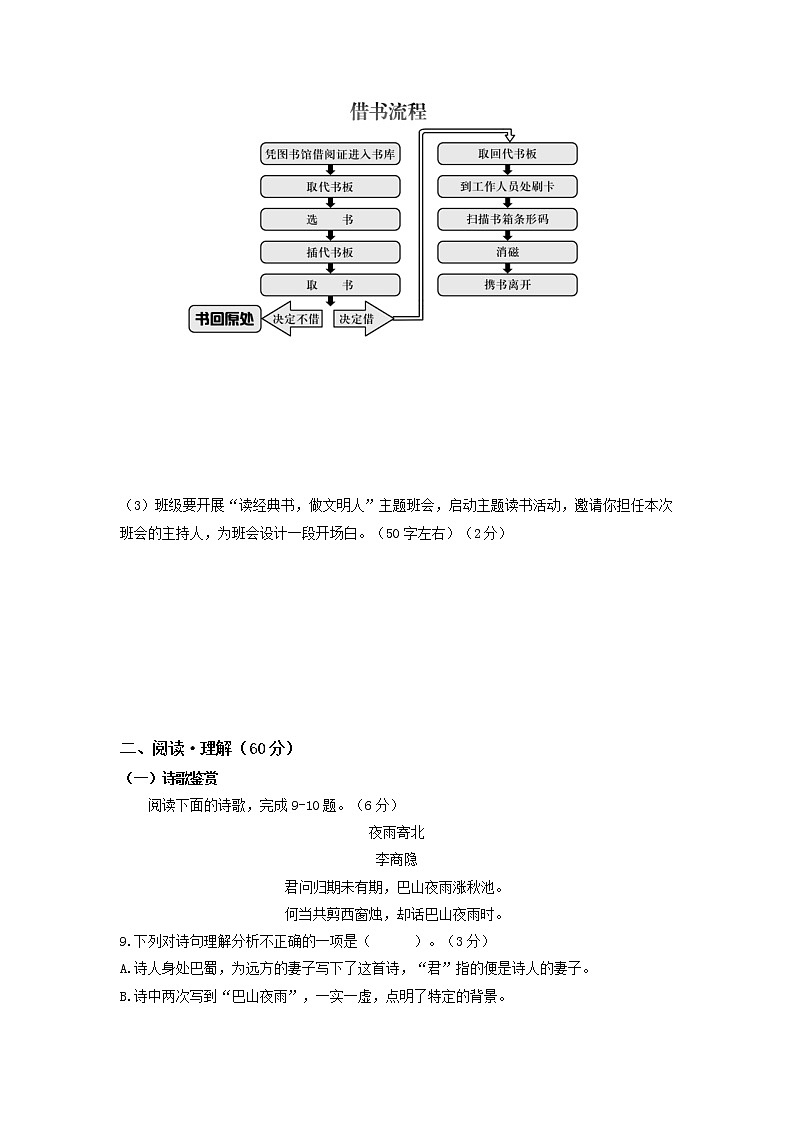
(2)为丰富学生的经典阅读内容,学校要求学生到图书馆借阅适宜的图书,请仔细观察下图,给同学们介绍清楚图书的借书流程。(3分)
(3)班级要开展“读经典书,做文明人”主题班会,启动主题读书活动,邀请你担任本次班会的主持人,为班会设计一段开场白。(50字左右)(2分)
二、阅读·理解(60分)
(一)诗歌鉴赏
阅读下面的诗歌,完成9-10题。(6分)
夜雨寄北
李商隐
君问归期未有期,巴山夜雨涨秋池。
何当共剪西窗烛,却话巴山夜雨时。
9.下列对诗句理解分析不正确的一项是( )。(3分)
A.诗人身处巴蜀,为远方的妻子写下了这首诗,“君”指的便是诗人的妻子。
B.诗中两次写到“巴山夜雨”,一实一虚,点明了特定的背景。
C.从“未有期”、“何当”中可以读出作者对未来充满了绝望。
D.本诗语言朴素自然,如话家常,字里行间蕴含着微妙的情感受化。
10.简要说说“秋”在诗中起到哪些作用?(3分)
(二)文言文阅读
阅读下面的文言文,完成11-15题。(15分)
周公诫子
成王封伯禽于鲁。周公诫之曰:“往矣,子无以鲁国骄士。吾,文王之子,武王之弟,成王之叔也,又相天子,吾于天下亦不轻矣。然一沐三握发,一饭三吐哺,犹恐失天下之士。吾闻,德行宽裕,守之以恭者,荣;土地广大,守以俭者,安;禄位尊盛,守以卑者,贵;人众兵强,守以畏者,胜;聪明睿智,守之以愚者,哲;博闻强记,守之以浅者,智。夫此六者,皆谦德也。夫贵为天子富有四海由此德也。不谦而失天下,亡其身者,桀、纣是也。可不慎欤?”
11.请结合语境,解释文中加点词的意思。(4分)
①诫 (_________) ② 犹 (________)
③闻 (__________) ④ 亡 (_________)
12.请用两个标点符号为文中画波浪线的句子断句。(2分)
夫 贵 为 天 子 富 有 四 海 由 此 德 也。
13.翻译文中画横线的句子。(3分)
夫此六者,皆谦德也。
14.本文中周公对儿子给予了怎样的教诲?(4分)
15.在《诫子书》中,诸葛亮这样告诫儿子:“夫君子之行, ,
。”(2分)
(三)名著阅读
阅读《朝花夕拾》选段,完成16-19题。(11分)
①大概是太过于念念不忘了,连阿长也来问《山海经》是怎么一回事。这是我向来没有和她说过的,我知道她并非学者,说了也无益;但既然来问,也就都对她说了。
②过了十多天,或者一个月罢,我还很记得,是她告假回家以后的四五天,她穿着新的蓝布衫回来了,一见面,就将一包书递给我,高兴地说道:
③“哥儿,有画儿的‘三哼经’,我给你买来了!”
④我似乎遇着了一个霹雳,全体都震悚起来;赶紧去接过来,打开纸包,是四本小小的书,略略一翻,人面的兽,九头的蛇,……果然都在内。
⑤这又使我发生新的敬意了,别人不肯做,或不能做的事,她却能够做成功。她确有伟大的神力。谋害隐鼠的怨恨,从此完全消灭了。
⑥这四本书,乃是我最初得到,最为心爱的宝书。
⑦书的模样,到现在还在眼前。可是从还在眼前的模样来说,却是一部刻印都十分粗拙的本子。纸张很黄;图象也很坏,甚至于几乎全用直线凑合,连动物的眼睛也都是长方形的。但那是我最为心爱的宝书,看起来,确是人面的兽;九头的蛇;一脚的牛;袋子似的帝江;没有头而“以乳为目,以脐为口”,还要“执干戚而舞”的刑天。
⑧此后我就更其搜集绘图的书,于是有了石印的《尔雅音图》和《毛诗品物图考》,又有了《点石斋丛画》和《诗画舫》。《山海经》也另买了一部石印的,每卷都有图赞,绿色的画,字是红的,比那木刻的精致得多了。这一部直到前年还在,是缩印的郝懿行疏。木刻的却已经记不清是什么时候失掉了。
⑨我的保姆,长妈妈即阿长,辞了这人世,大概也有了三十年了罢。我终于不知道她的姓名,她的经历;仅知道有一个过继的儿子,她大约是青年守寡的孤孀。
⑩仁厚黑暗的地母呵,愿在你怀里永安她的魂灵!
16.第⑤段中,“我”说“她确有伟大的神力”,“神力”指
。(2分)
17.说说第④段画线句有何表达效果。(3分)
18.第⑩段运用什么表达方式?表达了作者怎样的思想感情?(4分)
19.下面对课文内容理解不正确的一项是( )。(2分)
A.本文选自鲁迅先生的散文集《朝花夕拾》。
B.本文是以“我”对长妈妈的感情变化为线索展开叙述的。
C.文章开篇先写“我”对阿长的厌恶和不大佩服,后文写不识字的阿长为“我”买来《山海经》,令“我”震悚,欲抑先扬的写法,使人物形象更鲜明真实。
D.作者故意不写阿长怎么买到的《山海经》,就是把想象的空间留给读者,从而增强了文章的吸引力。
(四)实用类文本阅读
阅读下面的文字,完成20-22题。(9分)
材料一
大国“点名”没你不行
第七次全国人口普查入户摸底已于10月11日展开,将于11月1日起进行正式入户登记。本次普查主题:大国“点名”没你不行!
人口普查是对一个国家的总人口进行调查和统计,可以比较明晰地看出一个国家的人口情况,以及经济各行业的发展情况等,中国作为土地面积在全球排第三的国家,幅员辽阔,就更需要不新地刷新人口数据,进而能及时了解整个国家的情况,为之后的各项发展作出规划。这对于准确把握人口发展新情况新特征新趋势、推动我国人与经济社会协调发展,具有重要而深远的意义。
(来源:钱江晚报)
材料二
关子第七次人口普查,这些误读你信了么?
近期,随着第七次人口普查工作拉开序暮,坊间有不少传闻如“查房是为房地产税征收做铺垫”等,再次冒头,在此为您一一澄清。
误读1:________________
其实,以房“查人”是世界各国进行人口普查普遍采用的方法,因为人都居住在房子里,人口普查中“查房”的目的是为了查准人口,住房信息登记的重点是要了解人口的居住状况、生活设施、房租水平等,是为了更好地反映当前民生问题。
网传“第七次人口普查首次把查房信息纳入晋查范围”,事实上并非“首次”纳入。在以往的人口普查过程中,也多次涉及房屋情况登记。因此,“查房”只是做好人口普查的“常规动作”,并非新增项目,无需过度解读。
误读2:___________
10月19日,在国务院新闻办新闻发布会上,国家统计局新闻发言人、国民经济综合统计司司长刘爱华表示,“我们将全流程加强对公民个人信息的保护,各级普查机构和工作人员在普查中获得的信息,必须严格履行保密义务,否则的话将承担相应的法律责任。”
《中华人民共和国统计法》第九条定:统计机构和统计人员在统计工作中知悉的国家秘密、商业秘密和个人信息,应当予以保密。《全国人口普查条例》第三十三条规定:人口普查中获得的能够识别者推断单个普查对象身份的资料,任何单位和个人不得对外提供、泄露,不得作为对人口普查对象作出具体行政行为的依据,不得用于人口普查以外的目的。
误读3:___________________
近期,全国多地发生以全国第七次人口普查为由的诈骗案件。国家统计局和公安机关均表示,千万不要轻信任何以人口普查为由,索取财物、财产、账号密码信息、短信验证码的行为。
Tips:如何辨别真假人口普查员?
1.所有普查员均携带有县级及以上人口普查办公室印章的证件;
2.通过咨询社区居委会鉴别其身份;
3.人口普查不涉及任何收入调查。
材料三
不用纸笔了!微信中报就能完成第七次全国人口普查
国务院发布的《关于开展第七次全国人口普查的通知》指出,普查标准时点是2020年11月1日零时,将采取电子化方式开展普查登记,探索使用智能手机采集数据。国家政府采购网显示,腾讯云中标此次普查项目,并联合企业微信提供技术支持。
此次,依托云计算、大数据、安全等核心技术和能力,第七次人口普查也应用了更加智能化、高效率的电子化普查登记方式。在普查前,全国700万普查员将通过企业微信进行任务分配和工作协同;并用企业微信上门摸底,摸清普查对象基本信息,记录醫查对象希望的普查方式:使用微信自主进行填报,或者普查员上门进行登记。
有自主中报意愿的普查对象,可以获得普查员提供的带有户编码的专用二维码,并扫描二维码进入“微信人口普查小程序”自主填报姓名、居民身份证号码等个人相关信息。既可减轻普查员负担,也能满足普查对象不愿意被过多打扰的需求。
而部分需要普查员帮助登记的普查对象,可以提前预约登记时间,普查员入户登记时,利用手机、Pad等智能设备,通过人口普查小程序即可快速完成普查对象相关数据的采集和实时上传,全面提升普查工作效率和普查数据质量。
(来源:央广网)
20.阅读(材料二)的相关信息,用简洁的语言补写三个小标题。(3分)
21.阅读(材料三)的相关信息,请你谈谈电子化方式开展普查登记的特点与优势。(3分)
22.某日普查员小华在进行“全国第七次人口普查”时,遇到一位李奶奶拒不配合登记,认为这是侵犯了公民的隐私权,请你结合材料对她进行规劝,要求有理有据,语言得体。(3分)
(五)文学类文本阅读
阅读下面的文章,完成23-27题。(19分)
玛丽·斯可罗多夫斯卡的学生生活中最愉快的时期,是在顶楼里度过的;玛丽·居里现在又要在一个残破的小屋里,尝到新的极大的快乐了。这是一种奇异的新的开始,这种艰苦而且微妙的快乐(无疑地在玛丽以前没有一个女人体验过),两次都挑选了最简陋的布景。
娄蒙路的棚屋,可以说是不舒服的典型。在夏天,因为棚顶是玻璃的,棚屋里面燥热得像温室。在冬天,简直不知道是应该希望下霜还是应该希望下雨。若是下雨,雨水就以一种令人厌烦的轻柔声音,一滴一滴地落在地上,落在工作台上,落在这两个物理学家标上记号永远不放仪器的地方;若是下霜,就连人都冻僵了,没有方法补救。那个炉子即使把它烧到炽热的程度,也令人完全失望。走到差不多可以碰着它的地方,才能感受一点儿暖气,可是离开一步,立刻就回到寒带去了。
然而,玛丽和比埃尔更要习惯忍受室外的严寒。他们炼制沥青铀矿的设备极其简陋,由于没有把有害气体排出去的“通风罩”,炼制的大部分工作就必须在院子的露天地里进行。每逢骤雨猝至,这两位物理学家就匆忙把设备搬进棚屋,大开着门窗让空气流通,以便继续工作,而不至于因烟窒息。
这种极特殊的治疗结核症的方法,玛丽多半没有对佛提埃大夫吹嘘过!
后来她写过这样一段话:“我们没有钱,没有实验室,而且几乎没有人帮助我们把这件既重要而又困难的工作做好。这像是要由无中创出有来。假如我过学生生活的几年是卡西密尔·德卢斯基从前说的‘我的姨妹一生中的英勇岁月’,我可以毫不夸大地说,现在这个时期是我丈夫和我的共同生活中的英勇时期。
“……然而我们生活中最美好而且最快乐的几年,还是在这个简陋的旧棚屋中度过的,我们把精力完全用在工作上。我常常就在那里做我们吃的饭,以便某种特别重要的工序不至于中断。有时候我整天用差不多和我一般高的铁条,搅动一大堆沸腾着的东西。到了晚上,简直是筋疲力尽。”
由1898年至1902年,居里先生和夫人就是在这种条件之下工作的。
第一年里,他们共同从事镭和钋的化学离析工作,并且研究他们所得到的活性产物的放射性。不久,他们认为分工的效率比较高,比埃尔便试着确定镭的特性,以求熟悉这种新金属。玛丽继续炼制,提取纯镭盐。
在这种分工中,玛丽选了“男子的职务”,做的是壮工的工作。她的丈夫在棚屋里专心做细致的实验。玛丽在院子里穿着满是尘污和酸渍的旧工作服,头发被风吹得飘起来,周围的烟刺激着眼睛和咽喉。
她独自一个人就是一个工厂。
她写道:“我一次炼制20公斤材料,结果是棚屋里放满了装着沉淀物和溶液的大瓶子。搬运容器,移注溶液,连续几小时搅动熔化锅里沸腾着的材料,这真是一种极累人的工作。”
……
23.居里夫妇的工作是“极端艰苦”的,但他们在工作中却感受到了“极大的快乐”。“极端艰苦”具体指什么?(5分)
24.编者将本文节选内容标题“伟大的发现”改为了“美丽的颜色”,你更喜欢哪个题目?为什么?(4分)
25.判断下面句子使用的描写手法,并说出其表达作用。(4分)
玛丽在院子里穿着满是尘污和酸渍的旧工作服,头发被风吹得飘起来,周围的烟刺激着眼睛和咽喉。
26.文中多处引用居里夫人的话有何作用呢?(3分)
27.通过阅读,你感受到了居里夫妇哪些可贵的品质?(3分)
三、表达·交流(60分,含书写3分)
28.作文。
读下面材料,然后作文。
有朋自远方来,不亦乐乎。
(《论语·学而》)
四海之内,皆兄弟也。
(《论语·颜渊》)
君子以文会友,以友辅仁。
(《论语·颜渊》)
读了以上几则材料,你有什么联想或感悟?请任选角度,自定立意,自拟题目,写一篇文章。
要求:①除诗歌外,文体不限,600字左右。②文中不得出现真实的人名、校名、地名。
期末全真模拟检测(八)-2021-2022学年七年级语文上学期期末复习集训(部编版): 这是一份期末全真模拟检测(八)-2021-2022学年七年级语文上学期期末复习集训(部编版),文件包含期末全真模拟检测八原卷版doc、期末全真模拟检测八解析版doc等2份试卷配套教学资源,其中试卷共24页, 欢迎下载使用。
期末全真模拟检测(六)-2021-2022学年七年级语文上学期期末复习集训(部编版): 这是一份期末全真模拟检测(六)-2021-2022学年七年级语文上学期期末复习集训(部编版),文件包含期末全真模拟检测六原卷版doc、期末全真模拟检测六解析版doc等2份试卷配套教学资源,其中试卷共23页, 欢迎下载使用。
期末全真模拟检测(五)-2021-2022学年七年级语文上学期期末复习集训(部编版): 这是一份期末全真模拟检测(五)-2021-2022学年七年级语文上学期期末复习集训(部编版),文件包含期末全真模拟检测五原卷版doc、期末全真模拟检测五解析版doc等2份试卷配套教学资源,其中试卷共25页, 欢迎下载使用。

