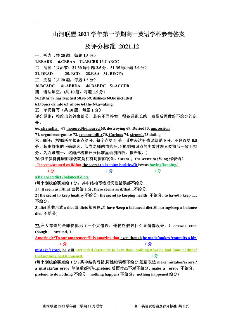
浙江省山河联盟2021-2022学年高一上学期12月联考英语试题含听力含答案
展开2023浙江省山河联盟高二下学期3月联考试题英语含解析(含听力): 这是一份2023浙江省山河联盟高二下学期3月联考试题英语含解析(含听力),文件包含浙江省山河联盟2022-2023学年高二下学期3月考试英语试题含听力含解析docx、浙江省山河联盟2022-2023学年高二下学期3月考试英语试题含听力无答案docx、浙江省山河联盟2022-2023学年高二下学期3月考试英语听力mp3等3份试卷配套教学资源,其中试卷共39页, 欢迎下载使用。
2021浙江省山河联盟学校高二下学期4月月考英语试题听力: 这是一份2021浙江省山河联盟学校高二下学期4月月考英语试题听力
2023浙江省强基联盟高一上学期实验班10月联考英语试题含听力含解析: 这是一份2023浙江省强基联盟高一上学期实验班10月联考英语试题含听力含解析,文件包含浙江省强基联盟2022-2023学年高一上学期实验班10月联考英语试题含解析doc、浙江省强基联盟2022-2023学年高一上学期实验班10月联考试题英语听力材料mp3等2份试卷配套教学资源,其中试卷共23页, 欢迎下载使用。

