辽宁省朝阳市建平2020-2021学年县九年级上学期期末化学试卷(word版 含答案)
展开
2020-2021学年辽宁省朝阳市建平县九年级(上)期末化学试卷
1. 中华文字博大精深,下列成语的本意主要涉及化学变化的是( )
A. 春风化雨 B. 火上浇油 C. 叶落知秋 D. 滴水成冰
2. 下列图示实验操作正确的是( )
A. 闻气体气味 B. 检查气密性
C. 加热液体 D. 点燃酒精灯
3. 下列关于空气成分的说法错误的是( )
A. 氧气约占空气总体积45
B. 稀有气体可制成多种用途的电光源如霓虹灯
C. 氮气充入食品包装中以防腐
D. 二氧化碳在大气中含量不断上升,从而导致温室效应增强
4. 下列物质属于氧化物的是( )
A. 液氧 B. 冰水混合物 C. 氯酸钾 D. 过氧化氢溶液
5. 从化学的角度分析,下列做法正确的是( )
A. 发生火灾时,蹲下靠近地面迅速离开着火区域
B. 天然气泄漏时,立即打开排气扇
C. 电器着火时,立即用大量水泼灭
D. 为了防止CO中毒,在火炉旁放一盆水
6. 构建化学基本观念是学好化学的基础,下列对化学基本观念的认识错误的是( )
A. 元素观:二氧化碳是由碳元素和氧元素组成的
B. 微粒观:保持氧气化学性质的最小微粒是氧气分子
C. 变化观:氢气在空气中燃烧生成水
D. 守恒观:24g镁和32g氧气反应,一定生成54g氧化镁
7. 对下列物质构成的说法中,不正确的是( )
A. 铜是由铜原子构成的金属单质
B. 氧气是由氧分子构成的气体单质
C. 水是由水分子构成的化合物
D. 氯化钠是由氯化钠分子构成的化合物
8. 下列对有关事实的解释错误的是( )
A. 干冰升华--分子的体积变大
B. 冰水共存物属于纯净物--冰和水都由水分子构成
C. 氧化汞受热分解--在化学变化中分子可以分为原子
D. 酒精挥发--分子总是在不断运动着
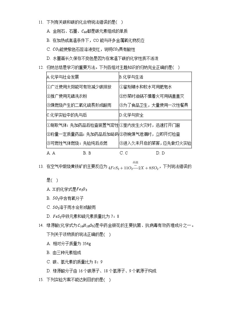
9. 如图是某同学设计的验证氧气约占空气总体积15的实验装置图.下列操作过程对实验结果的影响说法正确的是( )
A. 弹簧夹没夹紧会导致实验结果偏大
B. 燃烧匙内盛放过量的红磷会导致实验结果偏大
C. 没等装置冷却就打开弹簧夹会导致实验结果偏大
D. 点燃红磷伸入瓶中时,没有立即塞紧瓶塞导致实验结果偏小
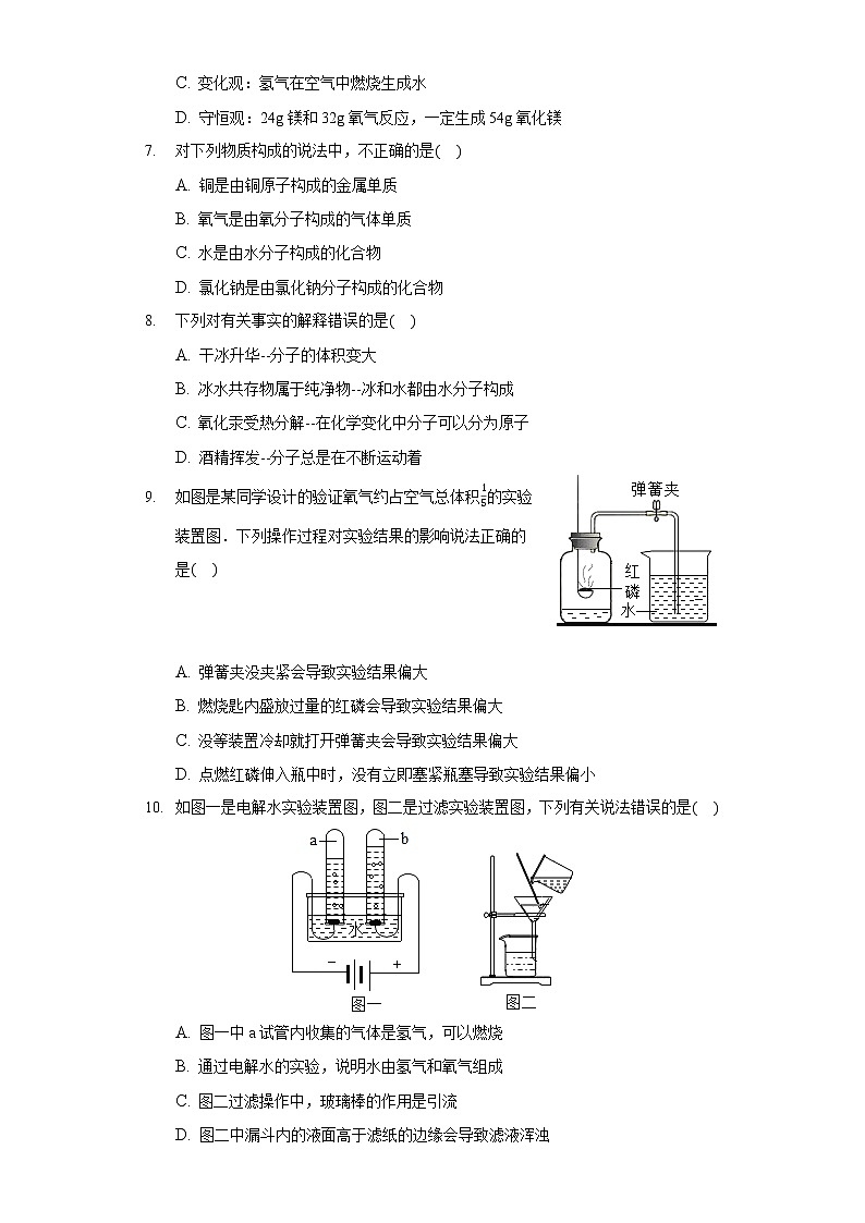
10. 如图一是电解水实验装置图,图二是过滤实验装置图,下列有关说法错误的是( )
A. 图一中a试管内收集的气体是氢气,可以燃烧
B. 通过电解水的实验,说明水由氢气和氧气组成
C. 图二过滤操作中,玻璃棒的作用是引流
D. 图二中漏斗内的液面高于滤纸的边缘会导致滤液浑浊
11. 下列有关碳和碳的化合物说法错误的是( )
A. 金刚石、石墨、C60都是碳元素组成的单质
B. 在加热或高温条件下,CO能与许多金属氧化物反应
C. CO2能使紫色石蕊溶液变红,说明CO2具有酸性
D. 水墨画长久保存不变色是因为在常温下碳的化学性质不活泼
12. 归纳总结是学习的重要方法。下列各组对主题知识的归纳完全正确的是( )
A.化学与社会发展
B.化学与生活
①广泛使用太阳能可有效减少碳排放
②推广使用无磷洗衣粉
③煤燃烧产生的二氧化硫易形成酸雨
①鉴别硬水和软水可用肥皂水
②炒菜时油锅不慎着火可用锅盖盖灭
③为了食品卫生,大量使用一次性餐具
C.化学实验中的先与后
D.化学与安全
①制取气体:先加药品后检查装置气密性
②称量一定质量药品:先加药品后加砝码
③可燃性气体燃烧:先验纯后点燃
①室内发生火灾时,迅速打开门窗
②夜晚煤气泄漏时,立即开灯检查
③进入久未开启的菜窖,应先做灯火实验
A. A B. B C. C D. D
13. 在空气中煅烧黄铁矿的主要反应为,下列说法错误的是( )
A. X的化学式是Fe2O3
B. SO2中含有氧分子
C. SO2溶于雨水会形成酸雨
D. FeS2中铁元素和硫元素质量比为7:8
14. 绿原酸(化学式为C16H18O9)是中药金银花的主要抗菌、抗病毒有效药理成分之一。下列关于该物质的说法正确的是( )
A. 相对分子质量为354g
B. 由三种元素组成
C. 碳、氢元素的质量比为8:9
D. 绿原酸分子由16个碳原子、18个氢原子、9个氧原子构成
15. 下列实验方案不能达到目的的是( )
选项
实验目的
实验方案
A
除去CO2气体中混有的少量CO
将气体通过灼热的氧化铜
B
除去生石灰中少量碳酸钙
先加水充分溶解,再过滤
C
区分CO和CH4
点燃,在火焰上方分别罩一个干燥的烧杯,观察
D
区分水和过氧化氢溶液
取样,分别加入少量MnO2,观察
A. A B. B C. C D. D
16. 四种物质在一定条件下充分反应,测得反应前后各物质的质量分数如图所示,下列说法正确的是( )
A. 甲物质一定是该反应的催化剂
B. 反应后x的数值为6%
C. 该反应是化合反应
D. 反应中乙与丁的质量变化之比为8:9
17. 化学用语是国际通用语言,是学习化学的重要工具。
(1)请用化学用语填空:
①汞元素______;
②2个甲烷分子______;
③铵根离子______;
④标出水中氢元素的化合价______。
(2)写出符号“3SO2”中数字的含义
①“3”表示______;
②“2”表示______。
18. 在“宏观一微观一符号”之间建立联系,是学习化学特有的思维方式。一氧化碳燃烧的微观模拟示意图如图所示:
依据图中所给信息,回答下列问题:
(1)写出该反应的化学方程式: ______ ,其基本反应类型是 ______ 。
(2)从微观角度分析
A.CO和CO2的组成元素相同,但化学性质不同,其原因是 ______ 。
B.化学反应前后 ______ 不变(写一点)。
19. 元素周期表是学习和研究化学的重要工具。溴元素的相关信息如图甲所示,请回答下列问题。
(1)溴的相对原子质量是______,溴属于______(填“金属”或“非金属”)元素。
(2)溴元素的化学性质与图乙中______(填字母)元素的化学性质相似。
(3)溴元素与图乙中A元素,形成化合物的化学式为______。
(4)若图乙中C表示离子,则x的值是______。
(5)在单质中元素的化合价为______,因为元素的化合价是元素的______在形成化合物时表现出来的一种性质。
20. 城市的生活用水是经自来水厂净化处理过的。如图是自来水厂净化水的过程示意图。
(1)在自来水厂净化自来水的过程中,a池的作用主要是______(填序号)。
A.沉淀
B.过滤
C.吸附
D.蒸馏
(2)取水后加入絮凝剂(明矾)的作用是______。
(3)在处理过的水样中加入一定量的肥皂水并振荡,观察到泡沫较少,浮渣较多。说明该水样属于______(填“硬水”或“软水”)。
(4)在投药消毒步骤中所发生的变化是______(填“物理变化”或“化学变化”)。
(5)水资源短缺会影响人民生活,制约经济发展。请举出一种节水的措施______。
21. 化石燃料在人类社会的发展中占据重要地位。
(1)化石燃料包括煤、石油和______,它们是______(填“可”或“不可”)再生能源。
(2)将石油加热炼制,可得到不同的产品,其中用作汽车燃料的产品之一是______。
(3)煤燃烧排放的______溶于雨水,会形成酸雨。新能源的应用可有效缓解该问题,目前人类正在开发和利用的一种新能源是______。
22. 研究“水”可从多角度展开。
(1)水的净化
将浑浊的河水用图1的装置进行净化,其中活性炭的作用是______,可以加入______检验用此装置净化后的水是硬水还是软水。
(2)水的电解
①宏观现象:按如图2所示装置,通电一段时间后,试管A、B中产生气体的体积比约为______,检验B中气体的现象是______。
②微观分析:该反应中发生分解的微粒名称是______。
③结论:水由______组成。
(3)水的用途
①碘与锌在常温下反应速度很慢,若滴入几滴水则反应剧烈,水在此的作用是______。
②下列实验中,对水的主要作用分析不全面的是______(填字母)
A.a图中的水便于观察烧瓶内气压变化
B.b图中的水提供热量
C.c图集气瓶中的水排尽空气且便于观察H2何时集满
D.d图中的水防止熔融物炸裂集气瓶
23. 图中乙装置是测定空气中氧气含量的改进装置(电热丝通电引燃红磷),与甲装置相比,改进后的优点是 ______ 。实验结束后观察到从烧杯中进入集气瓶内的水的体积仍明显小于瓶内原空气体积的15,请分析可能的原因 ______ (至少答出两点)。
24. 如图是甲、乙两组同学分别设计的质量守恒定律的两个验证实验,请根据图示进行思考回答(假设甲、乙两组药品混合前质量均为、混合后质量均为。
(1)甲组药品混合前、后质量关系为:,请解释原因 ______ ,该实验若试剂不变应如何改进此装置 ______ 。
(2)乙组药品混合前、后质量关系为:,乙组同学认为实验成功,甲组同学认为该实验不能验证质量守恒定律,原因是 ______ 。
25. 实验是进行科学探究的重要手段,根据图回答问题:
(1)图1是探究燃烧条件的实验。A中白磷不燃烧,B中白磷燃烧,说明可燃物燃烧的条件之一是 ______ 。
(2)图2是氢气燃烧实验,氢气燃烧产生 ______ 色火焰;点燃氢气前一定要 ______ 。
26. CO2是如何被发现的?化学家又是如何研究它的性质?让我们重温这段历史。
(1)17世纪初,比利时化学家海尔蒙特研究发现,木炭燃烧后,有灰烬还有不可见的气体产生,烛火在该气体中会熄灭。另外他还在地窖、洞穴等地发现过这种气体。“烛火在该气体中会熄灭”和出现在“地窖、洞穴等地”说明这种气体具有______的性质。
(2)1755年,英格兰化学家布莱克做了如下实验:煅烧白垩(石灰石),将煅烧生成的固体与水反应,反应后的物质与煅烧生成的气体又结合成白垩。他将这种固定在白垩中的气体叫作“固定气体”。
实验②中所发生反应的化学方程式为______。
实验③中所发生反应的化学方程式为______。
(3)1766年,英国化学家卡文迪许实验测得:一定温度下,1体积水能溶解比1体积稍多的“固定气体”。1774年,德国化学家伯格曼将石蕊溶液滴到溶有CO2的水中,石蕊溶液由紫色变成微红色。当时已经发现石蕊溶液是一种酸碱指示剂。卡文迪许和伯格曼两位化学家的实验说明CO2不仅能溶于水,还可与水反应。CO2与水反应的化学方程式为______。
27. 已知A、B、C、D、E是初中化学常见的五种物质。它们分别由C、H、O中的一种或几种元素组成,通常状况下A、B、C为气体,D、E为液体。(“-”表示相连的两种物质能发生反应,“→”表示相连物质能向箭头所指一方转化)部分反应物、生成物及反应条件已省略,请回答下列问题:
(1)B物质的化学式______。
(2)A物质的用途______(答一点即可)。
(3)请写出E→C+D的化学方程式______。
(4)D生成C属于______反应(填基本反应类型)。
28. 下列是化学实验室中常见的基本操作.据图回答下列问题:
(1)如图A所示,手握细口瓶倾倒液体时,细口瓶贴标签的一面要______,细口瓶的塞子要______在桌面上.
(2)如图B所示,用完酒精灯后,必须用灯帽盖灭,盖灭后轻提一下灯帽,再重新盖好.对其原因的叙述,不正确的一项是______(填序号).
A.平衡气压,方便取下灯帽 B.挥发水分,利于点燃酒精灯 C.减少挥发,利于节约酒精
(3)如图C所示,用酒精灯加热试管里的液体时:
①试管里的液体不应超过试管容积的______.
②先对试管进行______,然后用酒精灯的外焰对准药品所在部位加热.
(4)如图D所示,如果试管内壁附有不易洗掉的物质时,清洗试管一般先用试管刷蘸去污粉______,再用自来水冲洗和蒸馏水润洗,然后倒放在试管架上晾干.
29. 为加深对一氧化碳还原性的理解,减少一氧化碳对环境的污染,某同学设计了如图所示的实验,回答下列问题:
(1)图B中,薄铜片受热时发生反应的化学方程式为 ______ 。
(2)趁热将图B所示的薄铜片插入到图A所示的装置中(如图C所示),观察薄铜片的颜色变化,现象是 ______ ;振荡集气瓶,观察到的现象是 ______ 。
(3)为了防止造成空气污染,实验结束后用燃着的木条点燃瓶中的剩余气体,会有明显的 ______ 色火焰出现。
30. 根据所学知识,选择下列仪器进行气体制取的实验,并回答有关问题。
(1)仪器⑥的名称是 ______ ,用于固定和 ______ 各种仪器。
(2)实验室制取二氧化碳,组装发生和收集装置时应选择上述仪器中的 ______ (填序号),实验装置连接完毕后应进行的实验操作是 ______ 。
(3)实验室用高锰酸钾制取氧气,反应的化学方程式为 ______ 。组装发生和收集装置时应选择上述仪器中的 ______ (填序号),还需补充的一种仪器是 ______ (填仪器名称),为防止冷凝水回流炸裂该仪器,正确固定该仪器的方法是 ______ 。
(4)实验结束时要先将导管移出水面,再熄灭酒精灯,理由是 ______ 。收集满氧气的集气瓶应该 ______ (填“正”或“倒”)放在桌面上。
(5)如果用上述实验装置制得的氧气不纯,可能的原因是 ______ (写一条即可)。
31. 实验室利用如图所示装置制取CO2并进行相关实验。回答下列问题:
(1)A中反应的化学方程式为______。
(2)B中需连接如图2所示装置Ⅰ、为得到纯净CO2,装置Ⅰ、Ⅱ的导管口沿气体流动方向的连接顺序是______。装置Ⅱ中饱和NaHCO3溶液的作用是______。
(3)C中放置的是石蕊溶液染成紫色的干燥的小花,实验过程中小花的颜色______(填“变红”“变蓝”或“不变色”)。
(4)E中澄清石灰水变浑浊反应的化学方程式为______。
(5)F中先熄灭的蜡烛是______(填“甲”或“乙”)。
32. 小科用如图所示的装置来测量某石灰石样品中碳酸钙的质量分数,注射器水平放置,夹持装置未画出。他在试管中加入1g石灰石样品和足量的稀盐酸(石灰石中其它成分不与稀盐酸反应产生气体),快速将连有注射器的橡皮塞塞紧试管口,
实验结果如下表。(忽略活塞与筒壁之间的摩擦及温度变化对实验的影响)
反应时间/min
0
1
2
3
4
活塞对应的刻度/mL
0
98
152
176
176
(1)实验中判断石灰石和盐酸反应完的依据是______。
(2)当时实验条件下二氧化碳的密度约为2g/L.请利用表格中的数据,根据化学方程式计算该石灰石样品中碳酸钙的质量分数。
答案和解析
1.【答案】B
【解析】解:A、春风化雨没有新物质生成,属于物理变化;故选项错误;
B、火上浇油,燃烧属于化学变化;故选项正确;
C、叶落知秋没有新物质生成,属于物理变化;故选项错误;
D、滴水成冰没有新物质生成,属于物理变化;故选项错误;
故选:B。
本考点考查了物理变化和化学变化的区别,基础性比较强,只要抓住关键点:是否有新物质生成,问题就很容易解决。本考点主要出现在选择题和填空题中。
2.【答案】C
【解析】解:A、闻气体的气味时,应用手在瓶口轻轻的扇动,使极少量的气体飘进鼻子中,不能将鼻子凑到集气瓶口去闻气体的气味,图中所示操作错误。
B、该装置未构成封闭体系,即左边的长颈漏斗与大气相通;无论该装置气密性是否良好,导管口都不会有气泡产生,不能判断气密性是否良好,图中所示操作错误。
C、给液体加热时,用酒精灯的外焰加热试管里的液体,且液体体积不能超过试管容积的13,图中所示操作正确。
D、绝对禁止用酒精灯引燃另一只酒精灯,而应用燃着的火柴或木条来引燃,图中所示操作错误。
故选:C。
A、根据闻气体的气味时的方法(招气入鼻法)进行分析判断。
B、根据检查装置气密性的方法进行分析判断。
C、根据给试管中得液体加热的方法进行分析判断;
D、根据酒精灯的使用方法进行分析判断。
本题难度不大,熟悉各种仪器的用途及使用注意事项、常见化学实验基本操作的注意事项是解答此类试题的关键。
3.【答案】A
【解析】
【分析】
本题主要考查了常见气体的性质及用途,同学们需要在平常的学习和生活中注意知识的积累。
【解答】
A.氧气约占空气总体积的15,选项说法错误;
B.稀有气体通电时会发出有色光,所以稀有气体可制成多种用途的电光源,如霓虹灯,选项说法正确;
C.氮气的化学性质稳定,所以氮气充入食品包装中以防腐,选项说法正确;
D.二氧化碳是造成温室效应的主要气体,因此二氧化碳在大气中含量不断上升,从而导致温室效应增强,选项说法正确。
故选A。
4.【答案】B
【解析】解:A、液氧中只有一种元素氧元素组成,属于单质,故A错误。
B、冰水混合物中有两种元素,其一为氧元素,属于氧化物,故B正确。
C、氯酸钾中有三种元素,也含氧元素,但不属于氧化物,属于盐,故C错误。
D、过氧化氢溶液中含有过氧化氢和水,属于混合物,故D错误。
故选:B。
本题考查氧化物的识别,根据氧化物的概念可知氧化物只有两种元素,且必须有氧元素。
本题较简单,主要从概念上来抓住判断的关键点,两个关键点缺一不可,要同时具备。
5.【答案】A
【解析】解:A、着火时会产生大量有毒气体,并在高处,所以室内着火被困时,立即用湿毛巾捂住口鼻,匍匐前进,寻找安全出口,故该事故处理方法正确。
B、天然气具有可燃性,泄露遇明火或电火花可能发生爆炸,立即打开排气扇电源开关产生的电火花可能引起天然气爆炸,故该事故处理措施错误。
C、电器着火,首先应切断电源,为防止触电,不能用水扑灭,故该事故处理措施错误。
D、煤气中含有毒的一氧化碳气体,一氧化碳不易溶于水,为预防煤气中毒,在室内放一盆水,是没有用的;故处理方法错误。
故选A。
化学与我们的生活息息相关,与生产、生活相关的知识是中考考查的热点之一,灵活运用所学知识是正确解答本题的关键。
6.【答案】D
【解析】解:A、二氧化碳是由碳元素和氧元素组成的,故选项说法正确。
B、氧气是由氧分子构成的,保持氧气化学性质的最小微粒是氧分子,故选项说法正确。
C、氢气具有可燃性,在空气中燃烧生成水,故选项说法正确。
D、镁和氧气反应的化学方程式为:
2Mg+O22MgO
48 32 80
在此反应中镁、氧气和氧化镁的质量比为48:32:80,则24g镁和能与16氧气完全反应,生成40g氧化镁,故选项说法错误。
故选:D。
本题难度不大,掌握质量守恒定律、氢气具有可燃性、常见物质的元素组成等是正确解答本题的关键。
7.【答案】D
【解析】解:A、铜属于金属单质,是由铜原子直接构成的金属单质,故选项说法正确。
B、氧气属于气态非金属单质,是由氧分子构成的,故选项说法正确。
C、水是由非金属元素组成的化合物,是由水分子构成的,故选项说法正确。
D、氯化钠是含有金属元素和非金属元素的化合物,氯化钠是由钠离子和氯离子构成的,故选项说法错误。
故选:D。
本题难度不大,主要考查了构成物质的微观粒子方面的知识,对物质进行分类与对号入座、掌握常见物质的粒子构成是正确解答本题的关键。
8.【答案】A
【解析】解:A、干冰升华,是因为二氧化碳分子间的间隔增大,故选项解释错误。
B、冰水共存物属于纯净物,是因为冰和水都由水分子构成,只含有一种分子,故选项解释正确。
C、氧化汞受热分解,是因为氧化汞分子分裂成了汞原子和氧原子,然后氧原子重新组合形成氧分子,大量的氧分子聚集成氧气,汞原子直接聚集成金属汞,该事实说明分子是可以再分的,故选项解释正确。
D、酒精挥发,是因为酒精分子总是在不断运动着,运动到空气中去了,故选项解释正确。
故选:A。
根据分子的基本特征:分子质量和体积都很小;分子之间有间隔;分子是在不断运动的;同种的分子性质相同,不同种的分子性质不同,可以简记为:“两小运间,同同不不”,结合事实进行分析判断即可。
本题难度不大,掌握分子的基本性质(可以简记为:“两小运间,同同不不”)及利用分子的基本性质分析和解决问题的方法是解答此类题的关键。
9.【答案】A
【解析】解:A、弹簧夹没夹紧会使集气瓶中部分气体从烧杯中逸出,然后进入集气瓶中的水会大于15,导致实验结果偏大,故此项正确;
B、燃烧匙内盛放过量的红磷不会影响实验结果,不能导致实验结果偏大,故此说法错误.
C、没等装置冷却就打开弹簧夹会使进入集气瓶中的水少,导致实验结果偏小,故此项错误.
D、点燃红磷伸入瓶中时,没有立即塞紧瓶塞会使集气瓶内空气逸出,导致实验结果偏大,故此项错误.
故选A.
用此装置测定氧气在空气中的含量,很多因素都对实验结果造成影响,如装置漏气,红磷量不足,反应后没有冷却到室温等.
本题从多角度考查了对实验结果影响的因素,分析实验误差要根据原理同时结合误差具体情况来进行分析.
10.【答案】B
【解析】解:A.由图示可知,a试管内的气体体积较大,是氢气,氢气具有可燃性,选项说法正确;
B.电解水生成氢气和氧气,氢气是由氢元素组成的,氧气是由氧元素组成的,由质量守恒定律可知,水是由氢元素与氧元素组成的,而不是由氢气和氧气组成的,选项说法错误;
C.图二过滤操作中,玻璃棒的作用是引流,选项说法正确;
D.由过滤操作的注意事项可知:漏斗内的液面高于滤纸的边缘会导致滤液浑浊,选项说法正确。
故选:B。
本题考查了电解水的知识以及过滤操作,解题时根据电解水的现象、原理与实验结论,根据过滤操作的注意事项来分析解答即可。
11.【答案】C
【解析】解:A、金刚石、石墨、C60都是碳元素组成的单质,故A说法正确;
B、一氧化碳具有还原性,在加热或高温条件下,CO能与许多金属氧化物反应,故B说法正确;
C、CO2能使紫色石蕊溶液变红,是由于二氧化碳与水化合生成了碳酸,碳酸显酸性使紫色石蕊溶液变红,不能说明CO2具有酸性,故C说法错误;
D、水墨画长久保存不变色是因为在常温下碳的化学性质不活泼,故D说法正确。
故选:C。
根据碳和碳的化合物的组成、性质分析判断有关的说法。
本题主要考查了课本中的基础知识,难度不大,了解碳和碳的化合物的组成、性质的知识即可分析解答。
12.【答案】A
【解析】解:A.①广泛使用太阳能可有效减少碳排放,说法正确;②推广使用无磷洗衣粉可以防治水污染,说法正确;③煤燃烧产生的二氧化硫易形成酸雨,说法正确,选项符合题意;
B.①鉴别硬水和软水可用肥皂水,加入肥皂水后搅拌,产生泡沫较多的是软水,产生泡沫较少的是硬水,说法正确;②炒菜时油锅不慎着火可用锅盖盖灭,这是采用了隔绝氧气的灭火原理,说法正确;③大量使用一次性餐具既浪费资源,又会造成环境污染,说法错误,选项不合题意;
C.①制取气体:先检查装置的气密性,然后再加药品,以防装置漏气,浪费药品,说法错误;②称量一定质量药品:先加砝码,再添加药品后,说法错误;③可燃性气体燃烧:先验纯后点燃,以防气体不纯点燃时发生爆炸,说法正确,选项不合题意;
D.①室内发生火灾时,不能打开门窗,以防空气流通造成火势蔓延,说法错误;②夜晚煤气泄漏时,不能开灯检查,以防产生电火花将煤气引燃,甚至发生爆炸,说法错误;③进入久未开启的菜窖,应先做灯火实验,以防二氧化碳的浓度过高,造成人的窒息,说法正确,选项不合题意。
故选:A。
A.根据化学与社会发展的相关知识来分析;
B.根据硬水与软水的检验方法、灭火的方法以及节约资源的做法来分析;
C.根据化学实验操作的注意事项来分析;
D.根据安全知识来分析。
本题考查的是知识难度不大,较为全面,完成此题,可以依据已有的知识进行。
13.【答案】B
【解析】解:A、由质量守恒定律:反应前后,原子种类、数目均不变,由反应的化学方程式,反应前铁、硫、氧原子个数分别为4、8、22,反应后的生成物中铁、硫、氧原子个数分别为0、8、16,根据反应前后原子种类、数目不变,则2X分子中含有4个铁原子和6个氧原子,则每个X分子由2个铁原子和3个氧原子构成,则物质X的化学式为Fe2O3,故选项说法正确。
B、二氧化硫是由二氧化硫分子构成的,SO2中不含氧分子,故选项说法错误。
C、SO2溶于雨水会生成亚硫酸,最终会形成酸雨,故选项说法正确。
D、FeS2中铁元素和硫元素质量比为56:(32×2)=7:8,故选项说法正确。
故选:B。
A、由质量守恒定律:反应前后,原子种类、数目均不变,进行分析判断。
B、根据二氧化硫的微观构成,进行分析判断。
C、根据酸雨形成的原因,进行分析判断。
D、根据化合物中各元素质量比=各原子的相对原子质量×原子个数之比,进行分析判断。
本题难度不大,掌握化学反应前后原子守恒、化学式的有关计算、酸雨形成的原因等是正确解答本题的关键。
14.【答案】B
【解析】解:A.相对分子质量的单位不是“g”而是“1”,通常省略不写,选项说法错误;
B.由化学式可知,绿原酸(化学式为C16H18O9)是由碳、氢、氧三种元素组成的,选项说法正确;
C.绿原酸中,碳、氢元素的质量比为(12×16):(1×18)=32:3,选项说法错误;
D.由化学式可知,每个绿原酸分子是由16个碳原子、18个氢原子、9个氧原子构成的,选项说法错误。
故选:B。
A.根据相对分子质量的单位来分析;
B.根据物质的组成来分析;
C.根据化合物中各元素质量比=各原子的相对原子质量×原子个数之比进行计算;
D.根据物质的分子结构来分析。
本题难度不大,考查同学们结合新信息、灵活运用化学式的含义与有关计算进行分析问题、解决问题的能力。
15.【答案】B
【解析】解:A、高温条件下一氧化碳和氧化铜反应生成铜和二氧化碳,该选项能够达到实验目的;
B、氧化钙和水反应生成氢氧化钙,该选项不能达到实验目的;
C、一氧化碳燃烧生成二氧化碳,甲烷燃烧生成水和二氧化碳,过程中烧杯内壁出现水珠的是甲烷,不出现水珠的是一氧化碳,该选项能够达到实验目的;
D、过氧化氢在二氧化锰催化作用下分解生成水和氧气,过程中产生气泡的是过氧化氢溶液,该选项能够达到实验目的。
故选:B。
本题主要考查物质的性质,解答时要根据各种物质的性质,结合各方面条件进行分析、判断,从而得出正确的结论。
16.【答案】C
【解析】解:由质量守恒定律可知,8%+32%+x+36%=100%,x=24%.由四种物质反应前后各物质的质量分数可知,反应前后乙的质量分数减少了60%−32%=28%,故乙是反应物;同理可以确定丙的质量分数减少了30%−24%=6%,故丙是反应物;丁的质量分数增加了36%−2%=34%,丁是生成物;甲的质量分数不变,可能作该反应的催化剂,也可能没有参加反应。
A.甲的质量分数不变,可能没有参加反应,也可能作该反应的催化剂,故选项说法错误。
B.由以上分析可知,反应后x的数值为24%,故选项说法错误。
C.由以上分析可知,该反应可表示为:乙+丙→丁,该反应是由两种物质反应生成另一种物质,属于化合反应,故选项说法正确。
D.反应中乙与丁的质量变化之比为(60%−32%):(36%−2%)=14:17,故选项说法错误。
故选:C。
本题可分析甲∼丁四种物质反应前后各物质的质量分数,确定是反应物还是生成物,据此结合题意进行分析判断即可。
本题难度不大,考查的是质量守恒定律的应用,解题的关键是分析图中数据,灵活运用质量守恒定律。
17.【答案】Hg2CH4 NH4+ H2+1O 3个二氧化硫分子 一个二氧化硫分子中含有2个氧原子
【解析】解:(1)①汞元素符号为Hg,故填:Hg;
②2个甲烷分子就是在甲烷化学式的前面加上数字2,故填:2CH4;
③铵根离子带有一个单位的正电荷,故填:NH4+;
④水中氢元素的化合价为+1,故填:H2+1O。
(2)①符号“3SO2”中数字“3”表示3个二氧化硫分子,故填:3个二氧化硫分子;
②符号“3SO2”中数字“2”表示一个二氧化硫分子中含有2个氧原子,故填:一个二氧化硫分子中含有2个氧原子。
本题考查化学用语的意义及书写,解题关键是分清化学用语所表达的对象是分子、原子、离子还是化合价,才能在化学符号前或其它位置加上适当的计量数来完整地表达其意义,并能根据物质化学式的书写规则正确书写物质的化学式,才能熟练准确的解答此类题目。
本题主要考查学生对化学用语的书写和理解能力,题目设计既包含对化学符号意义的了解,又考查了学生对化学符号的书写,考查全面,注重基础,题目难度较易。
18.【答案】 化合反应 分子结构不同 原子种类(或原子个数或原子质量等)
【解析】解:(1)一氧化碳燃烧生成二氧化碳,该反应的化学方程式是:,该反应由两种物质生成了一种物质,反应类型是化合反应。
(2)A.物质的结构决定物质的性质,CO和CO2的组成元素相同,但化学性质不同,其原因是分子结构不同。
B.由微粒的变化可知,化学反应前后原子的种类、原子个数、原子质量不变等。
故答案为:;化合反应。
(2)A.分子结构不同;
B.原子种类(或原子个数或原子质量等)。
(1)根据一氧化碳燃烧生成二氧化碳的反应分析回答。
(2)A、根据CO和CO2的组成、结构和性质分析。
B、根据微粒的变化分析回答。
本题主要考查物质的性质,解答时要根据各种物质的性质,结合各方面条件进行分析、判断,从而得出正确的结论。
19.【答案】79.70非金属 B KBr 8 0 原子
【解析】解:(1)由溴元素在元素周期中的信息可知,溴的相对原子质量是79.90;溴属于非金属元素;故填:79.70;非金属;
(2)元素的化学性质与原子的最外层电子数关系密切,故决定元素化学性质的是最外层电子数;溴原子的最外层电子数为7,则与溴元素的化学性质相似的原子结构示意图中最外层电子数与之相同,即与溴元素的化学性质相似的原子结构示意图中最外层电子数也应为7.故填:B;
(3)A元素的质子数为19,是钾元素,在化合物中显+1价,溴原子的最外层有7个电子,在化学反应中易得到一个电子而显−1价,所以二者形成化合物的化学式为KBr;故填:KBr;
(4)离子是由原子得失电子后形成的,最外层一般达到了8个电子的稳定结构,所以x=8;故填:8;
(5)在单质中元素的化合价为0,因为元素的化合价是元素的原子在形成化合物时表现出来的一种性质;故填:0;原子。
(1)根据元素周期表的信息以及元素的分类来分析;
(2)根据最外层电子数决定元素的化学性质来分析;
(3)根据元素的化合价以及化学式的写法来分析;
(4)根据离子的形成过程来分析;
(5)根据化合价的规定以及概念来分析。
题难度不大,掌握核外电子在化学变化中的作用、元素的化学性质与它的原子的最外层电子数目的关系是正确解答此类题的关键。
20.【答案】B 吸附悬浮杂质,加速沉降 硬水 化学变化 洗菜水浇花等。
【解析】解:(1)由自来水净化水的方法可知,自来水厂净化自来水的过程中,a池的作用主要是过滤;
(2)由于明矾溶于水的生成物具有吸附性,所以取水后加入絮凝剂(明矾)的作用是:吸附悬浮杂质,加速沉降。
(3)在处理过的水样中加入一定量的肥皂水并振荡,观察到泡沫较少,浮渣较多,说明该水样属于硬水。
(4)在投药消毒步骤中有新物质生成,所发生的变化是化学变化。
(5)常见的节水措施有很多,例如:洗菜水浇花、使用节水龙头等。
故答案为:(1)B。
(2)吸附悬浮杂质,加速沉降。
(3)硬水。
(4)在化学变化。
(5)洗菜水浇花等。
(1)根据自来水厂净化自来水的方法和过程分析回答;
(2)根据明矾溶于水生成物的特性分析回答;
(3)根据硬水和软水的区别方法分析回答;
(4)根据变化的特征分析回答;
(5)根据常见的节水措施分析回答。
本题主要考查净化水的方法,解答时要充分理解净化水的方法与原理。
21.【答案】天然气 不可 汽油(或柴油)SO2 太阳能(或风能、地热能、潮汐能、生物质能等)
【解析】解:(1)化石燃料主要包括煤、石油、天然气,不能短时期内从自然界得到补充,属于不可再生能源;
(2)将石油加热炼制,得到的汽油和柴油用作汽车燃料;
(3)煤主要含有碳元素,还含有少量硫元素,燃烧会生成二氧化硫溶于雨水,会形成酸雨。人们正在开发和利用的新能源有太阳能、风能、地热能、潮汐能、生物质能等;
故答案为:(1)天然气;不可;
(2)汽油(或柴油);
(3)SO2;太阳能(或风能、地热能、潮汐能、生物质能等)。
(1)根据化石燃料的种类以及能源特点进行分析;
(2)根据石油的分馏产物来分析;
(3)根据化石燃料的危害以及正在开发利用的新能源来分析。
本题考查的是化学与能源的知识,完成此题,可以依据已有的知识进行。
22.【答案】吸附 肥皂水 2:1 带火星的木条复燃 水分子 氢氧元素(或H、O)加快反应速度(或催化剂)AB
【解析】解:
(1)活性炭具有吸附性,能吸附水中的色素和异味,鉴别硬水和软水使用的是肥皂水;泡沫多的是软水,泡沫少的是硬水;
(2)
①图1是电解水的实验,玻璃管A、B中产生气体的体积分别是电源的负极、正极分别生成的氢气和氧气,体积比约为2:1,B中的气体是氧气具有助燃性,检验B中气体的现象是:打开活塞,带火星的木条靠近管口,木条复燃;
②该反应中发生分解的微粒名称是水分子;
③电解水生成了氢气和氧气,说明水由氢氧元素(或H、O)组成的;
(3)①碘与镁在常温下化合速度很慢,若滴入几滴水则反应剧烈,水在此的作用是加快化学反应速率。
②A、氧化钙与水化合生成了氢氧化钙放出了大量的热,烧瓶内温度升高压强增大,导管口有气泡生成,烧杯中的水便于观察烧瓶内气压变化,错误;
B、在探究燃烧的条件时,水的作用是能提供热量和隔绝空气的作用,错误;
C、利用排水法收集氢气时,排尽空气且便于观察H2何时集满,正确;
D、铁丝在氧气中燃烧时,集气瓶中的水:冷却溅落融熔物,防止集气瓶炸裂,正确。
答案:
(1)吸附;肥皂水;
(2)①2:1;带火星的木条复燃;②水分子;③氢氧元素(或H、O);
(3)①加快反应速度(或催化剂);②AB。
(1)根据已有的水的净化的知识进行分析解答,活性炭具有吸附性,鉴别硬水和软水使用的是肥皂水解答;
(2)①根据电解水的现象、生成气体的性质和发生的反应分析回答;
(3)根据催化剂的特点分析;根据水的应用分析解答;
本题主要考查了有关水的知识,涉及的知识点较多,难度不大,加强有关水的知识的归纳和学习,有利于解答本类题。
23.【答案】实验结果更准确,更环保(合理即可)红磷量不足、装置漏气(未等到装置冷却至室温就打开了弹簧夹等)
【解析】解:图中乙装置是测定空气中氧气含量的改进装置(电热丝通电引燃红磷),与甲装置相比,防止了燃烧匙伸入集气瓶中时导致的部分气体受热膨胀逸出,实验结果更准确,同时防止了反应生成的五氧化二磷扩散到空气中污染环境。
实验结束后观察到从烧杯中进入集气瓶内的水的体积仍明显小于瓶内原空气体积的15,可能是因为红磷量不足,不能完全消耗装置中的氧气;装置漏气(在冷却过程中有外界的空气进入瓶中);未等到装置冷却至室温就打开了弹簧夹,并进行读数(因为此时剩余的气体在受热状态下,处于膨胀状态,占据了部分水的体积)等。
故答案为:
实验结果更准确,更环保(合理即可);红磷量不足、装置漏气(未等到装置冷却至室温就打开了弹簧夹等)。
在装有空气的密闭容器中,欲用燃烧法测定空气中氧气含量,该实验一般要注意以下几点:①装置的气密性好;②所用药品必须是足量;③读数时一定要冷却到原温度;④所选除氧剂要具备以下特征:本身能够在空气中燃烧(只能与空气中的氧气反应);本身的状态为非气体;生成的物质为非气态;据此进行分析解答。
本题难度不大,掌握用燃烧法测定空气中氧气含量的实验原理、注意事项等是正确解答本题的关键.
24.【答案】碳酸钠与稀盐酸反应生成二氧化碳气体,反应后二氧化碳气体逸出 在密封装置中进行 蔗糖溶于水,属于物理变化
【解析】解:(1)甲组药品混合前、后质量关系为:,是因为碳酸钠与稀盐酸反应生成二氧化碳气体,反应后二氧化碳气体逸出。该实验若试剂不变,可在密封装置中进行。
(2)蔗糖溶于水,没有新物质生成,属于物理变化,不能验证质量守恒定律。
故答案为:
(1)碳酸钠与稀盐酸反应生成二氧化碳气体,反应后二氧化碳气体逸出;在密封装置中进行;
(2)蔗糖溶于水,属于物理变化。
(1)验证质量守恒定律的实验时,选用药品和装置应考虑:①只有质量没有变化的化学变化才能直接用于验证质量守恒;②如果反应物中有气体参加反应,或生成物中有气体生成,应该选用密闭装置.
(2)质量守恒定律是物质在发生化学变化中表现出来的一种规律,适用于化学变化;物质发生物理变化,则不适用于质量守恒定律来解释。
本题难度不大,明确只有质量没有变化的化学变化才能直接用于验证质量守恒、反应物中有气体参加反应或生成物中有气体生成应该选用密闭装置是正确解答本题的关键。
25.【答案】温度能达到着火点 淡蓝 检验纯度
【解析】解:(1)A中白磷不燃烧,B中白磷燃烧,白磷均能与氧气接触,B中温度高,温度能达到着火点,说明可燃物燃烧的条件之一是温度能达到着火点。
(2)氢气燃烧产生淡蓝色火焰。可燃性气体与空气混合后点燃可能发生爆炸,为防止发生爆炸,点燃氢气前一定要检验纯度。
故答案为:
(1)温度能达到着火点;
(2)淡蓝;检验纯度。
(1)根据A中白磷不燃烧,B中白磷燃烧,进行分析解答。
(2)根据氢气燃烧的现象,可燃性气体与空气混合后点燃可能发生爆炸,进行分析解答。
本题难度不大,掌握燃烧的条件、氢气的化学性质等是正确解答本题的关键。
26.【答案】(1)不能燃烧、不能支持燃烧、密度比空气的大
(2)CaO+H2O=Ca(OH)2 ;CO2+Ca(OH)2=CaCO3↓+H2O
(3)CO2+H2O=H2CO3
【解析】解:(1)“烛火在该气体中会熄灭”,说明该气体不能燃烧、不能支持燃烧;出现在“地窖、洞穴等地”,说明密度比空气的大。
(2)碳酸钙高温分解生成氧化钙和二氧化碳,氧化钙与水反应生成氢氧化钙,反应的化学方程式为CaO+H2O=Ca(OH)2。
实验③是二氧化碳与氢氧化钙反应生成碳酸钙沉淀和水,反应的化学方程式为CO2+Ca(OH)2=CaCO3↓+H2O。
(3)二氧化碳与水反应生成碳酸,反应的化学方程式为CO2+H2O=H2CO3。
故答案为:
(1)不能燃烧、不能支持燃烧、密度比空气的大;
(2)CaO+H2O=Ca(OH)2;CO2+Ca(OH)2=CaCO3↓+H2O;
(3)CO2+H2O=H2CO3。
(1)“烛火在该气体中会熄灭”和出现在“地窖、洞穴等地”,进行分析解答。
(2)碳酸钙高温分解生成氧化钙和二氧化碳,氧化钙与水反应生成氢氧化钙,实验③是二氧化碳与氢氧化钙反应生成碳酸钙沉淀和水,进行分析解答。
(3)根据二氧化碳与水反应生成碳酸,进行分析解答。
本题难度不大,掌握二氧化碳的化学性质、物理性质并能灵活运用是正确解答本题的关键。
27.【答案】(1)CO;
(2)灭火;
(3)2H2O22H2O+O2↑;
(4)分解。
【解析】
【分析】
本题考查物质的推断,在解此类题时,首先将题中有特征的物质推出,然后结合推出的物质和题中的转化关系推导剩余的物质,最后将推出的各种物质代入转化关系中进行验证即可。
【解答】
A、B、C、D、E是初中化学常见的五种物质,它们分别由C、H、O中的一种或几种元素组成,通常状况下A、B、C为气体,D、E为液体,E会转化成D、C,D、C可以相互转化,所以E是过氧化氢溶液,过氧化氢在二氧化锰的催化作用下分解生成水和氧气,所以D是水,C是氧气,A会与水反应,会与氧气相互转化,所以A是二氧化碳,B是一氧化碳,经过验证,推导正确。
(1)B物质的化学式是CO;
(2)A是二氧化碳,可用于灭火;
(3)E→C+D的反应是过氧化氢在二氧化锰的催化作用下分解生成水和氧气,化学方程式为:2H2O22H2O+O2↑;
(4)D生成C的反应是水在通电的条件下生成氢气和氧气,属于分解反应。
28.【答案】(1)向着手心;倒放;(2)C;(3)①13;②预热;(4)洗涤.
【解析】解:(1)如图A所示,手握细口瓶倾倒液体时,细口瓶标签的一面要向着手心,细口瓶的塞子要倒放在桌面上;
(2)熄灭酒精灯时用灯帽盖灭,盖灭时轻提一下灯帽的原因防止温度降低压强变小,下次使用不易打开,同时也使生成水分蒸发掉,不是为了节约酒精;
(3)给试管中的液体加热,试管内液体不能超过其体积的13,试管夹夹在试管的中上部,要用酒精灯的外焰加热,必须先预热;
(4)如图D所示,如果试管内壁附有不易洗掉的物质时,清洗试管一般先用试管刷蘸去污粉洗涤,再用自来水冲洗和蒸馏水润洗,然后倒放在试管架上晾干.
故答案为:(1)向着手心;倒放;(2)C;(3)①13;②预热;(4)洗涤.
(1)根据取用液体药品时的注意事项进行分析;
(2)根据使用酒精灯时的注意事项进行分析;
(3)根据用酒精灯加热试管里的液体时的注意事项进行分析;
(4)根据玻璃仪器的洗涤方法进行分析.
本题难度不大,熟悉各种仪器的用途及使用注意事项、掌握常见化学实验基本操作的注意事项是解答此类试题的关键.
29.【答案】2Cu+O2−△2CuO由黑色慢慢变成红色 澄清的石灰水变浑浊 蓝
【解析】解:(1)在加热的条件下,铜和氧气反应生成氧化铜,化学方程式为:2Cu+O2−△2CuO;故填:2Cu+O2−△2CuO;
(2)氧化铜是黑色的,在加热的条件下,氧化铜能与一氧化碳反应生成铜和二氧化碳,所以观察到薄铜片的表面由黑色慢慢变成红色,二氧化碳能与氢氧化钙反应生成碳酸钙沉淀和水,所以振荡集气瓶,观察到澄清的石灰水变浑浊;故填:由黑色慢慢变成红色;澄清的石灰水变浑浊;
(3)一氧化碳燃烧时产生蓝色火焰;故填:蓝。
(1)根据化学反应的原理来分析;
(2)根据一氧化碳的还原性以及二氧化碳能使澄清的石灰水变浑浊来分析;
(3)根据一氧化碳燃烧的现象来分析。
本题的难度不大,了解一氧化碳的性质等是解答本题的基础知识。
30.【答案】铁架台 支持 ①②⑦⑧ 检查装置气密性 2KMnO4−△K2MnO4+MnO2+O2↑①③④⑤⑥ 试管 试管口略向下倾斜 防止水倒吸炸裂试管 正 收集前集气瓶中的水不满或导管口刚出现气泡就开始收集等
【解析】解:(1)仪器⑥的名称是铁架台,用于固定和支持各种仪器。
故填:铁架台;支持。
(2)实验室制取二氧化碳,组装发生和收集装置时应选择上述仪器中的①②⑦⑧,实验装置连接完毕后应进行的实验操作是检查装置气密性。
故填:①②⑦⑧;检查装置气密性。
(3)实验室用高锰酸钾制取氧气,反应的化学方程式为:2KMnO4−△K2MnO4+MnO2+O2↑;
组装发生和收集装置时应选择上述仪器中的①③④⑤⑥,还需补充的一种仪器是试管,为防止冷凝水回流炸裂该仪器,正确固定该仪器的方法是试管口略向下倾斜。
故填:2KMnO4−△K2MnO4+MnO2+O2↑;①③④⑤⑥;试管;试管口略向下倾斜。
(4)实验结束时要先将导管移出水面,再熄灭酒精灯,理由是防止水倒吸炸裂试管;
氧气密度比空气大,收集满氧气的集气瓶应该正放在桌面上。
故填:防止水倒吸炸裂试管;正。
(5)如果用上述实验装置制得的氧气不纯,可能的原因是收集前集气瓶中的水不满、导管口刚出现气泡就开始收集等。
故填:收集前集气瓶中的水不满或导管口刚出现气泡就开始收集等。
(1)要熟悉各种仪器的名称、用途和使用方法;
(2)凡是有气体参加或产生的实验,实验前要检查装置的气密性,以防装置漏气影响实验结果;
实验室通常用大理石或石灰石和稀盐酸反应制取二氧化碳,反应不需要加热,大理石和石灰石的主要成分是碳酸钙,能和稀盐酸反应生成氯化钙、水和二氧化碳;
二氧化碳能够溶于水,密度比空气大;
(3)高锰酸钾受热时能够分解生成锰酸钾、二氧化锰和氧气;
(4)实验结束时要先将导管移出水面,再熄灭酒精灯,以防止水倒吸炸裂试管;
(5)如果用上述实验装置制得的氧气不纯,可能的原因是收集前集气瓶中的水不满、导管口刚出现气泡就开始收集等。
合理设计实验,科学地进行实验、分析实验,是得出正确实验结论的前提,因此要学会设计实验、进行实验、分析实验,为学好化学知识奠定基础。
31.【答案】CaCO3+2HCl=CaCl2+H2O+CO2↑c、d、a、b 除去二氧化碳中混有的氯化氢气体 不变色 CO2+Ca(OH)2=CaCO3↓+H2O甲
【解析】解:(1)实验室制取CO2,是在常温下,用大理石或石灰石(主要成分是碳酸钙)和稀盐酸制取的,碳酸钙和盐酸反应生成氯化钙、水和二氧化碳,化学方程式为CaCO3+2HCl=CaCl2+H2O+CO2↑;故填:CaCO3+2HCl=CaCl2+H2O+CO2↑;
(2)制取的二氧化碳中常混有水蒸气和氯化氢气体,碳酸氢钠和盐酸反应生成氯化钠、水和二氧化碳,所以将气体先通过盛有碳酸氢钠溶液的装置除去氯化氢气体,浓硫酸具有吸水性,然后再通过盛有浓硫酸的装置除去水蒸气,即得到干燥纯净的二氧化碳,除杂和干燥时,气体均由长管通入;故填:c、d、a、b;除去二氧化碳中混有的氯化氢气体;
(3)①二氧化碳不能使干燥的石蕊纸花变色,故填:不变色;
②二氧化碳与氢氧化钙反应生成碳酸钙沉淀和水,所以澄清的石灰水变浑浊,化学方程式为CO2+Ca(OH)2=CaCO3↓+H2O;故填:CO2+Ca(OH)2=CaCO3↓+H2O;
③因为二氧化碳的密度比空气大,且不燃烧也不支持燃烧,所以实验中观察到低处的蜡烛先熄灭;故填:甲。
(1)根据实验室中制取二氧化碳的原理来分析;
(2)根据气体除杂与干燥的方法、物质的性质来分析;
(3)根据物质的性质以及石蕊的变色情况来分析;
(4)根据二氧化碳的性质以及化学反应的原理来分析;
(5)根据二氧化碳的性质来分析。
本考点主要考查了检查装置的气密性、气体的制取装置和收集装置的选择,同时也考查了化学方程式的书写、二氧化碳的性质等,综合性比较强。气体的制取装置的选择与反应物的状态和反应的条件有关;气体的收集装置的选择与气体的密度和溶解性有关。本考点是中考的重要考点之一,主要出现在实验题中。
32.【答案】(1)活塞对应的刻度不变;
(2)根据活塞体积变化,可知生成二氧化碳体积为176mL=0.176L,所以二氧化碳质量=2g/L×0.176L=0.352g,设碳酸钙质量为x,
2HCl+CaCO3=CaCl2+H2O+CO2↑
100 44
x0.352g
10044=x0.352g x=0.8g,
碳酸钙质量分数=0.8g1g×100%=80%;
答:石灰石样品中碳酸钙的质量分数为80%。
【解析】解:(1)盐酸与碳酸钙反应生成氯化钙、水和二氧化碳,二氧化碳是气体,反应完全后气体体积不再变化,此时刻度就不再变化;
故答案为:活塞对应的刻度不变。
(2)根据活塞体积变化,可知生成二氧化碳体积为176mL=0.176L,所以二氧化碳质量=2g/L×0.176L=0.352g,设碳酸钙质量为x,
2HCl+CaCO3=CaCl2+H2O+CO2↑
100 44
x0.352g
10044=x0.352g x=0.8g,
碳酸钙质量分数=0.8g1g×100%=80%;
故答案为:80%。
在解此类题时,首先要将题中的知识认知透,然后结合学过的知识进行解答。
辽宁省朝阳市朝阳县2023-2024学年九年级上学期1月期末化学试题: 这是一份辽宁省朝阳市朝阳县2023-2024学年九年级上学期1月期末化学试题,共5页。试卷主要包含了选择题等内容,欢迎下载使用。
辽宁省朝阳市建平县小塘镇九年一贯制学校2023-2024学年九年级上学期第二次月考化学试题(解析版): 这是一份辽宁省朝阳市建平县小塘镇九年一贯制学校2023-2024学年九年级上学期第二次月考化学试题(解析版),共11页。试卷主要包含了连一连,看数涂色,我来填空,数一数,比一比,小动物住在哪层?,我来画一画,计算训练营等内容,欢迎下载使用。
辽宁省朝阳市朝阳县羊山实验中学2023-2024学年九年级上学期11月期中化学试题: 这是一份辽宁省朝阳市朝阳县羊山实验中学2023-2024学年九年级上学期11月期中化学试题,共3页。

