山东省青岛市2022届高三上学期期中教学质量检测历史试题
展开山东省青岛市2023-2024学年高三上学期期初调研检测历史试题: 这是一份山东省青岛市2023-2024学年高三上学期期初调研检测历史试题,文件包含2023年青岛高三期初检测历史试题pdf、山东省青岛市2023-2024学年高三上学期期初调研检测历史试题docx、2023年高三年级期初调研检测历史参考答案docx等3份试卷配套教学资源,其中试卷共13页, 欢迎下载使用。
2023届山东省青岛市莱西市高三上学期期中考试历史试题(Word版): 这是一份2023届山东省青岛市莱西市高三上学期期中考试历史试题(Word版),共9页。试卷主要包含了11等内容,欢迎下载使用。
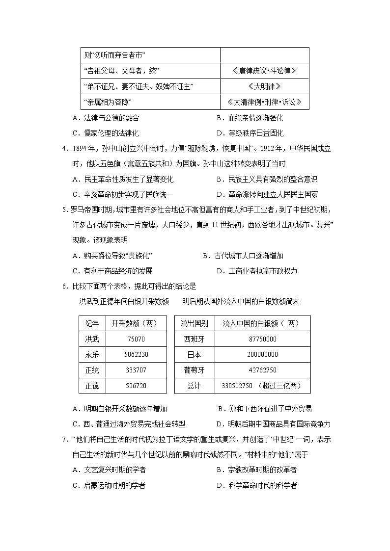
山东省青岛市部分中学2022-2023学年高三上学期12月教学质量检测历史试题(Word版含答案): 这是一份山东省青岛市部分中学2022-2023学年高三上学期12月教学质量检测历史试题(Word版含答案),共13页。试卷主要包含了基辛格在《世界秩序》中说等内容,欢迎下载使用。

