山东省青岛市2022-2023学年高三上学期期初调研检测 历史试题及答案
展开山东省青岛市2023-2024高三上学期期初调研检测历史试卷及答案: 这是一份山东省青岛市2023-2024高三上学期期初调研检测历史试卷及答案,共7页。试卷主要包含了 《汉谟拉比法典》规定, 阅读材料,回答问题, 阅读材料,回答问题等内容,欢迎下载使用。
山东省青岛市2023-2024学年高三上学期期初调研检测历史试题: 这是一份山东省青岛市2023-2024学年高三上学期期初调研检测历史试题,文件包含2023年青岛高三期初检测历史试题pdf、山东省青岛市2023-2024学年高三上学期期初调研检测历史试题docx、2023年高三年级期初调研检测历史参考答案docx等3份试卷配套教学资源,其中试卷共13页, 欢迎下载使用。
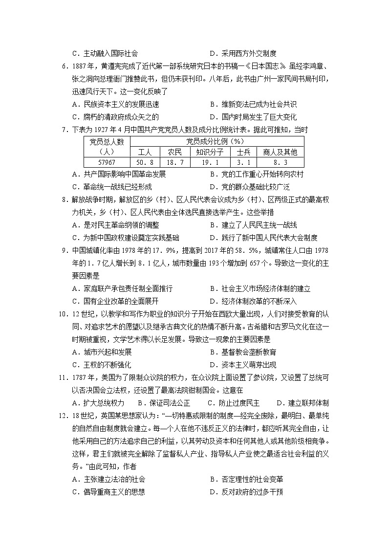
2023青岛高三上学期期初(开学)调研检测历史试题含答案: 这是一份2023青岛高三上学期期初(开学)调研检测历史试题含答案,共10页。试卷主要包含了09,中国城镇化率由1978年的17等内容,欢迎下载使用。

