湖北省孝感市普通高中2022届高三上学期期中联考化学试题含答案
展开考试时间:2021年11月11日下午2:30-5:00 本试卷满分100分
★祝考试顺利★
注意事项:
1.答题前,先将自己的姓名、准考证号填写在试卷和答题卡上,并将准考证条形码粘贴在答题卡上的指定位置.
2.选择题的作答:每小题选出答案后,用2B铅笔把答题卡对应题目的答案标号涂黑.写在试卷、草稿纸和答题卡上的非答题区域均无效.
3.非选择题的作答:用黑色签字笔直接答在答题卡上对应的答题区域内.写在试卷、草稿纸和答题卡上的非答题区域均无效.
4.考试结束后,请将本试卷和答题卡一并上交.
可能用到的相对原子质量:H-1 C-12 N-14 O-16
一、选择题:本题共15小题,每小题3分,共45分.在每小题给出的四个选项中,只有一项是符合题目要求的
1.化学与生活、科技和社会发展息息相关.下列说法错误的是( )
A.向插有鲜花的花瓶中加入一些啤酒,可使鲜花的保质期延长.
B.“天和”核心舱其腔体使用的氮化硼陶瓷基复合材料属于无机非金属材料.
C.中芯国际是我国生产芯片的龙头企业,所生产芯片的主要成分是二氧化硅.
D.德尔塔()是新冠病毒变异毒株,其成分含有蛋白质
2.下列关于日常生活中化学用品有效成分的说法中错误的是( )
A.食醋:乙酸B.白砂糖:葡萄糖
C.小苏打:碳酸氢钠D.84消毒液:次氯酸钠
3.下列化学用语表述错误的是( )
A.乙烯的结构简式:B.的结构示意图:
C.和互为同位素D.的电子式:
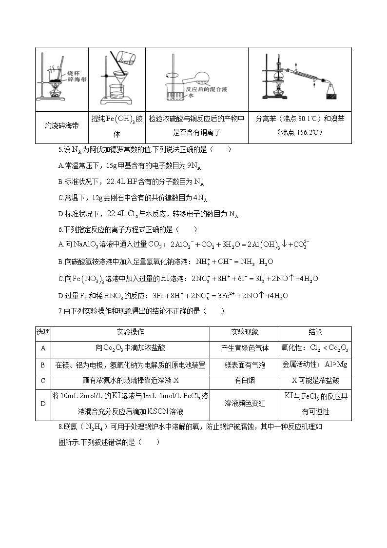
4.下列四组实验中,操作正确且能达到预期目的的是( )
5.设为阿伏加德罗常数的值.下列说法正确的是( )
A.常温常压下,15g甲基含有的电子数目为
B.标准状况下,含有的分子数目为
C.常温下,12g金刚石中含有的共价键数目为
D.标准状况下,与水反应,转移电子的数目为
6.下列指定反应的离子方程式正确的是( )
A.向溶液中通入过量:
B.向碳酸氢铵溶液中加入足量氢氧化钠溶液:
C.向溶液中加入过量的溶液:
D.过量和稀的反应:
7.由下列实验操作和现象得出的结论不正确的是( )
8.联氨()可用于处理锅炉水中溶解的氧,防止锅炉被腐蚀,其中一种反应机理如图所示.下列叙述错误的是( )
A.①转化中是还原剂
B.工业上也可使用处理锅炉水中溶解的氧
C.可处理水中
D.③中发生反应后溶液的升高
9.下列物质的制备线索中,方案合理且最符合绿色化学要求的是( )
A.
B.
C.
D.
10.异松油烯可以用于制作香精,防腐剂和工业溶剂等,其结构简式如图.下列有关异松油烯的说法不正确的是( )
A.分子式是
B.能发生加成、氧化、取代反应
C.存在属于芳香烃的同分异构体
D.核磁共振氢谱有6个吸收峰
11.据文献报道,催化与生成的反应机理如图所示.下列说法错误的是( )
A.反应过程中,镁的价态不变
B.图中碳的价态只有2种
C.是反应的中间体
D.总反应为
12.由短周期元素W、X、Y、Z构成的化合物结构式如图所示,其中W、Y原子的最外层都满足8电子结构;W、X同主族,W、Y同周期,Z的一种同位素原子是核聚变的原料,Y是海水中含量最多的元素.下列说法错误的是( )
A.原子半径:B.最高价氧化物的水化物的酸性:
C.最简单氢化物的沸点:D.W、Y组成的某些化合物可以破坏臭氧层
13.十氢萘()是具有高储氢密度的氢能载体,经历“”脱氢过程释放氢气.下列说法正确的是( )
A.的脱氢过程中,不会有大量中间产物
B.十氢萘脱氢的总反应速率由第二步反应决定
C.选择合适的催化剂不能改变、的大小
D.总反应的
14.高铁酸盐在能源环保领域有广泛用途.用镍()、铁作电电解浓溶液制备高铁酸盐的装置如图所示.下列推断正确的是( )
A.a为电源的正极
B.电解一段时间后,撤去隔膜,混合后的溶液与原溶液比较,减小
C.若电路中通过,则阴极产生气体
D.铁是阳极,电极反应为
15.是一种重要的杀菌消毒剂,也常用来漂白织物等,其一种生产工艺如下:下列有关说法不正确的是( )
A.中的化合价+3价
B.“反应”步骤中生成的化学方程式
C.“电解”所用食盐水由粗盐水精制而成,精制时为除去和,要加入的试剂分别为溶液和溶液
D.“尾气吸收”是吸收“电解”过程排出的少量,反应中氧化剂与还原剂的物质的量之比为1:2
二、非选择题:本大题共4小题,共55分.
16.(14分)碘化钠在医疗及食品方面有重要的作用,实验室以、单质碘和水合肼(有还原性)为原料制备碘化钠.回答下列有关问题:
(1)利用下列实验装置制取次氯酸钠和氢氧化钠混合液.
①仪器X的名称是________,导管口连接顺序为_________________(按气流方向,用小写字母表示).
②写出A中反应的化学方程式____________________________________________.
(2)制备水合肼:反应原理为
①将次氯酸钠和氢氧化钠混合液缓慢滴加到尿素溶液中,边加边搅拌.该操作需严格控制试剂的滴加顺序和滴加速度,原因是_____________________________________________.
②一级电离方程式为,其二级电离方程式为____________________________________.
(3)碘化钠的制备:采用水合肼还原法制取碘化钠固体,其制备流程如图所示.
①“还原”过程主要消耗“合成”中生成的副产物,反应的离子方程式是_________________.
②工业上也可用硫化钠或铁屑还原碘酸钠制备碘化钠,“水合肼还原法”的优点是______________.
17.(14分)化合物G是一种药物合成中间体,其合成路线如下:
回答下列问题:
(1)①的反应类型为________________.
(2)有机物D中含氧官能团的名称是_______________.
(3)反应④所需的试剂是____________和______________.
(4)反应⑤的化学反应方程式为________________(反应物用结构简式表示).
(5)满足下列条件的D的同分异构体有_____________种(不考虑立体异构),写出满足条件其中任一种的结构简式:______________.
①苯环上含有三个不同取代基;②含酯基且能发生银镜反应;③含氨基但与苯环不直接相连.
(6)设计由对甲基苯甲醇的合成路线(无机试剂任选)
__________________________________________________________________________________________
_________________________________________________________________________________________
18.(13分)甲醇既是重要的化工原料,可用于制备甲醛、醋酸等产品,又可作为清洁燃料.利用与合成甲醇涉及的主要反应如下:
Ⅰ.
Ⅱ.
回答下列问题:
(1)已知,则______________
(2)向刚性容器中充入一定量的和,在不同催化剂下反应相同时间,的转化率和甲醇的选择性[甲醇的选择]随温度的变化如图所示:
①由上图可知,催化效果______________(填“>”<”或“=”).
②在210-270℃间,的选择性随温度的升高而下降,请写出一条可能原因______________.
③有利于提高甲醇平衡产率的条件是_______________(填标号).
A.高温高压B.低温高压C.高温低压D.低温低压
(3)若将和充入密闭容器中发生反应:,如下图表示压强为和下的平衡转化率随温度的变化关系.
①a、b两点化学反应速率分别用、表示,则______________(填“大于”“小于”或“等于”).
②b点对应的平衡常数____________(是以平衡分压代替平衡浓度表示的平衡常数,分压=总压×物质的量分数).
19.(14分)我国制碱专家侯德榜先生潜心研究制碱技术,发明了侯氏制碱法.工业上以侯氏制碱法为基础生产焦亚硫酸钠()的工艺流程如下:
已知:反应Ⅱ包含等多步反应.
(1)反应Ⅰ的化学方程式为___________________;在进行反应Ⅰ时,向溶液中先通入_________(填“”或“”);
(2)“灼烧”时发生反应的化学方程式为_________________________________;
(3)已知与稀硫酸反应放出,其离子方程式为________________________________.
(4)副产品X化学式为________________;生产中可循环利用的物质为_______________(化学式);
(5)为了减少产品中的杂质含量,理论上需控制反应Ⅱ中气体与固体反应物的物质的量之比为_______________.
高三化学试卷答案
一、选择题(本题共15 小题,每小题3分,共45分)
1-15题答案: CBDCA DBCDC BCABD
二、非选择题:本题共4小题,共55分。
16题(每小空2分,计7小空,共计14分)
(1) = 1 \* GB3 ①三颈烧瓶(2分)(2分) = 2 \* GB3 ②(2分)
(2) = 1 \* GB3 ①水合肼有还原性,容易被氧化(2分)
= 2 \* GB3 ②(2分)
(3) = 1 \* GB3 ①(2分)
= 2 \* GB3 ②被氧化后的产物为和,不引入杂质(2分)
17题【第(2)1分,第(6)3分,其它每小空2分,计7小空,共计14分】
(1)氧化反应(2分)(2)羧基(1分)(3)、浓(2分)
(4)(2分)
(5)10(2分)
或等其它合理答案也给分(2分)
(6)(3分)
18题【第(3) = 2 \* GB3 ②题3分,其它每小空2分,计6小空,共计13分】
(1)-58(2分)
(2) = 1 \* GB3 ①>(2分) = 2 \* GB3 ②温度升高,催化剂的活性降低(2分) = 3 \* GB3 ③B(2分)
(3) = 1 \* GB3 ①大于(2分) = 2 \* GB3 ②133.3或400/3(3分)
19题(每空2分,计7小空,共计14分)
(1)(2分)(2分)
(2)(2分)(3)(2分)
(4)(2分)(2分)(5)(2分)A
B
C
D
灼烧碎海带
提纯胶体
检验浓硫酸与铜反应后的产物中是否含有铜离子
分离苯(沸点80.1℃)和溴苯(沸点156.2℃)
选项
实验操作
实验现象
结论
A
向中滴加浓盐酸
产生黄绿色气体
氧化性:
B
在镁、铝为电极,氢氧化钠为电解质的原电池装置
镁表面有气泡
金属活动性:
C
蘸有浓氨水的玻璃棒靠近溶液X
有白烟
X可能是浓盐酸
D
将的溶液与溶液混合充分反应后滴加溶液
溶液颜色变红
与的反应具有可逆性
2024湖北省名校联考高三上学期期中联考化学试题含答案: 这是一份2024湖北省名校联考高三上学期期中联考化学试题含答案,共13页。试卷主要包含了 下列有关说法中不正确的是等内容,欢迎下载使用。
湖北省孝感市2021-2022学年高二上学期期中联考化学试题含答案: 这是一份湖北省孝感市2021-2022学年高二上学期期中联考化学试题含答案,共9页。试卷主要包含了选择题的作答,非选择题的作答,纳米钴,已知反应,一定条件下的密闭容器中等内容,欢迎下载使用。
湖北省孝感市普通高中2022届高三上学期期中联考化学试卷PDF版含答案: 这是一份湖北省孝感市普通高中2022届高三上学期期中联考化学试卷PDF版含答案,

