新人教版七年级生物上期末考试卷及答案
展开七年级生物第一学期末质量检测卷附参考答案
(时间:100分钟 满分:100分)
一、选择题(单项选择,共40题。每小题1.5分,共60分)
1.下列哪项是所有生物的基本特征( )。
A. 都能由小长大 B. 具有细胞结构
C. 能够吸收营养 D. 都能繁殖后代
2.下列各项中属于生物的是( )。
A.机器人B.珊瑚虫C.石钟乳D.珊瑚礁
3.下列食物链正确的是 ( )
A、草→蚱蜢→食虫鸟→蛇→鹰 B、蚱蜢→草→食草子的鸟→鹰→狐
C、狐→鹰→食虫鸟→蚱蜢→草 D、草←蚱蜢←食虫鸟←鹰←蛇
4.已知四台显微镜的目镜和物镜的倍数如下,在观察洋葱表皮细胞时,视野中细
胞数目最多的显微镜可能是 ( )
A、5X、10X B、10X、40X C、15X、10X D、20X、35X
5.将显微镜视野中右上方的物像移到视野中央,应向什么方向移动玻片 ( )
A、左下方 B、右下方 C、左上方 D、右上方
6.宋代诗人苏轼在<<惠崇春江晚景>>中写道:竹外桃花三两枝,春江水暖鸭先知.这句诗
哪一种非生物因素影响了鸭的生活?( )
A.空气 B.温度 C.光照 D.水
7.下列图中表示植物的营养组织的是( )。
A. B. C. D.
8.在生物圈中,有“绿色水库”之称的是( )。
A.淡水生态系统 B.海洋生态系统 C.森林生态系统 D.湿地生态系统
9.每个生物体都有一定的结构层次,绿色开花植物体的结构层次是
A. 植物体→组织→器官→细胞B. 细胞→器官→组织→植物体
C. 细胞→组织→器官→系统→植物体D. 细胞→组织→器官→植物体
10.下列植物中属于被子植物的是( )。
A.苏铁 B.云杉 C.水稻 D.雪松
11.一个细胞分裂三次后,可形成( )细胞 。
A.3个 B.6个 C.8个 D.无数个
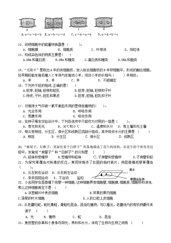
12.下图为植物细胞分裂过程中不同时期的图像,按发生分裂的先后顺序,依次为
A.a→c→d→b B.a→b→c→d C.c→d→a→b D.a→d→b→c
13.动物细胞中的能量转换器是 ( )。
A.细胞膜 B.细胞质 C.叶绿体 D.线粒体
14.构成染色体的物质主要是( )
A.DNA和蛋白质 B.DNA和糖类 C.蛋白质和糖类 D.DNA和脂类
15.“克隆羊”是取出A羊的体细胞核,放入除去细胞核的B羊卵细胞中,形成的融合细胞,经早期胚胎发育后植入C羊体内发育成小羊,则该小羊的长相与( )羊相似。
A.羊 B.羊 C.羊 D.不能确定
16.下列关于胚的组成,正确的是( )
A.胚芽,胚轴,胚根和胚乳 B.胚芽,胚轴,胚根和子叶
C.种皮,子叶,胚乳和果皮 D.胚芽,胚轴,胚乳和子叶
17.对维持大气中碳一氧平衡起作用的是绿色植物的( )。
A. 光合作用 B. 呼吸作用
C. 蒸腾作用 D. 吸收作用
18.在种子萌发实验设计中,下列各选项中不能作为对照的一组是( )。
A.有光和无光 B.30℃和0 ℃ C.温度和水分 D.有土壤和无土壤
19.根尖有根冠、分生区、伸长区和成熟区四部分组成,其中吸收水分的主要是 ( )
A. 根冠B. 分生区C. 伸长区D. 成熟区
20.“麻屋子,红帐子,里面住着个白胖子”形象地描述了花生的结构。在花生的个体发育过程中,发育成“麻屋子”和“白胖子”的分别是 ( )
A.胚珠和受精卵 B.受精卵和胚珠 C.子房壁和受精卵 D.子房壁和胚
清水
21.为探究草履虫对刺激的反应,某同学制作了右图的临时装片,用显微镜观察草履虫( )。
A.从左到右运动 B.从右到左运动
草履虫培养液
C.来来回回运动 D.不运动 盐粒
22.小名同学在显微镜下观察一种细胞,这种细胞具有细胞壁,细胞膜,细胞质,细胞核和液泡.那么这种细胞肯定不是 ( )
A.洋葱鳞片叶表皮细胞 B.苹果的果肉细胞
C.菠菜的叶片细胞 D.人的口腔上皮细胞
23.从老鹰吃蛇,蛇吃青蛙,青蛙吃昆虫,昆虫吃植物,可以看出,老鹰体内的有机物最终来源于 ( )
A. 光 B. 植物 C. 蛇 D. 昆虫
24.麦田里的杂草和小麦争夺阳光、养料和水分,体现了生物与生物之间有 ( )
A、竞争关系 B、捕食关系 C、合作关系 D、分工关系
25.下列不属于生态系统的是( )。
A. 一个池塘 B. 一块草地 C. 生物圈 D. 森林里所有的树
26.小明帮父母收获玉米时,发现有些“玉米棒子”上只有很少的几粒玉米。你认为造成这些玉米缺粒最可能的原因是 ( )。
A.水分不足 B.光照不足 C.传粉不足 D.无机盐不足
27.制作临时装片时,必须让盖玻片的一边先接触水滴,然后再缓缓地盖上,其目的是( )
A.防止水溢出来污染装片 B.避免实验材料移动
C.避免盖玻片下面出现气泡D.增强透明度
28.做“绿叶在光下制造淀粉”的实验时,要先将天竺葵放到暗处一昼夜,其目的是( )。
A.将叶片内的淀粉消耗掉
B.储备养料,准备光合作用
C.使叶片内的淀粉贮存在叶绿体中
D.停止光合作用,使淀粉贮存在叶肉细胞中
29.一朵花中最重要的部分是
A、花蕊 B、雄蕊 C、雌蕊 D、萼片
30.下列属于生物适应环境的是( )。
A.仙人掌的叶变成了刺 B.蚯蚓疏松土壤
C.干旱使水稻减产 D.植物可以防风固沙
二、判断题(对的打“√”,错的打“×”共6分)
1.某一个生态系统中的水受到污染,对其它生态系统没有什么影响。 ( )
2.生物圈是一个生态系统。 ( )
3生物都是由细胞构成的。 ( )
4.绿色植物通过光合作用维持了生物圈中的二氧化碳和氧气的相对平衡。( )
5.做“森林浴”是指呼吸较多的新鲜空气,应选在傍晚时期较好。( )
6.独自一人下地窖时,点上一只蜡烛比带上一支手电筒会更安全些。( )
三、识图作答:(共10分)
1..根据大豆种子的部分结构示意图,回答下列问题。
(1)标号 所示部分既是大豆种子的主要部分,又是新植物体的幼体。
(2)大豆种子与玉米、水稻种子的结构相比,大豆种子中没有 。
(3)大豆种子萌发时,④主要起 作用。
(4)满足种子萌发的自身条件且温度适宜时,将大豆种子浸泡在水中,种子仍不能萌发,这是因为缺乏种子萌发所需要的 。
2.下图是植物细胞结构模式图,请据图回答下列问题:
(1)该图示植物细胞,是因为该细胞有 、 和 三种结构。 (2)用白菜做饺子馅时,人们习惯先把白菜切成小块,撒上盐再 剁碎,然后用笼布包上用力拧去大量的水。这种做法是不科学的,因为拧出的液体是白菜细胞的 ,其内含有大量营养物质。
(3)李某的很多特征像他爸爸,这是由[ ] 中的遗传物质决定的。 (4)植物进行光合作用场所是[ ] .
四、实验及探究题(每空1分,共24分)
1.当你在自然界畅游时,自然界的植物五彩缤纷,大自然的鸟语花香,飞禽走兽会
给你带来无穷的乐趣与遐想:生命的世界真精彩,生物圈里真奇妙!要想探索生命的奥妙,必须从了解细胞开始。
⑴细胞的基本结构是细胞膜、细胞质、细胞核。其中__________可以控制物质的进出。
⑵“酷儿”的主要成分是鲜果汁,这些果汁主要来源于细胞结构中的__________。
⑶杜鹃(一种植物)与杜鹃鸟的细胞相比,前者具有细胞壁、__________和液泡。
⑷为了便于在显微镜下观察植物细胞或动物细胞,实验课上我们通常要制作临时__________(填切片、涂片或装片)
2.下面是《绿叶在光下制造有机物》的实验步骤:
A.把盆栽的天竺葵放在黑暗处一昼夜。B.用黑纸片把叶片的一部分从上下两面遮盖起来,然后移到阳光下照射。 C.用清水漂洗叶片,再把叶片放到培养皿里,向叶片滴加碘液。D.用酒精脱色。E.几小时后,摘下叶片,去掉遮光的纸片。F.稍停,用清水冲掉碘液后观察。
(1)请将该实验的正确顺序排列出来:
(2)B步骤中,部分叶片遮光,还有部分叶片没有遮光,这样就形成了一个对照实验,该对照实验的变量是
(3)在用酒精脱色的步骤中,所用酒精的作用是
(4)F步骤中观察,发现遮光部分没有变蓝,而未遮光部分变蓝,说明该部分产生了
(5)通过该实验得出的结论是:
3. 阅读下面资料,然后回答问题:
藻类的快速生长称为水华。当一个湖泊或池塘中水里的营养物质如氮、磷等过度增加,将造成水体富营养化。水体富营养化会加快藻类生长速度。某些自然事件和人类的活动都会增加水体富营养化的速度。例如:农民在田间施肥,一些工业废水、家庭废水和一些设计拙劣或老化的化粪系统使养分渗漏到土壤中,随土壤地表水最终流入湖泊和池塘,导致藻类的快速生长,形成水华。湖泊或池塘中,藻类的快速生长挡住水表层以下的植物阳光,那些生物会死亡并沉到水的底部。然后如细菌等生物就会降解死亡的植物的尸体,并大量繁殖。水中的氧气很快被细菌耗尽,鱼和水中的其他生物会因缺氧而死亡。仅存的生命就是生活在水面上的藻类。海洋也会因为藻类的大量繁殖而形成赤潮。
为什么水体富营养化会使藻类植物的生长加快?
(2)文中的细菌在这个湖泊或池塘生态系统中属于 ,它们通过 作用,降解死亡的植物和藻类的尸体,同时消耗水中大量的氧气。
(3)湖泊或池塘中植物和其他藻类植物死亡的直接原因是
,而鱼和水中其他生物死亡则是因为
(4)阅读完这则资料后,对你有什么启示?
4.右图为种子呼吸作用和植物光合作用实验图,请根据图回答问题。
(1)瓶中种子萌发时,种子的 作用会加强,致使
玻璃瓶内 气体浓度增大,从而使玻璃罩内
幼苗的 作用增强。种子在萌发过程中,如果
用手触摸盛有种子的玻璃瓶,会感到 。
(2)如果把漏斗和玻璃管阀门关闭,幼苗的 作用逐渐减弱,原因 。
(3)根据上述实验现象,可以看出光合作用和呼吸作用的密切关系,请完成呼吸作用和光和作用的反应式。
光合作用的反应式:( )+( ) ( ) ( )+氧气
叶绿体
呼吸作用的反应式:( )+( ) ( )+( )+能量
七年级生物期末考试参考答案
一、选择题(单项选择,共30题。每小题2分,共60分)
二判断题
1. × 2. √ 3 × 4. √ 5. √ 6. √
三、作图题(没空1分,共10分)
1、(1)⑥ (2)胚乳 (3)营养 (4)空气(或氧气)
2、(1)细胞壁 叶绿体 液泡(答对即可) (2)细胞液
(3)[4]细胞核 (4)[3]叶绿体
四、探究题(没有特别说明每空1分,共24分)
1、⑴ 细胞膜 ⑵ 液泡 ⑶ 叶绿体 ⑷ 装片
2、⑴ABEDCF、⑵光、⑶溶解叶绿素、 ⑷淀粉、(5)绿叶在光下制造淀粉
3、(1)水中含有的氮和磷是藻类植物生长所需要的、(2)分解者、(3)没有阳光、缺氧、
(4)略、合理即可(2分)
4.(1) 呼吸 , 二氧化碳 , 光合 , 热 。
(2) 光合 , 缺乏(进行光合作用的原料)二氧化碳 。
(3)(4分)(每空0.5分)
( 二氧化碳 )+( 水 ) (有机物)+ 氧气
叶绿体
( 有机物 )+( 氧气 ) ( 二氧化碳)+( 水 )+能量
(光能)
题号
1
2
3
4
5
6
7
8
9
10
选项
D
B
A
A
D
B
D
C
D
C
题号
11
12
13
14
15
16
17
18
19
20
选项
C
A
D
A
A
B
A
C
D
C
题号
21
22
23
24
25
26
27
28
29
30
选项
A
D
B
A
D
C
C
A
A
A
新人教版七年级下册《生物》期中考试卷及答案: 这是一份新人教版七年级下册《生物》期中考试卷及答案,共6页。
最新人教版七年级上册生物期中考试卷及答案: 这是一份最新人教版七年级上册生物期中考试卷及答案,共3页。试卷主要包含了选择题,填空题等内容,欢迎下载使用。
人教版七年级生物上册期中考试卷及答案: 这是一份人教版七年级生物上册期中考试卷及答案,共5页。试卷主要包含了下列能构成生物圈的是,生态系统中的生产者主要是指等内容,欢迎下载使用。

