山东省滨州市无棣县2021-2022学年七年级上学期期中考试生物试题(word版 含答案)
展开一、单选题
1.生物能够表现出非生物所不具有的生命现象.下列古诗描述的现象中,不包含生命现象的是( )
A.种豆南山下,草盛豆苗稀B.离离原上草,一岁一枯荣
C.夜来风雨声,花落知多少D.床前明月光,疑是地上霜
2.下列各项中,属于生物圈中的生物都具有的共同特征是( )
A.具有细胞结构B.能繁殖后代
C.能进行反射活动D.能呼吸并消耗氧气
3.谷雨是春季最后一个节气。谚语“谷雨前后,种瓜点豆”意思是说谷雨前后适于播种。这体现了哪些非生物因素对生物的影响?( )
A.阳光、温度B.土壤、水分C.水分、温度D.空气、阳光
4.下列关于生物与环境的叙述,错误的是()
A.生物都能适应生存的环境,也以不同方式影响环境
B.生活在同一环境中的生物,既有互助也有斗争
C.阳光对植物有决定性影响,进而直接或间接地影响动物的生活和分布
D.生物之间的捕食和竞争会使大量个体死亡,这不利于物种的生存与发展
5.观察和实验是生物学家科学探究的基本方法,下列有关叙述正确的是( )
A.观察菠菜叶徒手切片,视野中的细胞部分清楚,部分模糊,原因是细准焦螺旋未调好
B.在显微镜下观察到清晰的物像,如果移动显微镜,视野变暗,需要重新调节反光镜
C.将洋葱鳞片叶内表皮放在载玻片上展平,在表皮上滴一滴清水,用镊子夹起盖玻片,使其一侧先接触水滴,再缓缓放下
D.用低倍镜观察时,两眼注视物镜,转动粗准焦螺旋使镜筒下降至距载玻片1~2厘米处停止
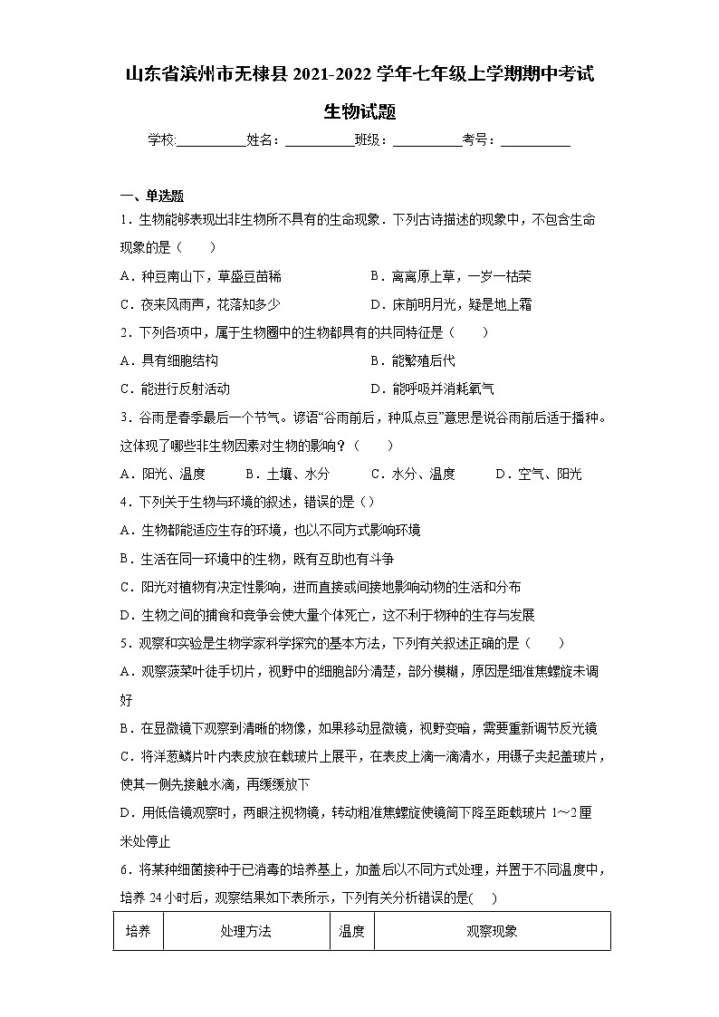
6.将某种细菌接种于已消毒的培养基上,加盖后以不同方式处理,并置于不同温度中,培养24小时后,观察结果如下表所示,下列有关分析错误的是( )
A.1、4、5培养基中观察到的浑浊现象是细菌繁殖形成的肉眼可见的菌落
B.将培养基2和3再放在40℃一段时间,观察到的现象都是全表面清晰
C.依据实验结果推测,如果人体感染该种细菌,可用抗生素Y进行治疗
D.以上实验运用对照实验方法,探究温度、抗生素对该种细菌生活的影响
7.在用显微镜观察装片时,要使视野内看到的细胞数目最多,在下列组合中应选择( )
A.目镜5×,物镜10×B.目镜10×物镜10×
C.目镜10×,物镜40×D.目镜15×,物镜40×
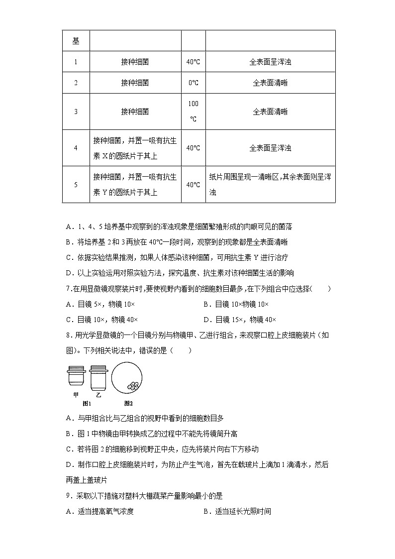
8.用光学显微镜的一个目镜分别与物镜甲、乙进行组合,来观察口腔上皮细胞装片(如图)。下列相关说法中,错误的是( )
A.与甲组合比与乙组合的视野中看到的细胞数目多
B.图1中物镜由甲转换成乙的过程中不能先将镜筒升高
C.若将图2的细胞移到视野正中央,应先将装片向右下方移动
D.制作口腔上皮细胞装片时,为防止产生气泡,首先在载玻片上滴加1滴清水,然后再盖上盖玻片
9.采取以下措施对塑料大棚蔬菜产量影响最小的是
A.适当提高氧气浓度B.适当延长光照时间
C.适当提高二氧化碳浓度D.适当增加光照强度
10.图是显微镜视野中人的口腔上皮细胞,下列有关说法错误的是( )
A.若视野中光线过强则应调节反光镜和光圈
B.视野中可观察到细胞的细胞核、液泡等结构
C.图中口腔上皮细胞看不完整,是因为气泡出现导致的
D.据图可知,刮取的口腔上皮细胞在生理盐水中是均匀涂抹的
11.下列关于动物细胞分裂的叙述错误的是
A.细胞核先分裂,细胞质再分裂
B.细胞分裂的结果是细胞的数目增多
C.细胞膜从中间向内凹陷,将细胞一分为二
D.细胞分裂后,新细胞的遗传物质比亲代细胞减少一半
12.如图甲和乙是两类不同细胞的模式图,以下有关叙述正确的是( )
A.甲和乙的细胞分裂方式完全相同
B.甲能够形成结缔组织,乙能够形成输导组织
C.由各种系统组合成的生物体是由乙构成的
D.由甲参与组成的生物体内的细胞都含有叶绿体
13.下列关于人和被子植物结构层次的叙述,正确的是( )
A.人和被子植物体内贮存营养的结构都属于营养组织
B.被子植物的花、果实、种子构成生殖系统
C.人的骨骼肌由四种组织构成,属于运动器官
D.人和被子植物体结构层次是细胞→组织→器官→系统→生物体
14.植物蒸腾作用的强弱受多种因素的影响。下列几种情况中,蒸腾作用最强的是( )
A.气温37℃,阴天,无风B.气温37℃,晴天,有风
C.气温20℃,阴天,有风D.气温20℃,晴天,无风
15.芸豆、黄瓜、西红柿、海带、花生等都是餐桌上常吃的菜品,小明同学想获取它们的种子来种植,你认为他不可能得到的是( )
A.黄瓜B.西红柿C.海带D.芸豆
16.下列关于植物类群的叙述,正确的是( )
A.紫菜是藻类植物,依靠它的根固着在浅海岩石上
B.银杏是裸子植物,其果实是“银杏”,又称白果
C.墙藓的茎、叶内没有输导组织,所以不适于陆地生活
D.种子比孢子的生命力强,是种子植物更适于陆地生活的重要原因
17.下列各项生理活动中,受气孔开闭影响的有:( )
①蒸腾作用 ②光合作用 ③呼吸作用 ④水分的吸收和运输 ⑤无机盐的吸收
A.①②B.①②③C.①②③④D.①②③④⑤
18.清代袁枚的“白日不到处,青春恰自来。苔花如米小,也学牡丹开。”被人们广为传唱。诗中的“苔花”指的是苔藓植物,有关其描述错误的是( )
A.苔藓体内无输导组织B.苔藓具有茎和叶的分化
C.苔藓有叶绿体,能进行光合作用D.苔藓可以作为监测空气污染程度的指示植物,因为其叶片薄,只有一层上皮细胞构成
19.将一棵重约0.2公斤的柳树培育在肥沃的土壤中,两年以后连根挖出,脱水后称重达11公斤,其增加的10余公重量主要来源于( )
A.土壤中的无机盐B.土壤中的无机盐和水
C.大气中的氧D.大气中的二氧化碳和土壤中的水
20.大白菜外层的叶片呈绿色,内层的叶片呈黄色。为什么会出现这种现象呢?根据上述事实可以作出的假设是( )
A.光是光合作用的条件
B.叶绿体是光合作用的场所
C.光是叶片呈绿色的条件
D.叶绿体能将光能转变成化学能
21.研究表明,植物的叶片面积、气孔状态与分布跟环境有密切的关系。以下有关叙述错误的是( )
A.生长在干旱地区的植物叶片面积相对较小
B.阳光充足地区的植物气孔主要分布在叶片背面
C.生活在不同环境中的同种植物气孔的数量与分布是完全相同的
D.气孔的张开与闭合能够影响植物的光合作用和蒸腾作用
22.下列农业生产措施与所依据生物学原理的对应关系,错误的是( )
A.向蔬菜大棚中施气肥——促进蔬菜的呼吸作用
B.幼苗带土移栽——保护幼根和根乇
C.合理密植——提高光合作用的效率
D.粮食收获后及时晾晒——抑制种子的呼吸作用
23.下表所列实验的相关操作与所要达到的目的,对应错误的是( )
A.AB.BC.CD.D
24.关于用天竺葵验证“绿叶在光下制造淀粉”的实验,有关说法错误的是
A.遮光处理之前要将天竺葵暗处理一昼夜
B.实验中的变量是光,需要在常温下进行
C.实验结果应该是叶片遮光部分呈蓝色
D.本实验能证明光合作用产生淀粉和需要光
25.“绿水青山就是金山银山”,从生物学角度来分析,绿色植物可以保持良好的生态环境,促进经济的发展。下列对绿色植物价值叙述,不正确的是( )
A.防风固沙消除噪音
B.引起地球温室效应
C.维持大气中二氧化碳-氧气平衡
D.促进生物圈中的水循环,保持水土
二、综合题
26.“工欲善其事,必先利其器。”各种生物学研究工具不仅能帮助我们探测平常难以感知的生命现象,还有助于我们有效地探究生命奥秘,特别是显微镜的发明使人类打开了微观世界的大门。借助显微镜,人们看到了一滴水中有许多肉眼看不到的小生物。
(1)1665年,英国科学家罗伯特虎克(R.Hke)用自制的光学显微镜观察软木塞的切片,放大后发现一格一格的小空间,就以英文的cell命名,这就是我们生物结构的基本单位____________。图是罗伯特虎克观察到的植物细胞,鉴定它为植物细胞的依据是________________________。
(2)后来荷兰市政厅的看门人列文•虎克常常通过磨制镜片来打发时间。一天,他透过两块镜片,偶然发现镜片后面的鸡毛一下子变大了好多倍。后来,列文虎克又动手做了一个金属支架和一个小圆筒,把两块镜片分别装在圆筒两头,还安上旋钮,来调节两块镜片间的距离。这样,世界上第一台显微镜就诞生了。与现在的显微镜比较,列文•虎克当年使用的这台显微镜尽管比较简单,但是,它却有相应的基本结构。请在图中标注“目镜”、“反光镜”这两个结构。与现在同学们使用的显微镜相比,列文•虎克当年使用的这台显微镜缺少什么结构,这将给显微镜的使用带来怎样的不便(至少指出一点)。①缺少的结构____________;②带来的不便____________。
(3)现在的显微镜使用起来非常方便,但是使用时也要遵循一定的规则,才能看到最清晰的物像。如显微镜在使用之前,要先____________,看到白亮的视野。如果视野中出现污点,有可能存在于_________________。
27.显微镜发明以后,意大利的马尔比基已经利用显微镜观察了动植物细胞的微细结构,但却没有对细胞及其与生物体的关系进行科学的归纳和概括。直到19世纪30年代,德国科学家施莱登和施旺通过研究得出结论,建立了“细胞学说”,如图为动物和植物细胞的结构示意图,请据图回答:
(1)在图甲和乙中,植物细胞是____________,图中动植物细胞共有的结构:____________(填序号)。
(2)细胞中能将生命物质与外界环境分隔开,并成为独立体系的结构是[ ]____________,位于植物细胞最外面,具有保护和支持作用的是[ ]____________。
(3)在绘制以上图片中较暗部分时,可用____________(线的疏密或点的疏密)来表示。
(4)细胞的生活需要能量,细胞进行生命活动所需要的能量来自于细胞内有机物的氧化分解,其主要场所是[ ]____________,是细胞的“动力车间”。这些能量的最终来源于太阳能。
(5)在细胞中被喻为细胞大脑的是[ ]____________,是控制中心,控制着生物的发育和遗传。
28.中科院院士邹承鲁说:“我发现许多生命科学的问题,都要到细胞中去寻找答案。”新细胞如何由老细胞产生呢?施莱登认为新细胞是从老细胞的细胞核或细胞质中像结晶一样产生的,而他的朋友耐格里发现新细胞是细胞分裂的结果,在此基础上,1958年德国的魏尔肖提出“所有的细胞都来源于先前存在的细胞”,从而得出细胞分裂产生新细胞的结论。下图就是观察到细胞的某种生命活动。请据图回答:
(1)细胞分裂使______,在分裂过程中,最先进行的是______的复制。
(2)上图表示的过程为______,其结果是形成了不同的______。现代人都“谈癌色变”,癌细胞的特点是______。
(3)邹院士的话深深地震撼了小明,小明决定制作一个动物细胞的临时装片用来观察。
①图一中,制作临时装片的正确步骤是______(用字母和箭头表示)。
②图一的c和b操作中,滴加的液体是分别是______和______,目的分别是______和______。
29.1675年,意大利的马尔比基借助人类刚刚发明的显微镜发现了植物叶面存在毛孔状结构,并直到1895年,蒸腾作用才首次被正式提出。“土壤-植物-大气”间的水循环是全球大尺度水循环的微观分解,该理论模型于1966年才被澳大利亚Philip提出,且提出以来始终是国际学术届的焦点和联合国重点支持研究项目,属于土壤物理学、农业生态学等领域的前沿研究,其研究具有重大科学意义和广阔应用前景。下图为显微镜下观察到的菠菜叶片横切示意图,请据图回答下列问题:
(1)以上提到的马尔比基观察到毛孔状结构指的是上图中[ ]__________,氧气和二氧化碳是都是通过它进出叶片的,它由一对半月形的__________构成,①与此结构相比没有__________。如果从结构层次分析①属于__________组织。
(2)澳大利亚Philip提出“土壤-植物-大气”间的水循环的理论模型,又称为SPAC系统,说明植物的蒸腾作用能促进植物体吸收__________,这些水分通过植物的木质部运至叶片,通过叶片胞间空隙蒸发,参与大气的循环与交换,从而增加大气湿度,增加降雨量。
(3)上图叶片中能运输水分的结构是[ ]__________,它与__________、__________共同构成叶片。
(4)植物的蒸腾作用受叶片与环境的势梯度、空气层阻力、土壤水分能态等因素影响,还要受到__________等环境因素的影响。(至少答出一项)
三、实验探究题
30.1881年,德国科学家恩格尔曼用水绵做了如下实验。
(1)把载有水绵和好氧细菌的临时装片放在没有空气的黑暗环境里,然后用极细的光束照射水绵,通过光学显微镜观察发现,好氧细菌向叶绿体被光束照射到的部位集中;如果上述临时装片完全暴露在光下,好氧细菌则分布在叶绿体所有受光部位的周围。从而证明:氧是由植物体的__________释放出来的。
(2)他紧接着又做了一个实验:用三棱镜的光照射水绵临时恩格尔曼实验片,惊奇地发现大量的好氧细菌聚集在红光和蓝光区域,其他光区域数量较少,从而证明叶绿体主要吸收__________光,用于光合作用。
(3)小明同学受到恩格尔曼的影响决定将水绵作为实验材料进行研究,首先将水绵一小部分制成临时装片,放在显微镜下可以观察到,许多物质随细胞质环形流动,细胞质不停地流动的意义是___________________。
(4)小明又将水绵放在如图1所示的装置中,阳光下照射一段时间,玻璃管中不断有气泡产生。这种气体是__________,他是如何检测出来的?____________________。
(5)晚上,他将水绵放在盛有水的试管中,先后放在离白炽灯不同距离处,进一步探究,实验结果如下:
分析实验结果,你得出的结论是______________________________。
(6)在晴朗的夏季,将水绵放入密闭的玻璃罩内,放在室外培养。连接二氧化碳检测仪,测得密闭玻璃罩内水绵一昼夜二氧化碳浓度的变化曲线如图2,水绵在一天中__________(曲线上两点之间)段的光合作用最强。水绵在一昼夜内积累了有机物,在图2中可以找到的依据是____________________。
31.奇妙的自然界拥有着无穷的奥秘,一代又一代的科学家在曲折而漫长的历史长河中,不停的探索,不断地修正,才使我们的生物学发展到今天的高度。科学探究是生物学课程的重要组成部分,探究过程不仅给我们带来了乐趣,还是领悟科学研究方法、提升科学思维的基础。我校生物兴趣小组根据鼠妇生活在阴暗潮湿的环境这一现象,提出了“光会影响鼠妇的分布吗?”这一问题,并制订和实施了如下实验操作。
步骤1:在一纸盒内撒上一层湿土,以盒的横轴中线为界分为A、B两区(如图)。
步骤2:选10只大小,健康状况相同的鼠妇,将其平均分成两组分别放在A、B两区的中央,A区盖上纸板,B区盖上玻璃板。
步骤3:静置2分钟后,每隔1分钟观察统计1次鼠妇在两区的数量,连续统计6次,统计数据如下表。请你根据实验统计数据,回答下列问题。
(1)该探究实验做出的假设是____________________。
(2)该实验是否没计了对照实验?__________,其理由是A、B两区除了__________不同,其他条件都相同。
(3)该实验的变量是__________。根据实验现象,你得出的实验结论是____________________。
(4)有的同学认为该结论不很科学,其理由是探究实验除了变量唯一外,还需要__________避免误差和偶然性。
(5)兴趣小组想利用该套装置探究土壤湿度对鼠妇分布的影响,设计了如表方案,但小明认为该方案有一定的问题,需要改进,你认为应该将__________改为__________,实验效果会更好。
培养基
处理方法
温度
观察现象
1
接种细菌
40℃
全表面呈浑浊
2
接种细菌
0℃
全表面清晰
3
接种细菌
100℃
全表面清晰
4
接种细菌,并置一吸有抗生素X的圆纸片于其上
40℃
全表面呈浑浊
5
接种细菌,并置一吸有抗生素Y的圆纸片于其上
40℃
纸片周围呈现一清晰区,其余表面则呈浑浊
选项
名称
操作
目的
A
观察草履虫
在载玻片的培养液里放几丝棉花纤维
防止草履虫运动过快
B
观察植物细胞
在洁净的载玻片中央滴一滴清水
维持细胞的正常形态
C
观察洋葱鳞片叶内表皮细胞
用碘液染色
便于观察到细胞核
D
观察叶片的结构
用镊子撕取蚕豆叶片的上表皮
便于观察到更多的气孔
试管与灯的距离(厘米)
5
10
15
20
25
30
35
每分钟产生的气泡数(个)
61
55
42
32
25
21
19
次数
1次
2次
3次
4次
5次
6次
A区(只)
5
6
7
9
9
10
B区(只)
5
4
3
1
1
0
项目
鼠妇数量
盖板
土壤湿度
A区
10
玻璃板
湿润
B区
10
玻璃板
干燥
参考答案
1.D
2.B
3.C
4.D
5.B
6.B
7.A
8.D
9.A
10.B
11.D
12.C
13.C
14.B
15.C
16.D
17.C
18.D
19.D
20.C
21.C
22.A
23.D
24.C
25.B
26.
(1) 细胞 有细胞壁
(2) 无转换器 不方便更换物镜
(3) 对光 目镜、物镜、装片
27.
(1) 甲 ②④⑥⑦
(2) ②细胞膜 ①细胞壁
(3)点的疏密
(4)⑦线粒体
(5)④细胞核
28.
(1) 细胞数目增多 遗传物质
(2) 细胞分化 组织 只分裂而不分化
(3) c→a→d→b 生理盐水 碘液 保持细胞的正常形态 染色
29.
(1) ⑥气孔 保卫细胞 叶绿体 保护
(2)水分
(3) ③叶脉 表皮 叶肉
(4)光照强度、环境温度、空气湿度、空气流动状况
30.
(1)叶绿体
(2)红光和蓝光
(3)加速细胞与外界环境的物质交换
(4) 氧气 用带火星的细木条插入试管中是否复燃
(5)光照强度越大,光合作用强度越大或光合作用强度随光照强度变弱而变小或植物与光源的距离越近,产生的气泡越多(合理即可)。
(6) CD G点二氧化碳浓度比A点低
31.
(1)光会影响鼠妇的分布
(2) 是 光
(3) 光 光会影响鼠妇的分布
(4)多次重复实验
(5) 玻璃板 纸板
山东省滨州市无棣县2023-2024学年七年级下学期期中考试生物试卷(含答案): 这是一份山东省滨州市无棣县2023-2024学年七年级下学期期中考试生物试卷(含答案),共20页。试卷主要包含了单选题,读图填空题,实验题,填空题等内容,欢迎下载使用。
2024年山东省滨州市无棣县中考一模生物试题: 这是一份2024年山东省滨州市无棣县中考一模生物试题,共28页。试卷主要包含了本试卷分第Ⅰ卷和第Ⅱ卷两部分,第Ⅱ卷必须用0, 《史记·扁鹊传》中记载等内容,欢迎下载使用。
山东省滨州市无棣县2023-2024学年七年级上学期期中考试生物试题: 这是一份山东省滨州市无棣县2023-2024学年七年级上学期期中考试生物试题,共8页。

