2021年四川省乐山市中考化学试题(原卷+解析)
展开2021四川乐山化学中考真题
可能用到的相对原子质量:H-1C-12N-14O-16 Na-23S-32Cl-35.5 Fe-56 Zn-65
一、选择题(本大题共14个小题,每题2.5分,共35分,每小题只有一个正确选项。)
1. 目前我国防控“新冠”疫情取得举世瞩目的成绩。下列防疫相关措施中发生了化学变化的是
A. 裁切无纺布制作口罩
B. 合成抗病毒药物
C. 对消毒液加水稀释
D. 水银温度计测体温
2. 2020年习近平主席在联合国大会上指出:中国力争到2060年针对人为排放的二氧化碳,采取各种方式实现全部吸收,实现“碳中和”。下列做法有利于“碳中和”的是
A. 大力发展火力发电
B. 就地焚烧农作物秸秆
C. 积极开展植树造林
D. 尽量选择私家车出行
3. 下列物质属于混合物的是
A. 硬水 B. KMnO4 C. 足球烯(C60) D. Fe2O3
4. 化学与生活息息相关,下列说法错误是
A. 垃圾分类有利于资源再利用
B. 铁、锌、硒都是人体必需的微量元素
C. 米饭、面包主要为人体提供蛋白质
D. 我国新疆优质棉花的纤维是天然纤维
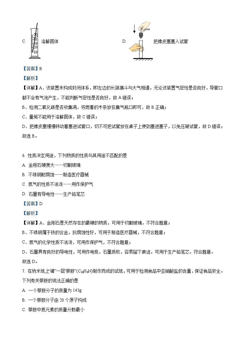
5. 下图所示实验操作中,正确的是
A. 检查气密性 B. 二氧化碳的验满
C. 溶解固体 D. 把橡皮塞塞入试管
6. 性质决定用途,下列物质的性质与其用途不匹配的是
A. 金刚石硬度大——切割玻璃
B. 不锈钢耐腐蚀——制造医疗器械
C. 氮气的性质不活泼——用作保护气
D. 石墨有导电性——生产铅笔芯
7. 在纳米纸上“铺”一层“萘胺”(C10H9N)制作而成的试纸,可用于检测食品中亚硝酸盐的含量,保证食品安全。下列有关萘胺的说法正确的是
A. 一个萘胺分子的质量为143g
B. 一个萘胺分子由20个原子构成
C. 萘胺中氮元素的质量分数最小
D. 萘胺在氧气中燃烧产物只有CO2和H2O
8. 建构模型是学习化学的重要方法。下列模型不正确的是
A. 空气组成(按体积分数)
B. 溶解性与溶解度关系
C. pH与溶液酸碱性
D. 原子核结构
9. 近期,我国科学家成功研制出天然气(主要成分为甲烷)在液态锡催化作用下的高效制氢设备,该设备发生反应的微观原理如图所示,下列说法错误的是
A. 甲烷是由碳原子和氢分子构成
B. 反应前后液态锡的质量和化学性质不变
C. 甲烷中碳元素转化成碳单质,用于制造高级炭黑
D. 此反应的化学方程式为CH4C+2H2
10. 已知20℃时CuSO4的溶解度为32g。20℃时,取一定质量某CuSO4溶液于烧杯中,按下图进行实验(整个过程中忽略溶剂损失),下列说法不正确的是
A. 溶液中溶质质量分数的大小关系为丁>丙>甲
B. 丙中溶液溶质与溶剂的质量比为8:25
C. 丁溶液一定是饱和溶液
D. CuSO4 50℃时的溶解度比20℃时的大
11. 证据推理是化学学科的核心素养,下列基于事实的推理正确的是
A. 元素周期表每一个横行叫一个周期,因此现行周期表有七个横行即有七个周期
B. 燃烧必须温度达到可燃物的着火点,因此只有温度低于着火点才能灭火
C. 自来水厂净水时需要杀菌消毒,因此净水时加入活性炭的目的就是杀菌消毒
D. 硫在空气中燃烧产生淡蓝色火焰,因此在空气中燃烧产生淡蓝色火焰的一定是硫
12. 古诗《石灰吟》:“千锤万凿出深山,烈火焚烧若等闲。粉身碎骨浑不怕,要留清白在人间。”中蕴含了如图所示三种物质间的相互转化关系,下列说法不正确的是
A. CaO俗名叫生石灰,一种氧化物
B. “烈火焚烧若等闲”描述的是反应①的变化
C. 反应②发生时,会放出热量
D. 反应③是改良酸性土壤的原理
13. 下列实验设计不能达到实验目的的是
选项 | 实验目的 | 实验设计 |
A | 验证铜、银、铁三种金属的活动性顺序 | 用铜丝、AgNO3和FeSO4溶液进行实验 |
B | 鉴别H2SO4、Ba(OH)2、CuCl2三种溶液 | 不用其它试剂即可鉴别 |
C | 除去CO2中的CO杂质 | 通入足量的澄清石灰水 |
D | 配制50g质量分数为10%的NaCl溶液 | 称取5gNaCl加入45mL水中完全溶解(ρ水=1g/cm3) |
A. A B. B C. C D. D
14. 烧杯中盛有锌粉和铁粉的混合物mg,向其中逐渐加入一定浓度的稀盐酸,测得剩余固体的质量与加入稀盐酸的体积的关系如图所示。下列有关结论正确的是
①加入V1mL稀盐酸时,剩余固体中不含锌
②加入V2mL稀盐酸时,溶液中的溶质为FeCl3和ZnCl2
③整个过程中发生反应均为置换反应
④反应中产生氢气的质量一定小于g
⑤剩余固体质量m、n与稀盐酸的体积V1、V2的数量关系为
A. ①②③④ B. ①③④ C. ①③⑤ D. ①③④⑤
六、填空题(本大题共包括4个小题,每空1分,共计16分)
15. 自来水厂净水时常使用明矾做絮凝剂。明矾是硫酸铝钾(一种盐)的结晶水合物,回答下列问题:
(1)请用化学符号表示明矾结构中含有的下列微粒:
①两个硫原子______
②十二个水分子____
(2)明矾溶于水可以电离出钾离子,钾离子的符号为_____。
(3)明矾溶于水后生成胶状氢氧化铝吸附悬浮杂质,氢氧化铝的化学式为______。
16. 2020年11月24日我国成功发射“嫦娥五号”月球探测器,开启了我国航天探索的新征程。回答下列问题:
(1)钛合金广泛用于航天领域,钛合金属于______(填“金属”或“合成”)材料;钛原子的结构示意图如图所示,则钛原子的核电核数为______。
(2)高氯酸钾(KClO4)可用作火箭燃料的氧化剂,其中氯元素的化合价为______。
(3)“长征五号”运载火箭用于搭载探测器。火箭采用液氢液氧发动机,将氢气和氧气压缩成液态时体积变小,是因为 ______(用分子的性质进行解释)。
17. A~E五种初中常见物质的部分转化关系如图。其中A与C的组成元素相同,B能使带火星的木条复燃,D是一种极易与血红蛋白结合的有毒气体,加热时D、E均能与黑色固体丙反应。回答下列问题:
(1)黑色固体甲的化学式为________。反应①属于基本类型中的_________反应。
(2)在D与丙的反应中,D表现出___________性。
(3)反应②的化学方程式为__________。
18. 纳米碳酸钡是一种重要的无机化工产品,某工厂用含SiO2杂质的BaCO3为原料制备纳米碳酸钡的工艺流程如图所示:
已知:SiO2难溶于水,且不与常见的酸发生反应,回答下列问题:
(1)操作A的名称为____________。SiO2性质稳定,但常温下易与氢氟酸反应,该反应的化学方程式为:SiO2+4HF= X+2H2O,则X的化学式为______________。
(2)流程中加入盐酸时发生反应的化学方程式_______________。
(3)写出副产品的用途____________。(写一条即可)
七.实验与探究(本大题共包括2个小题,每空1分,共计11分)
19. 氨气(NH3)是一种重要化工原料,有刺激性气味,密度比空气小。某兴趣小组用加热NH4Cl和Ca(OH)2固体的方法制备、收集干燥的NH3,实验装置如下图所示:
已知:2NH4Cl+Ca(OH)2CaCl2+2NH3↑+2H2O,回答下列问题:
(1)图中仪器①的名称为_______,甲装置也可以用于实验室制备_________(选填“H2”、“O2”或“CO2”)。
(2)乙装置的作用是________。
(3)丙装置用于收集NH3,则乙中导管口a应与丙中导管__________端相连
(4)从保护环境角度,该实验在丙装置后还应接一个____________装置。。
20. 实验桌上有一瓶敞口放置的氢氧化钠溶液,同学们对其是否变质进行实验探究。
【提出问题】敞口放置的氢氧化钠溶液是否变质呢?
【猜想与假设】
猜想I:没有变质。
猜想II:___________。
猜想III:部分变质。
【实验探究】
同学们分别设计了不同方案进行探究,请你协助完成相关内容
(1)小军设计实验方案
实验步骤 | 实验现象 | 结论 |
①取一定量的NaOH溶液于试管中,滴加无色酚酞溶液 | 溶液变成红色 | 猜想III成立 |
②向①的试管中滴加过量的稀盐酸 | 有__________产生 |
(2)小慧设计的实验方案
实验步骤 | 实验现象 | 结论 |
①取一定量的NaOH溶液于试管中,滴加过量的BaCl2溶液 | 有白色沉淀产生 | 猜想III成立 |
②实验①结束后进行过滤,向得到的滤液中滴加________。 | 溶液变成蓝色 |
【反思与评价】
(3)同学们讨论认为,小军的实验结论不严密,理由是___________。
【拓展实验】
(4)小慧实验②中所加的试剂替换为下列________操作,也可以实现相同的目的。
a.测溶液的pH b.滴加MgSO4溶液 c.通入CO2 d.滴加稀盐酸
(5)若要除去NaOH溶液中混有的Na2CO3,涉及反应的化学方程式为___________。
八.计算题(本大题共1个小题,共8分)
21. 电解水时常在水中加入少量的Na2SO4,既可增强溶液导电性,Na2SO4又不参与反应。如图水槽中有86.8g水,某兴趣小组把4.0gNa2SO4固体加入水中,充分溶解后进行电解。一段时间后停止通电,在试管A中收集到1.2g气体。回答下列问题:
(1)水的相对分子质量为 。
(2)B管中收集到的气体的质量是 g。
(3)电解后溶液中Na2SO4的质量分数是多少?(写出计算过程)
精品解析:2023年四川省乐山市夹江县中考适应性考试化学试题 (原卷版): 这是一份精品解析:2023年四川省乐山市夹江县中考适应性考试化学试题 (原卷版),共6页。试卷主要包含了5 Cu -64 S-32,5分,共35分, 下列变化中,属于化学变化的是, 某一无色溶液具有如下性质等内容,欢迎下载使用。
初中化学中考复习 精品解析:四川省乐山市2020年中考化学试题(原卷版): 这是一份初中化学中考复习 精品解析:四川省乐山市2020年中考化学试题(原卷版),共9页。试卷主要包含了5 Ca,下列变化属于化学变化的是,下列物质属于纯净物的是,化学就在你我身边等内容,欢迎下载使用。
2021年四川省遂宁市中考化学试题(原卷+解析): 这是一份2021年四川省遂宁市中考化学试题(原卷+解析),文件包含2021年四川省遂宁市中考化学试题原卷版doc、2021年四川省遂宁市中考化学试题解析版doc等2份试卷配套教学资源,其中试卷共17页, 欢迎下载使用。

