还剩9页未读,
继续阅读
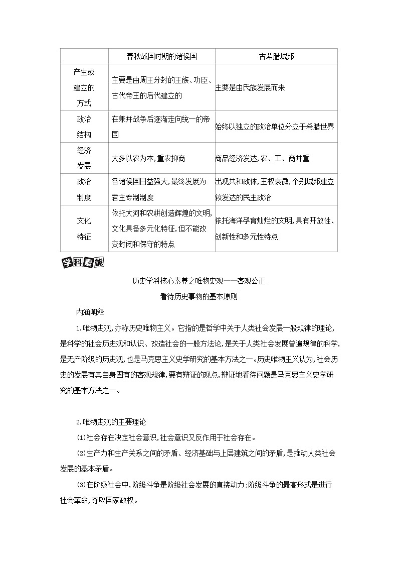
通史版2022版高考历史总复习专题一中华文明的起源与奠基__先秦时期专题优化提升教案
展开相关教案
2022版高考历史总复习专题一古代中国的政治制度专题优化提升教案人民版:
这是一份2022版高考历史总复习专题一古代中国的政治制度专题优化提升教案人民版,共11页。
通史版2022版高考历史总复习专题二中华文明的形成与初步发展__秦汉时期第3讲秦汉时期的政治__专制主义中央集权制度的确立教案:
这是一份通史版2022版高考历史总复习专题二中华文明的形成与初步发展__秦汉时期第3讲秦汉时期的政治__专制主义中央集权制度的确立教案,共18页。教案主要包含了秦朝中央集权制度的形成,汉代政治制度的承袭与演变,秦始皇等内容,欢迎下载使用。
通史版2022版高考历史总复习专题一中华文明的起源与奠基__先秦时期第2讲春秋战国时期的社会变革教案:
这是一份通史版2022版高考历史总复习专题一中华文明的起源与奠基__先秦时期第2讲春秋战国时期的社会变革教案,共21页。教案主要包含了春秋战国时期的政治,商鞅变法,春秋战国时期的经济,春秋战国时期的思想与科技文化等内容,欢迎下载使用。

