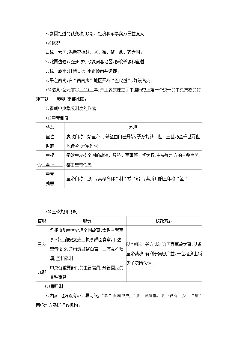
通史版2022版高考历史总复习专题二中华文明的形成与初步发展__秦汉时期第3讲秦汉时期的政治__专制主义中央集权制度的确立教案
展开人教统编版选择性必修1 国家制度与社会治理第1课 中国古代政治体制的形成与发展教学设计及反思: 这是一份人教统编版选择性必修1 国家制度与社会治理第1课 中国古代政治体制的形成与发展教学设计及反思,共11页。教案主要包含了【课程标准】,【学情分析】,【教学目标分析】,【教学重难点分析】,【教法学法指导】,【教学过程】,【教学反思】等内容,欢迎下载使用。
人教统编版第1课 中国古代政治体制的形成与发展教学设计及反思: 这是一份人教统编版第1课 中国古代政治体制的形成与发展教学设计及反思,共5页。教案主要包含了教学理念,教学内容分析,学情分析,教学目标,教学重难点,教学方法,教学设计思路,教学过程等内容,欢迎下载使用。
2022版高考历史总复习第一单元古代中国的政治制度第1讲商周时期的政治制度和秦朝中央集权制度的形成教案新人教版: 这是一份2022版高考历史总复习第一单元古代中国的政治制度第1讲商周时期的政治制度和秦朝中央集权制度的形成教案新人教版,共30页。教案主要包含了商朝的政治制度,西周的分封制——权力分配制度,西周的宗法制——权力继承制度等内容,欢迎下载使用。

