2022版新教材高考化学总复习专题一化学计量微专题1阿伏加德罗常数的判断教案
展开微专题1 阿伏加德罗常数的判断
阿伏加德罗常数的正误判断是近几年高考的常考题型,一直保持着较高的稳定性与连续性。在命题思路上主要以阿伏加德罗常数为载体,结合气体摩尔体积宏观辨识与微观探析物质的组成、物质的性质或微粒结构、氧化还原反应及电离、水解等基本概念、基本理论和化学计量的相关计算。
◆典型案例
例 (2019课标Ⅱ,8,6分)已知NA是阿伏加德罗常数的值,下列说法错误的是 ( )
A.3 g 3He含有的中子数为1NA
B.1 L 0.1 mol·L-1磷酸钠溶液含有的P数目为0.1NA
C.1 mol K2Cr2O7被还原为Cr3+转移的电子数为6NA
D.48 g正丁烷和10 g异丁烷的混合物中共价键数目为13NA
答案 B A项,3 g 3He的物质的量为1 mol,其中含有1 mol中子,即NA个中子;B项,由于P在溶液中发生水解反应,故1 L 0.1 mol·L-1的Na3PO4溶液中含有的P的物质的量小于0.1 mol,即P数目小于0.1NA;C项,据关系式~2Cr3+~6e-可知1 mol K2Cr2O7被还原为Cr3+转移的电子数目为6NA;D项,正丁烷和异丁烷互为同分异构体,每个正丁烷或异丁烷分子中含有13个共价键,58 g正丁烷和异丁烷的混合物的物质的量为=1 mol,则含有共价键的物质的量为13 mol,即含有13NA个共价键。
规律方法
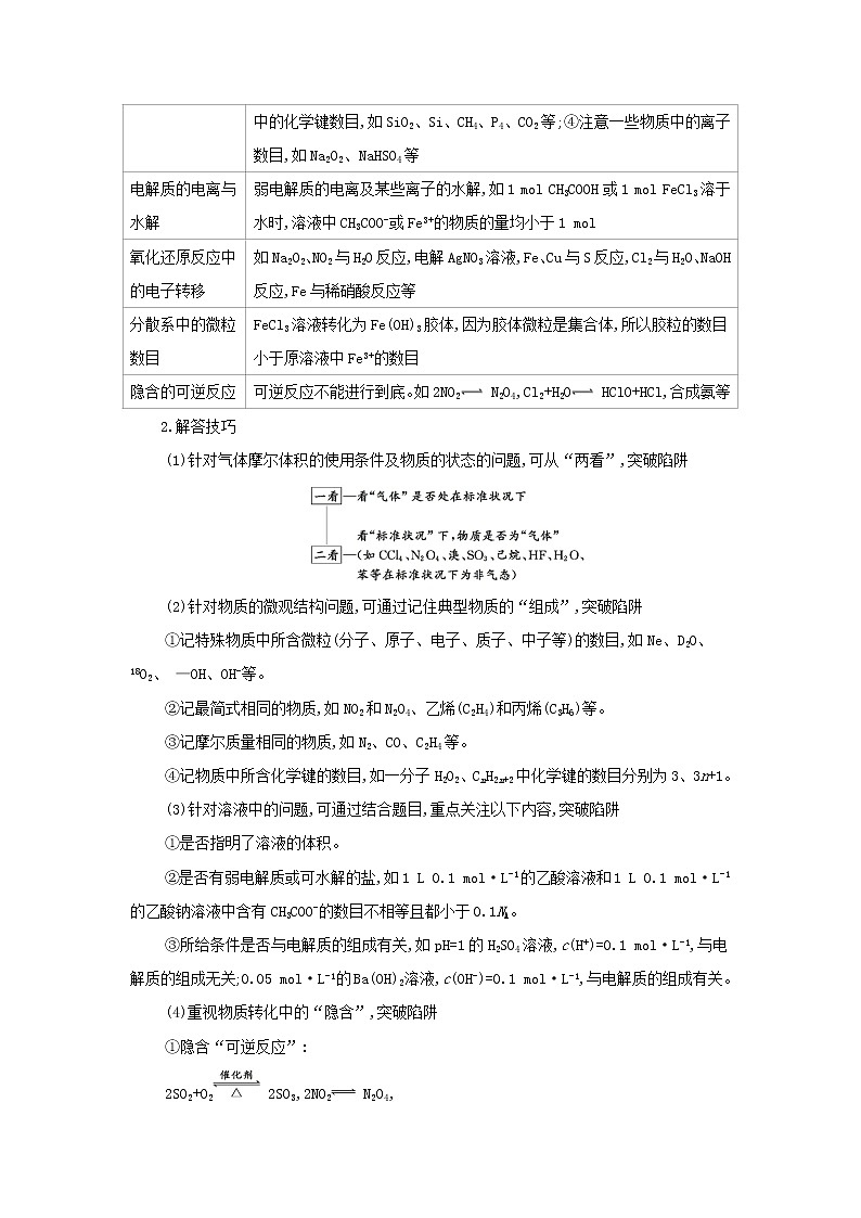
1.阿伏加德罗常数的判断中常见的陷阱
考查方向 | 注意问题 |
气体摩尔体积的适用条件 | 若题中出现物质的体积,先考虑是否为气体,如果是气体还需考虑条件是否为标准状况(0 ℃,1.01×105Pa) |
物质的聚集状态 | 在标准状况下是液体或固体的物质有CCl4、H2O、SO3、己烷、苯、酒精、CHCl3等 |
物质的微观结构 | ①注意某些物质分子中的原子个数,如Ne、O3、P4等;②注意特殊物质的摩尔质量或分子中的中子数,如D2O、T2O、18O2、H37Cl等;③注意一些物质中的化学键数目,如SiO2、Si、CH4、P4、CO2等;④注意一些物质中的离子数目,如Na2O2、NaHSO4等 |
电解质的电离与水解 | 弱电解质的电离及某些离子的水解,如1 mol CH3COOH或1 mol FeCl3溶于水时,溶液中CH3COO-或Fe3+的物质的量均小于1 mol |
氧化还原反应中的电子转移 | 如Na2O2、NO2与H2O反应,电解AgNO3溶液,Fe、Cu与S反应,Cl2与H2O、NaOH反应,Fe与稀硝酸反应等 |
分散系中的微粒数目 | FeCl3溶液转化为Fe(OH)3胶体,因为胶体微粒是集合体,所以胶粒的数目小于原溶液中Fe3+的数目 |
隐含的可逆反应 | 可逆反应不能进行到底。如2NO2 N2O4,Cl2+H2O HClO+HCl,合成氨等 |
2.解答技巧
(1)针对气体摩尔体积的使用条件及物质的状态的问题,可从“两看”,突破陷阱
(2)针对物质的微观结构问题,可通过记住典型物质的“组成”,突破陷阱
①记特殊物质中所含微粒(分子、原子、电子、质子、中子等)的数目,如Ne、D2O、18O2、 —OH、OH-等。
②记最简式相同的物质,如NO2和N2O4、乙烯(C2H4)和丙烯(C3H6)等。
③记摩尔质量相同的物质,如N2、CO、C2H4等。
④记物质中所含化学键的数目,如一分子H2O2、CnH2n+2中化学键的数目分别为3、3n+1。
(3)针对溶液中的问题,可通过结合题目,重点关注以下内容,突破陷阱
①是否指明了溶液的体积。
②是否有弱电解质或可水解的盐,如1 L 0.1 mol·L-1的乙酸溶液和1 L 0.1 mol·L-1的乙酸钠溶液中含有CH3COO-的数目不相等且都小于0.1NA。
③所给条件是否与电解质的组成有关,如pH=1的H2SO4溶液,c(H+)=0.1 mol·L-1,与电解质的组成无关;0.05 mol·L-1的Ba(OH)2溶液,c(OH-)=0.1 mol·L-1,与电解质的组成有关。
(4)重视物质转化中的“隐含”,突破陷阱
①隐含“可逆反应”:
2SO2+O2 2SO3,2NO2 N2O4,
N2+3H2 2NH3,Cl2+H2O HCl+HClO。
②隐含“浓度的变化”:
MnO2+4HCl(浓) MnCl2+Cl2↑+2H2O,
Cu+2H2SO4(浓)CuSO4+SO2↑+2H2O,
Cu+4HNO3(浓)Cu(NO3)2+2NO2↑+2H2O。
③隐含“钝化”:常温下,铁、铝遇浓硫酸、浓硝酸发生“钝化”。
方法指导
(5)熟记常考氧化还原反应转移的电子数目,突破陷阱
反应物 | 物质 | 转移电子的物 质的量或数目 |
Na2O2+CO2 (或H2O) | 1 mol Na2O2 | 1 mol或NA |
1 mol O2 | 2 mol或2NA | |
Cl2+NaOH | 1 mol Cl2 | 1 mol或NA |
Cl2+Fe | 1 mol Cl2 | 2 mol或2NA |
1 mol Fe | 3 mol或3NA | |
| ||
1.(2020课标Ⅲ,9,6分)NA是阿伏加德罗常数的值。下列说法正确的是( )
A.22.4 L(标准状况)氮气中含有7NA个中子
B.1 mol重水比1 mol水多NA个质子
C.12 g石墨烯和12 g金刚石均含有NA个碳原子
D.1 L 1 mol·L-1 NaCl溶液含有28NA个电子
答案 C A项,1个氮原子中含有7个中子,22.4 L(标准状况)氮气中含氮原子数为2NA,所含中子数应为14NA,错误;B项,1个重水分子与1个水分子中所含的质子数相同,故1 mol重水与 1 mol水中含有的质子数相同,错误;C项,石墨烯与金刚石都是碳的单质,二者质量相同时所含的原子数也相同,正确;D项,1 L 1 mol·L-1 NaCl溶液中的NaCl含有的电子数为28NA,但溶液中的水分子中也含有电子,所以1 L 1 mol·L-1 NaCl溶液含有的电子数大于28NA,错误。
2.设NA是阿伏加德罗常数的值,下列说法正确的是 ( )
A.23 g Na在氧气中充分燃烧生成Na2O2,转移电子数为2NA
B.pH=12的NaOH溶液中,含有OH-的数目为0.01NA
C.电子数为NA的CH4分子的质量为1.6 g
D.标准状况下,3.36 L的SO3中含有氧原子的数目为0.45NA
答案 C 钠转化为过氧化钠时失去电子,23 g Na(即1 mol Na)共失去1 mol电子,故23 g Na充分燃烧生成Na2O2时,转移电子数为NA,A错误;溶液体积未知,不能计算溶液中OH-的个数,B错误;1 mol甲烷分子中有10 mol电子,含有NA(即1 mol)个电子的甲烷的物质的量为0.1 mol,即甲烷质量为1.6 g,C正确;标准状况下,SO3为固体,不能利用气体摩尔体积进行计算,D错误。
3.(2020山东滨州5月模拟)NA表示阿伏加德罗常数的值,工业制备硝酸的过程中发生反应3NO2+H2O 2HNO3+NO。下列说法正确的是 ( )
A.室温下,22.4 L NO2中所含原子总数为3NA
B.36 g H2O中含有σ键的总数为NA
C.标准状况下,11.2 L NO中所含电子总数为5NA
D.上述反应中,生成1 mol HNO3转移电子的数目为NA
答案 D 室温下,不能用Vm=22.4 L/mol计算22.4 L NO2的物质的量,A错误;一个水分子中含有2个O—H共价键,都是σ键,36 g H2O的物质的量为=2 mol,含有的σ键总数为4NA,B错误;一个NO分子中含有15个电子,标准状况下,11.2 L NO的物质的量为0.5 mol,所含的电子总数为7.5NA,C错误;反应3NO2+H2O 2HNO3+NO中,NO2中的N元素由反应前的+4价变为反应后HNO3中的+5价和NO中的+2价,根据反应的化学方程式可知,生成2 mol HNO3转移2 mol电子,故生成1 mol HNO3转移电子的数目为NA,D正确。
4.设NA为阿伏加德罗常数的值,下列说法正确的是 ( )
A.100 g溶质质量分数为46%的乙醇水溶液中,含有4NA个氧原子
B.标准状况下,11 g O中含有的质子数目为6NA
C.3.65 g液态HCl中含有的粒子总数为0.2NA
D.25 ℃时Ksp(CaSO4)=9×10-6,则该温度下CaSO4饱和溶液中含有3×10-3NA个Ca2+
答案 A 乙醇溶液中除了乙醇外,水中也含氧原子,100 g 46%的乙醇溶液中,乙醇的质量为 46 g,物质的量为1 mol的乙醇含1 mol氧原子;水的质量为100 g-46 g=54 g,物质的量为 3 mol的水含3 mol氧原子,所以此溶液中含有的氧原子的物质的量共为4 mol,个数为4NA,故A正确;标准状况下,11 g O的物质的量是0.5 mol,其中含有的质子数目为5NA,故B错误;3.65 g液态HCl的物质的量是0.1 mol,含有的微粒是HCl分子,故C错误;25 ℃时,Ksp(CaSO4)=9×10-6,则CaSO4饱和溶液中Ca2+浓度为3×10-3 mol/L,不知溶液体积,不能计算粒子数,故D错误。
5.(2020北京海淀中央民族大学附属中学考前热身)NA是阿伏加德罗常数的值,下列说法正确的是 ( )
A.16.25 g FeCl3水解形成的Fe(OH)3胶体粒子数为0.1NA
B.92.0 g甘油(丙三醇)中含有羟基数为1.0NA
C.22.4 L(标准状况)氩气含有的质子数为18NA
D.1.0 mol CH4与足量的Cl2在光照下反应生成的CH3Cl分子数为1.0NA
答案 C 胶体粒子是一个集合体,16.25 g FeCl3的物质的量为=0.1 mol,水解形成Fe(OH)3胶体时,多个Fe(OH)3聚集为一个胶体粒子,所以形成的胶体粒子数小于0.1NA,故A错误;92.0 g甘油(丙三醇)的物质的量为=1 mol,1 mol丙三醇含有3 mol羟基,即含有羟基数为3.0NA,故B错误;22.4 L标准状况下的氩气的物质的量为1 mol,氩气是单原子分子,所以1 mol氩气含有1 mol 氩原子,即含有18NA个质子,故C正确;CH4与Cl2在光照下发生的取代反应的产物是混合物,不是全部生成CH3Cl,所以生成CH3Cl的分子数不是1.0NA,故D错误。
专题02 化学计量与阿伏加德罗常数-备战高考化学核心考点归纳与最新模拟测试(全国通用): 这是一份专题02 化学计量与阿伏加德罗常数-备战高考化学核心考点归纳与最新模拟测试(全国通用),文件包含专题02化学计量与阿伏加德罗常数-备战高考化学核心考点归纳与最新模拟测试解析版docx、专题02化学计量与阿伏加德罗常数-备战高考化学核心考点归纳与最新模拟测试原卷版docx等2份试卷配套教学资源,其中试卷共27页, 欢迎下载使用。
高考化学微专题小练习专练1阿伏加德罗常数的应用含答案: 这是一份高考化学微专题小练习专练1阿伏加德罗常数的应用含答案,共8页。
2023版高考化学微专题小练习专练1阿伏加德罗常数的应用含答案: 这是一份2023版高考化学微专题小练习专练1阿伏加德罗常数的应用含答案,共9页。试卷主要包含了单项选择题,不定项选择题等内容,欢迎下载使用。

