匀变速直线运动重点难点易错点高频考点必刷经典题——相遇追及问题专题
展开高一物理相遇、追及问题精讲精炼
一、追及问题
1.速度小者追速度大者
类型
图象
说明
匀加速追匀速
①t=t0以前,后面物体与前面物体间距离增大
②t=t0时,两物体相距最远为x0+Δx
③t=t0以后,后面物体与前面物体间距离减小
④能追及且只能相遇一次
匀速追匀减速
匀加速追匀减速
2.速度大者追速度小者
匀减速追匀速
开始追及时,后面物体与前面物体间的距离在减小,当两物体速度相等时,即t=t0时刻:
①若Δx=x0,则恰能追及,两物体只能相遇一次,这也是避免相撞的临界条件
②若Δx
匀速追匀加速
匀减速追匀加速
说明:
①表中的Δx是开始追及以后,后面物体因速度大而比前面物体多运动的位移;
②x0是开始追及以前两物体之间的距离;
③t2-t0=t0-t1;
④v1是前面物体的速度,v2是后面物体的速度.
二、相遇问题
讲解
这一类:同向运动的两物体的相遇问题,即追及问题.
第二类:相向运动的物体,当各自移动的位移大小之和等于开始时两物体的距离时相遇.
解此类问题首先应注意先画示意图,标明数值及物理量;然后注意当被追赶的物体做匀减速运动时,还要注意该物体是否停止运动了.
解题模型★
考点1 追及问题
求解追及问题的分析思路
(1)根据追赶和被追赶的两个物体的运动性质,列出两个物体的位移方程,并注意两物体运动时间之间的关系.
(2)通过对运动过程的分析,画出简单的图示,找出两物体的运动位移间的关系式.追及的主要条件是两个物体在追上时位置坐标相同.
(3)寻找问题中隐含的临界条件.例如速度小者加速追赶速度大者,在两物体速度相等时有最大距离;速度大者减速追赶速度小者,在两物体速度相等时有最小距离,等等.利用这些临界条件常能简化解题
过程.
(4)求解此类问题的方法,除了以上所述根据追及的主要条件和临界条件解联立方程外,还有利用二次
函数求极值,及应用图象法和相对运动知识求解.
【例1】物体A、B同时从同一地点,沿同一方向运动,A以10m/s的速度匀速前进,B以2m/s2的加速度从静止开始做匀加速直线运动,求A、B再次相遇前两物体间的最大距离.
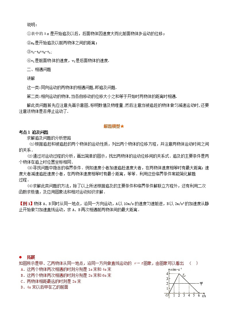
l 拓展
如图所示是甲、乙两物体从同一地点,沿同一方向做直线运动的υ-t图象,由图象可以看出 ( 〕
A.这两个物体两次相遇的时刻分别是1s末和4s末
B.这两个物体两次相遇的时刻分别是2s末和6s末
C.两物体相距最远的时刻是2s末
D.4s末以后甲在乙的前面
【实战演练1】甲乙两辆汽车都从静止出发做加速直线运动,加速度方向一直不变。在第一段时间间隔内,两辆汽车的加速度大小不变,汽车乙的加速度大小是甲的两倍;在接下来的相同时间间隔内,汽车甲的加速度大小增加为原来的两倍,汽车乙的加速度大小减小为原来的一半。求甲乙两车各自在这两段时间间隔内走过的总路程之比。
【实战演练2】甲、乙两辆汽车,同时在一条平直的公路上自西向东运动,开始时刻两车平齐,相对于地面的v-t图象如图所示,关于它们的运动,下列说法正确的是( )
A.甲车中的乘客说,乙车先以速度v0向西做匀减速运动,后向东做匀加速运动
B.乙车中的乘客说,甲车先以速度v0向西做匀减速运动,后做匀加速运动
C.根据v-t图象可知,开始乙车在前,甲车在后,两车距离先减小后增大,当乙车速度增大到v0时,两车恰好平齐
D.根据v-t图象可知,开始甲车在前,乙车在后,两车距离先增大后减小,当乙车速度增大到v0时,两车恰好平齐
考点2 相遇问题
相遇问题的分析思路:
相遇问题分为追及相遇和相向运动相遇两种情形,其主要条件是两物体在相遇处的位置坐标相同.
(1)列出两物体运动的位移方程、注意两个物体运动时间之间的关系.
(2)利用两物体相遇时必处在同一位置,寻找两物体位移间的关系.
(3)寻找问题中隐含的临界条件.
(4)与追及中的解题方法相同.
【例2】甲、乙两物体相距s,同时同向沿同一直线运动,甲在前面做初速度为零、加速度为a1的匀加速直线运动,乙在后做初速度为υ0,加速度为a2的匀加速直线运动,则 ( )
A.若a1=a2,则两物体可能相遇一次
B.若a1>a2,则两物体可能相遇二次
C.若a1<a2,则两物体可能相遇二次
D.若a1>a2,则两物体也可相遇一次或不相遇
l 拓展
L=20m
l=1m
l=1m
A
B
A、B两棒均长1m,A棒悬挂于天花板上,B棒与A棒在一条竖直线上,直立在地面,A棒的下端与B棒的上端之间相距20m,如图所示,某时刻烧断悬挂A棒
的绳子,同时将B棒以v0=20m/s的初速度竖直上抛,若空气阻力可忽略不计
,且g=10m/s2,试求:
(1)A、B两棒出发后何时相遇?(2)A、B两棒相遇后,交错而过需用多少时间?
【例3】(易错题)经检测汽车A的制动性能:以标准速度20m/s在平直公路上行驶时,制动后40s停下来。现A在平直公路上以20m/s的速度行驶发现前方180m处有一货车B以6m/s的速度同向匀速行驶,司机立即制动,能否发生撞车事故?
【实战演练】在平直公路上,自行车与同方向行驶的一辆汽车在t=0时同时经过某一个路标,它们的位移随时间变化的规律为:汽车x=10t-t2,自行车x=5t,(x的单位为m,t的单位为s),则下列说法正确的是( )
A.汽车做匀加速直线运动,自行车做匀速直线运动
B.经过路标后的较短时间内自行车在前,汽车在后
C.在t=2.5 s时,自行车和汽车相距最远
D.当两者再次同时经过同一位置时,它们距路标12.5 m
◇限时基础训练
1.从同一地点同时开始沿同一直线运动的两个物体Ⅰ、Ⅱ的速度—时间图象如图所示.在0~t2时间内,下列说法中正确的是( )
A.Ⅰ物体所受的合外力不断增大,Ⅱ物体所受的合外力不断减小
B.在第一次相遇之前,t1时刻两物体相距最远
C.t2时刻两物体相遇
D.Ⅰ、Ⅱ两个物体的平均速度大小都是
2.如图所示,某同学沿一直线行走,现用频闪照相记录了他行走中9个位置的图片,观察图片,能大致反映该同学运动情况的速度-时间图象是图中的( )
图1-2-6
v
t
0
A
v
t
0
B
v
t
0
C
v
t
0
D
3.两辆游戏赛车在a、b在两条平行的直车道上行驶.t =0时两车都在同一计时线处,此时比赛开始.它们在四次比赛中图像的如图所示.哪些图对应的比赛中,有一辆赛车追上了另一辆( )
0
t/s
5
10
15
20
25
30
10
v/(m/s)
5
A
a
b
0
t/s
5
10
15
20
25
30
10
v/(m/s)
5
B
a
b
0
t/s
5
10
15
20
25
30
10
v/(m/s)
5
C
a
b
0
t/s
5
10
15
20
25
30
10
v/(m/s)
5
D
a
b
4.一质点从A点沿直线向B点运动,开始时以加速度加速运动到AB之间的某一点C,然后接着又以加速度继续作匀加速运动到达B点.该质点若从B点以加速度运动到C点,接着又以加速度继续加速运动到达A点,则两次运动的过程中( )
A.由于相同的路段加速度相同,所以它们所用的时间相同
B.由于相同的路段加速度相同,所以它们的平均速度大小相同
C.虽然相同的路段加速度相同,但先后的加速的加速度顺序不同,所用的时间肯定不同
D.由于相同的路段加速度相同,它们的位移大小相同,所以它们的末速度大小相同
5.甲、乙两汽车在一条平直的单行道上乙前甲后同向匀速行驶.甲、乙两车的速度分别为和,当两车距离接近到250 m时两车同时刹车,已知两车刹车时的加速度大小分别为和,问甲车是否会撞上乙车?
6.一物体做直线运动,速度图象如图所示,设向右为正方向,则前内( )
A.物体始终向右运动
B.物体先向左运动,后开始向右运动
C.前物体位于出发点左方,后位于出发点的右方
D.在时,物体距出发点最远
7. 某物体运动的图象如图所示,则物体运动情况是( )
A. 往复来回运动
B.匀变速直线运动
C. 朝同一方向做直线运动
D.无法判断
8.某同学从学校匀速向东去邮局,邮寄信后返回学校.在下图中能够正确反映该同学运动情况的图应是( )
9.如图所示,图线、、是三个质点同时同地开始沿直线运动的位移—时间图象,则时间内( )
A.三质点的平均速度相等
B.的平均速度最大
C.三质点的平均速率相等
D.的平均速率最小
10.A、B两辆汽车在平直公路上朝同一方向运动,如图所示为
两车运动的速度—时间图象,对于阴影部分的说法正确的是( )
A.若两车从同一点出发,它表示B车追上A车前两车的最大距离
B.若两车从同一点出发,它表示B车追上A车前的最小距离
C.若两车从同一点出发,它表示B车追上A车时离出发点的距离
D.表示两车出发前相隔的距离
◇基础提升训练
1. 如图所示,一个做直线运动的物体的速度图象,初速度,末速度,在时间内物体的平均速度,则:
A. ; B. ;
C. ; D.的大小无法确定
2.如图所示,甲、乙两质点在同一直线上的s-t图,以甲的出发点为原点.出发时刻为计时起点,则下列说法错误的是
A.甲开始运动时,乙在它前
B.甲、乙是从同地点开始运动的
C.甲在中途停止运动,最后甲还是追上了乙
D.甲追上乙时,甲运动的时间比乙少
3.摩托车在平直公路上从静止开始起动,a1=1.6m/s2,稍后匀速运动,然后减速,a2=6.4m/s2,直到停止,共历时130s,行程1600m.试求:
(1)摩托车行驶的最大速度Vm.
(2)若摩托车从静止起动,a1、a2不变,直到停止,行程不变,所需最短时间为多少?
4.为了安全,在公路上行驶的汽车之间应保持必要的距离.我国公安部门规定:高速公路上行驶汽车的安全距离为200m,汽车行驶的最高速度为120km/h.请你根据下面提供的资料,通过计算来说明安全距离为200m的理论依据.g=10 m/s2.
资料一:驾驶员的反应时间:0.3s—0.6s之间
资料二:各种路面与轮胎之间的动摩擦因数:
路面
动摩擦因数
干沥青与混凝土路面
0.7—0.8
干碎石路面
0.6—0.7
湿沥青与混凝土路面
0.32—0.4
(1)在计算中驾驶员的反应时间应该取多少?为什么?
(2)在计算中路面与轮胎之间的动摩擦因数应该取多少?为什么?
(3)通过你的计算来说明200m为必要的安全距离.
◇能力提升训练
1.如图所示(t轴单位为s),有一质点,当t=0时从原点由静止开始出发,沿直线运动,则:
A.t=0.5s时离原点最远
B.t=1s时离原点最远
C.t=1s时回到原点
D.t=2s时回到原点
2. 某物体沿直线运动的v-t图象如图所示,由图可看出物体:
A.沿直线向一个方向运动
B.沿直线做往复运动
C.加速度大小不变
D.做匀变速直线运动
3.汽车甲沿着平直的公路以速度v0做匀速直线运动,当它路过某处的同时,该处有一辆汽车乙开始做初速为0的匀加速直线运动去追赶甲车,根据上述的已知条件:
A.可求出乙车追上甲车时乙车的速度
B.可求出乙车追上甲车时乙车所走的路程
C.可求出乙车从开始起到追上甲车时所用的时间
D.不能求出上述三者中的任何一个
4.甲、乙两物体由同一地点向同一方向,以相同的加速度从静止开始做匀加速直线运动,若甲比乙提前一段时间出发,则甲、乙两物体之间的距离:
A、保持不变 B、逐渐增大
C、逐渐变小 D、不能确定是否变化
5.两辆完全相同的汽车,沿水平直路一前一后匀速行驶,速度均为v0,若前车突然以恒定的加速度刹车,在它刚停住时,后车以前车刹车时的加速度开始刹车.已知前车在刹车过程中所行的距离为s,若要保证两车在上述情况中不相撞,则两车在匀速行驶时保持的距离至少应为:
A.s B.2s C.3s D.4s
6.甲、乙两车以相同的速率V0在水平地面上相向做匀速直线运动,某时刻乙车先以大小为a的加速度做匀减速运动,当速率减小到0时,甲车也以大小为a的加速度做匀减速运动.为了避免碰车,在乙车开始做匀减速运动时,甲、乙两车的距离至少应为:
A. B. C. D. .
7.经检测汽车A的制动性能:以标准速度20m/s在平直公路上行使时,制动后40s停下来.现A在平直公路上以20m/s的速度行使发现前方180m处有一货车B以6m/s的速度同向匀速行使,司机立即制动,能否发生撞车事故?
8.光滑圆轨道竖直放置不动(如图),A、B是水平直径上两个端点,小球以相同的速率沿ACB和ADB运动到B点,比较两种情况用时长短.
9. 一个质点由A点出发沿直线AB运动,先作加速度为a1的匀加速直线运动,紧接着作加速度大小为a2的匀减速直线运动,抵达B点时恰好静止.如果AB的总长度是S,试求质点走完AB所用的时间t.
10.一个物体原来静止在光滑的水平地面上,从t=0开始运动,在第1、3、5、……奇数秒内,给物体施加方向向北的水平推力,使物体获得大小为的加速度,在第2、4、6、……偶数秒内,撤去水平推力,向经过多长时间,物体位移的大小为40.25m?
11.一水平的浅色长传送带上放置一煤块(可视为质点),煤块与传送带之间的动摩擦因数为μ.初始时,传送带与煤块都是静止的.现让传送带以恒定的加速度α0开始运动,当其速度达到v0后,便以此速度做匀速运动.经过一段时间,煤块在传送带上留下了一段黑色痕迹后,煤块相对于传送带不再滑动.求此黑色痕迹的长度.
12.为了安全,在行驶途中,车与车之间必须保持一定的距离.因为,从驾驶员看见某一情况到采取制动动作的时间里,汽车仍然要通过一段距离(称为思考距离);而从采取制动动作到完全停止的时间里,汽车又要通过一段距离(称为制动距离).下表给出了汽车在不同速度下的思考距离和制动距离等部分数据.请分析这些数据,完成表格.
速度(km/h)
思考距离(m)
制动距离(m)
停车距离(m)
45
9
14
23
75
15
38
90
73
105
21
75
96
参考答案
【例1】【解析一】 物理分析法
A做 υA=10 m/s的匀速直线运动,B做初速度为零、加速度a=2 m/s2的匀加速直线运动.根据题意,开始一小段时间内,A的速度大于B的速度,它们间的距离逐渐变大,当B的速度加速到大于A的速度后,它们间的距离又逐渐变小;A、B间距离有最大值的临界条件是υA=υB. ①
设两物体经历时间t相距最远,则υA=at ②
把已知数据代入①②两式联立得t=5 s
在时间t内,A、B两物体前进的距离分别为
A、B再次相遇前两物体间的最大距离为
【解析二】 相对运动法
因为本题求解的是A、B间的最大距离,所以可利用相对运动求解.选B为参考系,则A相对B的初速度、末速度、加速度分别是υ0=10 m/s、υt=υA-υB=0、a=-2 m/s2.
根据υt2-υ0=2as.有
解得A、B间的最大距离为sAB=25 m.
【解析三】 极值法
物体A、B的位移随时间变化规律分别是sA=10t,.
则A、B间的距离,可见,Δs有最大值,且最大值为
【解析四】 图象法
根据题意作出A、B两物体的υ-t图象,如图1-5-1所示.由图可知,A、B再次相遇前它们之间距离有最大值的临界条件是υA=υB,得t1=5 s.
A、B间距离的最大值数值上等于ΔOυAP的面积,即.
【答案】25 m
【点拨】相遇问题的常用方法
(1)物理分析法:抓好“两物体能否同时到达空间某位置”这一关键,按(解法一)中的思路分析.
(2)相对运动法:巧妙地选取参考系,然后找两物体的运动关系.
(3)极值法:设相遇时间为t,根据条件列方程,得到关于t的一元二次方程,用判别式进行讨论,若△>0,即有两个解,说明可以相遇两次;若△=0,说明刚好追上或相碰;若△<0,说明追不上或不能相碰.
(4)图象法:将两者的速度时间图象在同一个坐标系中画出,然后利用图象求解.
l 拓展
【解析】从图象可知两图线相交点1s末和4s末是两物速度相等时刻,从0→2s,乙追赶甲到2s末追上,从2s开始是甲去追乙,在4s末两物相距最远,到6s末追上乙.故选B.
【答案】B
【实战演练1】【思路点拨】解答本题时可由运动学公式分别写出两汽车的速度和位移方程,再根据两车加速度的关系,求出两车路程之比。
【精讲精析】设汽车甲在第一段时间间隔末(时刻t0)的速度为v,第一段时间间隔内行驶的路程为s1,加速度为a,在第二段时间间隔内行驶的路程为s2,由运动学公式有,
v=a t0 ①,s1=a t02 ②,s2=v t0+2a t02 ③
设汽车乙在时刻t0的速度为v′,在第一、二段时间间隔内行驶的路程分别为s1′、s2′,同理有,
v′=2a t0 ④,s1′=2a t02 ⑤,s2′=v′ t0+a t02 ⑥
设甲、乙两车行驶的总路程分别为s、s′,则有
s= s1+s2 ⑦,s′= s1′+s2′ ⑧
联立以上各式解得,甲、乙两车各自行驶路程之比为
=.答案:
【实战演练2】
【答案】A详解】甲车中的乘客以甲车为参考系,相当于甲车静止不动,乙车以初速度v0向西做减速运动,速度减为零之后,再向东做加速运动,所以A正确;乙车中的乘客以乙车为参考系,相当于乙车静止不动,甲车以初速度v0向东做减速运动,速度减为零之后,再向西做加速运动,所以B错误;以地面为参考系,当两车速度相等时,距离最远,所以C、D错误.
【例2】
【解析】 设乙追上甲的时间为t,追上时它们的位移有
上式化简得:,解得:
(1)当a1>a2时,差别式“△”的值由υ0、a1、a2、s共同决定,且,而△的值可能小于零、等于零、大于零,则两物体可能不相遇,相遇一次,相遇两次,所以选项B、D正确.
(2)当a1<a2时,t的表达式可表示为
显然,△一定大于零.且,所以t有两解.但t不能为负值,只有一解有物理意义,只能相遇一次,故C选项错误.
(3)当a1=a2时,解一元一次方程得t=s/υ0,一定相遇一次,故A选项正确.
【答案】A、B、D
【点拨】注意灵活运用数学方法,如二元一次方程△判别式.本题还可以用v—t图像分析求解。
l 拓展
【解析】本题用选择适当参考系,能起到点石成金的效用。
由于A、B两棒均只受重力作用,则它们之间由于重力引起的速度改变相同,它们之间只有初速度导致的相对运动,故选A棒为参考系,则B棒相对A棒作速度为v0的匀速运动。
则A、B两棒从启动至相遇需时间
当A、B两棒相遇后,交错而过需时间 【答案】(1) 1s (2) 0.1s
【例3】
【错解】设汽车A制动后40s的位移为x1,货车B在这段时间内的位移为x2。据得车的加速度a=-0.5m/s
又得 ,,x2=v2t=6×40=240(m).两车位移差为400-240=160(m),因为两车刚开始相距180m>160m.所以两车不相撞。
【错因】这是典型的追击问题。关键是要弄清不相撞的条件。汽车A与货车B同速时,两车位移差和初始时刻两车距离关系是判断两车能否相撞的依据。当两车同速时,两车位移差大于初始时刻的距离时,两车相撞;小于、等于时,则不相撞。而错解中的判据条件错误导致错解。
图1-5-4
【正解】如图1-5汽车A以v0=20m/s的初速做匀减速直线运动经40s停下来。据加速度公式可求出a=-0.5m/s2当A车减为与B车同速时是A车逼近B车距离最多的时刻,这时若能超过B车则相撞,反之则不能相撞。
据可求出A车减为与B车同速时的位移
此时间t内B车的位移速s2,则
△x=364-168=196>180(m)
所以两车相撞。
【点悟】分析追击问题应把两物体的位置关系图画好。
如图1-5-4,通过此图理解物理情景。本题也可以借图像帮助理解,如图
1-5-5所示,阴影区是A车比B车多通过的最多距离,这段距离若能大于两车初始时刻的距离则两车必相撞。小于、等于则不相撞。从图中也可以看出A车速度成为零时,不是A车比B车多走距离最多的时刻,因此不能作为临界条件分析。
【实战演练1】
【答案】选C.
【详解】由汽车和自行车位移随时间变化的规律知,汽车做匀减速运动,v0=10 m/s,a=-2 m/s2,自行车做匀速直线运动,v=5 m/s,故A、B错误.当汽车速度和自行车速度相等时,相距最远.根据v=v0+at,t=2.5 s,C正确.当两车位移相等时再次经过同一位置,故10t′-t′2=5t′,解得t′=5 s,x=25 m,故D错误.
【实战演练2】
【答案】B【详解】速度—时间图象中Ⅰ物体的斜率逐渐减小,即Ⅰ物体的加速度逐渐减小,所以Ⅰ物体所受合外力不断减小,A错误;在0~t1时间内,Ⅱ物体的速度始终大于Ⅰ物体的速度,所以两物体间距离不断增大,当两物体速度相等时,两物体相距最远,B正确;在速度—时间图象中图线与坐标轴所围面积表示位移,故到t2时刻,Ⅰ物体速度图线所围面积大于Ⅱ物体速度图线所围面积,两物体平均速度不可能相同,C、D错
限时基础训练参考答案
1.答案:CD.解析:从图线的斜率中可知,甲乙两小球的加速度大小不相同;选项A错误;图线交点表示两小球的速度相等,从图中t=2s时刻的纵坐标大小相等,选项C正确;由图线与坐标轴围成的面积可知,t=8s末两小球均回到原出发点,故选项D正确.
2.答案:C.解析:从图片可知,该同学在连续相等时间间隔内位移先逐渐增多,说明先向右做加速运动;后向左连续相等时间内位移相等,说明后向左做匀速运动.选项C正确.
3.答案AC.点拨:选项A是加速追匀速;选项B两赛车间距不断增大;选项C加速追减速;选项D在12.5s末没追上就再也追不上了.
4.答案:CD.解析:两次运动的在每段相同的路径上加速度相同,说明两次的末速度相同,位移的大小相同,利用这两个特点作出两次运动中的路程与时间图像如答图1-2-1,就可以判断出正确的选项.
设质点第一次到达C点的速度为,第一次的末速度为,那么在第一次的运动中,有
答图1-2-1
O
v
vt
t
t1
t2
①
同理,在第二次运动中有
②
比较①②两末速度的大小,它们是相等的.
由于两段路段上的加速度不同,所以假设>,分别作出质点在这两次运动中的速率-时间图像,如图所示,由图像与时间轴所围的面积相等,显然,第一次所用的时间少一些.故C、D正确.
5.答案:(略).解析:作两车的运动草图和v-t图像如答图1-2-2、1-2-3所示.从图中可看出:在0~t秒即两车速度相等之前,后面的甲车速度大,追得快;前面的乙车速度小,“逃”得慢.两车之间的距离越来越小,而在t秒后,后面的车速度小于前面车的速度.可见,速度相等时,两者距离最近.此时若不会相撞,那么以后一定不会相撞,由此可知速度相等是解决本题的关键.
40
v/m·s-1
t/s
t
后
20
40
60
前
答图1-2-3
答图1-2-2
甲
v01=40m/s
s
v02=20m/s
a1=1m/s2
a2=m/s2
乙
两车速度相等时有,得
故在30 s内,甲、乙两车运动的位移分别为
,
因为,故甲车会撞上乙车.
6.答案:BC.解析 这是粤教版上的一道习题,解此题时学生选择A或C较多.学生依据图线随时间斜向上倾斜,认为物体向正方向运动,错误地选择选项A;学生依据前速度是负,后速度为正,且前是加速运动,后也是加速运动,即速度是由一直加速到,因为速度越来越大,所以认为前物体位于出发点左方,后位于出发点的右方而错选选项C.正确解答此题的对策是抓住:物体的运动方向是由速度的正负决定的,物体的位置是由位移决定的,纵轴正、负号只表示速度的方向,前物体是向左做减速运动,后是向右做加速运动,物体在某段时间内的位移等于这段时间内所对应的图线所围的图形的面积的代数和,因此末物体位于出发点最左端处,从末开始向右加速运动,在之前,物体一直位于出发点左侧,在末回到出发点,所以正确的选项是BC.
7.C
8.C
9.A (提示:首先要清楚:平均速度=位移÷时间,平均速率=路程÷时间.O~内,三质点位移相同,则平均速度均相同,而三个质点的路程有,则与的平均速率相等,的平均速率最大)
10.A (速度相等时,两车间的距离最远,阴影部分表示A比B多走的位移)
基础提升训练参考答案
1.解析:位移图线的交点表示此时刻物体在同一位置,图线不表示物体运动的轨迹.B对.
2.解析:图线与横轴所围成的面积为位移.如图4-5可加一辅助线(图中虚线),虚线与横轴所围成的面积为初速度为的匀加速直线运动的位移,此时.由于实线与横轴所围成的面积大于虚线与横轴所围成的面积,因此,此变速运动的平均速度应大于的匀加速直线运动的平均速度.答案选C.
3.解析:s-t图象描述物体运动位移随时间变化的关系,图线上的点对应时刻和该时刻物体离参考位置的距离.开始时刻乙不在参考点,在正方向上离参考点2m处,甲在参考点,所以A正确,B错.甲在中途停留了一段时间,乙一直在向正方向运动,两图线有交点,说明两物体某时刻离参考位置的距离相同,即相遇,C正确.两物体同时运动,故D错误.
答案:BD
130s
V(m/s)
O
Vm
a1
a2
t/s
图4-2
4.解析:(1)整个运动过程分三个阶段:匀加速运动;匀速运动;匀减速运动.可借助V-t图表示,如图4-2所示.利用推论有:
解得:Vm=12.8m/s.(另一根舍去)
130s
V(m/s)
O
Vm
a1
a2
t/s
图4-3
(2)首先要回答摩托车以什么样的方式运动可使得时间最短.借助V-t图象可以证明:当摩托车先以a1匀加速运动,当速度达到Vm/时,紧接着以a2匀减速运动直到停止时,行程不变,而时间最短,如图4-3所示,设最短时间为tmin,
则,
由上述二式解得:Vm/=64m/s,故tmin=5os,即最短时间为50s.
5.解答:(1)0.6s.最长的反应时间,对应刹车之前最大可能运动距离.
(2)0.32.最小的动摩擦因数,对应最大的刹车距离.
(3)考虑最高车速v、最长反应时间t、及最小动摩擦因数μ的极限情况下:
s=vt+v2/2mg=193.6 m≈200 m,因此200m的安全距离是必要的.
能力提升训练参考答案
1.BD 解析:v-t图线与时间轴(t轴)围成的几何图形的面积等于位移的大小,t轴上方图形面积为正值,下方图象面积为负值,分别表示位移的方向.一段时间内的位移值等于这段时间内几何图形面积的和.
2.BC 解析:一段时间内的位移值等于这段时间内几何图形面积的和.图线斜率的绝对值为加速度大小.
3.A;解析:设乙车的加速度为a,两车经历时间t能相遇,由两车的位移关系可知:;解得:,故乙车能追上甲车,乙车追上甲车时乙车速度为:,故A正确;由于乙车的加速度未知,所以追上的时间、乙车追上甲车时乙车所走的路程都无法求出,故B、C、D均错误.
4.B;解析:设前一辆车比后一辆车早开,则后车经历时间t与前车距离为,由于加速度和为定值,所以两车间的距离是关于时间的一次函数,所以两车之间的距离不断增大.
5.B;解析:设匀速运动时两车最少应相距S,两车刹车加速度为a.前车刹车时间为,则前车在此时间内前进位移为;后车在时间内前进位移为,之后后车刹车距离也等于s,所以两车在匀速运动阶段至少相距,正确答案B.
6.D 解析:在乙做减速运动的过程中,甲做匀速运动,分别发生的位移为:和.在乙停止运动后,甲也做减速运动,设与乙相遇时甲的速度恰好为零,则甲减速运动位移为,故乙开始减速运动时,甲乙之间的距离至少为:
7.解析:汽车A与货车B同速时,两车位移差和初始时刻两车距离关系是判断两车能否相撞的依据.当两车同速时,两车位移差大于初始时刻的距离时,两车相撞;小于、等于时,则不相撞.而错解中的判据条件错误导致错解.
本题也可以用不等式求解:设在t时刻两物体相遇,则有:
,即:.
因为,所以两车相撞.
8.解析:由机械能守恒定律知,小球沿ACB和ADB运动到B点时速率相等,位移也相等.两种情况下小球运动速率图象如图4-6所示,两图线与时间轴围成的几何图形的“面积”(位移大小)要相等,则必须,故从ACB运动到B点的时间长一些.
9. 解析:画出质点运动的速度图像(如图4-6所示),由速度图像的“面积”表示位移的知识有S=, 又V= t=,所以t=
10.解析:物体在奇数秒内做匀加速直线运动,加速度大小为;在偶数秒内做匀速直线运动;直观地描述物体的运动可以借助速度---时间图象,如图4-7所示为该物体的运动的速度---时间图像,物体在第1S内的位移为1m,第2S内的位移为2m,第3S内的位移为3m,由此规律可得物体在整数秒内的位移S=×n〈40.25得n<9,物体在8S内的位移为36m,余下的4.25m将在9S的部分时间内完成,8S末物体的速度为,4.25=8t+×解得t=0.5S,所以物体总共用8.5S.
11.答案: l=.解析:根据“传送带上有黑色痕迹”可知,煤块与传送带之间发生了相对滑动,煤块的加速度a小于传送带的加速度a0.根据牛顿定律,可得煤块的加速度:
a=μg ①
设经历t时间,传送带由静止开始加速到速度等于v0,煤块则由静止加速到v,有v0 = a0t ②,v = at ③
由于a< a0,故v< v0,煤块继续受到滑动摩擦力的作用.再经过时间,煤块的速度由v增加到v0,有 ④。此后,煤块与传送带运动速度相同,相对于传送带不再滑动,不再产生新的痕迹.
设在煤块的速度从0增加到v0的整个过程中,传送带和煤块移动的距离分别为s0和s,有
s0= ⑤ s= ⑥
传送带上留下的黑色痕迹的长度 l= s0- s ⑦,由以上各式得 l= ⑧
12.答案:18;56;53(以列为序对应填写).解析:在思考距离内汽车做匀速运动,由第一栏的数据可以知道人的思考时间:,制动加速度:,所以第3栏的思考距离为:,制动距离:,停车距离为思考距离与制动距离之和,第2栏的停车距离为53m
运动学重点难点易错点高频必刷高分考点经典题——运动图像与追及相遇问题: 这是一份运动学重点难点易错点高频必刷高分考点经典题——运动图像与追及相遇问题,共4页。
匀变速直线运动重点难点易错点高频考点必刷经典题——刹车专题: 这是一份匀变速直线运动重点难点易错点高频考点必刷经典题——刹车专题,共3页。
直线运动重点难点易错点高频考点高分必刷经典题——追及问题: 这是一份直线运动重点难点易错点高频考点高分必刷经典题——追及问题,共5页。试卷主要包含了匀加速追匀速,匀速追匀减速,匀速追匀加速,匀减速追匀速等内容,欢迎下载使用。

