- 01-第13课西欧经济和社会的发展练习题 试卷 4 次下载
- 02-第14课文艺复兴运动练习题 试卷 4 次下载
- 04-第16课早期殖民掠夺练习题 试卷 5 次下载
- 2022年部编版历史九年级上册第五单元检测卷 试卷 12 次下载
- 01-第17课君主立宪制的英国练习题 试卷 3 次下载
初中历史第15课 探寻新航路同步测试题
展开第15课 探寻新航路
一、选择题
1.(2020福建南平期末)“那时的西欧是无可匹敌的,它拥有向外猛冲的推动力——宗教动力、思想骚动、经济活力、技术进步和有效地动员人力物力的民族君主国。”这表述的是新航路开辟的 ( )
A.背景 B.目的 C.过程 D.作用
2.(2020辽宁沈阳大东期末)葡萄牙人在沙格尔建立航海学校等。航海所需的仪器、图表及技术也日臻完善。经过多次尝试,快帆船出现了。这种船轻巧快捷,配有新式的操作系统及完善的风帆。达·伽马和哥伦布出航乘坐的都是这种船。此则材料反映了葡萄牙最早开辟新航路的条件是 ( )
A.地圆学说流行
B.造船技术的突破
C.葡萄牙、西班牙王室的支持
D.《马可·波罗行纪》激起欧洲人对东方的向往
3.(2018浙江杭州中考)在开辟新航路的过程中,某航海家率领的船队发现了非洲西南端的一个尖角,后来葡萄牙国王称它为“好望角”。这位航海家是 ( )
A.哥伦布 B.迪亚士 C.达·伽马 D.麦哲伦
4.1492年,大西洋强劲的信风将哥伦布的船队送到了梦寐以求的新大陆。“新大陆”指的是今天 ( )
A.非洲的好望角 B.亚洲的印度
C.亚洲的菲律宾 D.美洲的古巴、海地等地
5.古希腊时期,就有人提出过地圆说。16世纪,地圆说被航海家的海上探险活动所证实。下列哪支船队的航行证明了地圆说的正确 ( )
A.迪亚士船队 B.哥伦布船队
C.达·伽马船队 D.麦哲伦船队
6.有学者认为,“实际上,严格的全球意义上的世界历史直到哥伦布、达·伽马、麦哲伦进行远航探险时才开始”。对“远航探险”的正确理解是 ( )
A.打破了人类长期以来相对隔绝的状态 B.此前从未出现大规模的远航活动
C.宣扬了罗马教廷的声威 D.巩固了西欧的封建制度
7.新航路开辟对世界历史发展的深远影响在于 ( )
A.欧洲大西洋沿岸繁荣起来 B.“发现”了新大陆
C.西班牙、葡萄牙迅速积累财富 D.世界开始连为一个整体
8.下列叙述与史实不相符的是 ( )
A.商品经济发展,资本主义萌芽,是新航路开辟的根本原因
B.在开辟新航路的过程中欧洲人最终完成了环球航行
C.1492年,哥伦布受西班牙王室的资助,开始横渡太平洋
D.新航路的开辟促进了英国工商业的繁荣
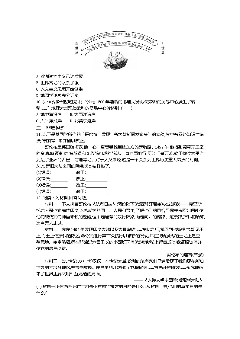
9.(2018四川泸州中考)新航路开辟后,世界出现了下图所示现象。从图中我们直接可以看出 ( )
A.欧洲资本主义迅速发展
B.世界各地的联系加强
C.人文主义思想开始诞生
D.地圆学说被充分证实
10.(2020安徽合肥庐江期末)“公元1500年前后的地理大发现,使欧洲的贸易中心发生了转移……”地理大发现使欧洲的贸易中心转移到 ( )
A.地中海沿岸 B.大西洋沿岸
C.太平洋沿岸 D.北美东海岸
二、非选择题
11.以下是某同学所作的“哥伦布‘发现’新大陆新闻发布会”的文稿,其中有四处知识性错误,请你指出来并加以改正。
哥伦布是英国航海家,他一心一意想寻找到达东方的新航路。1492年,他得到葡萄牙王室的资助,率领由87名船员和3艘船组成的船队,一直向西航行,历经千辛万苦,终于横渡太平洋,到达了亚洲的古巴、海地等地。对于人类来说,这是一个关系到世界历史重大转折的时刻。从此,新旧大陆之间的隔绝状态被打破了。
(1)错误: 改正:
(2)错误: 改正:
(3)错误: 改正:
(4)错误: 改正:
12.阅读下列材料,回答问题。
材料一 下文摘自哥伦布《航海日志》:两位陛下(指西班牙君主)决定派我——克里斯托弗·哥伦布前往印度,以熟悉它的国土、人民和君主,了解他们的风俗习惯并带回如何能使他们皈依我们神圣宗教的经验,但不走通常的东行陆路,而走向西的海路。这条路,据我们所知,迄今无人走过。
材料二 我在1492年发现印度大陆以及大批岛屿……在此之后,我回到卡斯提尔,觐见王上,而王上依据我的陈述,命令我进行第二次航行以求新的发现,并在我所发现的土地上建立殖民地。主宰赐福,我在那绵延六百里长的小西班牙岛(指海地岛)上得告成功,我征服该岛并使它的居民纳贡。
——哥伦布的遗言(节录)
材料三 (15世纪30年代)仅仅一个世纪之后,欧洲的航海家们已经发现了我们现在所知世界的大部分地区,并绘制成图。在最早的几次航行中,探险家……首先开辟航线……永远地结束了世界主要文明相互隔绝的局面。
——《人类文明史图鉴:发现新大陆》
(1) 材料一所述西班牙君主派哥伦布前往东方的目的是什么?从材料二看,他们的真实目的是什么?
(2) 有人说材料二中“我在1492年发现印度大陆以及大批岛屿”是错误的,请用史实说明。
(3) 结合材料三分析为什么说“新航路开辟以后,才产生了真正意义上的世界历史”。
答案全解全析
一、选择题
1.答案A 根据题干材料并结合所学可知,材料表述的是新航路开辟的背景。故选A。
2.答案B “快帆船出现了。这种船轻巧快捷,配有新式的操作系统及完善的风帆”“达·伽马和哥伦布出航乘坐的都是这种船”反映出葡萄牙人造船技术的突破,这是葡萄牙最早开辟新航路的条件之一。故选B。
3.答案B 1487年,在葡萄牙王室的支持下,迪亚士率船队沿非洲西海岸南下,在第二年到达非洲的好望角,打开了绕道非洲南端通往东方的航路。由于其是在风暴的作用下无意“发现”的,迪亚士感慨地称它为“风暴角”。葡萄牙国王约翰二世改称其为“好望角”。故选B。
4.答案D 1492年,哥伦布在西班牙王室的支持下,横渡大西洋,到达巴哈马群岛中的圣萨尔瓦多岛,后来“发现”了古巴和海地。故选D。
5.答案D 1519—1522年,麦哲伦船队进行了第一次环球航行,证明了地圆说的正确。故选D。
6.答案A 哥伦布、达·伽马、麦哲伦进行的远航探险被称为新航路开辟。它打破了人类长期以来相对隔绝的状态,使世界开始连为一个整体。故选A。
7.答案D 本题考查新航路开辟的影响。要抓住题干中的关键信息“对世界历史发展的深远影响”。新航路开辟以后,欧洲与亚洲、非洲、美洲之间建立起了直接的商业联系,往来日益密切,世界开始连为一个整体。D项正确。
8.答案C 哥伦布横渡的是大西洋,而不是太平洋,C选项不符合史实,故选C。
9.答案B 题干图片反映了新航路开辟后,促进了新旧世界之间的联系和交流。故选B。
10.答案B 新航路开辟以后,欧洲大西洋沿岸工商业经济繁荣起来,促进了资本主义的发展。欧洲的贸易中心由地中海沿岸转移到大西洋沿岸。故选B。
二、非选择题
11.答案 (1)错误:英国 改正:意大利
(2)错误:葡萄牙 改正:西班牙
(3)错误:太平洋 改正:大西洋
(4)错误:亚洲 改正:美洲
解析 本题主要考查学生的识记与辨析能力。哥伦布是意大利航海家;支持哥伦布远航的是西班牙王室;古巴、海地是美洲的岛屿,哥伦布“发现”的“新大陆”是美洲;欧洲与美洲之间隔大西洋相望。
12.答案 (1)熟悉它的国土、人民和君主,了解他们的风俗习惯并带回如何能使他们皈依基督教的经验。在发现的土地上建立殖民地,征服它并使它的居民纳贡。
(2)哥伦布到达的是美洲大陆。
(3)新航路开辟后,世界开始连为一个整体,世界的观念从此逐步确立起来。
解析 (1)仔细阅读材料一、二,从中找出答案。
(2)哥伦布发现的是美洲大陆,不是印度大陆。
(3)新航路开辟后,世界开始连为一个整体,世界的观念从此逐步确立起来。新航路开辟以后,才产生了真正意义上的世界历史。
2020-2021学年第19课 法国大革命和拿破仑帝国同步训练题: 这是一份2020-2021学年第19课 法国大革命和拿破仑帝国同步训练题,共5页。试卷主要包含了选择题,非选择题,领导独立战争,总统生涯,退休生活等内容,欢迎下载使用。
历史第9课 中世纪城市和大学的兴起同步训练题: 这是一份历史第9课 中世纪城市和大学的兴起同步训练题,共3页。试卷主要包含了中世纪德国流行一句谚语,阅读材料,回答问题等内容,欢迎下载使用。
初中历史人教部编版九年级上册第6课 希腊罗马古典文化习题: 这是一份初中历史人教部编版九年级上册第6课 希腊罗马古典文化习题,共3页。试卷主要包含了选择题,非选择题等内容,欢迎下载使用。

