2022届高考物理联考模拟汇编专题二十一动量守恒定律含解析
展开
这是一份2022届高考物理联考模拟汇编专题二十一动量守恒定律含解析,共7页。
A.A、B的质量一定相等
B.推后两人的动能一定相等
C.推后两人的总动量一定为零
D.推后两人的速度大小一定相等
解析:选C 有两个穿着溜冰鞋的人站在水平冰面上,当其中某人A从背后轻轻推另一个人B时,不计摩擦力,两人组成的系统动量守恒,推后两人的总动量一定为零,选项C正确。
2. (2021·徐州八校联考)如图所示,A、B两物体的中间用一段细绳相连并有一压缩的弹簧,放在平板小车C上后,A、B、C均处于静止状态。若地面光滑,则在细绳被剪断后,A、B从C上未滑离之前,A、B在C上向相反方向滑动的过程中( )
A.若A、B与C之间的摩擦力大小相同,则A、B及弹簧组成的系统动量守恒,A、B、C及弹簧组成的系统动量不守恒
B.若A、B与C之间的摩擦力大小相同,则A、B及弹簧组成的系统动量不守恒,A、B、C及弹簧组成的系统动量守恒
C.若A、B与C之间的摩擦力大小不相同,则A、B及弹簧组成的系统动量不守恒,A、B、C及弹簧组成的系统动量不守恒
D.若A、B与C之间的摩擦力大小不相同,则A、B及弹簧组成的系统动量不守恒,A、B、C及弹簧组成的系统动量守恒
解析:选D 当A、B两物体及弹簧组成一个系统时,弹簧的弹力为内力,而A、B与C之间的摩擦力为外力。当A、B与C之间的摩擦力大小不相等时,A、B及弹簧组成的系统所受合外力不为零,动量不守恒;当A、B与C之间的摩擦力大小相等时,A、B及弹簧组成的系统所受合外力为零,动量守恒。对A、B、C及弹簧组成的系统,弹簧的弹力及A、B与C之间的摩擦力均属于内力,无论A、B与C之间的摩擦力大小是否相等,系统所受的合外力均为零,系统的动量守恒。故选项D正确。
3.如图所示,在足够长的光滑水平面上有一静止的质量为M=2m的斜面体,斜面体表面光滑、高度为h、倾角为θ。一质量为m的小物块以一定的初速度沿水平面向右运动,不计冲上斜面过程中机械能损失。如果斜面固定,则小物块恰能冲到斜面顶端。如果斜面不固定,则小物块冲上斜面后能到达的最大高度为( )
A.eq \f(h,3) B.eq \f(h,2)
C.eq \f(2h,3) D.h
解析:选C 斜面固定时,由动能定理得:-mgh=0-eq \f(1,2)mv02,所以v0=eq \r(2gh);斜面不固定时,由水平方向动量守恒得:mv0=(M+m)v,由机械能守恒得:eq \f(1,2)mv02=eq \f(1,2)(M+m)v2+mgh′;解得:h′=eq \f(2,3)h。故C正确。
4.如图所示,一质量M=3.0 kg的长方形木板B放在光滑水平地面上,在其右端放一个质量m=1.0 kg的小木块A。给A和B以大小均为4.0 m/s,方向相反的初速度,使A开始向左运动,B开始向右运动,A始终没有滑离木板B。 在小木块A做加速运动的时间内,木板速度大小可能是( )
A.1.8 m/s B.2.4 m/s
C.2.8 m/s D.3.0 m/s
解析:选B A先向左减速到零,再向右做加速运动,在此期间,木板做减速运动,最终它们保持相对静止,设A减速到零时,木板的速度为v1,最终它们的共同速度为v2,取水平向右为正方向,则Mv-mv=Mv1,Mv1=(M+m)v2,可得v1=eq \f(8,3) m/s,v2=2 m/s,所以在小木块A做加速运动的时间内,木板速度大小应大于2.0 m/s而小于eq \f(8,3) m/s,只有选项B正确。
5.(2021·厦门调研)如图所示,两辆质量均为M的小车A和B置于光滑的水平面上,有一质量为m的人静止站在A车上,两车静止。若这个人自A车跳到B车上,接着又跳回A车并与A车相对静止。则此时A车和B车的速度之比为( )
A.eq \f(M+m,m) B.eq \f(m+M,M)
C.eq \f(M,M+m) D.eq \f(m,M+m)
解析:选C 规定向右为正方向,则由动量守恒定律有:0=MvB-(M+m)vA,得eq \f(vA,vB)=eq \f(M,M+m),故C正确。
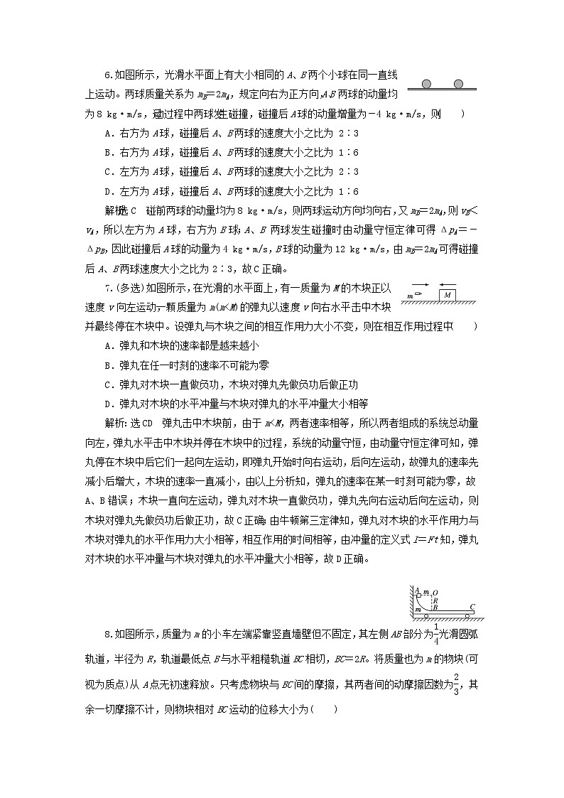
6.如图所示,光滑水平面上有大小相同的A、B两个小球在同一直线上运动。两球质量关系为mB=2mA,规定向右为正方向,A、B两球的动量均为8 kg·m/s,运动过程中两球发生碰撞,碰撞后A球的动量增量为-4 kg·m/s,则( )
A.右方为A球,碰撞后A、B两球的速度大小之比为 2∶3
B.右方为A球,碰撞后A、B两球的速度大小之比为 1∶6
C.左方为A球,碰撞后A、B两球的速度大小之比为 2∶3
D.左方为A球,碰撞后A、B两球的速度大小之比为 1∶6
解析:选C 碰前两球的动量均为8 kg·m/s,则两球运动方向均向右,又mB=2mA,则vB<vA,所以左方为A球,右方为B球;A、B 两球发生碰撞时由动量守恒定律可得ΔpA=-ΔpB,因此碰撞后A球的动量为4 kg·m/s,B球的动量为12 kg·m/s,由mB=2mA可得碰撞后A、B两球速度大小之比为2∶3,故C正确。
7.(多选)如图所示,在光滑的水平面上,有一质量为M的木块正以速度v向左运动,一颗质量为m(m
相关试卷
这是一份2022届高考物理联考模拟汇编专题六力的合成与分解含解析,共6页。
这是一份2022届高考物理联考模拟汇编专题十七动能定理及其应用含解析,共6页。
这是一份2022届高考物理联考模拟汇编专题十三圆周运动含解析,共7页。

