2022届高考物理联考模拟汇编专题二十二电场力的性质含解析
展开电场力的性质
1.(2021·邢台模拟)关于静电场,下列结论普遍成立的是( )
A.电场强度为零的地方,电势也为零
B.电场强度的方向与等势面处处垂直
C.随着电场强度的大小逐渐减小,电势也逐渐降低
D.任一点的电场强度总是指向该点电势降落的方向
解析:选B 电场强度与电势没有直接关系,电场强度为零时,电势不一定为零;电势为零时,电场强度不一定为零,故A、C错误;电场线与等势面垂直,而电场强度的方向为电场线的方向,所以电场强度的方向与等势面垂直,故B正确;顺着电场线方向电势降低,但电势降低的方向并不一定是电场强度的方向,电场强度的方向是电势降低最快的方向,故D错误。
2.如图所示,固定一负电小球a的绝缘支架放在电子秤上,此时电子秤示数为F。现将带负电的另一小球b移至距离小球a正上方L时,电子秤示数为F1,若只将小球b的电性改为正电荷,电子秤示数为F2,则( )
A. F1=F2
B. F1+F2=F
C. 若小球b带负电,L增大,则F1也增大
D. 若小球b带正电,L减小,则F2也减小
解析:选D 设两球间的库仑力为F′,则小球b带负电时:F+F′=F1;小球b带正电时:F-F′=F2;解得F1>F2;F1+F2=2F,选项A、B错误;若小球b带负电,L增大,则F′减小,则F1也减小,选项C错误;若小球b带正电,L减小,则F′变大,则F2减小,选项D正确。
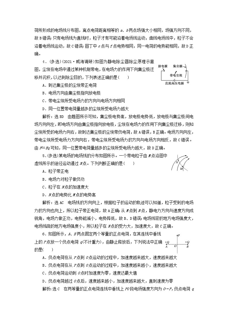
3.(2021·无锡五校联考)对于如图所示四幅有关电场,下列说法正确的是( )
A.图甲为等量同种点电荷形成的电场线
B.图乙离点电荷距离相等的a、b两点场强相同
C.图丙中在c点静止释放一正电荷,可以沿着电场线运动到d点
D.图丁中某一电荷放在e点与放到f点,它们的电势能相同
解析:选D 由题图可知,甲为等量异种电荷形成的电场线,故A错误;乙为正的点电荷所形成的电场线分布图,离点电荷距离相等的a、b两点场强大小相同,场强方向不同,故B错误;只有电场线为直线时,粒子才有可能沿着电场线运动,曲线电场线中,粒子不会沿着电场线运动,故C错误;图丁中e点与f点电势相同,同一电荷的电势能相同,故D正确。
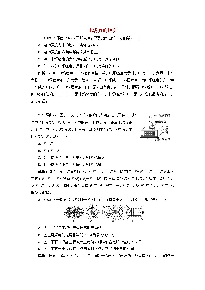
4.(多选)(2021·威海调研)如图为静电除尘器除尘原理示意图,尘埃在电场中通过某种机制带电,在电场力的作用下向集尘极迁移并沉积,以达到除尘目的,下列表述正确的是( )
A.到达集尘极的尘埃带正电荷
B.电场方向由集尘极指向放电极
C.带电尘埃所受电场力的方向与电场方向相同
D.同一位置带电荷量越多的尘埃所受电场力越大
解析:选BD 由题图所示可知,集尘极电势高,放电极电势低,放电极与集尘极间电场方向向左,即电场方向由集尘极指向放电极,尘埃在电场力的作用下向集尘极迁移,则知尘埃所受的电场力向右,故到达集尘极的尘埃带负电荷,故A错误,B正确。电场方向向左,带电尘埃所受电场力方向向右,带电尘埃所受电场力的方向与电场方向相反,故C错误。由F=Eq可知,同一位置带电荷量越多的尘埃所受电场力越大,故D正确。
5.(多选)某电场的电场线的分布如图所示。一个带电粒子由M点沿图中虚线所示的途径运动通过N点。下列判断正确的是( )
A.粒子带正电
B.电场力对粒子做负功
C.粒子在N点的加速度大
D.N点的电势比M点的电势高
解析:选AC 电场线的方向向上,根据粒子的运动的轨迹可以知道,粒子受到的电场力的方向也向上,所以粒子带正电荷,故A正确;从M点到N点,静电力方向与速度方向成锐角,电场力做正功,电势能减小,电势降低,故B、D错误;电场线密的地方电场强度大,电场线疏的地方电场强度小,所以粒子在N点的受力大,加速度大,故C正确。
6.如图所示,A、B两点固定两个等量的正点电荷,在其连线中垂线上的P点放一个负点电荷q(不计重力),由静止释放后,下列说法中正确的是( )
A.负点电荷在从P点到O点运动的过程中,加速度越来越大,速度越来越大
B.负点电荷在从P点到O点运动的过程中,加速度越来越小,速度越来越大
C.负点电荷运动到O点时加速度为零,速度达最大值
D.负点电荷越过O点后,速度越来越小,加速度越来越大,直到速度为零
解析:选C 在两等量的正点电荷连线中垂线上PO段电场强度方向为O→P,负点电荷q从P点到O点运动的过程中,电场力方向为P→O,速度越来越大。但电场线的疏密情况不确定,电场强度大小变化情况不确定,则电荷所受电场力大小变化情况不确定,加速度变化情况无法判断,故A、B错误;越过O点后,负点电荷q做减速运动,则负点电荷运动到O点时速度最大,电场力为零,加速度为零,故C正确;根据电场线的对称性可知,越过O点后,负点电荷q做减速运动,加速度的变化情况无法判断,故D错误。
[B级——保分题目练通抓牢]
7.如图所示,边长为a的正方体的顶点A处有一电荷量为-Q的点电荷,其他7个顶点各有一电荷量为+Q的点电荷,体心O处有一个电荷量为-q的点电荷,静电力常量为k,则点电荷-q受到的电场力大小为( )
A. B.
C. D.
解析:选A 由对称性可知,点电荷-q所受的电场力等于-Q和-Q在同一对角线上的+Q对点电荷电场力的矢量和,其他电荷对点电荷的作用力的矢量和为零,则点电荷受电场力大小为F=2k=,故A正确。
8.(多选)(2021·唐山期末)如图所示,真空中a、b、c、d四点共线且等距。先在a点固定一带正电的点电荷Q,测得b点场强大小为E。若再将另一点电荷q放在d点时,c点场强大小为E。则d点放入电荷q后,b点的场强大小可能是( )
A.E B.E
C.E D.E
解析:选AC 设四点的间距为r,则只放点电荷Q时,b点的场强E=k;此时Q在c点的场强为:k=E;若再将另一点电荷q放在d点时,c点场强大小为E,若q带负电,q在c点形成电场的电场强度为:k=E-E=E,则此时b点的场强为:E+=E;若q带正电,则c点的合场强向左,则k-E=E,即k=E;则此时b点的场强为:E-=E ,故选A、C。
9.如图所示,以O点为圆心的圆周上有六个等分点a、b、c、d、e、f。等量正、负点电荷分别放置在a、d两点时,在圆心O产生的电场强度大小为E。现仅将放于a点的正点电荷改放于其他等分点上,使O点的电场强度改变,则下列判断正确的是( )
A.移至c点时,O点的电场强度大小仍为E,沿Oe方向
B.移至e点时,O点的电场强度大小为,沿Oc方向
C.移至b点时,O点的电场强度大小为E,沿Oc方向
D.移至f点时,O点的电场强度大小为E,沿Oe方向
解析:选B 由题意可知,在圆心O产生的电场强度大小为E,则正、负点电荷在O处的电场强度大小均为,方向水平向右。当正点电荷移至c点,两点电荷在O点的电场强度方向夹角为120°,大小不变,则O点的合电场强度大小为,方向沿Oe方向,故A错误。当正点电荷移至e处,两点电荷在O点的电场强度方向夹角为120°,大小不变,则O点的合电场强度大小为,方向沿Oc方向,故B正确。当正点电荷移至b点时,两点电荷在O点的电场强度方向夹角为60°,大小不变,则O点的合电场强度大小为2×cos 30°=E,方向沿Od与Oe角平分线斜向上,故C错误。当正点电荷移至f处,两点电荷在O点的电场强度方向夹角为60°,大小不变,则O点的合电场强度大小为2×cos 30°=E,方向沿Od与Oc角平分线斜向下,故D错误。
[C级——难度题目适情选做]
10.(2021·太原调研)如图所示,空间正四棱锥型的底面边长和侧棱长均为a,水平底面的四个顶点处均固定着电荷量为+q的小球,顶点P处有一个质量为m的带电小球,在库仑力和重力的作用下恰好处于静止状态。若将P处小球的电荷量减半,同时加竖直方向的电场强度为E的匀强电场,此时P处小球仍能保持静止。重力加速度为g,静电力常量为k,则所加匀强电场的电场强度大小为( )
A. B.
C. D.
解析:选D 设P处的带电小球电荷量为Q,根据库仑定律可知,则P点小球受到各个顶点电荷的库仑力大小为:F=;根据几何关系,可知正四棱锥型的侧棱与竖直线的夹角为45°;再由力的分解法则,有:4××=mg;若将P处小球的电荷量减半,则四个顶点的电荷对P处小球的库仑力合力为:F′=;当外加匀强电场后,再次平衡,则有:+E=mg;解得:E=或E=,故D正确。
11.如图所示,一带电荷量为+q、质量为m的小物块处于一倾角为37°的光滑斜面上,当整个装置被置于一水平向右的匀强电场中时,小物块恰好静止。重力加速度用g表示,sin 37°=0.6,cos 37°=0.8。求:
(1)电场强度的大小E;
(2)将电场强度减小为原来的时,物块加速度的大小a;
(3)电场强度变化后物块下滑距离L时的动能Ek。
解析:(1)小物块静止在斜面上,受重力、电场力和斜面支持力,由受力平衡得FNsin 37°=qE
FNcos 37°=mg
可得电场强度E=。
(2)若电场强度减小为原来的,则变为E′=
mgsin 37°-qE′cos 37°=ma
可得加速度a=0.3g。
(3)电场强度变化后物块下滑距离L时,重力做正功,电场力做负功
由动能定理:mgLsin 37°-qE′Lcos 37°=Ek-0
可得动能Ek=0.3mgL。
答案:(1) (2)0.3g (3)0.3mgL
12.(2021·开封模拟)如图所示,在一足够大的空间内存在着水平向右的匀强电场,电场强度大小E=3.0×104 N/C。有一个质量m=4.0×10-3 kg的带电小球,用绝缘轻细线悬挂起来,静止时细线偏离竖直方向的夹角θ=37°。取g=10 m/s2,sin 37°=0.60,cos 37°=0.80,不计空气阻力的作用。
(1)求小球所带的电荷量及电性;
(2)如果将细线轻轻剪断,求细线剪断后,小球运动的加速度大小;
(3)从剪断细线开始经过时间t=0.20 s,求这一段时间内小球电势能的变化量。
解析:(1)小球受到重力mg、电场力F和细线的拉力T的作用,
如图所示,由共点力平衡条件有:
F=qE=mgtan θ
解得:q==1.0×10-6 C
电场力的方向与电场强度的方向相同,故小球所带电荷为正电荷。
(2)剪断细线后,小球做匀加速直线运动,设其加速度为a,由牛顿第二定律有:=ma
解得:a==12.5 m/s2。
(3)在t=0.20 s的时间内,小球的位移为:l=at2=0.25 m
小球运动过程中,电场力做的功为:
W=qElsin θ=mglsin θtan θ=4.5×10-3 J
所以小球电势能的变化量(减少量)为:ΔEp=4.5×10-3 J。
答案:(1)1.0×10-6 C 正电荷
(2)12.5 m/s2 (3)减少4.5×10-3 J
十年(14-23)高考物理真题分项汇编专题36 电场力的性质(含解析): 这是一份十年(14-23)高考物理真题分项汇编专题36 电场力的性质(含解析),共37页。试卷主要包含了多选题,单选题,解答题,填空题等内容,欢迎下载使用。
新高考物理三轮冲刺突破练习专题12电场力的性质(含解析): 这是一份新高考物理三轮冲刺突破练习专题12电场力的性质(含解析),共18页。试卷主要包含了库仑力作用下的平衡问题等内容,欢迎下载使用。
高考物理一轮复习过关练习专题47电场力的性质 (含解析): 这是一份高考物理一轮复习过关练习专题47电场力的性质 (含解析),共7页。

