山东省临沂市费县2021-2022学年八年级上学期期中生物试题(word版 含答案)
展开一、单选题
1.在以下动物中,属于腔肠动物的一组是( )
A.海葵、虾B.珊瑚虫、虾C.海葵、珊瑚虫D.乌贼、河蚌
2.蚯蚓区别于蛔虫最主要的特征是( )
A.身体细长B.有口有肛门
C.身体呈圆筒形D.身体由许多彼此相似的体节构成
3.下列关于鱼的主要特征的叙述,正确的是( )
A.用有黏液的皮肤呼吸B.体表常有鳞片覆盖
C.只靠鳍进行运动D.身体都呈流线型
4.下列关于蝗虫的叙述错误的是
A.蝗虫利用口器摄取农作物B.有三对足,两对翅
C.体表有外骨骼,可以防止水分的散失D.蝗虫的发育过程属于完全变态
5.生活中的很多动物的名字都带有鱼字,但不属于鱼类,当然也有一些动物,虽然没有鱼字,却是鱼类,下列选项中,都属于鱼类的是( )
A.娃娃鱼 鳄鱼B.鳝鱼 鯨鲨C.海马 海豚D.甲鱼 鯨鱼
6.2021年1月19日,浙江丽水举行生物多样性工作新闻发布会,宣布发现两栖动物新物种,命名为“百山祖角蟾”。下列关于蟾蜍的叙述,错误的是( )
A.终生有尾B.幼体用鳃呼吸
C.栖息在潮湿的陆地上D.眼睛后方有毒腺,能够分泌毒液
7.有关下列4种动物的描述不正确的是
A.①为体内受精,卵生
B.②头部后面有颈能灵活转动,便于在陆地上寻找食物
C.③能进行双重呼吸
D.④皮肤裸露,能分泌黏液,有辅助呼吸的作用
8.家鸽适应飞行生活的特点是( )
①身体呈流线型 ②足有四趾,三趾向前,一趾向后 ③前肢变成翼 ④被覆羽毛,正羽利于飞行 ⑤胸肌发达 ⑥食量大,直肠短
A.①②③④⑤B.①③④⑤⑥C.②④⑤⑥D.以上全都是
9.杭州野生动物园的三只金钱豹“外逃”事件引发社会广泛关注,金钱豹属于哺乳纲猫科动物,下列特征支持金钱豹属于哺乳动物的依据是
A.食用肉类B.体表有斑纹C.胆小谨慎D.胎生哺乳
10.下列与运动系统有关的模式图,错误的是
A.B.
C.D.
11.从行为的形成过程(获得途径)看,下列与“小鼠学会走迷宫”相同的是
A.候鸟迁徙B.鹦鹉学舌C.蜘蛛结网D.春蚕吐丝
12.动物的行为复杂多样,以下所列行为均属于学习行为的是( )
A.猫捉老鼠、鲟鱼洄游、蜻蜓点水B.狗辨主人、鹦鹉学舌、老马识途
C.蜘蛛结网、雄鸡报晓、惊弓之鸟D.蚂蚁搬家、大雁南飞、螳螂捕蝉
13.下列属于社会行为的是( )
A.鱼群洄游到产卵区产卵B.一只长臂猿站在高处为同伴放哨
C.散养的鸡聚集在山间觅食D.成年雄孔雀见到雌孔雀争相开屏
14.樱桃酸甜美味且颜色鲜艳易吸引鸟儿来取食,鸟儿吃下果实后,种子由于不能被消化,于是随粪便排出体外,小鸟在 这一过程中所起作用是 ( )
A.破坏生态平衡B.促进生态系统物质循环C.维持生态平衡D.帮助植物传播种子
15.小明同学记录酿制酒酿的步骤如下:①蒸熟糯米;②碾碎甜酒曲并均匀地搅拌在糯米中;③冷开水冲洗糯米;④清洁容器备用;⑤将容器放置到28℃的恒温培养箱中两天;⑥将拌好的糯米装入干净的容器。正确的操作步骤应该是( )
A.①④②③⑤⑥B.①③②④⑥⑤
C.④①③②⑥⑤D.②③⑥①④⑤
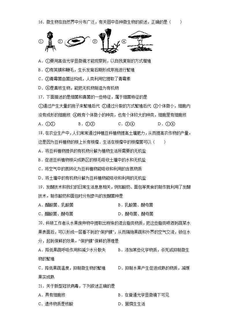
16.微生物在自然界中分布广泛,有关图中各种微生物的叙述,正确的是( )
①②③④
A.①要用高倍光学显微镜才能观察到,以自我复制的方式增殖
B.②有荚膜和鞭毛,生长发育后期形成芽孢进行繁殖
C.③青霉菌由菌丝构成,人类利用它提取了青霉素
D.④是真核生物,能把无机物制造为有机物
17.下面描述的是细菌和真菌的一些特征,属于细菌特征的是
①通过产生大量的孢子来繁殖后代 ②通过分裂的方式繁殖后代 ③个体微小,细胞内没有成形的细胞核 ④既有个体微小的种类,也有个体较大的种类,细胞里有细胞核
A.①②B.②③C.③④D.①④
18.在农业生产中,人们常常通过种植豆科植物提高土壤肥力,从而提高农作物的产量。 这是因为豆科植物的根上长有根瘤.生活在根瘤中的根瘤菌可以( )
A.将豆科植物提供的有机物分解为植物生活所需要的无机盐
B.促进豆科植物根尖成熟区的根毛吸收土壤中的水和无机盐
C.将空气中的氮转化为豆科植物能吸收和利用的含氮物质
D.将土壤中的有机物分解为豆科植物能吸收和利用的无机盐
19.发酵技术和我们的日常生活息息相关,例如酸奶、面包等美食的制作就利用了发酵技术。制作酸奶和面包时分别参与的发酵菌种是
A.醋酸菌、乳酸菌B.乳酸菌、酵母菌
C.醋酸菌、酵母菌D.酵母菌、酵母菌
20.科研工作者从水果废弃物中提取出特殊的混合脂类物质,把这些脂类喷洒到蔬菜水果表面后,可以形成一层看不到的“保护膜”,从而隔绝果蔬和外界的空气交流,锁住水分,起到保鲜的效果。“保护膜”保鲜的原理是
A.降低果蔬呼吸作用和减少水分散失B.添加某些化学物质,杀死或抑制微生物的繁殖
C.降低果蔬温度,抑制微生物的繁殖D.抑制水果产生促进成熟的物质,减缓果实成熟
21.关于新型冠状病毒,下列叙述正确的是
A.具有细胞核B.在普通光学显微镜下可见
C.遗传物质是核酸D.营腐生生活
22.病毒会使动植物患病,同时科学工作者也一直在寻求征服和利用病毒的途径,下列各项不属于病毒为人类服务的实例的是()
A.用动物病毒制成杀虫剂B.给高烧的人注射青霉素
C.用噬菌体治疗细菌化脓感染D.用灭活或减毒的病毒制成疫苗
23.下列是桃在分类学上的部分等级名称请将它们由大至小进行排列
①梅属 ②蔷薇科 ③种子植物门 ④蔷薇目 ⑤植物界 ⑥双子叶植物纲
A.②①⑥③⑤④B.③⑤⑥④①②C.⑤③④⑥②①D.⑤③⑥④②①
24.生物种类的多样性实质是指( )
A.品种的多样性B.染色体的多样性
C.基因的多样性D.形态的多样性
25.人们对自然保护区有许多恰当的比喻,把它誉为“天然的基因库”,对此理解正确的是( )
A.保存了许多物种和各种类型的生态系统
B.保护了许多珍稀物种
C.为开展生物科学研究提供了基地
D.向人们普及生物学知识
二、综合题
26.下面是几种动物的形态结构示意图,请据图回答下列问题:
(1)图中[1]是蚯蚓的______靠近前端,蚯蚓没有专门的呼吸器官,呼吸靠能够分泌粘液而湿润的______完成。
(2)鱼适应于水中生活的呼吸器官是______,该器官的结构特点是有许多[2]______构成,内含丰富的毛细血管。
(3)鸟飞行中由于有[3]所示结构______的存在,大大提高了肺的气体交换的效率,满足飞行时______的供应。
(4)图中[4]是涡虫的背面,蜗虫是扁形动物的代表,扁形动物的主要特征是:身体呈两侧对称;背腹______;有口无肛门。
(5)图中[5]是河蚌(软体动物)的______,是河蚌的运动器官,图[6]河蚌的呼吸器官。
27.如图甲、乙、丙分别是鸟的标本、鸟的骨骼模型和鸟的部分呼吸器官示意图,回答下列问题:
(1)观察图甲可知,①鸟的身体呈______型,可减小飞行时空气的阻力;②前肢变成______,使鸟能振翅高飞或平稳滑翔。
(2)观察图乙可知,鸟的骨骼与飞行相适应的结构特点:骨骼______;有些骨内部中空,可减轻体重。胸骨上高耸的突起叫作龙骨突;______发达,附着在胸骨上,牵动两翼完成飞行动作。
(3)观察图丙可知,鸟的呼吸器官是[ ]______,还具有发达的[ ]______,可以辅助呼吸。
28.观察图示,回答问题:
(1)图甲中关节周围由[ ]______包围着,内部形成密闭的[ ]______。其内有滑液,可以减少骨与骨之间的摩擦。
(2)图乙中当你用手将食物放入嘴里时,上臂肱二头肌所处的状态是______。
(3)图丙中举重运动员完成的一系列动作要靠由骨、______和______组成的运动系统,也需要神经系统的控制和调节,还需要消化、呼吸、循环等系统的协调配合。
(4)运动员在如图丙中所示的状态时,上臂的肱二头肌、肱三头肌分别处于______、______状态;在运动过程中关节起到了______的作用。
29.如图所示的4种生物,在结构上既有相同之处,又有不同之处,它们都能在各自的环境中独立生存,请回答以下问题:
(1)A与D都属于菌类,A为______,D为______。A和D在结构上最主要的区别是______。
(2)B在生活中可以用来做______、______。(写出两点作用)
(3)C为______,它没有______结构,只有蛋白质外壳和内部的遗传物质组成。
(4)诸如上面的细菌真菌可以把枯枝落叶等分解成______、______和无机盐,这些物质又能被植物吸收和利用,进而制造有机物。由此可见,细菌和真菌对自然界中的物质循环起着重要的作用。
30.如图是自然界中动物、植物、细菌和真菌之间的物质循环示意图。据图回答问题:
(1)图中不需要从外界获取有机物就能生存的,属于自养的是生物______,它能利用太阳光能,制造大量的有机物,并且释放出______,维持了生物圈中的______平衡。
(2)生物乙主要是腐生的______和______,它们分解动植物遗体和粪便中的有机物,产生物质A释放到空气中,产生了______(物质B)渗入到土壤中被植物的根吸收,供植物生命活动需要。
(3)图中的______,作为消费者,直接或者间接地以植物为食物,不但和外界发生着物质交换和能量传递,还促进了生态系统中物质循环。
31.如图列举了六种生物的名称,并对它们进行了分类,请结合所学生物知识回答问题。
(1)请写出图中部分标号所代表的生物名称:①______,③______。
(2)藏羚羊是我国特有的国家一级保护动物,为了保护生物的多样性,建立______是保护生物多样性最为有效的措施。
(3)生物学家按照不同等级的分类单位对生物进行分类,可以弄清生物之间的亲缘 关系,上述六种生物中,与大豆亲缘关系最近的是______。
(4)生物分类从大到小的等级依次是:界、门、纲、目、科、属、种。这七个分类 单位中,包含生物种类最少的是______。
(5)生物种类多才对生物进行分类,每种生物都是一个丰富的_______。生物种类的多样性实质上是基因的多样性。
三、实验探究题
32.甜酒(米酒),口感醇甜气味清香,风味独特,富含多糖,矿物质,有机酸,氨基酸和维生素等营养成分,深爱人们喜爱。甜酒的制作方法步骤大致如下:(浸米→蒸饭→淋饭→拌酒曲→搭窝→保温培养)
a、蒸饭:将所用容器洗净,将滤干水分的糯米,扎紧纱布口后放入灭菌锅;于115~121℃灭菌20~25min,到米饭熟透为止。
b、淋饭:加少许冷开水淋洗糯米饭,边淋边拌,使米饭迅速冷却至35℃左右。
c、拌酒曲(接种):按干糯米的重量换算接种量(0.35%);将酒曲均匀地撒在冷却的糯米饭中(稍微留下一点点酒曲最后用),拌匀。
d、搭窝:将拌好酒药的米饭装入容器后(不能压太紧),将饭粒搭成中心下陷的凹窝(中间低、周围高);饭面和凹窝中均匀撒上少许酒药,倒入少量的冷开水,盖上盖子或保鲜膜;
e、保温培养:28℃培养约24~48小时,待凹窝内有少许液体渗出即可食用。
请根据甜酒的制作过方法步骤回答下面的问题:
(1)在甜酒制作过程中,所有的用具都必须是清洁的、干净的,这是为了______。
(2)淋饭时,要加少许冷开水使米饭冷却至35℃左右的原因是______。
(3)拌酒曲(接种)时用的酒曲主要成分是:______。
(4)搭窝时,要将饭粒搭成中心下陷的凹窝(中间低、周围高)目的是:______。
(5)将制作甜酒的容器放在温暖的地方是由于______。
(6)有一位同学按工序制作甜酒,几天后,发现糯米饭发霉了,甜酒没制出来,没有成功的原因可能是______(答出一条即可)。
参考答案
1.C
2.D
3.B
4.D
5.B
6.A
7.A
8.B
9.D
10.C
11.B
12.B
13.B
14.D
15.C
16.C
17.B
18.C
19.B
20.A
21.C
22.B
23.D
24.C
25.A
26.
(1) 环带 体壁
(2) 鳃 鳃丝
(3) 气囊 氧气
(4)扁平
(5)斧足
27.
(1) 流线 翼
(2) 轻、薄、坚固 胸肌
(3) 4肺 5气囊
28.
(1) ②关节囊 ③关节腔
(2)收缩
(3) 关节##骨骼肌 关节##骨骼肌
(4) 收缩 收缩 支点
29.
(1) 细菌 真菌 细菌没有成形的细胞核
(2) 面包##酿酒 面包##酿酒
(3) 病毒 细胞
(4) 二氧化碳##水 二氧化碳##水
30.
(1) 甲 氧气 碳-氧
(2) 细菌##真菌 真菌##细菌 水和无机盐
(3)生物丙
31.流感病毒 海带 自然保护区 菜豆 种 基因库
32.
(1)防止其它杂菌污染
(2)防止高温杀死酒曲中的酵母菌
(3)酵母菌
(4)增加糯米饭中的氧气,有利于酵母菌的繁殖
(5)酵母菌的发酵需要适宜的温度
(6)经常打开容器,杂菌污染;器皿消毒不严;器皿没盖严;酒曲含杂菌
山东省临沂市费县2023-2024学年八年级上学期期末生物试题: 这是一份山东省临沂市费县2023-2024学年八年级上学期期末生物试题,文件包含山东省临沂市费县2023-2024学年八年级上学期1月期末生物试题docx、八年级生物期末试题答案docx等2份试卷配套教学资源,其中试卷共9页, 欢迎下载使用。
山东省临沂市费县2023-2024学年七年级上学期期末生物试题: 这是一份山东省临沂市费县2023-2024学年七年级上学期期末生物试题,共1页。试卷主要包含了选择题,简答题等内容,欢迎下载使用。
山东省临沂市费县2023-2024学年七年级上学期期末生物试题(1): 这是一份山东省临沂市费县2023-2024学年七年级上学期期末生物试题(1),共8页。试卷主要包含了本试卷共8页等内容,欢迎下载使用。

