所属成套资源:【专项练习】小学数学小升初总复习专项练习(含答案)
- 【专项练习】小学数学专项练习 圆柱的侧面积、表面积和体积(知识梳理+典例探究+演练方阵+提升精练+跨越导练+含答案) 试卷 5 次下载
- 【专项练习】小学数学专项练习 圆柱的特征(知识梳理+典例探究+演练方阵+提升精练+跨越导练+含答案) 试卷 5 次下载
- 【专项练习】小学数学专项练习 圆柱的展开图(知识梳理+典例探究+演练方阵+提升精练+跨越导练+含答案) 试卷 5 次下载
- 【专项练习】小学数学专项练习 圆锥的特征- 答案(知识梳理+典例探究+演练方阵+提升精练+跨越导练+含答案) 试卷 5 次下载
- 【专项练习】小学数学专项练习 圆锥的体积(知识梳理+典例探究+演练方阵+提升精练+跨越导练+含答案) 试卷 5 次下载
【专项练习】小学数学专项练习 圆的认识与圆周率(知识梳理+典例探究+演练方阵+提升精练+跨越导练+含答案)
展开
这是一份【专项练习】小学数学专项练习 圆的认识与圆周率(知识梳理+典例探究+演练方阵+提升精练+跨越导练+含答案),文件包含专项练习苏教版小学数学专项练习圆的认识与圆周率-答案doc、专项练习苏教版小学数学专项练习圆的认识与圆周率知识梳理+典例探究+演练方阵+提升精练+跨越导练+无答案doc等2份试卷配套教学资源,其中试卷共26页, 欢迎下载使用。
圆的认识与圆周率 答案
知识梳理
教学重、难点
作业完成情况
典题探究
例1.所有的直径都相等,所有的半径都相等. × .(判断对错)
考点:
圆的认识与圆周率.
专题:
平面图形的认识与计算.
分析:
根据“在同圆或等圆中,圆的半径都相等,直径也都相等”进行判断即可.
解答:
解:所有的直径都相等,所有的半径都相等,说法错误,前提是:在同圆或等圆中;
故答案为:×.
点评:
此题考查了圆的特征,应明确:在同圆或等圆中,圆的半径都相等,直径也都相等.
例2.圆的周长是它半径的3.14倍 × .(判断对错)
考点:
圆的认识与圆周率.
专题:
平面图形的认识与计算.
分析:
根据”圆的周长=2πr”可知:圆的周长÷r=2π;可知:圆的周长是它半径的2π倍;由此判断即可.
解答:
解:圆的周长是它半径的2π倍;
故答案为:×
点评:
解答此题应根据圆的半径、圆周率和圆的周长三者之间的关系.
例3.直径就是两端都在圆上的线段. × .(判断对错,并改正)
考点:
圆的认识与圆周率.
专题:
平面图形的认识与计算.
分析:
根据直径的定义可知,通过圆心并且两端都在圆上的线段叫做直径.
解答:
解:直径就是两端都在圆上的线段,说法错误.
故答案为:×.
点评:
熟练掌握直径的含义是解答此题的关键.
例4.在一个圆中,圆的直径是半径的2倍,那么半径的条数就是直径条数的2倍. 错误 .
考点:
圆的认识与圆周率.
专题:
平面图形的认识与计算.
分析:
由直径和半径的含义:直径是通过圆心并且两端都在圆上的线段;半径是连接圆心和圆上任意一点的线段;可知:在一个圆里,有无数条直径,有无数条半径;据此判断即可.
解答:
解:从定义上看:在一个圆里,有无数条直径,有无数条半径;
所以,半径的条数就是直径条数的2倍,说法错误;
故答案为:错误.
点评:
此题考查在一个圆中直径和半径的数量,都有无数条.
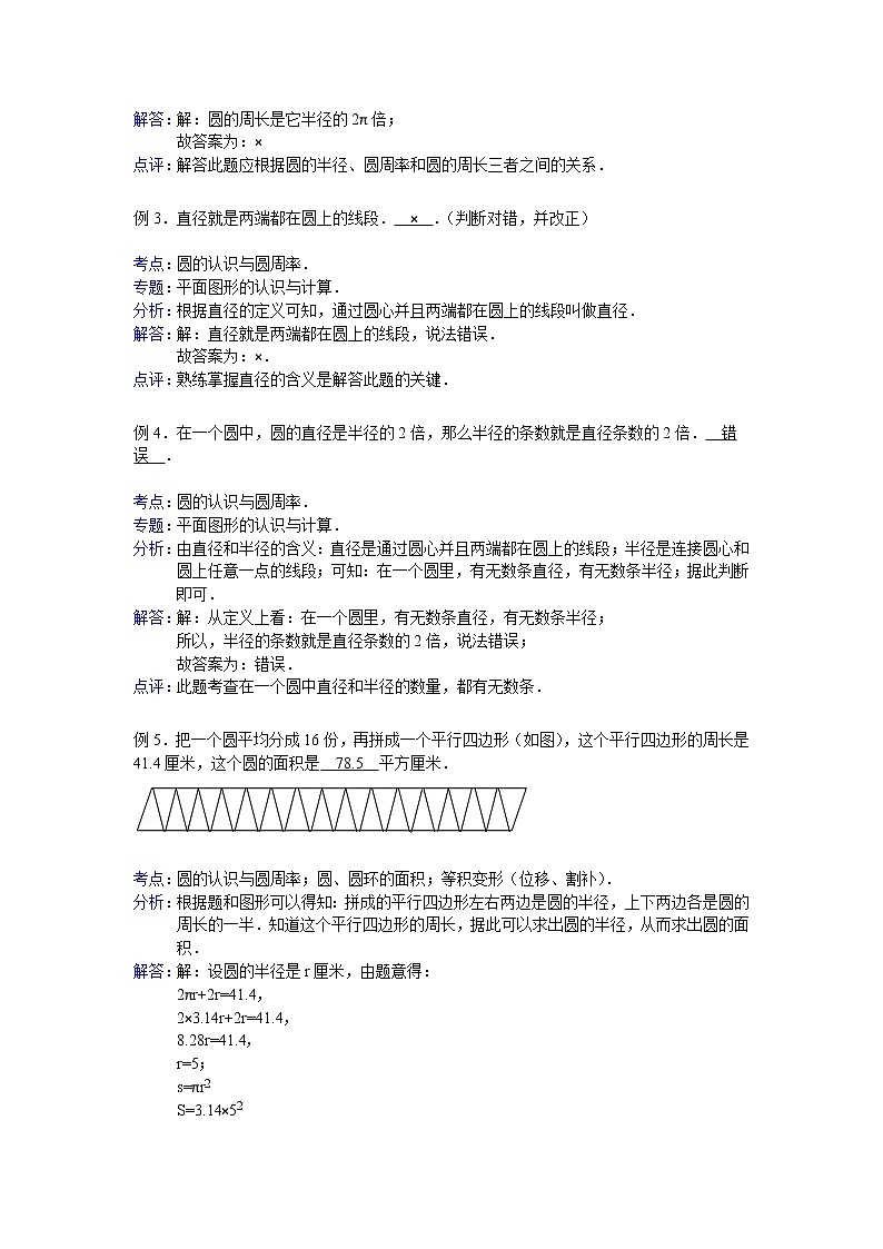
例5.把一个圆平均分成16份,再拼成一个平行四边形(如图),这个平行四边形的周长是41.4厘米,这个圆的面积是 78.5 平方厘米.
考点:
圆的认识与圆周率;圆、圆环的面积;等积变形(位移、割补).
分析:
根据题和图形可以得知:拼成的平行四边形左右两边是圆的半径,上下两边各是圆的周长的一半.知道这个平行四边形的周长,据此可以求出圆的半径,从而求出圆的面积.
解答:
解:设圆的半径是r厘米,由题意得:
2πr+2r=41.4,
2×3.14r+2r=41.4,
8.28r=41.4,
r=5;
s=πr2
S=3.14×52
=78.5(平方厘米);
答:这个圆的面积是78.5平方厘米.
故答案为:78.5.
点评:
此题考查等积的变形与圆的面积.
演练方阵
A档(巩固专练)
一.选择题(共15小题)
1.(2006•江阴市)世界上第一个把圆周率的值精确到六位小数的人是( )
A.
张衡
B.
华罗庚
C.
祖冲之
D.
刘徽
考点:
圆的认识与圆周率.
分析:
祖冲之是世界上第一次把圆周率精确到小数点后第六位数字的人,比外国早了近一千年,他推算出圆周率的数值在3.1415926到3.1415927之间,也就是精确到小数点后第六位.
解答:
解:祖冲之(公元429﹣500年).他研究圆周率,得出其值就在3.1415926与3.1415927之间,准确到小数点后六位,成为世界上第一个把圆周率的值精确到六位小数的人.
故选:C.
点评:
此题考查关于圆周率的历史,让学生记住祖冲之这位了不起的数学大师,增强民族自豪感.
2.(2008•广西)一个圆内,最长的线段是( )
A.
半径
B.
直径
C.
周长
考点:
圆的认识与圆周率.
专题:
平面图形的认识与计算.
分析:
通过圆心并且两端都在圆上的线段叫做直径.通过直径的定义可知,在一个圆中,圆内最长的线段是直径;据此解答.
解答:
解:通过直径的定义可知:在一个圆中,圆内最长的线段是直径.
故选:B.
点评:
在圆中,只有经过圆心并且两端在圆上的线段才是最长的.
3.(2008•宝应县)圆的周长总是直径的( )倍.
A.
3
B.
3.14
C.
π
考点:
圆的认识与圆周率.
分析:
根据圆周率的含义:圆的周长和直径的比值,叫做圆周率;即圆的周长是直径的π倍;进而解答即可.
解答:
解:根据圆周率的含义,可得:圆的周长总是直径的π倍;
故选:C.
点评:
此题应根据圆周率的含义进行分析、解答.
4.(2009•高县)世界上最早精确计算圆周率的人是我国数学家( ),远在1500多年前,他就算出圆周率在3.1415926和3.1415927之间,他因此被称作“圆周率之父”,西方人在1000多年以后才获得这样精确的值.
A.
刘徽
B.
杨辉
C.
祖冲之
考点:
圆的认识与圆周率.
专题:
压轴题.
分析:
根据教材中的课外阅读以及对圆周率知识的了解,进行解答即可.
解答:
解:世界上最早精确计算圆周率的人是我国数学家祖冲之,远在1500多年前,他就算出圆周率在3.1415926和3.1415927之间,他因此被称作“圆周率之父”,西方人在1000多年以后才获得这样精确的值;
故选:C.
点评:
此题考查的是对数学中有突出贡献的人物的了解,应注意平时积累.
5.(2009•新洲区)世界上第一个把圆周率的值计算精确到六位小数的人是( )
A.
华罗庚
B.
张衡
C.
祖冲之
D.
陶行知
考点:
圆的认识与圆周率.
分析:
根据课本上“你知道吗”介绍的关于圆周率的相关内容选出即可.
解答:
解:祖冲之(公元429﹣500年).他研究圆周率,得出其值就在3.1415926与3.1415927之间,准确到小数点后7位,成为世界上第一个把圆周率的值精确到7位小数的人.
故选:C.
点评:
此题考查关于圆周率的历史,培养学生民族自豪感.
6.(2009•南明区)π( )3.14.
A.
大于
B.
小于
C.
等于
考点:
圆的认识与圆周率.
分析:
圆周率是指圆的周长与它直径的比值,圆周率用字母”π“表示,π是一个无限不循环小数,即3.1415926到3.1415927之间,π≈3.14;进而得出结论.
解答:
答:圆周率是指圆的周长与它直径的比值,圆周率用字母”π“表示,
祖冲之通过艰苦的努力,他在世界数学史上第一次将圆周率(π)值计算到小数点后七位,
即3.1415926到3.1415927之间;
故选:A.
点评:
本题考查圆周率的具体数值,考查祖冲之对数学的贡献,是一个研究数学史的题目,可以了解题目中涉及到的知识点.
7.(2010•文成县)圆周率( )
A.
大于3.14
B.
等于3.14
C.
小于3.14
考点:
圆的认识与圆周率.
专题:
压轴题;平面图形的认识与计算.
分析:
根据圆周率的含义:圆的周长和它直径的比值叫圆周率,它是一个无限不循环小数,用π表示,π=3.1415926…;进而得出结论.
解答:
解:由分析知:圆周率π>3.14;
故选:A.
点评:
此题主要考查对圆周率的理解,应明确其意义,并知道圆周率一个无限不循环小数,3.14只是取它的近似值.
8.(2010•津南区)一个圆的周长与直径的比值为( )
A.
无限不循环小数
B.
无限循环小数
C.
有限小数
D.
整数
考点:
圆的认识与圆周率.
专题:
平面图形的认识与计算.
分析:
根据圆周率的含义:圆的周长和它直径的比值叫圆周率,它是一个无限不循环小数,用π表示,π=3.1414926…;进而得出结论.
解答:
解:一个圆的周长与它的直径的比值为无限不循环小数;
故选:A.
点评:
此题考查圆周率的含义,应明确理解,注意圆周率、直径和周长之间关系的灵活运用.
9.(2010•临澧县)在一个长9厘米,宽8厘米的长方形内画一个最大的圆,这个圆的直径是( )厘米.
A.
4
B.
8
C.
9
考点:
圆的认识与圆周率.
专题:
平面图形的认识与计算.
分析:
在一个长方形中画一个最大的圆,圆的直径等于长方形短边的长,因为长方形的短边为8厘米,所以圆的直径为8厘米,由此选择即可.
解答:
解:一个长方形的长是9厘米,宽是8厘米,在长方形内画一个最大的圆,圆的直径长是8厘米;
故选:B.
点评:
解答此题应明确:在长方形中画一个最大的圆,圆的直径等于长方形短边的长.
10.(2010•泸县模拟)圆周率π( )3.14.
A.
大于
B.
等于
C.
小于
考点:
圆的认识与圆周率.
分析:
圆周率π是个固定的值,它是无限不循环小数,3.14是我们取的近似值.
解答:
解:因为π=3.1415926…,
所以π大于3.14;
故选:A.
点评:
此题考查圆周率.
11.(2012•建湖县)在一个长6厘米、宽4厘米的长方形内画一个最大的圆,圆的半径应是( )厘米.
A.
6
B.
4
C.
2
考点:
圆的认识与圆周率.
专题:
压轴题;平面图形的认识与计算.
分析:
在一个长方形中画一个最大的圆,圆的直径等于长方形短边的长,因为长方形的短边为4厘米,所以圆的直径为4厘米,进而求出半径.
解答:
解:在一个长6厘米、宽4厘米的长方形内画一个最大的圆,圆的半径应是:4÷2=2(厘米);
故选:C.
点评:
解答此题应明确:在长方形中画一个最大的圆,圆的直径等于长方形短边的长.
12.(2012•赣县模拟)圆周率π是一个( )
A.
有限小数
B.
循环小数
C.
无限不循环小数
考点:
圆的认识与圆周率.
专题:
平面图形的认识与计算.
分析:
根据圆周率的含义:圆的周长和它直径的比值,叫做圆周率,用字母“π”表示,它是一个无限不循环小数;进而解答即可.
解答:
解:根据圆周率的含义可知:圆周率π是一个无限不循环小数;
故选:C.
点评:
此题考查了圆周率的含义.
13.(2014•成都)最早精确计算出圆周率的是我国古代数学家( )
A.
刘薇
B.
祖冲之
C.
秦九昭
考点:
圆的认识与圆周率.
专题:
平面图形的认识与计算.
分析:
约在1500年前,我国古代数学家祖冲之计算出圆周率应在3.1415926和3.1415927之间,成为世界上第一个把圆周率的值精确到7位小数的人,比国外数学家至少要早1000年.
解答:
解:约在1500年前,对π值计算最精确的是我国古代数学家祖冲之.
故选:B.
点评:
此题考查古代数学家对圆周率的认识.
14.(2009•合水县)决定圆面积大小的是( )
A.
圆心
B.
半径
C.
圆周率
考点:
圆的认识与圆周率.
专题:
平面图形的认识与计算.
分析:
根据圆的面积公式:s=πR2,在这个公式里π 是常数,s与半径的平方成正比,即半径大,面积就大,由此解决问题.
解答:
解:因为s=π R2,π≈3.14,
所以圆的半径决定圆面积的大小.
故选:B.
点评:
要牢记圆的面积公式,知道π是一个常数.明确圆心决定圆的位置,半径决定圆的大小.
15.(2011•云阳县一模)圆内最长的线段有( )条.
A.
1
B.
4
C.
无数
考点:
圆的认识与圆周率.
专题:
平面图形的认识与计算.
分析:
通过圆心并且两端都在圆上的线段叫做直径.通过直径的定义可知,在一个圆中,圆内最长的线段是直径,在圆内有无数条直径;据此解答.
解答:
解:通过直径的定义可知:圆内最长的线段有无数条.
故选:C.
点评:
在圆中,只有经过圆心并且两端在圆上的线段才是最长的.
二.填空题(共13小题)
16.圆周率的值是 π ,它表示 圆的周长 与 它直径 的比.
考点:
圆的认识与圆周率.
专题:
综合填空题.
分析:
根据圆周率的含义:圆的周长和它直径的比值,叫做圆周率,圆周率用字母π表示,π≈3.14;据此解答即可.
解答:
解:由圆周率的含义可知:圆周率的值是π,它表示圆的周长与它直径的比;
故答案为:π,圆的周长,它直径.
点评:
此题考查了圆周率的含义,注意基础知识的灵活运用.
17.圆的位置由 圆心 决定;圆的半径决定圆的 大小 .
考点:
圆的认识与圆周率.
分析:
根据画圆的方法,把圆规有针的一个脚固定住即圆心,另一个脚分开一定的距离即半径转动一圈就可得到一个圆;圆的半径大则画出的圆就大,圆的半径小画出的圆就小,由此可得出答案.
解答:
解:圆的位置由圆心决定;圆的半径决定圆的大小;
故答案为:圆心,大小.
点评:
此题主要考查的是圆的位置和大小的决定因素.
18.通过一个圆的圆心的线段,一定是这个圆的直径. × .
考点:
圆的认识与圆周率.
分析:
通过一个圆的圆心的线段有无数条,只有两端都在圆上的线段才是直径.
解答:
解:通过圆心并且两端都在圆上的线段叫做直径.
故答案为:×.
点评:
此题考查直径的定义,需同时具备两个条件:通过圆心且两端都在圆上.
19. 圆心 决定扇形的位置, 半径 和 圆心角 决定扇形的大小.
考点:
圆的认识与圆周率.
专题:
平面图形的认识与计算.
分析:
扇形是圆的一部分,所以和圆相同,圆心决定扇形的位置;半径是影响扇形大小的因素之一;半径相同的情况下,如果圆心角越大,扇形越大,圆心角越小,扇形越小,由此求解.
解答:
解:圆心决定扇形的位置,半径和 圆心角决定扇形的大小.
故答案为:圆心,半径,圆心角.
点评:
解决本题要注意,圆心角也是影响扇形大小的因素.
20.圆是封闭的曲线图形. √ (判断对错)
考点:
圆的认识与圆周率.
专题:
平面图形的认识与计算.
分析:
圆是到定点等于定长的一个封闭图形,它同时也是有一条曲线围成的图形,据此判断即可.
解答:
解:根据圆的特征可知:圆是封闭的曲线图形,这种说法是正确的.
故答案为:√.
点评:
本题考查了圆的特征,属于基础知识,要注意对概念的理解和运用.
21.如图,大圆与小圆的半径和是45cm,小圆半径是 15 cm.
考点:
圆的认识与圆周率.
专题:
平面图形的认识与计算.
分析:
由图可知,大圆的半径等于小圆的直径,即大圆的半径是小圆半径的2倍,设小圆的半径是r,大圆半径是2r,r+2r=45厘米,即可求出小圆半径是多少.
解答:
解:设小圆的半径是r,大圆半径是2r,
r+2r=45
3r=45
r=15
答:小圆半径是15cm;
故答案为:15.
点评:
解答此题的关键是根据题意,找出大圆与小圆的半径的关系,然后列出方程解答即可.
22.圆的周长与它的直径的比值叫做 圆周率 ,用字母 π 表示,用字母 C 表示圆的周长,那么圆的周长计算公式是 C=πd 或 C=2πr .
考点:
圆的认识与圆周率.
专题:
平面图形的认识与计算.
分析:
圆的周长=圆周率×直径或圆的周长=圆周率×半径×2,用字母C表示周长,用d表示直径,用r表示半径,π表示圆周率,据此即可解答问题.
解答:
解:圆的周长与它的直径的比值叫做圆周率,圆用字母π表示,用字母C表示圆的周长,圆的周长是直径的π倍,直径是半径的2倍,周长计算公式用字母表示C=πd或C=2πr.
故答案为:圆周率,π,C,C=πd,C=2πr.
点评:
此题主要考查圆周率的含义及圆的周长公式的识记.
23.画一个周长是31.4厘米的圆,圆规两脚之间的距离是 5厘米 .
考点:
圆的认识与圆周率.
专题:
平面图形的认识与计算.
分析:
用圆规画圆时两脚之间的距离就是所画圆的半径,可根据圆的周长公式C=2πr计算出圆的半径即可,列式解答即可得到答案.
解答:
解:31.4÷3.14÷2,
=10÷2,
=5(厘米);
答:圆规两脚之间的距离是5厘米.
故答案为:5厘米.
点评:
此题主要考查圆的周长的计算方法的灵活应用,关键是明白:圆规两脚之间的距离就是所画圆的半径.
24.通过 圆心 并且 两端 都在 圆上 的线段叫做直径.
考点:
圆的认识与圆周率.
分析:
圆的直径的定义为:通过圆心并且两端都在圆上的线段叫做直径.
解答:
解:通过圆心并且两端都在圆上的线段叫做直径.
故答案为:圆心、两端、圆上.
点评:
解答此题要注意圆的直径是线段而不是直线.
25.圆的半径等于直径的. × (判断对错)
考点:
圆的认识与圆周率.
专题:
平面图形的认识与计算.
分析:
根据直径和半径的含义:通过圆心,并且两端都在圆上的线段叫做直径;连接圆心和圆上任意一点的线段叫做半径;由此可知:在同一个圆内,直径的长度都是半径长度的2倍,半径的长度是直径的一半;据此判断.
解答:
解:在同一个圆内,直径的长度都是半径长度的2倍,半径的长度是直径的一半,但前提是同圆或等圆.
所以原题的说法错误.
故答案为:×.
点评:
此题主要考查在同一个圆中半径与直径的关系.
26.(2009•建华区)圆心决定圆的位置,半径决定圆的大小. 正确 .(判断对错)
考点:
圆的认识与圆周率.
分析:
根据圆的定义,平面上一动点以一定点为中心,一定长为距离运动一周称为圆周,简称圆,由此来做题.
解答:
解:根据圆的定义,平面上一动点以一定点为中心,一定长为距离运动一周的轨迹称为圆周,简称圆,
这个定点就是圆心,定长就是半径,所以圆心决定圆的位置,半径决定圆的大小,这句话是正确的.
故答案为:正确.
点评:
此题考查了对圆的定义的理解.
27.(2010•临澧县)两端都在圆上的线段中,直径最长. √ .(判断对错)
考点:
圆的认识与圆周率.
分析:
根据题意,可以作图进行观察,从而得出答案.
解答:
解:由题意可作图如下:
通过观察可知,两端都在圆上的线段中,直径最长.
故答案为:√.
点评:
此题考查了对圆的直径的认识.
28.(2012•长寿区)两个大小不同的圆,大圆周长与直径的比值和小圆周长与直径的比值相等. 正确 .
考点:
圆的认识与圆周率.
分析:
根据圆周率的意义,任意一个圆的周长与它的直径的比值是一个固定的数,我们把它叫做圆周率.由此解答即可.
解答:
解:任意一个圆的周长与它的直径的比值是一个固定的数,我们把它叫做圆周率.一般用“π”表示.
即(一定),所以大圆周长与直径的比值和小圆周长与直径的比值相等.
故答案为:正确.
点评:
此题主要根据圆周率的意义解决问题.
B档(提升精练)
一.选择题(共15小题)
1.我国伟大的数学家祖冲之,早在约一千五百多年前经过精密计算,就发现圆周率是一个( )
A.
有限小数
B.
无限不循环小数
C.
无限循环小数
考点:
圆的认识与圆周率.
专题:
小数的认识.
分析:
根据圆周率的含义:圆的周长和它直径的比值,叫做圆周率,圆周率用“π”表示,π是一个无限不循环小数;据此解答即可.
解答:
解:我国伟大的数学家祖冲之,早在约一千五百多年前经过精密计算,就发现圆周率是一个无限不循环小数;
故选:B.
点评:
此题考查的是圆周率的知识,应多注意基础知识的理解和掌握.
2.圆周率π是一个( )
A.
近似数
B.
两位数
C.
自然数
D.
无限不循环小数
考点:
圆的认识与圆周率.
分析:
根据圆周率的含义:圆的周长和它直径的比值,叫做圆周率,用字母“π”表示,它是一个无限不循环小数;进而解答即可.
解答:
解:根据圆周率的含义可知:圆周率π是一个无限不循环小数;
故选:D.
点评:
此题考查了圆周率的含义.
3.圆的周长与它的直径的比值是( )
A.
3.14
B.
3.142
C.
π
考点:
圆的认识与圆周率.
分析:
根据圆周率的含义:圆的周长和它直径的比值,叫做圆周率,圆周率用“π”表示,进而选择即可.
解答:
解:圆的周长与它的直径的比值是:π;
故选:C.
点评:
解答此题应根据圆周率的含义进行解答;注意圆的周长与它的直径的比值是π;而不是3.14.
4.半径为5分米的圆与半径为5厘米的圆相比( )
A.
半径为5分米的圆周率大于半径为5厘米的圆周率
B.
半径为5分米的圆周率小于半径为5厘米的圆周率
C.
半径为5分米的圆周率与半径为5厘米的圆周率相等
考点:
圆的认识与圆周率.
分析:
根据圆周率的含义:圆的周长和它直径的比值,叫做圆周率,圆周率是一个定值,用字母“π”表示,π是一个无限不循环小数,取近似值3.14;由此判断即可.
解答:
解:根据圆周率的含义可知:半径为5分米的圆与半径为5厘米的圆相比,
半径为5分米的圆周率与半径为5厘米的圆周率相等;
故选:C.
点评:
此题考查了圆周率的含义,应明确圆周率是一个定值.
5.一个圆的周长与它的直径的比值是( )
A.
1
B.
2
C.
Л
D.
r
考点:
圆的认识与圆周率.
专题:
平面图形的认识与计算.
分析:
根据圆周率的含义:圆的周长和它直径的比值叫圆周率,它是一个无限不循环小数,用π表示,π=3.1414926…;进而得出结论.
解答:
解:一个圆的周长与它的直径的比值是π;
故选:C.
点评:
此题考查圆周率的含义,应明确理解,注意圆周率、直径和周长之间关系的灵活运用.
6.(2005•锡山区)用圆规画一个周长是9.42厘米的圆,圆规两脚间的距离是( )厘米.
A.
3厘米
B.
1.5厘米
C.
9.42厘米
D.
4.71厘米
考点:
圆的认识与圆周率.
专题:
平面图形的认识与计算.
分析:
首先要明白:圆规两脚之间的距离就是所画圆的半径,圆的周长已知,利用圆的周长公式即可求解.
解答:
解:9.42÷(2×3.14),
=9.42÷6.28,
=1.5(厘米);
答:圆规两脚之间的距离1.5厘米.
故选:B.
点评:
此题主要考查圆的周长的计算方法的灵活应用,关键是明白:圆规两脚之间的距离就是所画圆的半径.
7.(2008•宝应县)圆的周长除以直径的结果是( )
A.
π
B.
3.14
C.
3
D.
无法确定
考点:
圆的认识与圆周率.
分析:
根据圆的周长的计算方法“C=πd”可得:C÷d=π;进而得出结论.
解答:
解:C÷d=π;
故选:A.
点评:
此题也可以根据圆周率的含义:圆的周长和它直径的比值,叫做圆周率,用“π”表示,进行解答.
8.(2011•巴中)在一张长8厘米、宽6厘米的长方形纸上画一个尽可能大的圆,圆规两脚间的距离应确定为( )厘米.
A.
8
B.
6
C.
4
D.
3
考点:
圆的认识与圆周率.
专题:
平面图形的认识与计算.
分析:
根据题意,长方形内最大的圆就是以长方形宽为直径的圆;圆规两间的距离即这个圆的半径,由题中数据即可解得.
解答:
解:长方形中最大的圆就是以宽为直径的圆,
r=6÷2=3(厘米),
答:圆规两间的距离是3厘米.
故选:D.
点评:
抓住圆规画圆的方法,根据长方形中最大圆的特点即可解决此类问题.
9.(2011•巴中)在推导圆的面积公式时,把一个圆分成若干等份后,拼成一个近似长方形,这个长方形的长是( )
A.
圆的半径
B.
圆的直径
C.
圆的周长
D.
圆周长的一半
考点:
圆的认识与圆周率;圆、圆环的面积.
专题:
压轴题.
分析:
把一个圆分成若干等份后,拼成一个近似长方形,这个长方形的长正好是圆周长的一半,宽是圆的半径.
解答:
解:在推导圆的面积公式时,把一个圆分成若干等份后,拼成一个近似的长方形,这个长方形的长是圆周长的一半.
故选:D.
点评:
此题考查圆的面积的推导公式,把一个圆分成若干等份后,拼成一个近似长方形,这个长方形的长是圆周长的一半,宽是圆的半径.
10.(2011•新余模拟)小明用一张长32厘米,宽20厘米的长方形纸,最多能剪( )个半径是2厘米的圆形纸片.
A.
50
B.
40
C.
160
考点:
圆的认识与圆周率;长方形的特征及性质.
专题:
平面图形的认识与计算.
分析:
这张长32厘米,宽20厘米的长方形纸,长能剪32÷(2×2)=8(张)半径是2厘米的圆形纸片,宽能剪20÷(2×2)=5(张),这张纸最多能剪成8×5=40(张)这样的圆形纸片.
解答:
解:32÷(2×2)=8(张)
20÷(2×2)=5(张)
8×5=40(张);
答:最多能剪成半径是2厘米的圆形纸版40个;
故选:B.
点评:
注意,不能用长方形纸版的面积除以每张圆形纸版的面积,因为圆不能密铺.
11.(2011•兴化市模拟)在同一个圆内,圆的周长是半径的( )倍.
A.
π
B.
2π
C.
3.14
D.
r
考点:
圆的认识与圆周率.
专题:
平面图形的认识与计算.
分析:
根据”圆的周长=2πr”可知:圆的周长÷r=2π;可知:圆的周长是它半径的2π倍;由此判断即可.
解答:
解:在同一个圆内,圆的周长是半径的2π倍;
故选:B.
点评:
解答此题应根据圆的半径、圆周率和圆的周长三者之间的关系.
12.(2013•芜湖县)经过1小时,钟面上分针转过的角度与时针转过的角度相差( )
A.
330°
B.
300°
C.
150°
D.
120°
考点:
圆的认识与圆周率.
专题:
压轴题.
分析:
经过1小时,钟面上分针转过了一周,即360度,时针转过一个大格,即30度,钟面上分针转过的角度与时针转过的角度之差就很容易算出来了.
解答:
解:360°﹣30°=330°;
答:钟面上分针转过的角度与时针转过的角度相差330°.
故选:A.
点评:
此题主要考查的是钟面上的知识,即在钟面上,分针或时针转动一圈是360度,转动一个小格是6度,转动一个大格是30度.
13.(2013•华亭县模拟)圆周率是圆的( )的比,所以( )成正比例.
A.
直径和周长
B.
周长和半径
C.
周长和直径
考点:
圆的认识与圆周率;辨识成正比例的量与成反比例的量.
专题:
平面图形的认识与计算.
分析:
任意一个圆的周长与它的直径的比的比值是一个固定的数,人们称它为圆周率,用字母π表示;判断相关联的两种量成不成比例,成什么比例,关键是看这两种量是否是一个量变化,另一个量也随着变化,如果对应的比值一定,就成正比例,如果对应的乘积一定,就成反比例.
解答:
解:根据圆周率的定义可得,
圆周率表示圆的周长与它的直径的比值;
因为圆的周长:直径=圆周率(一定),
所以圆的周长与直径成正比例;
故选:C.
点评:
本题主要考查了圆周率的定义及判断正、反比例的方法.
14.一张长方形纸板长12厘米,宽8厘米,在这张长方形纸板中剪一个最大的圆,这个圆的半径是( )厘米.
A.
8
B.
12
C.
6
D.
4
考点:
圆的认识与圆周率;图形的拆拼(切拼).
专题:
平面图形的认识与计算.
分析:
要求所画圆的半径,先应明确在此长方形中,画的圆最大是直径和长方形的宽相等,即直径等于8厘米,然后根据“半径=直径÷2”,代入计算得出;
解答:
解:8÷2=4(厘米);
故选:D.
点评:
此类题解答时应明确:在长方形中画一个最大的圆,最大圆的直径等于长方形的宽.
15.(2014•江油市模拟)下列说法正确的个数是( )
①圆的直径是半径的2倍
②一个半圆形的周长等于同等半径圆周长的一半
③甲数比乙数大,乙数比甲数小
④等腰三角形的一个角是45°,这个三角形一定是等腰直角三角形.
⑤设a=1×2×3×…×29×30,则a的末尾有8个0.
A.
1个
B.
2个
C.
3个
D.
4个
E.
5个
考点:
圆的认识与圆周率;分数的意义、读写及分类;三角形的分类;圆、圆环的周长;数字问题.
专题:
综合判断题.
分析:
根据题意,对各选项进行依次分析、进而得出结论.
解答:
解:①圆的直径是半径的2倍,说法错误,前提是:在同圆或等圆中;
②一个半圆形的周长等于同等半径圆周长的一半,说法错误,半圆的周长多出了一条直径;
③甲数比乙数大,假设乙数是3,则甲数是4,则乙数比甲数小,说法正确;
④等腰三角形的一个角是45°,此角若是底角,则另一个底角也是45°,则最大角是90°,这个三角形一定是等腰直角三角形;45°的角若是顶角,则一个底角就是(180°﹣45°)÷2=67.5°,所以说法错误;
⑤设a=1×2×3×…×29×30,在中间有5、10、15、20、25、30共6个数,
除了25两个数含有2个因数5外,其它只有1个,所以一共有6+1=7个,则a的末尾有7个0,所以本选项说法错误;
故选:A.
点评:
此题涉及的知识点较多,但都比较简单,属于基础题,只要认真,容易完成,注意平时基础知识的积累.
二.填空题(共12小题)
16.(2013•长沙)在一张宽为4厘米,长5厘米的长方形纸上可以剪出一个半径为2厘米的圆. √ .
考点:
圆的认识与圆周率.
专题:
平面图形的认识与计算.
分析:
要求所画圆的半径,先应明确在此长方形中,画的圆最大是直径和长方形的宽相等,即直径等于4厘米,然后根据“半径=直径÷2”,代入计算得出.
解答:
解:4÷2=2(厘米);
故答案为:√.
点评:
此类题解答时应明确:在长方形中画一个最大的圆,最大圆的直径等于长方形的宽.
17.(2013•武鸣县)填空:在同一圆内,半径与直径都有 无数 条,半径的长度是直径的 一半 ,直径与半径的长度比是 2:1 .
考点:
圆的认识与圆周率.
分析:
在同一圆内,直径的长度是半径的两倍,由此进行做题.
解答:
解:由题意知,在同一圆内,半径与直径都有无数条,半径的长度是直径的一半,直径与半径的长度比是2:1.
故答案为:无数,一半,2:1.
点评:
此题考查了在同一圆内圆的半径和直径的关系.
18.(2013•张掖)同一圆内所有半径都相等,直径为半径的2倍. √ .(判断对错)
考点:
圆的认识与圆周率.
专题:
平面图形的认识与计算.
分析:
依据圆的认识及在同一个圆中半径与直径的关系即可作答.
解答:
解:同一圆内所有半径都相等,直径为半径的2倍;
故答案为:√.
点评:
此题主要考查在同一个圆中半径与直径的关系.
19.(2013•华亭县模拟)在同一个圆内,所有的线段中最长的线段是 直径 .
考点:
圆的认识与圆周率.
专题:
平面图形的认识与计算.
分析:
根据圆的有关性质和直径的定义即可作出判断.
解答:
解:因为直径是通过圆心,并且两端都在圆上的线段,
所以在同一个圆内,所有的线段中最长的线段是直径.
故答案为:直径.
点评:
考查了圆的认识.注意通过圆心,两端都在圆上的线段叫直径.在同一圆里,直径有无数条,条条都相等.在同一圆里,直径长是半径长的2倍.
20.(2013•华亭县模拟)圆的周长和直径的 比值 叫圆周率,所有圆的圆周率都 相同 ,用 π 表示.
考点:
圆的认识与圆周率.
专题:
平面图形的认识与计算.
分析:
圆周率的定义是:任意一个圆的周长与它的直径的比值是一个固定的数,人们称它为圆周率,所有圆的圆周率都相同,用字母π表示.
解答:
解:根据圆周率的定义可得,
圆的周长和直径的比值叫圆周率,所有圆的圆周率都相同,用π表示.
故答案为:比值,相同,π.
点评:
此题考查了圆周率的定义.
21.(2013•江油市模拟)当圆规两脚间的距离为2cm时,它画成的圆的半径为1cm. × .(判断对错)
考点:
圆的认识与圆周率.
专题:
平面图形的认识与计算.
分析:
圆规两脚分开的距离,即是圆的半径,所以当圆规两脚间的距离为2cm时,它画成的圆的半径为2cm.
解答:
解:当圆规两脚间的距离为2cm时,它画成的圆的半径为2cm;
故答案为:×.
点评:
解答此题的关键是知道圆规两脚分开的距离,即是圆的半径.
22.(2014•梅州)直径是圆里最长的线段. √ .(判断对错)
考点:
圆的认识与圆周率.
分析:
根据圆的有关性质和直径的定义即可作出判断.
解答:
解:圆里除直径外的线段都小于半径长的2倍,直径长是半径长的2倍,
故直径长是圆里最长的线段正确.
故答案为:√.
点评:
考查了圆的认识.注意通过圆心,两端都在圆上的线段叫直径.在同一圆里,直径有无数条,条条都相等.在同一圆里,直径长是半径长的2倍.
23.(2014•梅州)圆的周长与直径的比是 π:1 .
考点:
圆的认识与圆周率.
专题:
平面图形的认识与计算.
分析:
根据圆的周长公式c=πd,可写出圆的周长与直径的比为πd:d=π:1.
解答:
解:圆的周长与直径的比:πd:d=π:1,
故答案为:π:1.
点评:
此题主要考查圆的周长公式,以及化简比的方法.
24.(2014•梅州)任何一个圆的周长一定是它的直径的π倍. √ .(判断对错)
考点:
圆的认识与圆周率.
专题:
平面图形的认识与计算.
分析:
根据圆周率的含义“圆的周长和它直径的比值,叫做圆周率”可知:圆周率是定值,不随圆的大小的变化而变化,圆周率用字母“π”表示;进而解答即可.
解答:
解:由圆周率的含义可知:
圆周率是定值,不随圆的大小的变化而变化,圆周率用字母“π”表示;
所以,任何一个圆的周长一定是它的直径的π倍;
故答案为:√.
点评:
此题考查了圆周率的含义.
25.(2014•巴州区模拟)两端都在圆上的线段是圆的直径. × .(判断对错)
考点:
圆的认识与圆周率.
专题:
平面图形的认识与计算.
分析:
根据直径的定义可知,通过圆心并且两端都在圆上的线段叫做直径.
解答:
解:因为通过圆心并且两端都在圆上的线段,所以两端都在圆上的线段是圆的直径.此说法错误.
故答案为:×.
点评:
熟练掌握直径的含义是解答此题的关键.
26.(2014•临川区模拟)在同圆内,周长正好是直径的3.14倍. × .(判断对错)
考点:
圆的认识与圆周率.
专题:
平面图形的认识与计算.
分析:
根据圆周率的含义:圆的周长和它直径的比值叫做圆周率,圆周率用字母“π”表示,π≈3.14,圆周率π是一个无限不循环小数;进而解答即可.
解答:
解:由圆周率的含义可知:在同圆内,周长正好是直径的π倍,所以原题说法错误;
故答案为:×.
点评:
此题应根据圆周率的含义进行分析、解答.
27.(2014•巴州区模拟)圆的周长除以它的直径等于3.14. × .(判断对错)
考点:
圆的认识与圆周率.
分析:
根据圆周率的含义:圆的周长和它直径的比值叫做圆周率,圆周率用字母“π”表示,π≈3.14,圆周率π是一个无限不循环小数;进而解答即可.
解答:
解:由圆周率的含义可知:圆的周长与直径的比值等于3.14,说法错误;
故答案为:×.
点评:
此题应根据圆周率的含义进行分析、解答.
成长足迹
课后检测
学习(课程)顾问签字: 负责人签字:
教学主管签字: 主管签字时间:
相关试卷
这是一份【专项练习】小学数学专项练习 比的性质(知识梳理+典例探究+演练方阵+提升精练+跨越导练+含答案),文件包含专项练习苏教版小学数学专项练习比的性质参考答案doc、专项练习苏教版小学数学专项练习比的性质知识梳理+典例探究+演练方阵+提升精练+跨越导练+无答案doc等2份试卷配套教学资源,其中试卷共20页, 欢迎下载使用。
这是一份【专项练习】小学数学专项练习 位置(知识梳理+典例探究+演练方阵+提升精练+跨越导练+含答案),文件包含专项练习苏教版小学数学专项练习位置-答案doc、专项练习苏教版小学数学专项练习位置知识梳理+典例探究+演练方阵+提升精练+跨越导练+无答案doc等2份试卷配套教学资源,其中试卷共20页, 欢迎下载使用。
这是一份【专项练习】小学数学专项练习 旋转(知识梳理+典例探究+演练方阵+提升精练+跨越导练+含答案),文件包含专项练习苏教版小学数学专项练习旋转-答案doc、专项练习苏教版小学数学专项练习旋转知识梳理+典例探究+演练方阵+提升精练+跨越导练+无答案doc等2份试卷配套教学资源,其中试卷共33页, 欢迎下载使用。

